摘要
本次小编分享一篇2021年8月30日发表于Front Oncol的文献,影响因子6.244。本文通过分析LUAD患者的HMMR表达数据,发现HMMR在LUAD组织中的表达高于非肿瘤组织。HMMR的上调与LUAD的一些临床病理特征密切相关。推断HMMR的上调促进了LUAD的发生和发展。根据单变量和多变量生存分析,LUAD中HMMR表达的增加被确定为较短OS的独立危险因素。
背景:透明质酸介导的运动受体(HMMR)是一种肿瘤相关基因,在各种癌症的发生和发展中发挥重要作用。
方法:
1、首先从癌症基因组图谱(TCGA)数据库中获得LUAD患者的基因表达谱和临床数据。然后,基于TCGA队列,利用公共组织微阵列(TMAs)、临床LUAD标本队列和基因表达综合队列(GEO)检测并验证LUAD组织与非肿瘤组织的HMMR表达差异。
2、采用Logistic回归分析和卡方检验研究HMMR表达与临床病理参数的相关性。采用Kaplan-Meier生存分析和Cox回归模型评估HMMR表达对生存的影响。
3、通过基因集富集分析(GSEA)筛选与LUAD相关的信号通路,通过共表达分析构建PPI互作网络。
4、Logistic回归分析和卡方检验表明,LUAD中HMMR的高表达与性别、病理分期、T分型、淋巴结转移和远处转移有关。Kaplan-Meier曲线提示HMMR高表达的LUAD患者预后较差。多因素分析表明,HMMR高表达是总生存期(OS)较差的重要独立预测因子。
5、GSEA表明,在高HMMR表达表型的样本中,共富集了15条信号通路。PPI网络有10个基因与HMMR共表达。HMMR可能是LUAD的一个致癌基因,有望成为LUAD潜在的预后指标和治疗靶点。
HMMR在泛癌和LUAD中上调
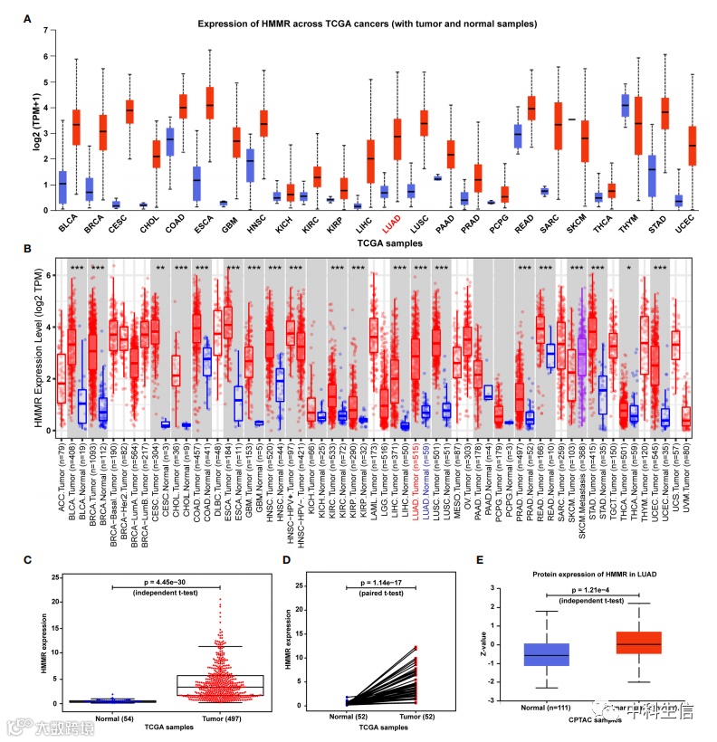
为了确定HMMR是否参与人类癌症,我们首先利用UALCAN数据库分析了HMMR在不同类型癌症中的表达。我们观察到HMMR mRNA在大多数人类癌症中的表达明显高于相应的正常组织(图1A)。与此结果一致的是,根据TIMER 2.0数据库,HMMR在许多人实体瘤中也被发现显著上调(图1B)。然后,进一步分析TCGA数据库中551个组织(497个LUAD组织和54个相邻的非肿瘤组织)的HMMR mRNA表达。LUAD组织HMMR mRNA表达水平明显高于正常组织(图1C)。此外,TCGA数据库中54例LUAD患者的肿瘤组织和配对的相邻非肿瘤组织数据(图1D),以及包含111例癌症患者和111个相邻非肿瘤组织的CPTAC队列数据(图1E)也验证了该结果。
此外,如图1A所示,HMMR在各种癌症中都被发现过表达。为了进一步分析HMMR对LUAD诊断的特异性,我们计算了HMMR在普通肿瘤中正常样本与肿瘤样本表达的差异倍数。在筛选出这些无法获得样本且正常样本数小于10的癌症后,我们最终得到12种不同癌症中HMMR的差值倍数。我们观察到HMMR表达的差异倍数仅在三种癌症中大于3 (LUAD: log2FC=3.22,LUSC: log2FC=3.32,LIHC: log2FC=3.99)。从HMMR的表达来看,HMMR对LUAD的诊断具有一定的特异性。HMMR在调节机制层面诊断LUAD的特异性将在我们未来的工作中进行探索。
通过公共TMAs、qRT-PCR和SMD验证HMMR在LUAD中的上调
为了表征HMMR的表达状态,我们分析了来自人类蛋白图谱数据库(http://www.proteinatlas.org)的临床标本中的HMMR蛋白表达。我们发现HMMR在LUAD组织中呈阳性表达,在正常肺组织中呈阴性表达(图2A)。为了进一步验证HMMR在TCGA数据库中的表达差异,我们在一个包含32对新鲜冷冻组织标本的临床HMMR队列中验证了HMMR mRNA的表达,发现与邻近的非肿瘤组织相比,HMMR在LUAD组织中上调(图2B) (p < 0.001)。此外,我们对GEO数据集中LUAD患者的HMMR表达数据进行了全面的meta分析(表2)。如图2C所示,在随机效应模型下,I-square值为85% (p < 0.001), HMMR的联合SMD为2.28 (95% CI: 1.68-2.89)。这表明HMMR在LUAD中高度表达。
HMMR与LUAD患者的恶化相关
深入研究TCGA HMMR mRNA的表达数据后,我们惊奇地发现,HMMR的表达可以根据不同病理阶段(图3A,p < 0.001;图3E,p < 0.05)分为:T类(p < 0.001,图3B),N类(p < 0.001,图3C),M分类(p < 0.05,图3D),组织学分级(p < 0.05,图3F)。为了进一步探讨HMMR表达与临床病理参数之间的关系,我们从TCGA数据库中获取316例LUAD患者的临床资料。如表3所示,HMMR高表达水平与性别(p = 0.043)、病理分期(p = 0.003)、T分期(p = 0.033)、淋巴结转移(p = 0.001)、远处转移(p = 0.042)显著相关。
高HMMR表达与LUAD患者生存不良相关
Kaplan-Meier风险评估用于评估HMMR在LUAD中的预后作用。与HMMR低表达组相比,HMMR高表达组的OS较差(图4A、D)。图4A中HMMR高表达组的中位OS为34.77个月,低表达组的中位OS为49.93个月。图4A中,HMMR高表达组的5年生存率(29.7%)也低于HMMR低表达组(37.5%)。进一步,我们对从TCGA数据库中收集的316例LUAD患者进行了单因素和多因素分析,以研究HMMR表达和临床病理因素对生存的影响。单因素分析显示了4个重要的生存预测因素,包括病理期(HR: 1.654, 95% CI: 1.405 - 1.951, p < 0.001)、T期(HR: 1.632, 95% CI: 1.315-2.024, p < 0.001)、N期(HR: 1.790, 95% CI: 1.459-2.196, p < 0.001)和HMMR表达(HR: 1.084, 95% CI: 1.050-1.120, p < 0.001)。多因素分析表明,HMMR高表达是LUAD患者OS不良的重要独立预测因子(HR: 1.080, 95% CI: 1.042-1.120, p < 0.001)(图4B和表4)。
为了进一步评估HMMR作为预后基因的准确性,我们绘制了每个预后基因(HMM、ANGPTL4、CDCP1、DDIT4和SLC16A3)的受试者工作特征(receiver operating characteristic, ROC)曲线,并计算了每个预后基因的曲线下面积(AUC)值。这些具有预后潜力的基因(ANGPTL4、CDCP1、DDIT4和SLC16A3)的获取过程已在补充材料中详细阐述。如图4C所示,HMMR的性能更好(AUC=0.743)。
HMMR相关信号通路及与HMMR共表达的10个基因的鉴定
采用GSEA研究HMMR促进LUAD进展的可能机制。我们首先将TCGA样本分为HMMR高表达组和低表达组。根据归一化富集分数(normalized enrichment score, NES)、错误发现率(false discovery rate, FDR) q值和p值,鉴定出15条显著富集的高HMMR表达表型信号通路,分别为细胞周期、卵母细胞减数分裂、泛素介导的蛋白水解、RNA降解、基础转录因子、孕酮介导的卵母细胞成熟、嘧啶代谢、核苷酸切除修复(NER)、剪接体、p53信号通路、DNA复制、蛋白出口、小细胞肺癌、RNA聚合酶和自噬调控(图5A、表5)。根据confidence score,我们还确定了10个与HMMR共表达的基因(TOP2A、PTTG1、DLGAP5、ASPM、CEP55、CENPF、NCAPG、BUB1、PBK、CDK1),并构建了相应的PPI网络(p-value = 8.03e-10)(图5B)。此外,GEPIA的相关分析表明,TOP2A、PTTG1、DLGAP5、ASPM、CEP55、CENPF、NCAPG、BUB1、PBK和CDK1的mRNA水平与HMMR显著相关,提示HMMR可能与这些基因一起促进LUAD进展(图5C)。
扫描二维码
联系我们
中科生信
“ 您身边的生信专家

