摘要
Alpine Skiing
早上好,今天是春节假期后第一个周末,大家是否也跟小编一样还在克服节后综合征带来的影响?调整状态的同时科研还是不能停,今天小编分享的是一篇2021年4月发表于Journal of Translational Medicine(IF=5.531),作者联合DNA甲基化+转录组鉴定EPN-PFA和EPN-PFB之间差异hub基因的文章,手里有相关测序结果但苦于不知道接下来怎么分析的各位老师可以参照这个思路。
背景&方法
Zhong Ke Sheng Xin
背景:后颅窝室管膜瘤(EPN-PF)可根据DNA CpG岛甲基化谱状态和基因表达分为A组后窝室管膜瘤(EPN-PFA)和B组后窝室管膜瘤(EPN-PFB)。EPN-PFA 通常发生在 5 岁以下儿童中,预后较差。
方法:
1、EPN-PF相关DEGs和DMGs联合分析;
2、GO和KEGG通路分析和PPI分析;
3、WGCNA分析和枢纽模块的识别;
4、EPN-PF相关 hub DMGs的识别;
5、免疫组化法检测EPN-PF相关hub-DMGs表达;
6、GSVA通路富集分析。
结果
Zhong Ke Sheng Xin
数据概览
作者从GEO数据库下载了两个微阵列数据集。数据集(GSE66354)包括手术肿瘤和正常脑样本(n = 149)的基因表达谱,其中包含EPN-PFA(n = 29)和EPN-PFB(n = 26)。此外,数据集(GSE114523)中包括了43名EPN-PFA和12名EPN-PFB患者的DNA甲基化谱。
EPN-PF相关DMGs的鉴定
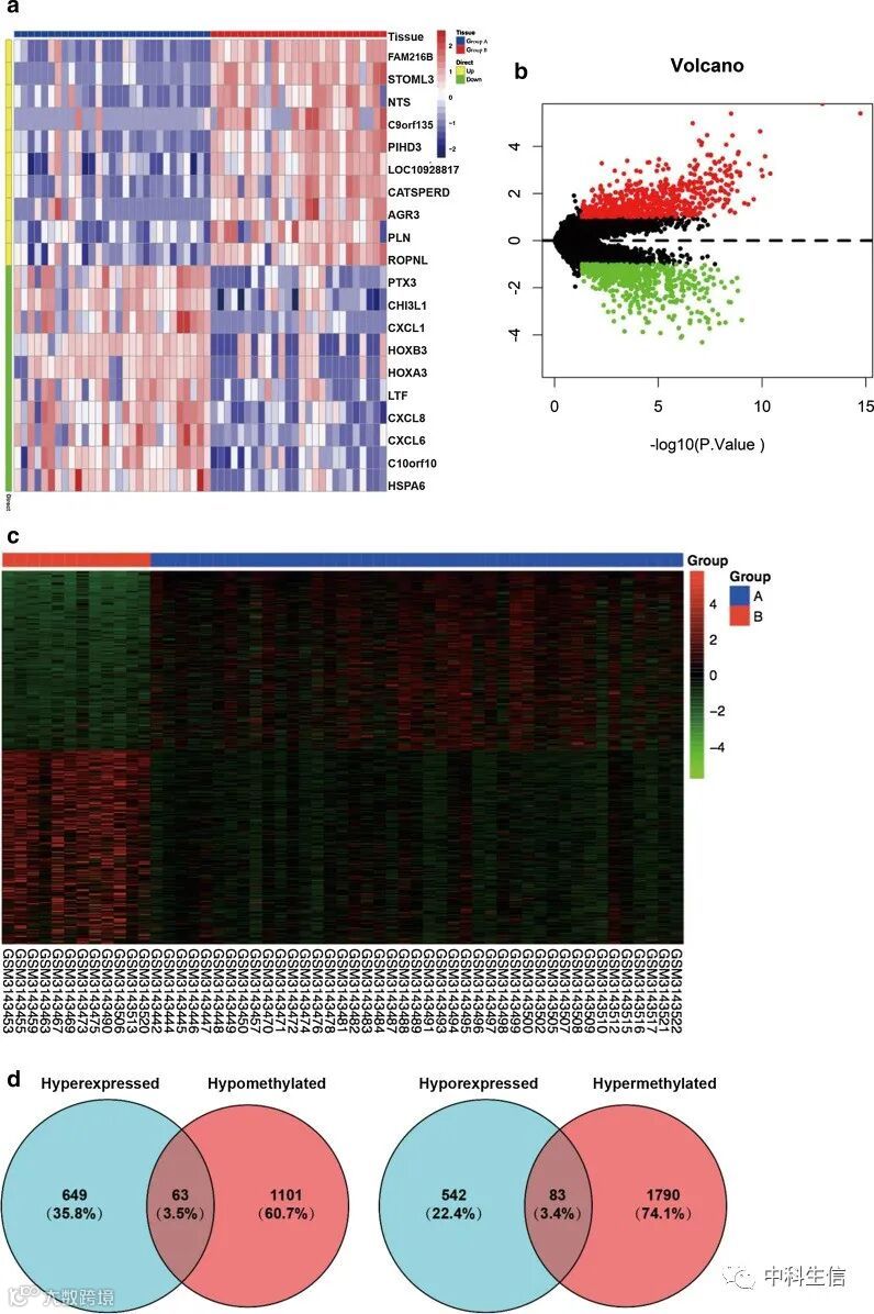
通过分析GSE66354数据集,两个EPN-PF亚型之间的共发现1337个差异基因(图b),其中712个基因上调,625个基因下调。图a中为top10的上调和下调基因的表达情况。通过分析GSE114523数据集,作者共发现1873个高甲基化基因和1164个低甲基化基因(图c)。然后高甲基化基因与下调基因取交集,低甲基化基因与上调基因取交集,最终得到63个甲基化相关高表达基因,83个甲基化相关低表达基因(图d)。
GO和KEGG通路富集及PPI分析
为了进一步研究参与疾病发生和发展的生物学功能和信号通路,作者通过GO,KEGG和PPI分析了甲基化相关高表达基因和甲基化相关低表达基因。GO富集所示,EPN-PF相关DMG在细胞外基质组织,适应性免疫应答和膜筏方面显着丰富(图a)。此外,KEGG通路富集结果显著富集到局灶性粘附,NF-kappa B等通路。通过PPI网络分析,作者得到了两个重要的模块(图b,d)。
WGCNA分析和枢纽模块的识别
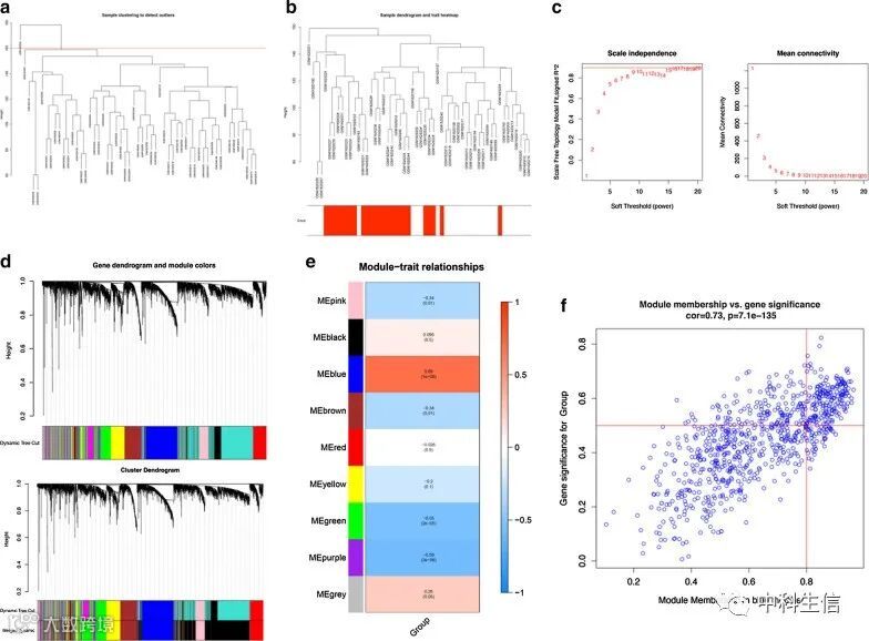
样本聚类发现GSM1620246这一个离群样品,需要从后续分析中删除(图a,b)。随后,我们将剩余的54个样本纳入WGCNA分析,软阈值确定为9,最终得到9个模块(图c,d)。其中,蓝色模块与EPN定位高度相关(图e)共包含805个基因。作者还发现蓝色模块与横坐标上基因表达谱之间的相关性,以及纵坐标上基因与肿瘤组的相关性(图f)。结合两个坐标,作者确认了蓝色模块中的GS和MM之间存在非常显著的相关性,然后选择蓝色模块中的180个中心基因进行后续分析。
此外,作者还将甲基化相关高表达基因、甲基化相关低表达基因和蓝色模块基因取交集,确定了五个基因为EPN-PF相关中枢DMG:ATP4B,CCDC151,DMKN,SCN4B和TUBA4B(图a-g),并验证了这5个基因在不同组间的表达差异。
免疫组化验证EPN-PF相关中心DMG的表达
使用IHC测定法检测上述获得的DMG的表达水平,以验证结果的可靠性。首先,我们确定了我们获得的肿瘤的亚型。与EPN-PFB相比,EPN-PFA的ATP4B、CCDC151、DMKN和SCN4B水平均有所下降,与预测一致。除SCN4B外,其他三者的差异均有统计学意义(P<0.05)(图a-d)。
GSVA通路富集分析
为了探索在免疫细胞浸润中发现的关键分子的作用,作者评估了EPN-PF样品两种亚型中28种免疫浸润细胞的差异。如图a所示,两种亚型之间的免疫细胞存在显著差异。同时Spearman相关性分析揭示了这些基因与免疫浸润细胞之间的显著相关性(图b),可以直接看到TUBA4B与浆细胞样树突状细胞(pDC)表现出显著的正相关;SCN4B,DMKN和CCDC151与T细胞浸润表现出显著的负相关;ATP4B与趋化因子受体(CCR)表现出显著的负相关。
接下来,作者使用GSVA来确定这五个基因中富集到的通路。作者发现几种与肿瘤发生,发育和预后相关的重叠且显着不同的途径:PI3K-Akt-mTOR,TNFα-NFKB和缺氧(图a-e)。
以上就是小编对于这篇文章的介绍,中科生信致力于生信个性化分析新模式,专注于服务医学科研用户,按需定制对应服务,如果您对这篇文章感兴趣或是想了解其他方向的生信内容的话,欢迎长按下方二维码联系我们!
微信公众号
中科生信
知乎
@生信科研人

