今天小编和大家分析一篇2024年1月发表在《Chinese Medical Journal》(IF:6.1)期刊上的文章《A genetic variant in the immune-related gene ERAP1 affects colorectal cancer prognosis》。
背景:
尽管近年来肿瘤治疗手段不断改进,但在中国,结直肠癌(colorectal cancer,CRC)的死亡率仍在持续上升。目前临床治疗策略主要依赖于肿瘤-结节-转移分级系统,然而,同一肿瘤分期的患者在接受类似治疗后的个体反应可能存在差异,这提示了鉴定新的临床生物标志物以准确预测CRC患者预后并指导CRC个性化治疗的重要性。迄今为止,越来越多的研究报道单核苷酸多态性(single-nucleotide polymorphisms,SNPs)与包括CRC在内的各种肿瘤的进展相关。一些SNPs被报道与药物处置、药代动力学效应和宿主免疫相关,进而影响药物反应和生存结果。表达定量性状位点(expression of the quantitative trait locie,QTL)图谱将遗传变异与基因表达联系起来,可作为一种有效的中间工具,填补从基因型到人类表型之间的空白。在本研究中,我们通过进行两阶段的群体分析,证实了CRC存活率与eQTLs 之间的关系。
方法:
1,CRC中的全基因组eQTL分析
2,鉴定与CRC存活相关的eQTL基因
3,识别潜在的功能性SNP、CRC样本的SNP基因分型
4,功能实验验证
研究结果:
(一)7个潜在功能性SNP调控的6个基因的表达与CRC预后相关
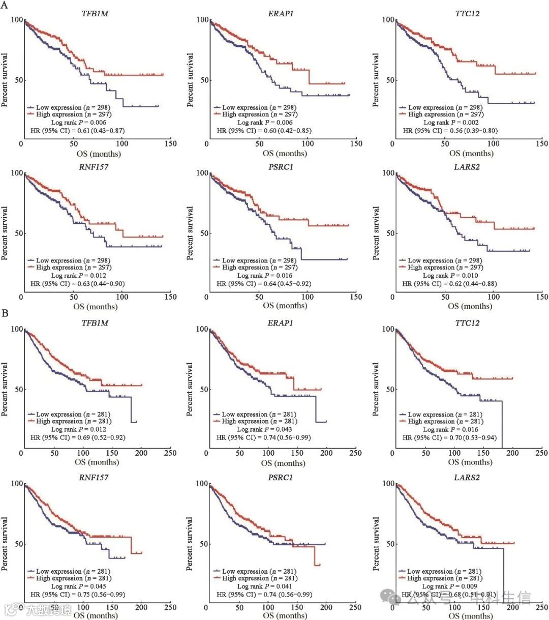
为了确定与CRC预后相关的eQTL,首先利用TCGA数据进行了全基因组系统eQTL分析。FDR-P<0.05的SNP-基因对有3069对,其中361个eQTL靶基因与eQTL SNP密切相关(| r| >0.3)。然后保留与CRC患者OS相关的基因,并考虑对相应的SNP进行功能预测。Kaplan-Meier生存分析发现,在TCGA和GEO数据集中,有230个基因与CRC的生存结果有一致的相关性(P<0.05)。在这230个基因中,有6个基因(LARS2、PSRC1、TFB1M、TTC12、ERAP1和RNF157)是eQTL靶基因。结果显示,这些基因的表达量越低,表明 CRC 患者的OS越短(图1)。

根据eQTL分析,6个生存相关基因的表达与 46 个 eQTL 相关。为了确定最具潜力的功能性SNPs,考虑了与这些eQTLs处于LD(r2>0.2,n=784)的所有SNPs。功能预测表明,7个SNPs(小等位基因频率≥0.05,rs12088168、rs13074123、rs34750、rs1334688、rs7107223、rs74254475、rs71630754)具有最高的功能潜力,其中两个独立的SNPs(rs34750和rs71630754)位于ERAP1基因。至于 3′-UTR 区域的SNPs,TargetScan 预测的目标基因与eQTL分析结果均不一致。因此,只将这7个SNP作为中国人群研究的候选变异。
(二)rs71630754 与 CRC 预后有关
为证实 SNP 与患者预后之间的关系,进行了人群分析。研究共收集了907 名中国CRC患者的预后信息,在这些患者中,有383人死于CRC,男性和女性患者的中位生存时间在统计学上没有显著差异。年龄越大和癌症分期越晚的患者预后越差。在7个候选SNP中,Cox回归结果显示(表1),rs71630754与CRC生存率显著相关,且A等位基因患者的生存时间少于G等位基因患者。rs71630754与CRC患者生存期的关系在英国生物库队列中得到了进一步验证。然后,我们进行了分层分析,以确定rs71630754与CRC生存之间的关系。在女性、Ⅰ/Ⅱ期和Ⅲ/Ⅳ期亚组患者中,观察到该SNP与CRC较差的预后之间存在明显的关联。

(三)验证rs71630754的调控功能
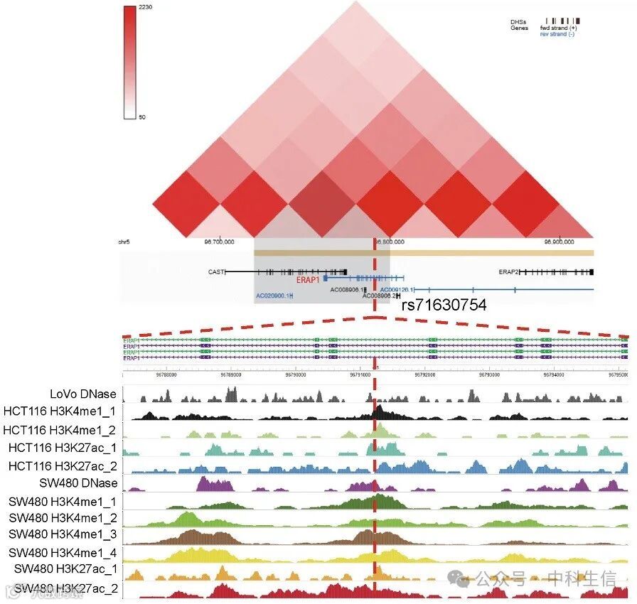
Haploreg和CistromeDB数据库的功能预测显示 rs71630754 位于增强子区域,通过3D Genome Browser数据库中的高通量染色体构象捕获(Hi-C)数据进一步证实了这一结果,数据显示 rs71630754 与 ERAP1 启动子之间可能存在相互作用(图2)。一些研究的ChIP-Seq数据也验证了rs71630754的增强功能,它位于乙酰化组蛋白3赖氨酸 27(H3K27ac)或组蛋白3赖氨酸4单甲基化(H3K4me1)的组蛋白标记中。此外,GTEx数据还显示,与rs71630754-G等位基因携带者相比,rs71630754-A等位基因携带者在结肠组织中的ERAP1表达量较低,这与TCGA数据集中的eQTL结果一致(图3A)。此外,我们发现在TCGA数据集中,III/IV期患者的ERAP1基因表达量明显低于早期患者,在GSE39582中也显示出同样的趋势,这进一步证实了ERAP1表达量与较差的生存预后之间的关联。


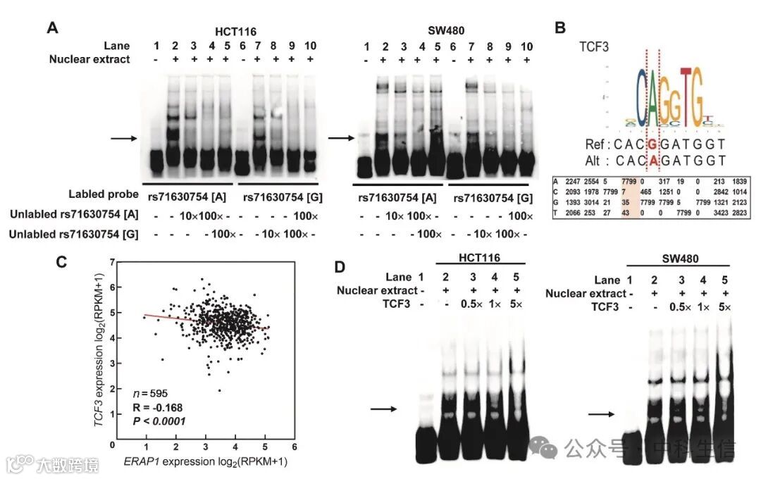
随后进行了几项功能测定,以评估该变异的功能。首先进行了荧光素酶报告实验来证实rs71630754对基因表达的调控作用,结果表明,当rs71630754-A等位基因插入报告基因下游时,在HCT116和SW480细胞系中都会导致ERAP1表达量降低(图3B),这模拟了SNPs和ERAP1启动子区域的真实位置。鉴于调控区基因变异的等位基因特异性活性可能通过影响转录因子(TFs)的不同结合亲和力而发挥作用,在HCT116和SW480细胞系中进行了EMSA实验,结果显示突变等位基因比G等位基因与核蛋白的结合亲和力更强。随着未标记的 rs71630754 突变体探针数量的增加,标记探针与核蛋白的结合带逐渐减少(图4A)。为了进一步确定受影响的特定TF,我们利用 JASPAR 数据库进行了预测,数据显示 rs71630754 与 TCF3 的结合序列一致(图4B)。
TCF3是一种转录抑制因子,可以干扰转录起始复合物的形成并调控靶基因的表达。利用TCGA肿瘤样本的基因表达数据进行相关性分析,发现TCF3与ERAP1的表达呈反向相关(图4C)。此外,在两个CRC细胞系中进行的超移 EMSA 实验也证实了预测结果,随着 TCF3 抗体的增加,标记的探针-核蛋白复合物明显减少(图4D)。在超移位EMSA实验中,抗体-蛋白质-DNA复合物没有出现超移位条带,这可能是由于抗体阻断了DNA-蛋白质复合物的形成,也可能是由于抗体-蛋白质-DNA复合物的分子质量相对较高,无法在实验时间内移位显示在条带上。因此,我们证实rs71630754-A等位基因可以增加转录因子TCF3的结合,从而降低ERAP1的表达。

(四)ERAP1与CD8+ T细胞的功能有关
由于文献综述显示ERAP1与免疫过程有关,探讨了ERAP1与免疫细胞浸润的关系。首先使用 CIBERSORT 算法计算了肿瘤组织中 22 种免疫细胞的浸润情况。然后,计算了ERAP1与每种免疫细胞类型的比例以及免疫细胞标记基因之间的相关性。相关性分析发现,ERAP1 与 CD8+ T 细胞的相对比例相关(TCGA:R = 0.155,P = 0.0417;GSE39582:R = 0.092,P = 0.0497),而 CD8+ T 细胞具有肿瘤杀伤细胞的功能。利用 TCGA CRC患者中的TIMER进一步证实了ERAP1与CD8+ T细胞的关系(R = 0.327,P <0.001)。
ERAP1与CD8+ T细胞的关系还得到了以下结果的证实:CD8+ T细胞的7个标记基因,包括CD8亚基α(CD8A)、天然杀伤细胞颗粒蛋白7(NKG7)、具有Ig和ITIM结构域的T细胞免疫受体(TIGIT)、CD2分子(CD2)、 T细胞受体复合物的CD3δ亚基(CD3D)、T细胞受体复合物的CD3ε亚基(CD3E)和T细胞受体复合物的CD3γ亚基(CD3G)与ERAP1显著相关,这在TCGA和GSE39582数据集中是一致的(图5A,5B)。


