早!今天小编和大家分析一篇2023年7月发表在《Journal of Translational Medicine》(IF:7.4)期刊上的文章《Prognostic risk factors of serous ovarian carcinoma based on mesenchymal stem cell phenotype and guidance for therapeutic efficacy》。
背景:
卵巢癌(OC)是最危险的妇科恶性肿瘤之一,在女性恶性肿瘤中排名第八,在妇科恶性肿瘤中排名第三。卵巢癌死亡率在女性生殖器肿瘤中排名第二。浆液性卵巢癌(SOC)是最常见的妇科恶性肿瘤。虽然PARPi和抗血管生成抑制剂已被证明可延长无进展生存期(PFS),但它们并不能明显改善SOC患者的总生存期(OS)。
间充质干细胞(MSCs)是基质细胞的重要组成部分,可通过抑制T淋巴细胞的活性、干扰B淋巴细胞的增殖和分化以及诱导巨噬细胞的表型转换来介导免疫反应。除免疫调节外,间充质干细胞还能通过释放可溶性因子促进血管生成,并可成为癌相关成纤维细胞(CAF)的来源。而CAF可直接释放血管生成相关因子,并间接调节病理生理过程。在肿瘤细胞中,间充质干细胞通过直接与靶细胞结合、分泌可溶性因子或释放间充质干细胞外泌体,调节癌细胞的增殖、转移、表型和对化疗的反应。癌症相关间充质干细胞(CA-MSCs)可在肿瘤组织中分离和鉴定,与健康人的间充质干细胞相比,CA-MSCs表现出独特的基因表达谱。与正常间充质干细胞表型的患者相比,具有CA-MSC表型的患者的PFS明显更差。本研究主要是基于MSC评分建立预后模型,预测患者的预后,为接受免疫治疗和分子靶向治疗的患者提供指导。
流程图(图1):

方法:
1,两个间充质干细胞群之间差异表达基因的鉴定和富集分析
2,WGCNA共表达网络构建与重要模块识别
3,建立间充质干细胞相关基因评分预后模型
4,利用GEO数据集验证间充质干细胞预后模型
5,不同分组中的免疫或基质细胞浸润特征
6,基因组变异分析
7,免疫治疗分析
8,列线图的构建
9,PCR检测PER1、AKAP12和MMP17基因的表达情况
10,人类SOC组织中预后基因的表达
研究结果:
(一)两个间充质干细胞群之间差异表达基因的鉴定和富集分析
为了更好地了解间充质干细胞的特征与患者临床特征之间的关联,使用ssGSEA方法根据19个间充质干细胞相关基因特征计算了OV病例的富集分数,并将患者分为低MSC分数组和高MSC分数组,Kaplan-Meier分析显示,间充质干细胞得分高的患者预后较差(图2A),而间充质干细胞得分较低的患者预后较差。
使用 "edgeR "软件包,以|fold change|> 1和FDR<0.05为过滤标准,在MSC得分低和高两组之间识别出7792个基因,其中包括4698个下调的DEGs和3094个上调的DEGs。将|fold change|>2的前25% DEGs纳入功能和通路富集分析。在BP方面,这些基因富集于ECM的组织和结构以及间充质干细胞的分化过程,如软骨细胞分化调控或肌肉系统过程(图2B);在CC方面,这些基因富集于含胶原的ECM、内质网腔和基底膜等过程(图2C);在MF方面,ECM的结构成分、胶原蛋白结合和生长因子结合是重要的过程(图2D)。如富集分析所示,这些差异表达基因主要与间质的发育、分化以及相关成分和细胞器相关。根据KEGG通路分析,癌症ECM所涉及的生物过程包括ECM-受体相互作用和蛋白聚糖。与CSC相关的信号通路包括PI3K/Akt和MAPK信号通路。PI3K/Akt信号通路参与卵巢癌化疗耐药性和CSC的调控,而MAPK信号通路可维持实体瘤中CSC的干性(图2E)。

(二)WGCNA共表达网络构建与重要模块识别
差异表达基因分别来自88个正常卵巢组织和374个SOC样本。为了确定与MSC评分相关的基因集,将88个正常卵巢组织和374个SOC样本之间的7269个DEGs插入WGCNA。在去除异常值后,选择了一个合适的软阈值(β=6)来构建一个无标度网络,该网络的R方值为0.93(图3A)。将截断值设为0.25,合并得到的蓝色和红色模块基因,之后将这些模块与MSC评分和存活率联系起来。如图3B所示,棕色模块与MSC评分有很强的相关性。该模块共鉴定出245个基因,棕色模块与MSC评分的相关系数达到0.81(图3C)。
(三)建立间充质干细胞相关基因评分预后模型
为了进一步探讨间充质干细胞表型与临床特征之间的关系,根据棕色模块采用单变量cox回归分析法筛选出与预后相关的基因。245个与预后相关的基因中有13个(P<0.05)最终被定义为候选基因,以确定间充质干细胞评分。为确定与OS显著相关的基因,进行了多变量Cox回归分析,并用三个基因(MMP17、AKAP12和PER1)构建了预后模型。根据使用 "预测 "功能获得的风险评分,患者被分为低风险和高风险预后组。随后,Kaplan-Meier分析显示,间充质干细胞相关风险评分高的组别比风险评分低的组别预后更差(图3D)。为了验证模型的预测效率,采用了ROC曲线和AUC值,结果显示3年和5年AUC对OS具有预测优势(图3E)。

(四)利用GEO数据集验证间充质干细胞预后模型
为了确定该预后基因特征的一致性,从五个不同的数据集中提取了共565个样本进行验证。低危组和高危组的生存优势存在明显差异,这与TCGA队列的结果一致(图4A、B)。
(五)不同分组中的免疫或基质细胞浸润特征
间充质干细胞还可以通过在TME中释放可溶性因子而在癌症中起到免疫抑制作用,这可能与SOC的间充质表型预后不良有关。对于不同的间充质干细胞表型,高风险评分表明存在大量具有抑制活性的免疫细胞浸润,如未成熟树突状细胞和调节性T细胞(图4C)。除肿瘤相关免疫抑制细胞外,免疫抑制因子也有差异表达(图4D)。

(六)基因组变异分析
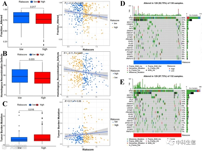
为了探索各风险组中存在的潜在基因组变异,对CNV、HRD、TMB、新抗原负荷、CTA评分和ITH进行了研究。根据一项肿瘤免疫表达特征的荟萃分析,CNV包括片段数量和基因组改变的比例,两者在低风险组中都显示出较高的频率(图5A)。HRD为优化使用PARPi治疗高级别SOC患者提供了机会。在我们的评分系统中,风险评分与HRD之间呈负相关(图5B)。与HRD不同的是,MSC相关的高风险评分与更强大的TMB相对应(图5C)。随后,对风险评分亚组的卵巢肿瘤前20个突变基因进行了明确评估。如图5D-E所示,高风险组往往有更多常见于卵巢癌的突变基因。

(七)免疫治疗分析
为了验证该模型对免疫疗法的反应,51名接受了抗PD-1疗法的晚期黑色素瘤患者被纳入了评估范围。采用通用计算公式,对样本进行具体评分,并将其分为两组。Kaplan-Meier分析显示,高风险评分组的OS结果较差(图6A)。在治疗反应方面,对治疗有反应的患者往往风险评分较低,而高风险组中对治疗无反应者较多,这表明低风险组更有可能从抗PD-1治疗中获益(图6B、C)。
间充质干细胞除了具有免疫抑制活性外,还能通过产生大量刺激血管生成的生长因子或细胞因子来促进血管生成。在TCGA训练集中,间充质干细胞风险评分高的样本与促血管生成因子相关的基因表达比例更高(图6D)。在使用贝伐单抗治疗的数据集中,间充质干细胞与血管生成的特异性相关性得到了证实,其表达模式与TCGA队列中的相似(图6E)。此外,MSC风险评分高且接受过标准化疗(卡铂加紫杉醇)的患者的预后明显差于其他三组(图6F),这表明与化疗药物和贝伐单抗联合治疗相比,单用传统化疗对间质表型患者的预后较差,因此应考虑在化疗中加入贝伐单抗。

(八)列线图的构建
为了探索风险模型的独立性,使用了"生存"程序,结果表明MSC相关模型在预测SOC患者的OS方面非常稳健(图7A, B)。通过四个变量(HRD、FIGO 分期、年龄和MSC风险评分)构建的列线图为SOC患者的预后提供了指导。HRD和风险评分较高、FIGO分期较晚和年龄较大的患者长期生存的概率较低(图7C)。DCA的临床影响显示,在阈值概率介于0和60%之间时,列线图的净获益最高(图7D),这表明列线图优于单一预后因素。
(九)PCR检测PER1、AKAP12和MMP17基因的表达情况
将TCGA中PER1、AKAP12和MMP17的表达与GTEx数据集中的表达进行比较,发现这三个基因在正常卵巢组织中的表达水平高于癌症组织(图7E-G)。对人类正常卵巢上皮细胞和人类OC细胞进行了RT-PCR检测。结果证实,AKAP12和MMP17在IOSE80细胞中过表达,而PER1在SKOv3细胞中表达最高(图7H)。

(十)人类SOC组织中预后基因的表达
为了探究PER1、AKAP12和MMP17在SOC中的蛋白表达情况,进行了IHC染色。如图8A和B所示,PER1、AKAP12和MMP17表达于肿瘤细胞的细胞质中。在有转移的SOC中,PER1、AKAP12和MMP17的染色强度强于无转移的SOC(图8A)。尽管PER1、AKAP12和MMP17在HEY和SKOv3细胞系中有不同的表达(图7I,J),但PGCCs(一种具有更强侵袭和转移能力的癌症干细胞)比对照组获得了更高的风险评分(图7K)。此外,PER1、AKAP12和MMP17的表达与SOC的恶性程度有关。分化不良的SOC的PER1、AKAP12和MMP17的染色强度最强,而分化良好的SOC的染色强度最弱(图8B,C)。



