本次小编分享一篇2022年2月4日发表于Front Immunol的文献,题目为《S100A12 as Biomarker of Disease Severity and Prognosis in Patients With Idiopathic Pulmonary Fibrosis》,影响因子7.561。在本研究中,使用了Gene Expression Omnibus (GEO)数据库中的公开数据集来评估S100A12与肺功能之间的关系,以及S100A12在IPF患者中的作用。
1►
摘要:
背景:特发性肺纤维化(Idiopathic pulmonary fibrosis, IPF)是一种预后较差的间质性肺病(intertial lung disease, ILDs)。S100钙结合蛋白A12 (S100A12)已被报道为IPF的预后血清生物标志物,但其与IPF的相关性在肺组织和支气管肺泡灌洗液(BALF)中尚不清楚。
方法:数据集收集自基因表达综合(GEO)数据库。采用人相关系数、Kaplan-Meier分析、Cox回归分析、功能富集分析等方法。单细胞RNA测序(scRNA-seq)分析也用于探讨S100A12及其相关基因在IPF中的作用。
结果:S100A12主要在单核细胞中高表达,经scRNA-seq和转录组分析,在IPF患者肺中表达下调。而S100A12在IPF患者的血液和BALF中表达均上调。此外,根据蛋白质-蛋白质相互作用(protein-protein interaction, PPI)网络,发现10个基因与S100A12相互作用,并根据hTFtarget数据库,发现前四个转录因子(transcription factor, TF)靶向这些基因。S100A12中两个最显著的共表达基因是S100A8和S100A9。3个基因与IPF患者肺功能呈显著负相关,与IPF患者肺St. George’s Respiratory Questionnaire (SGRQ)评分呈正相关。并且,这3个基因的高表达与BALF中较高的死亡率、血液中较短的无移植生存期(TFS)和无进展生存期(PFS)时间相关。在IPF患者中,S100A12的预后预测价值优于S100A8和S100A9,复合变量[S100A12 + GAP指数(性别、年龄、生理指标)]可能是一个更有效的预测指标。
结论:这些结果提示S100A12可能是IPF患者有效的疾病严重程度和预后的生物标志物。
2►
结果:
数据集预处理:
图1.本研究工作流程。
S100A12在间质性肺病(ILDs)患者中的表达:
根据国家生物技术中心信息数据库(https://www.ncbi.nlm.nih.gov/gene/6283), S100A12主要在人的骨髓中表达。正常受试者的RNA测序(RNA-seq)和蛋白质组学数据显示,根据lungMAP数据库,S100A12在成人肺免疫细胞和间质细胞中高表达。为了探究S100A12在ild中的表达,我们从GEO数据库中提取了21个数据集。结果显示,IPF患者肺中S100A12表达显著下调,而血液和BALF样本中S100A12表达显著上调,尤其是在预后不良的患者中(图2)。与对照组相比,非特异性间质性肺炎(NSIP)、系统性硬化症相关性肺间质性肺病(SSc-ILD)和呼吸性细支气管炎相关性肺间质性肺病(RB-ILD)患者的肺S100A12显著下调。而S100A12在结节病患者中并没有很好的差异。
图2.IPF患者肺组织、BALF及血液中S100A12的表达
S100A12的Partners和TFs:
根据STRING数据库,发现10个蛋白编码基因(S100A8、S100A9、RELA、MAPK3、AGER、APP、NFKB1、HMGB1、SAA1和MAPK1)与S100A12相互作用(图3A)。基于MEM数据库,根据数百个数据集,S100A8和S100A9是S100A12最显著的共表达基因(图3B)。根据hTFtarget数据库,选取S100A12和10个相互作用基因的前4个TFs (PPARG、NR4A1、RUNX1、SCRT1)进行进一步研究(图3C)。根据GO和KEGG分析,S100A12和10个基因与NF-kappaB转录因子活性、RAGE受体结合、MAP激酶活性、IL-17信号通路、B细胞受体信号通路、T细胞受体信号通路显著相关(图3D)。通过查阅PubMed发表的文献,在图3E中总结了S100A12的潜在机制。同时也显示了潜在的上游和下游基因。
图3.s100a12相关Partners和TFs。
共表达分析与差异表达分析:
在IPF患者中进行S100A12与上述基因的Spearman相关性分析(图3F)。在BALF中,7个基因(S100A8/9、AGER、SAA1、TLR2、ICAM1和NLRP3)与S100A12呈正相关,PPARG与S100A12呈负相关。肺组织中,11个基因(S100A8/9、NFKB1、TLR4、TLR2、VCAM1、ICAM1、TGFB1、NLRP3、NR4A1、PPARG)与S100A12呈正相关。血液中有9个基因(S100A8/9、MAPK1/3、TLR4/2、ICAM1、NLRP3和PPARG)与S100A12呈正相关。结果表明,S100A8/9、TLR2、ICAM1和NLRP3是3个组织中与S100A12最显著相关的基因。此外,根据R包“Limma”对IPF患者和对照组进行差异表达分析(图3G)。在BALF中,S100A12、S100A9、TLR2和NLRP3显著上调,而IL17C、TNF和RUNX1显著下调。肺组织中S100A12、S100A8/9、MAPK3、AGER、ICAM1、PPARG显著下调,VCAM1显著上调。在血液中,S100A12和S100A8/9显著上调。这些结果表明,S100A8和S100A9是与S100A12相关的共表达基因最多的,我们将其纳入进一步研究。
基因与肺功能或SGRQ评分的相关性:
在GSE32537数据集(肺组织,图4)中,S100A12、S100A8和S100A9与FVC%预测值和Dlco%预测值显著负相关,与SGRQ评分显著正相关。GSE47460数据集(肺组织)由两个平台组成:GPL14550和GPL6480。这两个队列证实了S100A12与肺功能显著负相关,并发现这3个基因也与预测的FEV1%显著负相关(图4)。然而,在血液数据集中,S100A12与肺功能不存在显著相关(图4)。S100A12与S100A8、S100A9的相关性更显著。
图4.3个基因(S100A12、S100A8、S100A9)与IPF患者肺功能或肺和血液中SGRQ评分的相关性
Prognosis-Related分析:
如前所述,根据基因的最佳截点值将IPF患者分为两组。在血液中(GSE27957和GSE28042), S100A12或S100A8或S100A9高表达的患者与低表达的患者相比,TFS(无移植生存时间)显著缩短(图5A、曲线下面积(AUCs)显示S100A12对TFS的预测值略高于S100A8和S100A9(图5A, B)。由于GSE27957数据集(血液)中死亡患者均为男性,综合预后指标的结果可能难以评估。基于GSE28042数据集(血液),模型(S100A8/9/12 +年龄+性别)的预测值优于单一指标(图5B)。此外,在GSE93606数据集(血液,图5C)中,S100A12、S100A8、S100A9和GAP指数(性别、年龄和生理指数)与PFS(无进展生存期)呈显著负相关。从AUC来看,由S100A12和GAP组成的模型比由S100A9和GAP组成的模型具有更好的预测价值(图5C)。在BALF中,与S100A8、S100A9和GAP相比,S100A12对死亡率有更好的预测价值(图6A-C)。通过ROC曲线分析,认为S100A12与GAP组成的模型是更有效的死亡率预测模型(图6A-C)。
图5.K-M分析及S100A12、S100A8、S100A9和GAP指数对IPF患者血液中TFS和PFS的预测价值。
图6.根据GSE70866数据集进行K-M分析及S100A12、S100A8、S100A9和GAP指数对IPF患者BALF生存期的预测价值。
功能分析:
为了揭示S100A12的潜在生物学功能和相关通路,我们对S100A12高、低表达患者进行了DEGs的GO富集和KEGG通路分析[|logFC| >1和FDR <0.05]。IPF患者3个组织中,显著的GO term和KEGG通路主要富集在中性粒细胞活化、免疫受体活性、炎症反应调控、RAGE受体结合、IL-17信号通路、细胞因子-细胞因子受体相互作用、TNF信号通路、PI3K-Akt信号通路、nod样受体信号通路,趋化因子信号通路。这些结果与GSEA分析一致。
此外,ssGSEA分析显示,S100A12高表达患者更易出现树突状细胞(DCs)、M1巨噬细胞、中性粒细胞、调节性T细胞(Treg)、细胞因子-细胞因子受体(CCR)、炎症反应、与肺部低表达S100A12患者相比,T细胞衰竭(图7)。在BALF中,S100A12高表达也与炎症反应评分较高显著相关。有趣的是,在血液中,S100A12高表达的患者更容易出现B细胞、CD8 T细胞、Th1细胞、Th2细胞、肿瘤浸润淋巴细胞(tumor浸润淋巴细胞,TIL)和检查点得分较低的情况。这些结果表明,S100A12与炎症过程显著正相关,S100A12的高表达可能与免疫活性降低有关。此外,CIBERSORT分析证实S100A12与3个组织的炎症过程显著正相关。
图7.GSE47460 (GPL14550) (A)、GSE47460 (GPL6480) (B)、GSE32537数据集中S100A12高表达和低表达患者的肺ssGSEA评分比较(C)。
scRNA-seq分析:
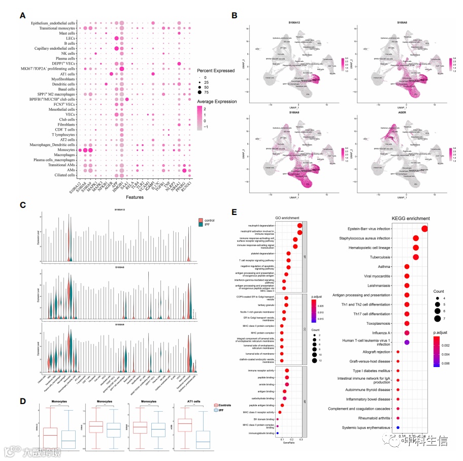
选择两个scRNA-seq数据集[GSE135893 (IPF = 12, control = 10)和GSE122960 (IPF = 4, control = 4)]。S100A12和AGER主要在单核细胞和肺泡上皮1型细胞(AT1细胞)中高表达(图8A-C)。S100A8和S100A9主要在单核细胞和巨噬细胞中表达(图8A-C)。NFKB1主要在树突状细胞中表达,SAA1主要在BPIFB1+/MUC5B+俱乐部细胞中表达,PPARG主要在肺泡巨噬细胞(AMs)中表达(图8A)。此外,IPF患者的单核细胞中S100A12、S100A8、S100A9的表达显著下调,AT1细胞中AGER的表达也显著下调(图8D)。有趣的是,S100A8和S100A9在IPF巨噬细胞中表达上调。根据对IPF患者和对照组中S100A12 >单核细胞的DEGs进行的GO和KEGG分析,IPF患者中S100A12 >单核细胞可能与抗原加工和呈递更相关(图8E)。有趣的是,在GSE135893数据集中观察到单核细胞的过渡状态,在IPF患者中过渡单核细胞S100A12的表达下调(图8C)。
图8.GSE135893数据集(IPF = 12, control = 10)中的scRNA-seq分析。
3►
结论:
S100A12可能是IPF患者中一种有效的单核细胞特异性疾病严重程度和预后的生物标志物。复合变量(S100A12 + GAP)可能是IPF患者预后更有效的预测指标。此外,S100A8和S100A9也是预测不良预后的有用生物标志物。然而,这些结果需要进一步的研究来证实和探索其潜在的机制。
>>>end
ZKSX
一起奔赴星辰大海

