早上好呀,今天要给大家介绍一篇2022年1月发表在Front Mol Biosci杂志上的综述,题目为《Bioinformatic Analysis Combined With Experimental Validation Reveals Novel Hub Genes and Pathways Associated With Focal Segmental Glomerulosclerosis》IF:5.246。
结合实验验证的生物信息学分析揭示了与局灶节段性肾小球硬化相关的新型 Hub 基因和通路
摘要:
背景:局灶节段性肾小球硬化症(FSGS)是一种导致终末期肾病的肾病综合征,本研究旨在探索与FSGS相关的hub基因和通路,以确定潜在的诊断和治疗靶点。
方法:我们下载了来自基因表达综合(GEO)数据库的微阵列数据集GSE121233和GSE129973。数据集包括 25 个 FSGS 样本和 25 个正常样本。使用R包“limma”鉴定差异表达基因(DEG)。进行GO和KEGG富集分析,以识别 DEG 的途径和功能注释。蛋白质-蛋白质相互作用(PPI)是基于检索相互作用基因(STRING)数据库的搜索工具构建的,并使用 Cytoscape 软件进行可视化。然后使用 Cytoscape 的 cytoHubba 插件评估 DEG 的hub基因。
结果:在两个 GSE 数据集(GSE121233和GSE129973)中共鉴定出 45 个 DEG,包括 18 个上调和 27 个下调的 DEG。其中,选择了5个具有高度连通性的hub基因。在 PPI 网络中,前 5 个hub基因中,FN1 上调,而 ALB、EGF、TTR 和 KNG1 下调。FSGS大鼠的qRT-PCR分析证实FN1的表达上调,EGF和TTR的表达下调。ROC 分析表明 FN1、EGF 和 TTR 对 FSGS 显示出相当大的诊断效率。
结论:通过生物信息学分析结合实验验证,鉴定出3个新的FSGS特异性基因,可促进我们对FSGS分子基础的认识,为临床管理提供潜在的治疗靶点。
结果:
1.DEG的识别
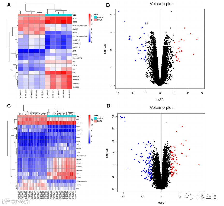
GSE121233 DEG的热图(图1A)和火山图(图1B)。GSE129973 DEG的热图(图1C)和火山图(图1D)。
图1
绘制维恩图以选择两个数据集中的共同 DEG(如图 2)。结果表明,在两个数据集中,45个基因的表达发生了显着变化,其中18个基因显着上调,27个基因显着下调。
图2
2. DEG的功能富集分析
接下来,我们探索了这些 DEG 的可能功能以及受影响的信号通路。使用 DAVID 对 DEG 进行 GO 功能和 KEGG 通路富集分析的结果,结果显示在图 3.
图3
3、PPI网络构建与Hub基因鉴定
STRING 工具用于构建基于 DEG 的 PPI 网络。使用 Cytoscape 软件可视化 PPI 网络模型(如图 4)
图4
4、基于 RGD Disease Portals的 DEGs 分析
对RGD disease Portals Genome数据库集和 FSGS 的搜索证实,有 51 个人类基因与 FSGS 的病因和预后相关。51个基因中,G6PC和REN与筛选的基因相同。
5、Hub 基因的验证
为了验证生物信息学分析的结果,通过 qRT-PCR 分析了 FSGS 和正常肾组织中hub基因的表达。与生物信息学结果一致,FSGS 组织表现出 FN1 表达上调(图 5A) 和 TTR 的下调表达 (图 5B) 和 EGF (图 5C) 与正常组织相比。进行 ROC 曲线分析以研究这些基因作为 FSGS 生物标志物的准确性,如图所示图 5。
图5
结论:
总之,通过生物信息学数据分析结合实验验证确定的DEGs,包括EGF、FN1和TTR,有可能作为FSGS诊断和治疗的靶点

