本次小编分享一篇2019年12月发表于Cancers (Basel)(IF:6.639)的文献,题目为《Molecular Signature of Subtypes of Non-Small-Cell Lung Cancer by Large-Scale Transcriptional Profiling: Identification of Key Modules and Genes by Weighted Gene Co-Expression Network Analysis (WGCNA)》。
通过大规模转录谱分析非小细胞肺癌亚型的分子特征:通过加权基因共表达网络分析 (WGCNA) 鉴定关键模块和基因
摘要
非小细胞肺癌 (NSCLC) 是一组异质性恶性肿瘤,主要由腺癌 (ADC) 和鳞状细胞癌 (SCC) 组成。尽管近几十年来 ADC 和 SCC 的诊断和治疗有了很大的改进,但仍然迫切需要确定与 NSCLC 组织学亚型相关的准确转录组谱。本研究旨在确定参与肺 ADC 和 SCC 发展的关键失调通路和基因,并将它们与临床特征联系起来。通过 RNA-seq 研究了肿瘤和正常肺组织之间的转录变化。和加权基因共表达网络分析(WGCNA)来识别共表达模块和中心基因。基因本体(GO)被用来探索识别的失调基因的生物学功能。表明特定基因特征在 ADC 和 SCC 之间因不同途径而存在显着差异。在确定的模块中,四个和两个模块分别与 ADC 和 SCC 的临床特征最相关。ADC 中的CTLA4、MZB1、NIP7和BUB1B以及 SCC 中的GNG11和CCNB2是与肿瘤大小、SUV max和无复发生存相关的模块中的新型hub基因。我们的研究从寻找新的分子靶点的角度更有效地理解了生物通路的重要性以及 NSCLC 中主要基因之间的关系。
结果:
1. NSCLC 亚型中的基因表达谱数据
鳞状细胞癌 (SCC) 和腺癌 (ADC) 中的差异基因表达(图1)。( A ) 非小细胞肺癌 (NSCLC) 各亚型中差异表达基因 (DEG) 的火山图。(B)饼图代表发现的上调或下调的基因数量。(C)维恩图显示 SCC 和 ADC 中差异表达基因之间的重叠。
图1
2. 基因本体论和典型通路分析
基因本体(GO)术语分析(图2)。( A ) 显示鳞状细胞肺癌 (SCC) 和腺癌 (ADC) 中差异表达 (FDR ≤ 0.01) 的 GO 生物过程 (BP) 的数量以及这两种非小细胞肺癌亚型之间重叠 GO 术语的数量的维恩图. (B)仅在 SCC 与正常组织中发现的前 10 个 GO 术语。(C)仅在 ADC 与正常组织中确定的前 10 个 GO 术语。(D)使用 Metascape 工具仅在 SCC与正常组织中识别的富集术语网络。( E ) 使用 Metascape 工具仅在 ADC 与正常组织中识别的丰富术语网络。使用 IPA确定的与 SCC 和 ADC 相关的最具代表性的改变的规范途径(图3)。( A ) 维恩图显示鳞状细胞肺癌 (SCC) 和腺癌 (ADC) 中典型通路的数量,以及这些通路在这两种 NSCLC 亚型之间的重叠。(B)仅在 SCC 与正常组织中发现的前 10 种典型途径。( C ) 仅在 ADC 与正常组织中发现的前 10 种典型途径。
图2
图3
3. 上游转录调节器
IPA 预测的 SCC 和 ADC 中基因表达的前 20 个上游调节因子(图4)。( A ) 显示在激活或抑制的调节器中,只有 90 个在 SCC 和 ADC 之间重叠。(B)热图显示了 IPA 中分类分子的预测激活和抑制状态,如转录调节因子、生长因子、细胞因子、激酶等。
图4
4.加权基因共表达网络的构建
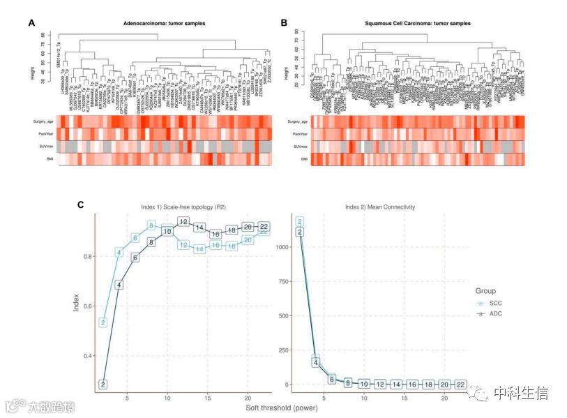
进行 WGCNA 以构建共表达网络并识别共表达模块。ADC 和 SCC样本的聚类分析以检测异常值(图5A-B)。加权基因共表达网络分析(WGCNA)中软阈值的确定(图5C)。ADC 和SCC 肺癌模块中已识别的共表达基因的分层聚类树状图(图6)。每个彩色行代表一个颜色编码的模块,其中包含一组高度连接的基因。在 ADC 和 SCC 中分别确定了 32 个和 15 个模块。SCC 和 ADC的Eigengene 与临床特征之间相关性的热图(图7)
图5
图6
图7
5.关键模块的功能丰富分析
IPA 的 GO 生物过程 (BP) 和规范途径分析在 ADC 的四个模块(红色、浅青色、深橙色和黄色)和 SCC 的两个模块(蓝色和绿松石)中进行(图8)。( A ) BINGO 进行的 GO-Biological Process 分析和 ( B ) IPA 对 ADC 中的红色、浅青色、深橙色和黄色模块以及 SCC 中的蓝色和绿松石模块进行的规范途径分析的前五个富集结果。
图8
6. 所选模块中的 Hub 基因鉴定
此外,我们还构建了 ADC 中四个选定模块(红色、浅青色、深橙色、黄色)和 SCC 中两个选定模块(蓝色、青绿色)中表达基因的蛋白质-蛋白质相互作用 (PPI) 网络(图 S5和 S6),并确定了前 10 个中心基因(图 9)。
图9
结论
总之,我们的 RNA-seq 数据为肺 ADC 和 SCC 组织中失调的潜在新生物标志物、网络和途径产生了大量信息,可以进一步探索这些信息,以揭示调节每个 NSCLC 亚型发展的分子机制。生物信息学工具预测了在癌症进展中发挥重要作用的关键生物过程、典型途径和上游调节因子。此外,我们应用 WGCNA 探索与临床特征相关的分子网络,如肿瘤大小、SUVmax、BMI、吸烟状况、无复发生存期和无病生存期。总体而言,本研究的结果强调需要进一步探索选定的基因和途径,特别是那些与 ADC 和 SCC 中的肿瘤微环境和免疫逃逸机制相关的基因和途径。
扫描二维码
关注我们

