搜索
首页
大数快讯
大数活动
服务超市
文章专题
出海平台
流量密码
出海蓝图
产业赛道
物流仓储
跨境支付
选品策略
实操手册
报告
跨企查
百科
导航
知识体系
工具箱
更多
找货源
跨境招聘
DeepSeek
首页
>
5+C5aR1在高级别浆液性卵巢癌中的预后价值
>
5+C5aR1在高级别浆液性卵巢癌中的预后价值
中科生信
2023-11-25
3
导读:晚上好!今天小编和大家分析一篇23年9月发表在Oncoimmunology(IF:5.6)杂志的文章《C5a
晚上好!今天小编和大家分析一篇
23
年
9
月发表在
Oncoimmunology
(
IF:
5.6
)杂志的文章《
C5aR1 blockade reshapes immunosuppressive tumor microenvironment and synergizes with immune checkpoint blockade therapy in high-grade serous ovarian cancer
》。高级别浆液性卵巢癌(
HGSC
)对靶向
PD-1/PD-L1
单药治疗的免疫检查点阻断 (
ICB
) 反应适中,被
M2
极化肿瘤相关巨噬细胞 (
TAM
) 和调节性
T
(
Treg
)细胞密集浸润。补体
C5a/C5aR1
有助于实体瘤中
TAM
免疫抑制表型的编程,是治疗
HGSC
的有前途的免疫调节靶点。作者旨在确定
C5aR1
在
HGSC
的预后、免疫微环境和免疫治疗反应中的相关性。采用免疫组织化学和流式细胞术检测
C5aR1
在训练组
(n = 120)
和新鲜
HGSC
组织
(n = 36)
中表达及与肿瘤浸润免疫细胞的关系。异种移植物的转录组学分析描绘了驱动
PMX53
(一种口服生物可利用的
C5aR1
抑制剂)免疫调节活性的机制。在离体肿瘤培养物和癌症基因组图谱(
TCGA
) 数据集中证实了治疗相关性。
C5aR1
独立表达预测预后不佳,并与
HGSC
的免疫逃避亚型有关,其特征是促肿瘤细胞(
Treg
细胞、
M2
极化巨噬细胞和中性粒细胞)浸润增加和
CD8T
功能受损。
PMX53
在多种肿瘤类型中拮抗皮下肿瘤生长,调节免疫抑制机制并与
PD-1
协同作用。单细胞
RNA-seq
分析显示,在
TAMs
中
C5aR1
主要表达,在
C5aR1TAMs
中具有免疫抑制相关表达特征。此外,
C5aR1
和
PD-L1
的组合与特定的分子特征和匹配的临床反应相关。因此,
C5aR1
的丰度可以预测
HGSC
的不良预后,并且加入
PD-L1
可能作为一种新型的预测生物标志物来指导治疗选择。
背景
免疫疗法彻底改变了癌症治疗
,
然而,其在卵巢癌临床环境中的疗效仍然有限。研究结果表明,免疫单药治疗卵巢癌的客观缓解率仅为
10%
左右,远低于黑色素瘤和淋巴瘤。疗效不佳可能是由于肿瘤异质性、存在阻止
T
细胞再激活的免疫抑制信号以及免疫抑制性髓系细胞的积累。因此,正在深入研究逆转效应细胞免疫抑制压力的联合疗法。此外,还需要确定可以预测免疫疗法在卵巢癌中的疗效的分子标志物,以筛选合适的免疫治疗人群。
补体
C5a
通过激活骨髓细胞(如巨噬细胞、单核细胞、
DC
和中性粒细胞)中的
C5a
受体
1
(
C5aR1
)发挥免疫调节功能
。
C5a-C5aR1
信号转导经常重塑免疫抑制性肿瘤微环境,并通过分子和细胞事件增加癌症进展的可能性。最近的研究已经确定了
C5a-C5aR1
信号转导通过诱导生物活性分子(包括
IL-1β
、
IL-6
和
TNF-α
)对肿瘤相关免疫反应的贡献。此外,
C5aR1
和
toll
样受体(
TLR
) 之间的串扰增强了自然杀伤和自然杀伤
T
细胞产生
TNF-α
和
IFN-γ
。
C5aR1
阻断还损害肿瘤生长,并减少髓源性抑制细胞(
MDSC
)募集到肺癌小鼠的肿瘤中。尽管
C5aR1
对抗肿瘤免疫反应的影响已在几种人类实体癌中报道,但很少有研究涉及其对卵巢癌的影响。
C5a-C5aR1
信号转导的激活也被证明具有预后作用。
C5aR1
在非小细胞肺癌中的过表达预示着预后不良。在乳腺癌中,
C5aR1
表达与更大的肿瘤尺寸、更高的增殖率、淋巴结转移的存在和晚期临床分期有关。相应地,
C5aR1
阳性乳腺癌患者的生存率低于
C5aR1
阴性乳腺癌患者。
C5aR1
表达也与胃癌患者的预后有关,肝癌尿路上皮细胞癌和肾细胞癌
C5aR1
高表达患者的总生存率较低。然而,
C5aR1
在卵巢癌中的预后价值尚未完全阐明。
在这
篇探究中
,确定了
C5aR1
表达在高级别浆液性卵巢癌(
HGSC
)患者中的预后价值。在临床模型中,
C5aR1
阻断为免疫介导的肿瘤排斥反应提供了更宽松的环境,因此,其与抗
PD-1
抗体的结合协同启动了细胞毒性活性。此外,
scRNA-seq
分析揭示了
C5aR1
巨噬细胞的特征并跟踪了细胞间通讯信号。最后,整合了基因组和转录组数据,通过
C5aR1
和
PD-L1
提出了潜在的治疗方案
,
研究结果基于
C5aR1
和
PD-L1
表达的
HGSC
,
对
它预测对免疫检查点阻断和分子靶向治疗的反应的潜力。
方法
1.
患者和标本
收集
道德批准和参与同意
2.
免疫组化和评估
3.
多肽阻断实验
4.
单细胞悬液的制备
5.
新鲜肿瘤外植体培养物诊断模型的构建
6.
流式细胞术
7.
动物实验
8.
单细胞
RNA-seq
分析
9.
外部数据源和计算分析
10.
统计分析
研究结果
1.C5aR1
表达与
HGSC
的不良结局相关
为了研究
C5aR1
在
HGSC
中的临床意义,应用
Kaplan-Meier
曲线和对数秩检验来比较高和低
C5aR1
亚组之间的总生存期 (
OS
)。在
Discovery
和
TCGA
队列中,
C5aR1
的较高表达与不良预后相关(风险比
[HR] = 2.790,95%
置信区间
[CI]1.029–3.709
,
P =
0
.012
,
HR = 1.642,95% CI
,
1.150–2.344
,
P =
0
.002
)(图
1a
,
b)
。
多因素
Cox
回归分析表明,
C5aR1
可能是
Discovery
和
TCGA
队列中
OS
的潜在独立预后因素。在多变量分析中,
PD-L1
的表达与良好的预后相关(图
1c).
为了进行系统的综合评估和定量分析,利用固定效应模型对
HGSC
进行了多项独立研究。合并结果表明,较高的
C5aR1
表达与较差的预后相关(
HR = 1.73,95% CI
:
1.50–2.00
,
P < 0.001
)( 图
1d
,补充表
S5
)。总之,
C5aR1
的较高表达可能与不良结局有关。
2.C5aR1
表达与
HGSC
中的免疫抑制肿瘤微环境相关
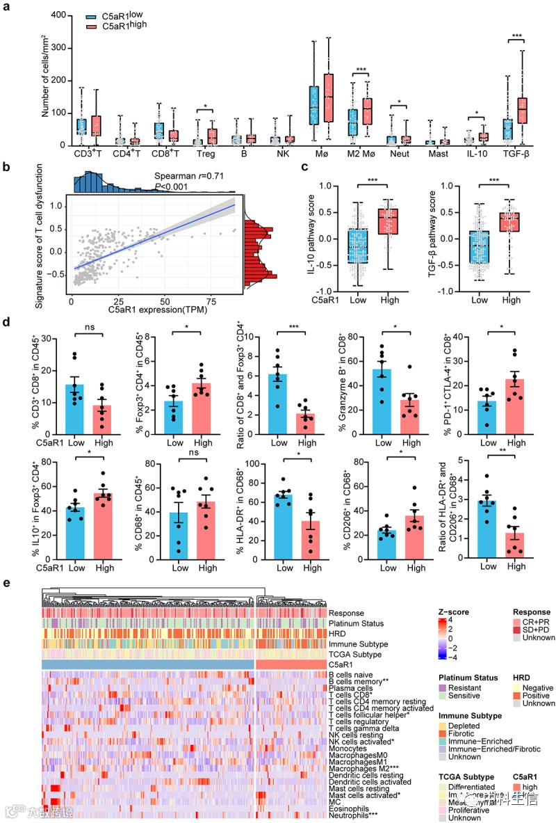
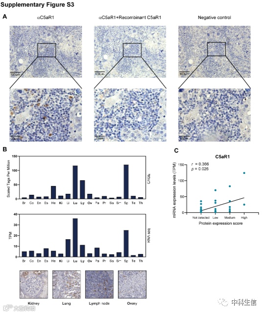
研究了
C5aR1
在肿瘤微环境中的作用,它在临床结局和免疫治疗反应中起着重要作用。在
Discovery
队列中使用
IHC
评估肿瘤相关免疫细胞和效应分子。首先,使用确认
C5aR1
抗体的特异性,并表明与仅抗
C5aR1
抗体载玻片相比,肽封闭载玻片上的染色强度降低(补充图
S3A
)。此外,探索了人类蛋白质图谱的数据,以验证
mRNA
和蛋白质之间的相关性(使用相同的
C5aR1
抗体染色)。
mRNA
和蛋白质水平之间存在很强的正相关关系,这表明
mRNA
表达的变化可能反映在蛋白质丰度上,并进一步证实了抗
C5aR1
抗体的特异性(补充图
S3B-C
)。正如预期的那样,高
C5aR1
表达与
Treg
细胞、
M2
极化巨噬细胞、中性粒细胞、
IL-10
和
TGF-β
表达增加相关(图
2a).
同时,观察到
TCGA
队列中
C5aR1
表达与
T
细胞功能障碍特征评分呈正相关
19 (
图
2b).
同样,
C5aR1
高表达的肿瘤上调了
TGF-β
和
IL-10
通路中涉及的信号通路的表达(图
2c).
此外,还研究了高和低
C5aR1
亚组中
CD8 T
细胞的功能表型。值得注意的是,在
C5aR1
高表达的肿瘤中,效应分子
GZMB
的表达增加,而
CD8 T
细胞中的免疫检查点
PD-1
和
CTLA-4
略有降低。一致地,
C5aR1
高表达的肿瘤上调了
TGF-β
和
IL-10
的表达,
TGF-
和
IL-10
是免疫抑制细胞因子,可促进肿瘤免疫逃逸并驱动免疫治疗耐药性。流式细胞术分析还表明,在
C5aR1
高表达的肿瘤中存在更多的
Tregs
和
CD206
巨噬细胞,而在
C5aR1
低表达的肿瘤中存在更多的
HLA-DR
巨噬细胞(图
2d).
一致地,还发现高
C5aR1
表达与免疫细胞之间存在正相关,包括记忆
B
细胞、
CD8 T
细胞、滤泡辅助性
T
细胞 (
Tfhs
)、活化的
NK
细胞、
M2
极化的巨噬细胞、活化的肥大细胞和中性粒细胞通过使用
CIBERSORT
算法(图
2e).
总之,这些结果表明
C5aR1
可能与免疫抑制性肿瘤微环境的建立有关。
3.抑制
C5aR1
延缓肿瘤生长,重新激活抗肿瘤免疫
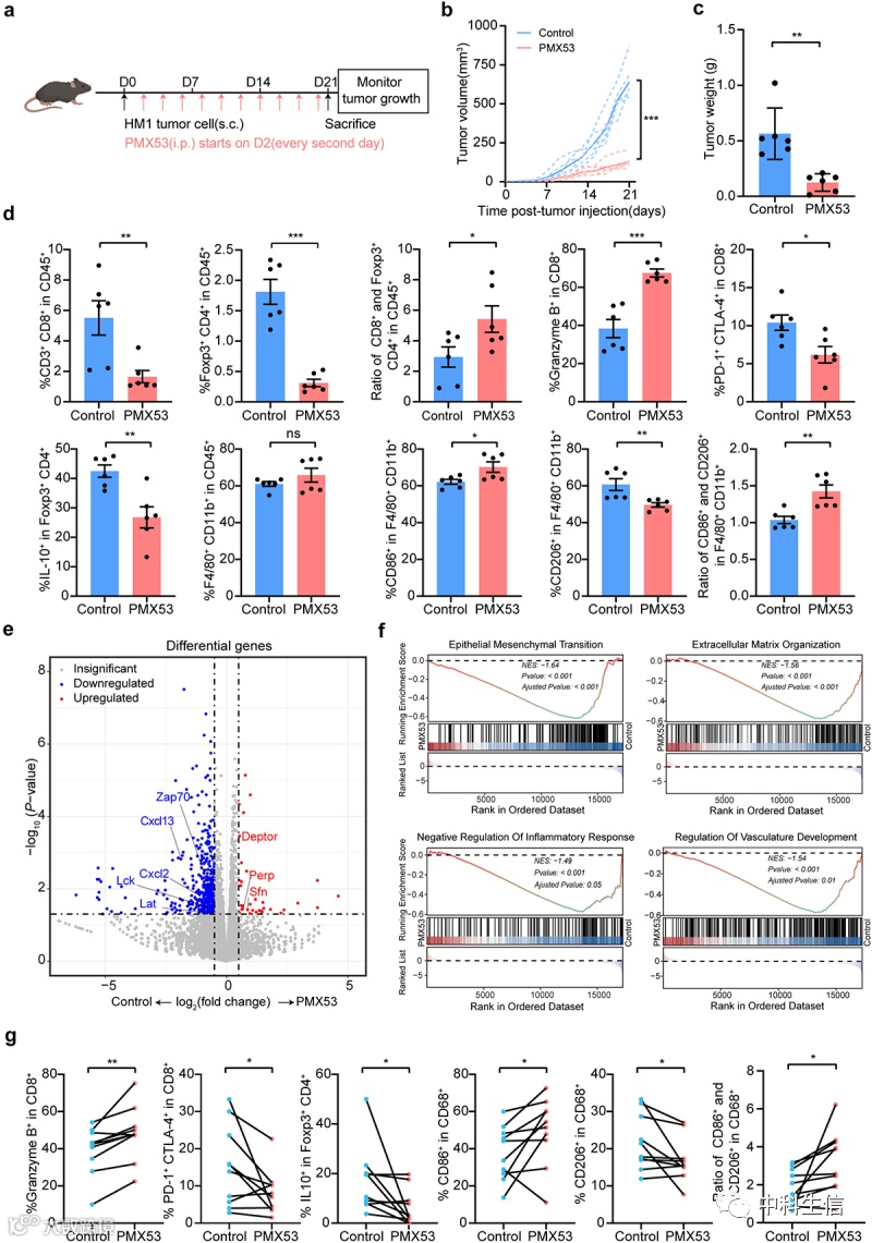
为了研究体内
C5aR1
抑制的治疗效果,将
HM1
细胞皮下植入同基因
B6C3F1
小鼠体内,并在植入后
2
天
(
每两天
)
开始施用
PMX53
(一种
C5aR1
拮抗剂),(图
3a).PMX53
显著改变肿瘤生长动力学,抑制肿瘤生长(图
3b
,
c).
用
PMX53
处理导致颗粒酶
BCD8T
细胞、
M1
极化巨噬细胞的百分比增加,而
IL-10Tregs
和
PD-1CTLA-4CD8T
细胞(图
3d).PMX53
处理和未处理小鼠的差异表达分析鉴定出
457
个显著基因(调整后的
P
值
<0.05
,
log2>0.5
)(附表
S6
)。许多免疫相关基因在
PMX53
处理的小鼠中下调,包括趋化因子(
Cxcl2
和
Cxcl13
)和
TCR
信号通路的关键节点(
Lck
、
Lat
和
Zap70
),
22,23
而凋亡基因(
Deptor
、
P
erp
和
Sfn
)在
PMX53
处理的小鼠中上调 (图
3e).
此外,观察到与
PMX53
处理的小鼠(图
3f).
为了进一步破译
PMX53
对
HGSC
标本肿瘤免疫微环境的影响,生成了
HGSC
新鲜肿瘤外植体培养物。在离体
HGSC
模型中,
PMX53
处理后观察到相同的结果,颗粒酶
BCD8T
细胞和
M1
极化巨噬细胞的百分比升高,
PD-1CTLA-4CD8T
细胞和
IL-10 Treg
细胞的百分比降低(图
3g).
总体而言,这些数据表明,
C5aR1
可能是通过重塑
HGSC
的免疫抑制肿瘤微环境来重振抗肿瘤免疫的潜在靶点。
4.抑制
C5aR1
增强抗
PD-1
免疫治疗的抗肿瘤疗效
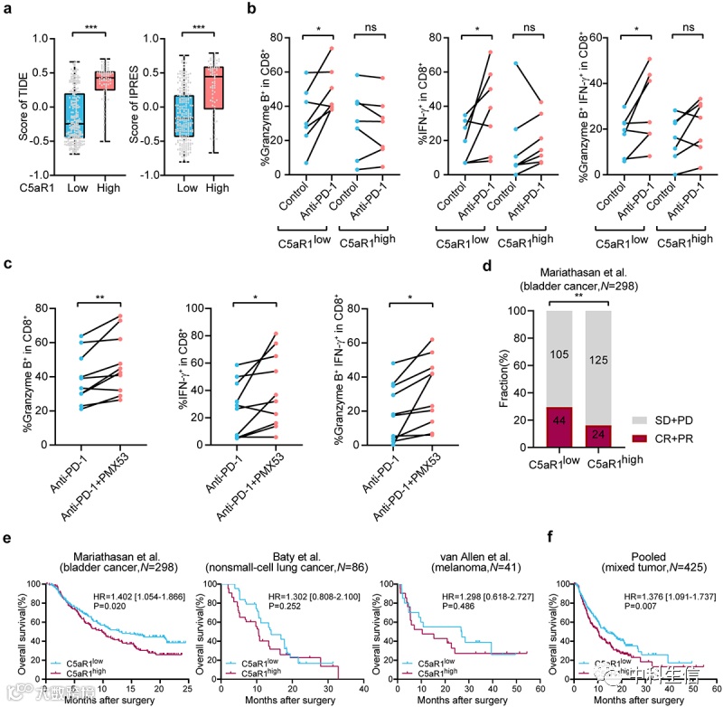
鉴于
C5aR1
赋予免疫抑制性肿瘤微环境,假设
C5aR1
表达升高可能与免疫检查点阻断疗法(
ICB
)耐药性有关。根据这一假设,
C5aR1
表达与两组基因呈正相关,包括肿瘤免疫功能障碍和先天抗
PD-1
耐药 (
IPRES
)
(
图
4a).
进一步评估了
C5aR1
表达在
HGSC
新鲜肿瘤外植体培养物免疫治疗中的临床意义。与
C5aR1
高表达的
HGSC
相比,抗
PD-1
抗体治疗增加了
C5aR1
低表达肿瘤中颗粒酶
B
、
IFN-γ
和双阳性(颗粒酶
BIFN-γ
)
CD8T
细胞的比例(图
4b).
有趣的是,
PMX53
通过增强
CD8 T
细胞的细胞毒性活性(图
4c).
此外,研究了
C5aR1
在三个公开的
ICB
治疗队列中预测
ICB
治疗反应的临床结果的能力。根据
C5aR1
的中位表达将患者分为两组。
MIBC
患者对
C5aR1
高(图
4d).
与
C5aR1
高表达的患者相比,
C5aR1
低表达的患者对
ICB
治疗表现出良好的生存结果,无论肿瘤类型或含
ICB
的方案如何(
HR = 0.71
,合并队列的
P = 0.007
)(图
4w
,
f).C5aR1
可作为
ICB
治疗临床益处的标志物,以及增强
ICB
敏感性的潜在治疗靶点。
5.C5aR1
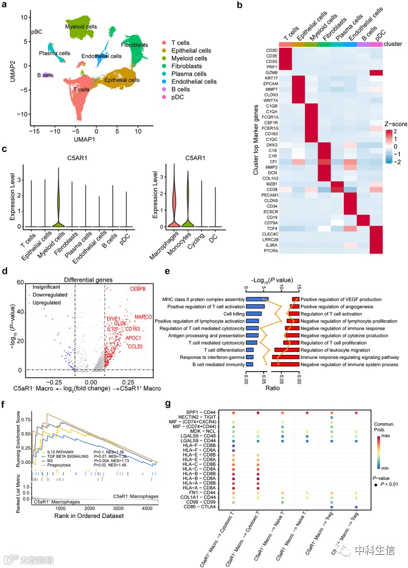
主要在巨噬细胞上表达,并有助于免疫抑制表型
为了检查
C5aR1
的细胞来源,分析了来自
HGSC
的五个活检的公开可用的
scRNA-seq
数据质控和排除间歇效应后,分析
40218
个单细胞,聚类为
8
个群体(图
5a).
使用细胞特异性标记物,鉴定了五种免疫细胞类型,即
T
细胞、髓样细胞、浆细胞、
B
细胞和浆细胞样树突状细胞 (
pDC
),以及三种非免疫细胞类型(上皮细胞、成纤维细胞和内皮细胞)(图
5b).
分别分析髓系细胞,并进一步分为四个亚簇(巨噬细胞、单核细胞、循环细胞和树突状细胞)。值得注意的是,
C5aR1
的表达特异性局限于髓样细胞,尤其是在巨噬细胞和单核细胞中 (图
5c
),这与免疫荧光观察到的
C5aR1
和
CD68
的共表达一致(补充图
S4A-B
)。
C5aR1
在肿瘤细胞中几乎不表达或很少表达,肿瘤细胞属于上皮细胞簇。通过创建直方图来可视化
C5aR1
在不同细胞类型上的表达分布,计算平均荧光强度(
MFI
)并统计分析数据,确认了巨噬细胞,中性粒细胞和单核细胞的主要表达,而不是
T
细胞和肿瘤细胞(补充图
S4C
)。差异表达基因分析表明,
Il10
、
CD163
和
Ccl20
在
C5aR1
巨噬细胞中上调(
+
图
5d).DEGs
的基因本体(
GO
)术语富集分析显示,除了负调控淋巴细胞增殖、免疫应答和细胞因子产生以重塑免疫微环境外,
C5aR1
巨噬细胞还具有正调控
VEGF
产生和血管生成的潜力(
+
图
5e).
基因集富集分析(
GSEA
)一致表明,
C5aR1
巨噬细胞中上调的基因在
IL-10
通路、
TGF-β
信号转导、
M2
极化和吞噬作用中富集,表明存在免疫抑制表型(
+
图
5f).
此外,预测
C5aR1
巨噬细胞通过
MIF−
(
CD74+CXCR4
)和
MIF−
(
CD74+CD44
)轴与细胞毒性
CD8+ T
细胞和幼稚
CD8T
细胞相互作用,表明
C5aR1
巨噬细胞可以调节
CD8 T
细胞的增殖和效应功能。推断
C5aR1
巨噬细胞通过
NECTIN2-TIGIT
轴与
Treg
细胞相互作用,据报道,这促进了
HGSC
中
Treg
细胞的免疫抑制功能。这些数据表明,肿瘤相关巨噬细胞 (
TAM
) 是
C5aR1
的主要细胞来源,并有助于
HGSC
的免疫抑制微环境。
6.C5aR1
和
PD-L1
表达组合与致癌通路活性、治疗特征和分子改变相关
由于
C5aR1
和
PD-L1
表达都是
HGSC
中
OS
的独立预后因素(图
1c
),假设
C5aR1
和
PD-L1
的组合可以提高
HGSC
中
OS
的可预测性和对靶向治疗的反应。观察到
C5aR1
和
PD-L1
表达在
mRNA
水平上呈正相关(图
6a).
此外,根据
PD-L1
表达状态对
C5aR1
的危险曲线分析显示,在
PD-L1
表达水平高于中位数(图
6b).
生存分析证实了
C5aR1
的延长生存结局低
PD-L1
型高亚组 (图
6c).
为了在表达水平上表征致癌通路的活性,通过计算每个肿瘤(图
6d).C5aR1
的致癌通路增加,包括
RTK-RAS
、细胞周期、
WNT
、
Hippo
、
PI3K
、
p53
、
JAK-STAT
和
TGF-
β 信号通路高
PD-L1
型高亚组,而
Notch
信号转导在
C5aR1
中增加高
PD-L1
型低子群
(
图
6d).
接下来,剖析了由最常用于推断治疗的基因组成的治疗特征(图
6e).The C5aR1
低
PD-L1
型低亚组富集了
ATRBRCA
通路信号转导,而
C5aR1
高
PD-L1
型低亚组富集了
EGF
、
EGFR
、
VEGF
和
VEGFR
信号转导。
IFN-
γ的高特征评分表明短期
IFN-
γ刺激可以进一步上调抗原呈递活性,这可以解释
C5aR1
预后良好的可能机制低
PD-L1
型高亚组 (图
6e).
为了阐明分子景观,
C5aR1
高表达
PD-L1
型高亚组显示与迁移和侵袭相关的间充质表型(图
6f)
。相比之下,
C5aR1
低表达
PD-L1
型高亚组表现出免疫反应性表型,临床结局较好。
The C5aR1
低
PD-L1
型高亚组在先前确定为铂敏感的患者中富集。
C5aR1
高
PD-L1
型低亚组的
RICTOR DNA
改变率高于其他亚型,这将赋予
mTORC2
通路异常活性。最后,评估了转录组学特征和基因组改变的临床相关性,并描述了
HGSC
患者治疗选择的基本原理(图
6g).C5aR1
的肿瘤低
PD-L1
型低亚型可能受益于免疫疗法或
PARP
抑制剂,而
C5aR1
低
PD-L1
型高亚型可能对免疫疗法或化疗敏感。亚型
C5aR1
高
PD-L1
型低可能对抗血管生成靶向治疗敏感。
The C5aR1
高
PD-L1
型高亚型可能受益于
RAS
通路抑制剂或
TGF-
β抑制剂。总体而言,基于
C5aR1
和
PD-L1 panel
的
HGSC
分类值得进一步评估,以实现精准靶向治疗。
【声明】内容源于网络
0
0
中科生信
中科生信是一家专业从事生物技术服务的公司,提供生物医学领域的定制化数据分析服务。公司业务有:二代测序平台、数据库搭建技术、测序个性化分析平台、以及生信分析定制化服务!致力于为客户提供“一站式”科研服务。
内容
580
粉丝
0
关注
在线咨询
中科生信
中科生信是一家专业从事生物技术服务的公司,提供生物医学领域的定制化数据分析服务。公司业务有:二代测序平台、数据库搭建技术、测序个性化分析平台、以及生信分析定制化服务!致力于为客户提供“一站式”科研服务。
总阅读
989
粉丝
0
内容
580
在线咨询
关注