背景
方法
从TARGET(https://www.cancer.gov/ccg/research/genome-sequencing/target)数据库下载OS患者的临床信息和转录组数据,从GEO数据库(http://www.ncbi.nlm.nih.gov/geo/)中下载了GSE21257数据集;从前人文献中获得双硫死亡相关基因(DRG);
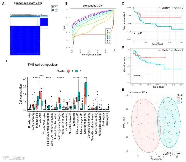
利用“ConsensusClusterPlus”包将OS划分为不同的亚型;
鉴定OS中与双硫死亡相关的预后特征基因,构建预后模型;
预后模型的独立预后分析;
列线图的构建和评估;
功能富集分析;
肿瘤微环境以及药物敏感性分析。
结果
1、骨肉瘤中DRGs亚型的鉴定

2、双硫死亡相关预后模型的构建



3、预后模型的独立性验证

4、列线图的构建和验证

5、基因功能富集分析

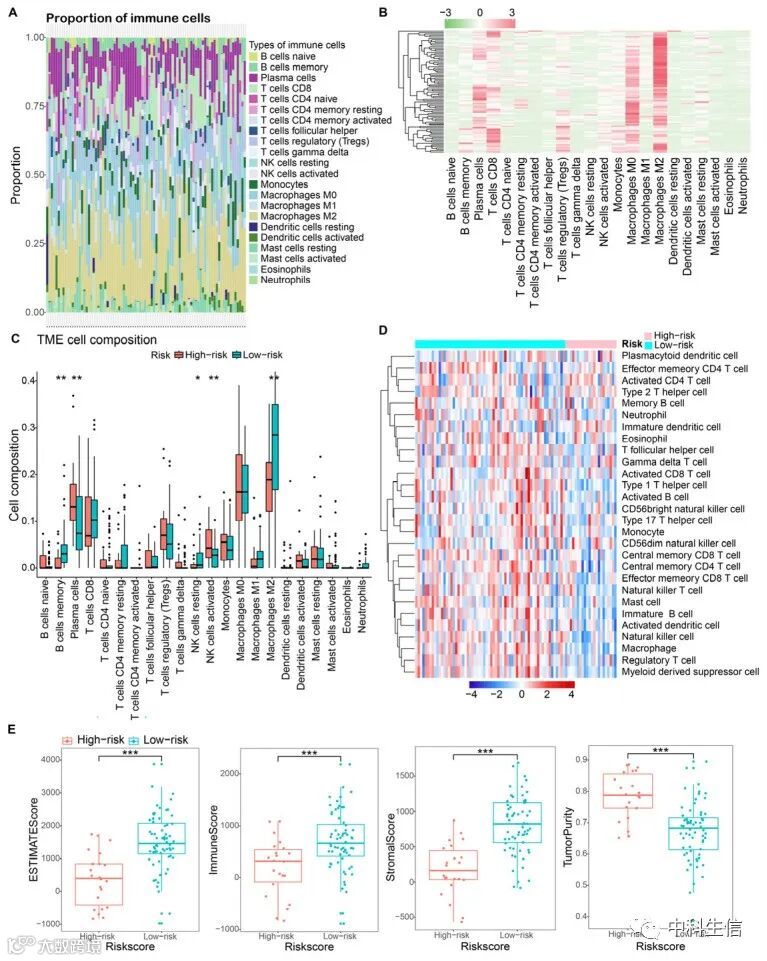
6、高低风险组中肿瘤微环境分析

7、免疫检查点和药敏分析



