早上好,今天分享一篇2021年6月发表在BMC Cardiovasc Disord(IF=2.298)的文章(Ref:34130651),作者研究的是左心发育不良综合征进展中的hub基因和关键途径。该研究方法同样适用于其他肿瘤或非肿瘤的研究,有相关需求的老师欢迎联系我们!
背景&方法
背景:
左心发育不良综合征(HLHS)是一组复杂的先天性心脏畸形。
方法:
1、分别识别LV HLHS和对照之间、RV HLHS和对照之间的差异基因(DEG);
2、对LV DEG和RV DEG进行GO和KEGG通路富集分析;
3、通过WGCNA获得HLHS进展相关的关键模块和基因;
4、对模块基因进行KEGG通路富集分析;
5、挑选主要通路中的基因构建PPI网络,筛选hub基因;
6、对hub基因的表达模式进行分析和验证;
7、在验证集中对DEG进行KEGG通路富集分析。
结果
鉴定HLHS中LV和RV的DEG
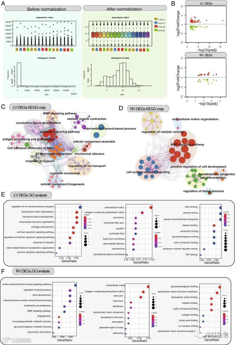
标准化后(图2A),在LV HLHS和对照之间鉴定出44个上调基因和44个下调基因,在 RV HLHS和对照之间筛选了21个上调基因和20个下调基因(图2B)。图2C、图2D分别为LV HLHS 中DEG和RV HLHS中DEG的KEGG富集分析结果。图2E、图2F分别为LV HLHS 中DEG和RV HLHS中DEG的GO富集分析结果。
图2
HLHS共表达网络及关键模块的构建
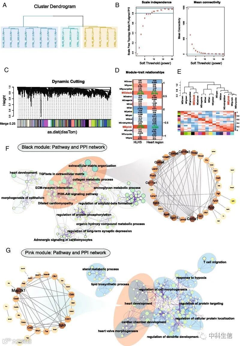
如图3A所示,没有异常样本。将软阈值(β)设置为8 (图3B),将具有相似表达模式的DEG分配到一个模块中(图3C),最后得到了16个共表达模块。基因谱与样本性状之间的相关性如图3D所示。黑色和粉色模块被认为与HLHS进展最相关。黑色模块中有249个基因,粉红色模块中有222个基因。图3E显示了不同模块之间的关系。 KEGG结果显示黑色模块中的基因主要富集在细胞外基质中的 TGFβ、胶原代谢过程、ECM 受体相互作用、PI3K-Akt 通路和扩张型心肌病,尤其是细胞外基质组织(图3F)。细胞外基质组织途径中的基因被用来进行PPI网络。我们发现Fbn1、Thbs2、Itga8、Itga11和Itgb5可能是HLHS的中心基因。对于粉色模块中的基因,心脏发育、心脏瓣膜形态发生和心腔发育是最显着富集的途径(图3G)。3条通路基因中,通过PPI鉴定出Map2k1、Ccl2、Itgb3、Edn1和Cblb 5个基因。
图3
HLHS hub基因的鉴定和验证
GSE77798数据集中,黑色模块和粉色模块中的hub基因表达模式如图4A所示。这些hub基因的表达模式在GSE23959数据集中得到进一步验证(图4c)。利用GSE23959数据集对所有DEG进行KEGG通路富集分析(图4D,E)。
图4
今天的分享就到这里啦,对上述分析方法感兴趣或者没有研究思路的小伙伴,欢迎扫下方二维码前来咨询哦!先到先得,欲购从速!
中科生信
提供“一站式”科研服务

