分享一篇来发表于2022年1月27日npj Precision Oncology的文章,影响因子:8.254。题目《Single-cell analysis of gastric pre-cancerous and cancer lesions reveals cell lineage diversity and intratumoral heterogeneity》。
通过RNA测序在单细胞分辨率上对癌前病变和胃癌的异质性细胞群进行了描述。我们确定了10种胃细胞亚型,并显示肠道型和扩散型癌症具有不同细胞群的特征。我们发现,肠型和扩散型癌细胞具有不同的变态细胞谱系:肠型癌细胞沿着肠变态谱系分化,而扩散型癌细胞类似于新生途径。观察到在恶性肿瘤前期的疾病状态下有丰富的CCND1突变,并发现癌症相关的成纤维细胞具有亲干性。除了瘤内异质性外,分析显示不同的细胞系负责潜在的致癌途径。胃癌前病变和癌症的单细胞转录组分析可能为了解GC细胞的行为提供见解,为GC的诊断和治疗提出潜在的目标。
1
介绍
单细胞RNA测序(scRNA-seq)已被用来描述胃癌(GC)细胞群和TME的异质性。TME的间和内异质性提供了与巨噬细胞和细胞毒性T细胞的转录多样性。另外,GC的基因组内异质性提供了GC患者中GC细胞系的多样性,因为它不仅在GC队列中具有高度的预后性,而且在几个大规模的GC队列中表现较好。然而,所有这些用于分析肿瘤可塑性的高通量方法都有一个局限性。
因此,本研究旨在通过单细胞转录组分析来描述GC的细胞异质性。为此,我们对邻近的癌前病变和GC病变的癌细胞图谱进行了分析。我们还通过分析根据劳伦分类的细胞群,评估了肿瘤的可塑性。最后,我们通过单细胞RNA测序(scRNA-seq)和批量测序对被掩盖的肿瘤细胞特征进行分类,以确定胃癌发生中细胞从癌前状态向恶性状态转变的分子标记。
2
结果
胃癌细胞群
从24名胃癌(GC)患者中,获得了配对的非癌组织和癌组织(方法)。在24个相邻的非癌部位中,16个被归类为恶性肿瘤前期病变(CAG或IM),8个显示良性浅表性胃炎。GC患者显示出Epstein-Barr病毒(EBV,4.2%)或幽门螺旋杆菌感染的迹象(79.2%),但没有观察到微卫星不稳定性(MSI)。
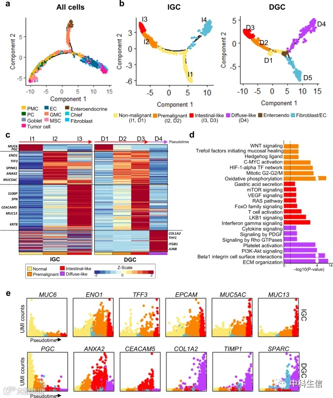
为了阐明GC细胞的异质性,我们选择了13022个被注释为基质(成纤维细胞、内皮细胞和内分泌细胞)、上皮细胞和肿瘤细胞的细胞)。其中,7095个细胞(54.5%)来自匹配的相邻非癌症病灶,5927个细胞(45.5%)来自GC病灶。聚类分析确定了10个不同的子聚类。这些细胞类型被描述为内皮细胞(EC;表达PLVAP、KDR、PTPRB)、肠内分泌细胞(表达CHGA、GAST、PROX1)、成纤维细胞(表达MMP2、PDGFRA、MYL9、FN1、CAV1)、腺粘膜细胞(GMC。表达MUC6和TFF2),IM(肠化生;表达TFF3、CDX1、CDX2)[首席(表达PGC),小肠(表达MUC2、ITLN1、HES6),化生性干细胞(MSC。表达OLFM4、REG1A、CLDN3)和增殖细胞(PC;表达CDKN2A、MKI67、RBP4)]、凹陷粘液细胞(PMC;表达GKN1、GKN2、MUC5AC)和肿瘤细胞(表达EPCAM、CDH17、COL3A1、PDGFRB),根据每个簇的DEG与各种细胞类型的已知标记基因进行比较(图1b-e,)。来自每个簇的细胞在不同的患者中是无偏的分布。我们对每个簇的患者数量进行了比例测试,发现每个细胞簇的样本频率没有明显的高或低。我们估计了CNVs来区分肿瘤细胞群,发现与其他细胞类型相比,肿瘤细胞群的CNV信号较高。我们根据CDX1和CDX2的表达定义了IM集群(图1b,c),然后进一步将其聚类为子IM细胞类型。在4115个细胞中,确定了6个集群,并将其分为5种细胞类型(图1d,e)。
图1
劳伦分类相关的GC细胞谱系
我们接下来建立了一个拟时序轨迹来追踪细胞谱系。如上述描述,GC和邻近的非癌症病变都是从IGC和DGC患者身上收集的。为了研究GC中两种劳伦类型的异质性,我们汇集了24个样本的所有选定的细胞(非免疫细胞),也分析了每个IGC和DGC的系/状态组成。使用Monocle1从13,022个数据集中重建了GC细胞的轨迹(图2a)。拟时序从良性细胞到恶性细胞类型增加。非恶性细胞,如肠内分泌细胞和GMCs,在细胞系中显示较早的假时间,而肿瘤细胞显示较晚的拟时序的轨迹(图2a)。已知的IGC标记物MUC13和CDH1718以及已知的DGC标记物COL1A2和SPARC19在树上的表达水平从GMCs到肿瘤细胞都有所增加。已知的IGC标志物,在I3状态下表达水平很高(图2c,e)。成纤维细胞、ECs和一些肿瘤细胞位于I4状态。我们追踪了从IM(间充质干细胞和吞咽细胞)到肠道肿瘤细胞的细胞系变化的肿瘤性进展(图2b)。许多IGC标记基因的表达水平从I1到I3状态持续增加。IGC细胞在轨迹树中的可视化显示,中间时间点的IM细胞在后期比GMC更接近肿瘤细胞。基于这些观察,我们提出IGC细胞系显示出从IM到肿瘤的肿瘤性进展模式,而IM可能是符合Correa假说的前体状态。我们用来自DGC患者的8946个细胞(4336个来自GC病变,4610个来自邻近的非癌症病变)建立了DGC的轨迹。细胞沿四个分支排列(图2b;右图),根据假性时间分为四个进展状态(D1、D2、D3和D4)。GMCs显示较早的假时(D1),成纤维细胞和ECs位于D5。肿瘤细胞在轨迹树(D3和D4)上显示较晚的假时。DGC标志物,如COL1A2,在D4表达(图2c,e),细胞外基质相关通路基因明显富集(P=1.11e-16)。IGC标记基因,包括CEACAM5、KRT8和MUC1318,在D3中高度表达(图2c)。几个与IM有关的通路,包括WNT信号、启动粘膜愈合的Trefoil因子和HEDGEHOG配体,在癌前状态I2和D2中富集(P<9.03e-03;图2d);在IGC中发挥作用的mTOR信号、RAS通路和VEGF信号,在I3和D3状态中高度富集(P<0.01;图2d)。为了确定D1-D3细胞是否遵循肠道细胞谱系,我们确定了每个级联中的DEGs。无论何种病理分类,参与癌症进展的基因都有重叠,不包括D4状态(图2c)。
图2
DGC中的肿瘤细胞亚群和上皮细胞-肌成纤维细胞过渡
为了了解肿瘤细胞的特征,并扩展先前的GC分子亚型,我们对所有确定的肿瘤细胞进行了重新聚类,显示了八个亚细胞群(图3a)。IGC标志物(CDH17、REG4和MUC13)在C1和C2高度表达,DGC标志物(COL1A1和S100A4)分别在C0和C3-C7高度表达(图3b)。几乎所有的肿瘤细胞都被归入先前的GC分子亚型,称为ACRG亚型,使用ACRG标志物(MSS/TP53+,MSS/TP53-,MSI和EMT;补充方法),如预期(图3a,右面板)。C1和C2中的细胞,显示出IGC标记基因的高表达,其MSS/TP53+和MSS/TP53-的特征得分很高,这是IGC6的主要分子表型。C0、C3、C4、C6和C7中的细胞,显示出DGC标记基因的高表达,具有明显的EMT特征,是DGC23的主要分子表型。此外,还发现了30个MSI细胞,它们分散并富集在C1和C2(P = 4.18e-09;Fisher精确检验)。我们推断,MSI细胞类型在我们的样本中观察到的频率很低,这与病理检验是一致的。这些结果表明,四个主要的分子亚型在单细胞水平上是可以重复的。
图3 1003个肿瘤细胞的t-随机邻接嵌入(t-SNE)图。左图是八个肿瘤细胞子群的t-SNE图。b t-SNE图显示标记基因的表达模式。c 八个子群的功能特征。癌症相关签名的平均表达,包括八个亚群内的EMT、EmyoT和干性;签名模式显示了三种分子亚型(肠道:蓝色,EMT:绿色,EmyoT:红色)。d 基于批量RNA元数据的三种分子亚型的五年生存率(n = 1378)。危险比和P值通过Cox回归计算;肠道组作为参考组。e 血红素和曙红(H&E)以及SRF、IGFBP5和MRTFA的免疫组化染色。每个标记物的染色结果构建的数字图像;数字图像中的重叠位置在底部表示。
IGC细胞系中的CCND1变异情况
我们确定了35个致癌基因的574个变体作为GC细胞的热点突变(图4a),这些变体在细胞周期、MAPK信号传导和其他信号传导途径中富集。细胞周期相关基因,包括CCND1、CDK4、CDKN2A和RB1,在间充质干细胞、PC和肿瘤细胞中经常发生突变(补充图10a)。CCND1经常在两个功能增益位点发生突变(T286和P287;图4a)。这些突变推动了细胞转化、核出口和蛋白酶体介导的降解32,33,34。此外,CCND1mut激活G1/S途径和调节G1/S途径基因在GC癌变中的作用35,36,37,这些基因的表达水平在CCND1mut细胞中有所增加(图4b)。从5048个细胞(包括IM细胞)重建的前恶性和恶性细胞的轨迹显示了三个分支。恶性细胞分为两个分支,而前恶性细胞(MSCs和PC)排列在轨迹中心。CCND1mut细胞从间充质干细胞到恶性细胞被追踪到(图4c)。CCND1的CNV信号在所有细胞类型中都没有被发现。这表明CCND1mut可能是IGC的一个潜在风险因素,并可能在间充质干细胞中发挥致癌驱动作用。
图4 35个泛癌症热点基因的突变数。根据TCGA胃癌研究5,X轴上红色表示的基因藏有突变。b 癌前细胞(上)和肿瘤细胞(下)中具有CCND1热点突变的细胞的G1/S基因评分。P值通过方差分析计算。c 具有CCND1突变的细胞,特别是间充质干细胞,映射在IM和肿瘤细胞的轨迹树上。红点表示突变的细胞。
癌症相关的成纤维细胞亚型及其在GC中的作用
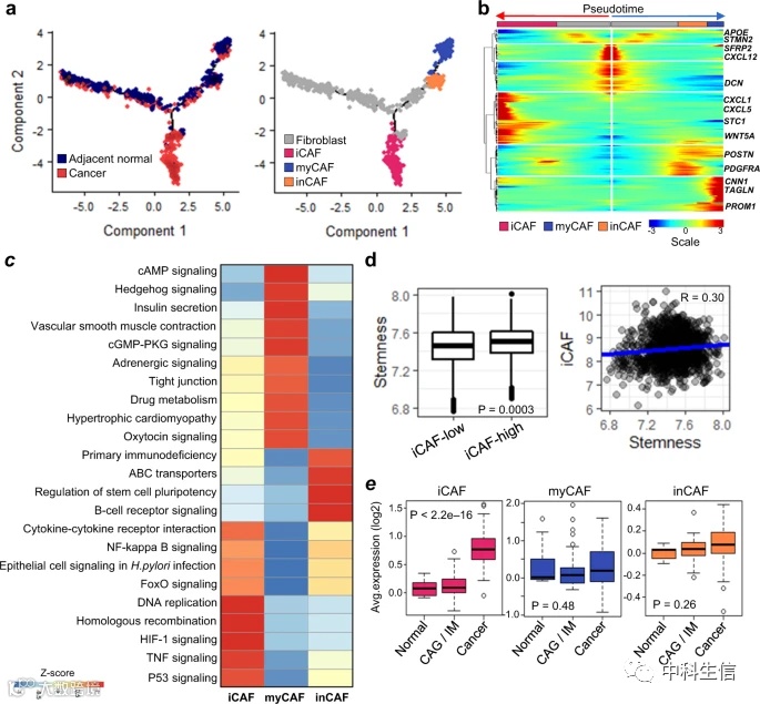
在GC中,癌相关成纤维细胞(CAFs)是促进或阻碍肿瘤发生的TME的关键成分之一。为了更好地了解它们在GC中的作用,我们从IGC和DGC集群中选择了有注释的成纤维细胞,并重建了一个假时空的轨迹来追踪CAF的分化。CAF的轨迹被分成三个分支,代表四个状态(图5a)。成纤维细胞标记基因如SFRP2和CXCL12在轨迹的灰色区域表达(图5a;右图),而CAF标记在两个分支末端特异性表达(图5b)。我们根据基因表达谱的状态确定了三种CAF类型:炎症型(iCAF)、肌成纤维型(myCAF)和中间型CAFs(inCAF)(图5a)。编码细胞因子(IL6、IL11和IL24)、趋化因子(CXCL1、CXCL2、CXCL5和CXCL6)39和基质金属蛋白酶(MMP1、MMP3和MMP10)40的基因在iCAFs中独特地上调(图5b)。此外,myCAFs被已知的标记基因如TPM1、TPM2、MYL9、TAGLN和POSTN29识别(图5b)。最后,inCAFs明显分为iCAFs和myCAFs,PDGFRA、POSTN、ID1和ID3高表达(图5b);PDGFRA是不同癌症类型中常用的iCAF标志物,ID1在myCAF中被激活。
最后,我们分析了124个正常、IM、CAG和GC样本的独立微阵列数据(GSE2669),以验证GC中存在三种不同的CAF亚型。在这些样本中,我们也能确定三种iCAF、myCAF和inCAF的生物标志物。在57名GC患者中,所有的CAF特征在GC病变中都有升高。具体来说,在癌症发展过程中(正常、CAG、IM和GC),iCAF信号在GC中很明显(图5e;P<2.2e-16)。myCAF和inCAF信号在癌症中没有明显差异(图5e),但inCAF信号随着肿瘤的发展从恶性前状态开始增加。
图5 使用注释的成纤维细胞和内皮细胞重建CAF的轨迹树。b 热图图显示了明显可变的基因(P<1.0e-05;似然比检验)和已知CAF标记物的表达。采集的细胞(列)按假时间排序,基因(行)按分层聚类排序。d 大量RNA元数据中的干性评分的箱形图(左),以及iCAFs和干性评分之间的相关性(右)。e 使用大量RNA数据(GSE2669)绘制的CAF标记基因表达模式的Boxplots,根据胃病进展级联(即。正常、恶性肿瘤前期、肠化生(IM)或慢性萎缩性胃炎(CAG)和癌症)。P值通过方差分析计算。
今天的分享就到这里啦,对上述分析方法感兴趣或者没有研究思路的小伙伴,欢迎扫下方二维码前来咨询哦!先到先得,欲购从速!
微信公众号
中科生信
提供“一站式”科研服务

