早!今天小编和大家分享一篇2022年6月9日发表在Stem Cell Res Ther杂志(IF:6.832)的文章《Characterization of stem cell landscape and identification of stemness-relevant prognostic gene signature to aid immunotherapy in colorectal cancer》。针对常见的一些癌种,生信手段已经做了大量的分析,很多的方面都被覆盖。因此,针对这些方面想要再作出一些成果,就必须推陈出新,寻找新的切入点。今天和大家分享的这篇文章,运用了新的干性相关基因集,围绕结直肠癌研究了干性相关的免疫浸润免疫治疗等方面,结合一点湿实验发到了6+。下面就和小编一起来看看吧!
#
Vol.1/ 背景&方法
结直肠癌(CRC)起源于癌症干细胞(CSC),这些细胞负责结直肠癌的进展、转移和治疗抵抗。CSC 的高度异质性阻碍了CSC 靶向治疗在临床上的应用。在这里,我们旨在表征干性景观并筛选某些对免疫疗法更敏感的患者。
方法
1.数据来自TCGA-COAD、TCGA-READ、GSE39582、GSE17536和GSE103479。
2.根据26个干性基因(StemChecker)的表达,对CRC样本进行聚类;
3.对各簇样本进行肿瘤微环境分析;
4.化疗药物敏感性和免疫疗效预测;
5.WGCNA筛选干性相关模块基因,并构建预后模型;
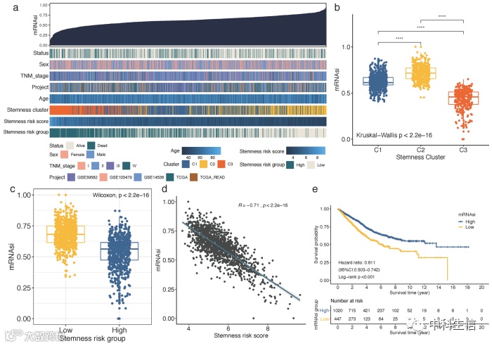
6.mRNAsi(干性指数)与干性风险评分的相关性分析;
7.湿实验对干性基因进行验证。
#
Vol.2/ 研究结果
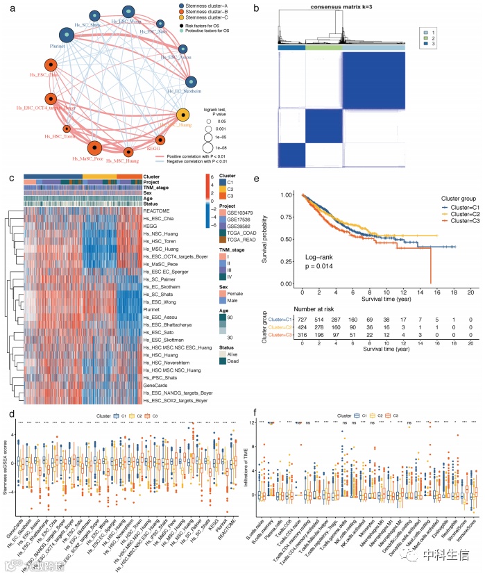
干细胞基因组景观富集和鉴定具有不同生存结果和免疫浸润的三种干细胞亚型
采用ssGSEA算法对每个CRC样本中26个干性基因集的富集评分进行量化,首先通过单变量Cox分析鉴定出13个预后干性基因集(P < 0.05),用于描述预后干性网络,展现了预后的景观。接下来,基于总共 26 个干性基因集 ssGSEA 评分,通过 ConsensusClusterPlus 包进行无监督聚类,将 CRC 患者分类为三个不同的集群(C1-3)。为了进一步阐明干性亚型之间的 TME 格局,进行了 CIBERSORT 和 ESTIMATE 分析以比较 TME 分数以及免疫和基质评分。
干细胞亚型的化疗敏感性和免疫治疗反应
通过 pRRophetic 算法估计了几种化疗药物的化疗敏感性评估的 IC50 值,并在干细胞簇之间进行了比较。此外,通过 TIDE 算法评估了三种亚型的免疫治疗反应。
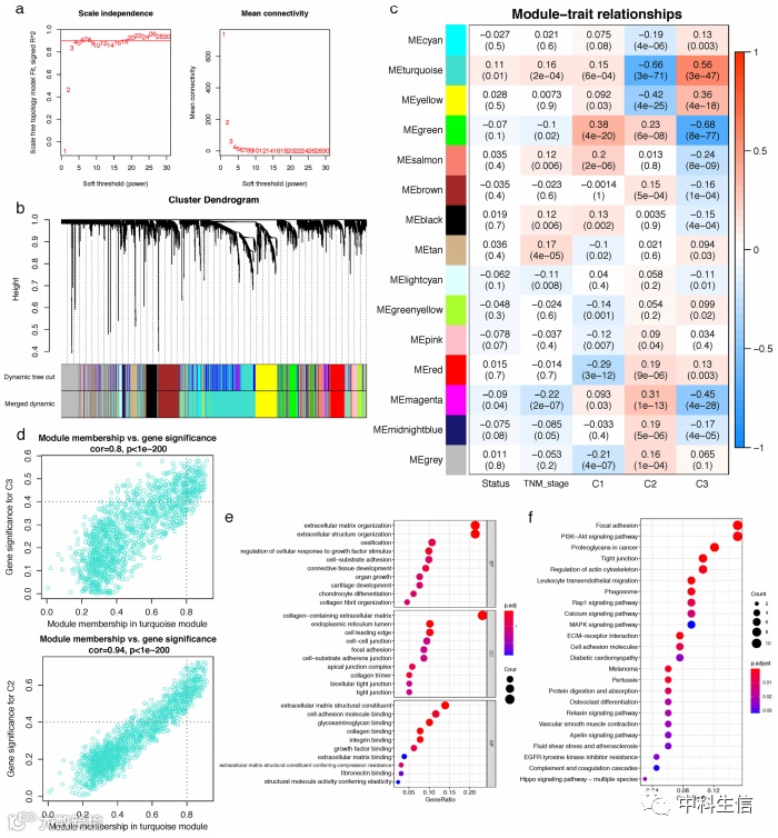
WGCNA 识别干性簇 3 相关模块和中枢基因
由于第 3 组 CRC 患者从免疫治疗中获益最少且生存期最差,我们进一步进行 WGCNA 以确定GSE39582队列中该亚型的典型基因,并对模块基因进行了 GO 和 KEGG 通路富集分析。
Hub基因的预后干性特征构建与验证
经过单因素cox和随机森林过滤掉对OS重要性较低的基因,选出相对重要性>0.5的10个基因(COLEC12、AKT3、EFEMP2、STON1、MRAS、MXRA8、COX7A1、JAM3、TCEAL7和C14orf132)。对数秩检验得到5个基因(COLEC12、EFEMP2、STON1、TCEAL7 和 C14orf132)用于干性风险模型构建。运用模型对样本的生存进行分析并在其他数据集中进行验证。
干性风险特征与 TME 浸润模式之间的相关性
运行 CIBERSORT 和 ESTIMATE 后,获得了 893 个 CIBERSORT P < 0.05 的样本,并通过热图计算并可视化了每个 CRC 样本中 22 个免疫细胞的比例以及免疫和基质评分,之后分析了高低风险组样本的免疫浸润细胞丰度。
干性风险评分在化疗敏感性和免疫治疗反应预测中的价值
分别分析了高低风险组对化疗药物的敏感性,随后分析了干性风险模型与 TIDE 方法预测的免疫治疗反应的相关性。
集群 3 中的 mRNAsi 较高,与干性风险评分负相关
通过应用 OCLR 算法,根据基因表达谱计算每个 CRC 患者的 mRNAsi,然后分析了 mRNAsi 与干性亚型之间的相关性。
GSEA分析高和低干性风险组之间基因富集的差异
进行 GSEA 以研究高和低干性风险组之间差异丰富的富集通路。
COLEC12的敲低减弱了CRC细胞的CSC特征
在模型中的所有 5 个基因中,COLEC12 通过随机森林生存分析被确定为最重要的基因,因此通过western bolt,基因敲减和球体形成测定实验,在功能上验证了 COLEC12 在促进 CSC 特性中的潜在作用。
干性风险评分与其他 CRC 干性模型的比较
查阅文献获得了另外两种干性相关模型,首先比较了三种模型在预测通过 TIDE 分析对整个 1467 名 CRC 患者估计的免疫治疗反应的预测能力,随后,在每个模型和 mRNAsi 之间进行Spearman 相关性分析。
#
微信号|中科生信
提供“一站式”科研定制服务

