背景
方法
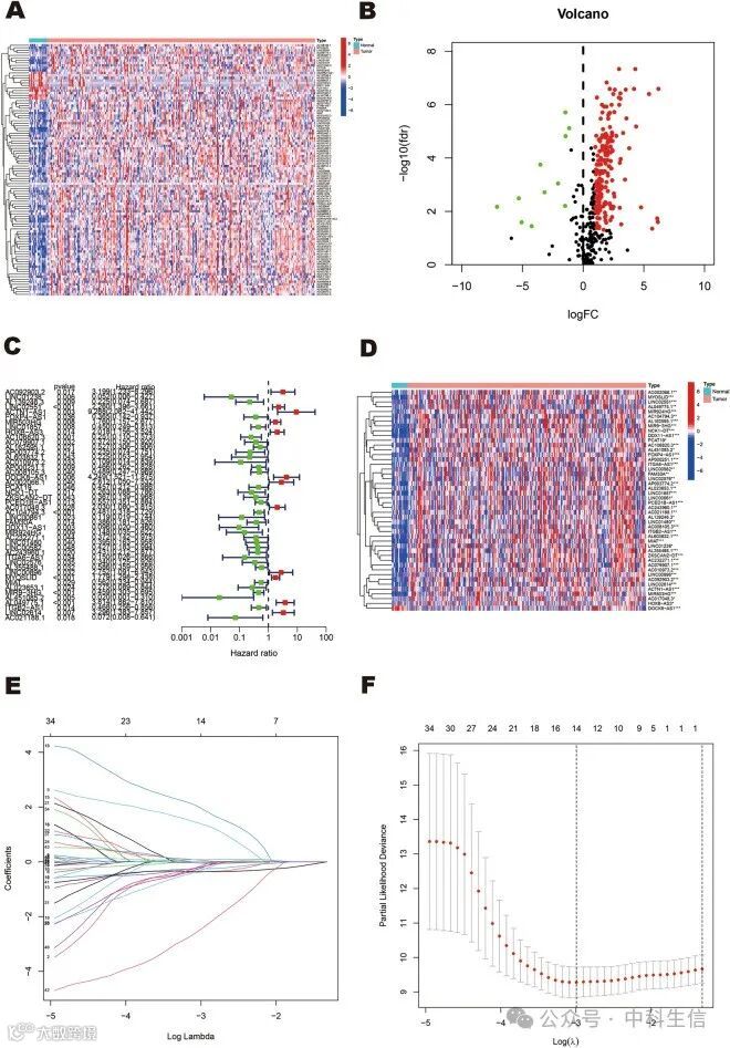
鉴定HNSCC中ERS相关的预后lncRNA;
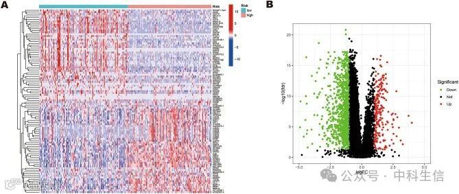
预后模型构建和验证;
独立预后分析和列线图评估;
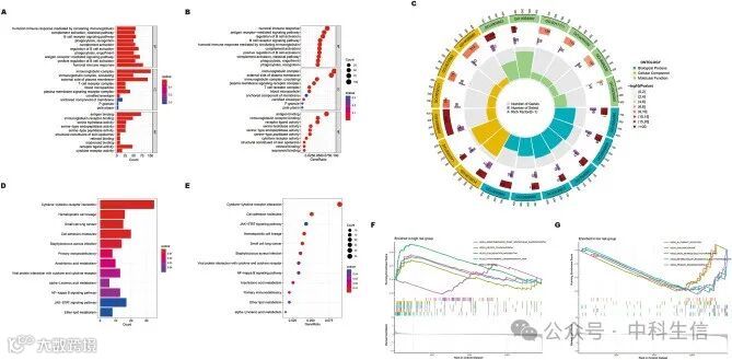
功能和生物学途经分析;
肿瘤突变负荷分析;
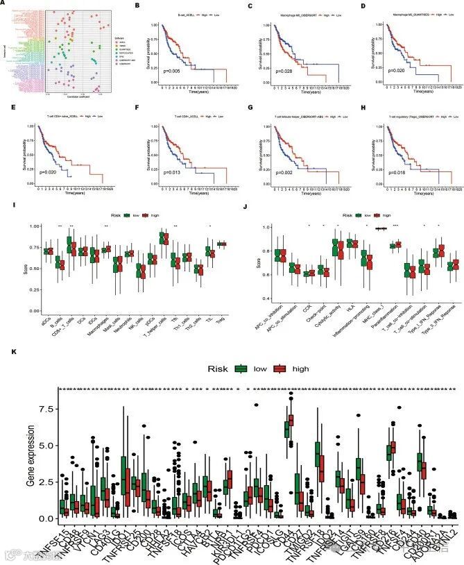
免疫浸润分析与免疫治疗疗效评价;
药物敏感性分析;
一致性聚类分析;
PCR验证。
研究结果
1.鉴定HNSCC中ERS相关的预后lncRNA

2.预后模型构建和验证

3.独立预后分析和列线图构建与评估

4.功能和生物学途径分析


5.肿瘤突变负荷(Tumor mutation burden,TMB)分析

6.免疫细胞浸润分析及免疫治疗疗效评价

7.药物敏感性分析

8.一致性聚类分析


9.7个ERS相关lncRNA在HNSCC中的验证



