搜索
首页
大数快讯
大数活动
服务超市
文章专题
出海平台
流量密码
出海蓝图
产业赛道
物流仓储
跨境支付
选品策略
实操手册
报告
跨企查
百科
导航
知识体系
工具箱
更多
找货源
跨境招聘
DeepSeek
首页
>
生信分析新切入点+肿瘤+预后分析,轻松拿下5+!
>
生信分析新切入点+肿瘤+预后分析,轻松拿下5+!
中科生信
2023-09-01
4
导读:今天小编和大家分析一篇2023年8月发表在《Cancer Cell International》(IF:5.
今天小编和大家分析一篇
202
3
年
8
月发表在《
Cancer Cell International
》(
IF:
5.8
)期刊上的文章《
Enhancing prognostic accuracy in head and neck squamous cell carcinoma chemotherapy via a lipid metabolism-related clustered polygenic model
》。
背景
对于
头颈部鳞状细胞癌(
Squamous cell carcinomas of the head and neck
,
HNSCC
)
患者而言,
由于
其
早期缺乏特异性症状,
40%
以上的患者
确诊是往往已达
晚期。
Ⅲ
期和
Ⅳ
期患者可能有广泛的局部肿瘤侵犯,只有
30%
的患者可以存活五年。
此外,
HNSCC
的
临床
治疗方法
主要
包括手术
、
同期化放疗
及
免疫治疗
等,具体由病
理特征和疾病分期
决定
。然而,广泛的组织切除以及化疗和放疗的毒副作用会
造成患者
吞咽和呼吸功能障碍
,进而
严重影响
HNSCC
的生活
质量
和总体预后。
免疫检查点抑制剂的出现大大提高了
HNSCC
的总生存率,对顺铂为基础的系统治疗敏感的患者总体生存期和生活质量更高,肿瘤分期更低,吞咽和语言功能
障碍发生风险更低
。然而,
对于
大多数晚期
HNSCC
患者
而言,
即使采用个性化综合治疗,但仍有近一半的病例
可能
出现复发。因此,确定潜在的耐药分子和机制对于开发新型靶向药物和制定全面的治疗方案至关重要。脂质代谢对癌症的发生、发展和耐药性至关重要。最近的研究表明,参与脂质代谢的基因表达改变与顺铂耐药性有关。
HNSCC
中异常的脂质代谢包括脂质从头合成或蓄积增强和
/
或脂肪分解受损。根据以往的研究,
CPT1A
依赖性脂肪分解的升高与鼻咽癌患者对放疗的耐受性有密切关系。此外,放疗耐药性与
HNSCC
中脂肪酸的合成密切相关。然而,脂质代谢重编程的发生是治疗药物所特有的,并受到环境和细胞微环境的影响。以往关于
HNSCC
中脂质代谢重编程的研究很有限,而且根据不同的解剖区域和肿瘤微环境,研究结果也相互矛盾。
本研究旨在探讨脂质代谢重编程对
HNSCCs
整体药物反应,尤其是化疗反应的影响。
通过
整合
公共数据库的信息
,发现顺铂耐药与脂质代谢相关基因有关
,并基于此
构建了一个用于
HNSCC
预后预测的多基因模型,
进一步
评估
了
模型在
HNSCC
整体预后、药物反应和免疫疗法反应预测方面的有效性和预后价值。
方法
1、
通过
CRISPR/Cas9
文库筛选确定与
HNSCC
化疗耐药性相关的脂质代谢基因
2、
亚型分析
3、
预后模型的构建
4、
预后风险模型评估
5、LMRS
模型可预测对免疫疗法的反应和免疫细胞的浸润情况
6、
外部
HNSCC
数据集验证了
LMRS
模型的有效性
LMRS
模型预测临床样本中的
HNSCC
化疗反应
研究结果
(一)
通过
CRISPR/Cas9
文库筛选确定与
HNSCC
化疗耐药性相关的脂质代谢基因
图
1A
为整个文章的思路流程。用于功能缺失筛选的
GeCKO 2.0 CRISPR/Cas9
文库涵盖每个基因的
3-6
个
sgRNA
,以全群体
mRNA
为基础。将
GeCKO 2.0
转染到
HNSCC
细胞系
Fadu
和
Detroit 562
中进行功能缺失筛选,以了解
HNSCC
中化疗耐药所涉及的功能和途径(
图
1B
)。为了选择合适的药物筛选浓度,使用顺铂和
5-FU
的
IC20
浓度进行药物筛选。顺铂在
Fadu
和
Detroit 562
细胞中的
IC20
值分别为
2.5
和
1.25 µg/ml
,而
5-FU
的
IC20
值分别为
6
和
0.07 µg/ml
。
处理后的细胞进行测序分析,并进一步筛选的得到
DEGs
。相关耐药性候选基因的范围缩小到在所有对比组中都有表达的
6848
个
DEGs
;其中
731
个
DEGs
有显著差异(
639
个阳性筛选基因和
92
个阴性筛选基因,显著性阈值
p < 0.05
,假发现率
(FDR) < 0.25
)(
图
1C
)。排名靠前的基因包括那些有助于肿瘤发生和耐药性的基因,如
AKT1
、
KLF6
和
NCOR2
。
GO
功能富集和
KEGG
通路分析显示,与脂质代谢功能和通路相关的基因显著富集(
图
1D-G
),尤其是参与
PPAR
通路以及甘油和脂肪酸代谢的基因。对与脂质代谢相关的
DEGs
的蛋白质
-
蛋白质相互作用网络分析显示了几个聚类(
图
1H
)。脂质相关
DEGs
的热图显示,它们的表达因细胞系和药物的不同而略有差异(
图
1I
)。临床样本的生化分析证实,化疗应答组的血清甘油三酯水平较非应答组明显升高,由于甘油三酯使用脂肪酸作为其主要底物之一,进一步推测脂质代谢相关基因可作为预测
HNSCC
整体预后和药物反应的预后标志物。
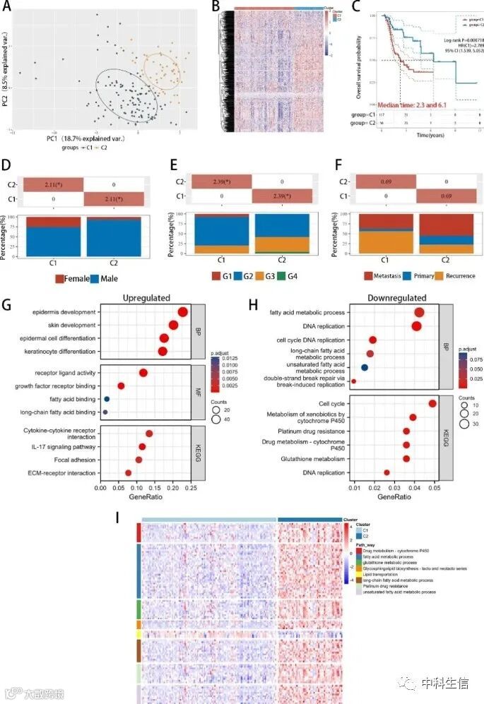
(二)
亚型分析
接下来研究了所有
751
个已知脂质代谢基因在
HNSCC
中的功能。根据
751
个脂质代谢相关基因的不同表达水平,我们将
TCGA-HNSCC
队列中接受过化疗或靶向治疗的患者分为两个亚型(
C1
,
n = 117
;
C2
,
n = 56
)(
图
2A
)。热图显示了
C1
组和
C2
组之间脂质代谢相关基因表达模式的明显差异(
图
2B
)。结合临床数据进行的生存期分析表明,
C1
组的临床预后明显差于
C2
组(
图
2C
)。此外,两组患者的临床特征也存在一些差异,
C1
组女性患者比例高于
C2
组(
图
2D
);
C1
组中分化良好和中度分化的患者比例较高,而分化不良和未分化的患者比例较低(
图
2E
)。两个亚组的其他临床特征没有差异(
图
2F
)。
此外,
GO
和
KEGG
分析表明,
C1
组在角质细胞分化和细胞因子
-
细胞因子受体相互作用方面富集的基因较多,而
C2
组在脂肪酸代谢和
DNA
复制方面富集的基因较多(
图
2G
和
H
)。代谢相关基因的热图显示,与药物代谢、铂类药物耐药性、谷胱甘肽代谢和脂肪酸代谢相关的基因在
C1
组中的表达水平相对较低,而只有与脂质运输相关的基因在
C2
组中的表达水平相对较低(
图
2I
)。
(三)
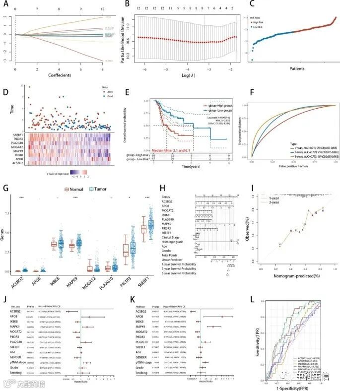
预后模型的构建
结合之前的
CRISPR/cas9
文库筛选结果,通过
LASSO
回归分析,最大限度地减少了纳入本评估模型的基因数量。最终,
LMRS
模型包括
8
个与脂质代谢相关的基因(
ACSBG2
、
APOB
、
IKBKB
、
MAPK9
、
MOGAT2
、
PLA2G10
、
PIK3R3
和
SREBF1
),如
图
3A
、
B
所示。这些基因参与了各种脂质代谢过程及其调控途径,尤其是脂肪酸代谢,因为脂质代谢调控药物对
LMRS
模型基因的表达有显著的促进作用。
然后,根据
LMRS
基因表达水平进行评分
,并
根据
LMRS
的高分和低分将它们分别分为两组,即
LMRS-
高组和
LMRS-
低组(
图
3C
,
D
)。值得注意的是,
LMRS-
高组的总生存率较低,死亡率较高
;
LMRS
低组的总生存率较高,中位生存期为
6.1
年(
图
3E
)。在按
751
个脂质代谢相关基因分类的亚组中也观察到了这些生存结果。基于
LMRS
的预后评估模型诊断有效,因为其曲线下面积(
AUC
)指标在
1
年、
3
年和
5
年时超过了
0.7
。此外,该模型在中等
时间
范围内比在较短时间范围内更有效(
图
3F
)。
(四)
预后风险模型评估
除了
ACSBG2
、
MAPK9
、
PIK3R3
和
SREBF1
外,
LMRS
模型中的其余基因在
TCGA-HNSCC
患者队列中没有明显的表达变化,这可能是由于每位患者接受了不同的治疗。此外,大多数基因在
HNSCC
中上调(
图
3G
)。利用这
8
个基因构建了列线图和校准曲线,结果显示一致性良好(
图
3H
,
I
)。单变量和多变量回归结果显示,
ACSBG2
、
IKBKB
和
PIK3R3
是
HNSCC
的保护因子,而
APOB
和
MAPK9
则是
HNSCC
的危险因子(
图
3J-K
)。另外,关于诊断效果,只有
ACSBG2
、
MAPK9
和
SREBF1
的
AUC
大于
0.7
(
图
3L
)。
此外,在所有
TCGA-HNSCC
患者的生存分析中,
LMRS
模型中的
MAPK9
、
MOGAT2
和
PIK3R3
表现出显著的生存差异,
P
值小于
0.05
(
图
4A-H
)。此外,
MOGAT2
和
PIK3R3
的低表达与较差的生存结果相关(
图
4E
和
G
)。
DCA
结果表明,与其他临床特征(如年龄、性别、临床分期、病理分级和吸烟状况)相比,由
8
个脂质代谢相关基因推导出的
LMRS
模型具有更好的评估效率,在三年后,
LMRS
模型显示出明显更高的诊断决策效益(
图
4I-K
)。因此,由八个脂质代谢相关基因组成的
LMRS
模型与
751
脂质相关基因分类模型的评估效果相似,在
HNS
的预后和药物反应预测方面优于单基因模型。
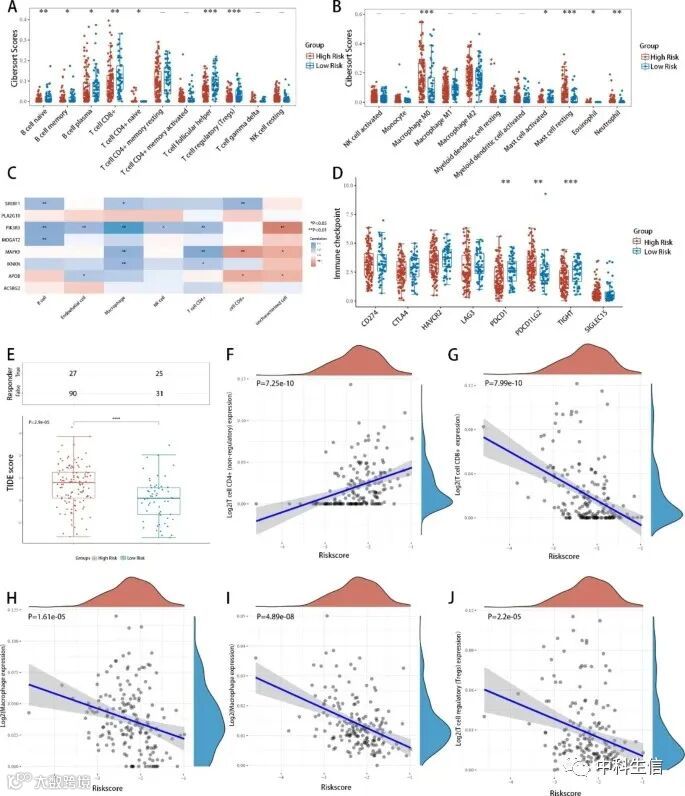
(五)
LMRS
模型可预测对免疫疗法的反应和免疫细胞的浸润情况
为了评估
LMRS
模型在预测免疫相关功能方面的功效,进行了进一步的研究。
CIBERSORT
分析结果表明,
LMRS-
低组的
T
辅助细胞和
T
调节细胞比例较高,
M0
巨噬细胞浸润较低(
图
5A
、
B
)。值得注意的是,
LMRS
模型中并非所有基因都与免疫细胞浸润水平相对应(
图
5C
)。对
ICB
相关基因的表达水平进行了检测,
LMRS-
低组表现出
PDCD1
和
TIGIT
的上调、
PDCD1LG2
的下调(
图
5D
)。
TIDE
评分显示,
LMRS-
低组对免疫检查点抑制剂的治疗反应更好,治疗后生存期更长(
图
5E
)。相反,
LMRS-
高组的
CD4 + T
细胞升高,
CTL
、
M2
巨噬细胞、
NK
细胞和
Treg
细胞减少(
图
5F-J
),这表明
LMRS-
高组从免疫治疗中获益的可能性较小。
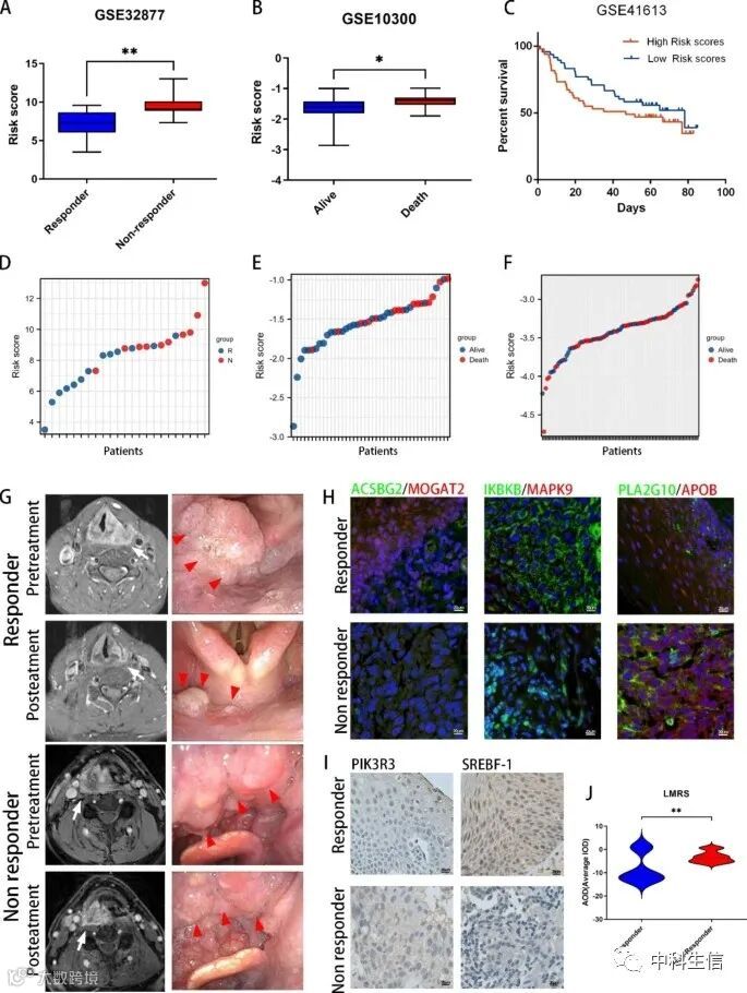
(六)
外部
HNSCC
数据集验证了
LMRS
模型的有效性
本研究涉及
GEO
中的三个
HNSCC
数据集,包括一项研究
HNSCC
患者化疗效果的数据集(
GSE32877
;
图
6A
)、一项研究
HNSCC
患者生存和预后的数据集(
GSE10300
;
图
6B
)以及一项研究化疗和生存信息的数据集(
GSE41613
;
图
6C
)。从
GEO
数据库中检索了基因表达数据,并使用模型公式评估了每个病例的相应
LMRS
分数(
图
6D-F
)。研究结果显示,对化疗反应良好的患者
LMRS
评分较低,而生存期延长的患者
LMRS
评分较低。此外,
GSE41613
的结果与
LMRS
评分较高的患者预后较差的总体趋势一致。
(七)
LMRS
模型预测临床样本中的
HNSCC
化疗反应
除了
GEO
数据集,还在
HNSCC
标本(
n = 30
)中验证了
LMRS
模型的效率。在一轮诱导化疗后,将患者分为两个亚组。肿瘤缩小超过
50%
的患者为应答者,而肿瘤缩小低于
50%
的患者为非应答者,并使用核磁共振成像和电子喉镜进行验证(
图
6G
)。免疫组化(
IHC
)和免疫荧光(
IF
)对八种
LMRS
蛋白进行染色,证实了上述生物信息学在两个队列中的发现(
图
6H-J
)。在应答亚组中,
LMRS
评分明显低于非应答组(
图
6J
)。这些发现进一步证明了
LMRS
模型适合作为评估
HNSCC
治疗结果和药物反应的研究
工具
。
【声明】内容源于网络
0
0
中科生信
中科生信是一家专业从事生物技术服务的公司,提供生物医学领域的定制化数据分析服务。公司业务有:二代测序平台、数据库搭建技术、测序个性化分析平台、以及生信分析定制化服务!致力于为客户提供“一站式”科研服务。
内容
580
粉丝
0
关注
在线咨询
中科生信
中科生信是一家专业从事生物技术服务的公司,提供生物医学领域的定制化数据分析服务。公司业务有:二代测序平台、数据库搭建技术、测序个性化分析平台、以及生信分析定制化服务!致力于为客户提供“一站式”科研服务。
总阅读
1.1k
粉丝
0
内容
580
在线咨询
关注