分享一篇来自2022年6月Front. Immunol的宫颈癌(CC)单细胞文章,主要研究正常宫颈、上皮内瘤变、原发性肿瘤和转移性淋巴结组织在单细胞水平,在不同阶段免疫细胞和间充质细胞的组成、谱系和功能状态。《Dissecting the Single-Cell Transcriptome Network of Immune Environment Underlying Cervical Premalignant Lesion, Cervical Cancer and Metastatic Lymph Nodes》(IF:7.561)
背景与方法
背景:
宫颈癌 (CC) 是全球女性最常见的恶性肿瘤之一,占所有女性癌症死亡人数的 7.5%,它的特点是一种自然的连续现象,即在HPV感染初期,发展为上皮内瘤变,然后发展为侵袭转移。
方法:
1.scRNA-Seq 数据处理、质量控制和数据标准化;
2.细胞聚类和降维和细胞类型的鉴定;
3.DEG 和 GSVA分析;
4.使用 Monocle 2轨迹分析;
5.功能模块分数的计算;
6.使用pySCENIC分析转录因子;
7.使用 CellPhoneDB进行细胞间相互作用网络分析;
8.TCGA-CESC 数据用于评估源自特定细胞簇的单个基因或基因组的预后影响。
结果
scRNA 测序揭示了 CC 进展过程中的免疫景观
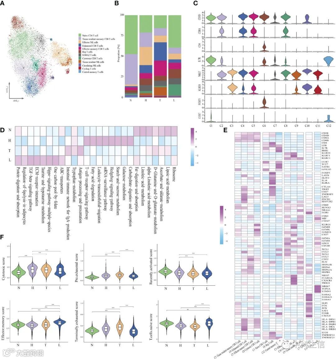
3个正常宫颈,高级别上皮内瘤变 (HSIL)2个,宫颈癌4个和转移性淋巴结1个的10x数据。通过Seurat的单细胞分析流程,使用 t 分布随机邻域嵌入(t-SNE)降维可视化。分析不同组织类型的细胞数量的变化趋势。
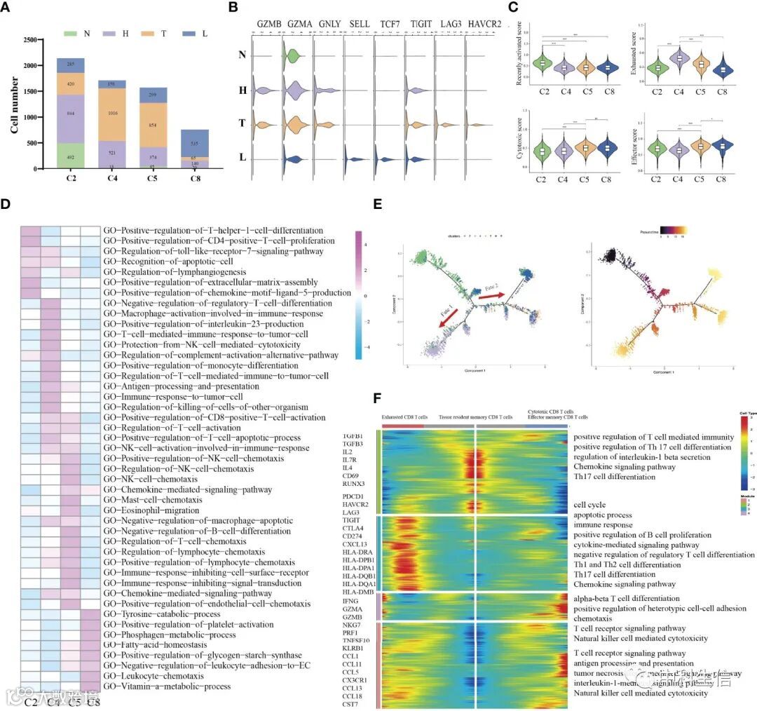
不同病变组织的 NK/T 细胞单细胞表达谱的表征
对NK/T 细胞的转录组谱进行了亚聚类。比较了不同组之间的 CD8、CD4 和 NK 细胞的数量,结果表明HSIL阶段的病变可以激活免疫反应。GSVA分析显示HSIL组织中T细胞受体信号通路高度富集、白细胞跨内皮迁移、B/NK/T细胞活化。HSIL 中免疫相关基因的高表达表现出保护功能,同时与肿瘤组织中的较差预后相关。为了评估每个细胞簇的潜在功能并确认 CC 进展过程中每个阶段的免疫状态,我们使用 AddModuleScore 函数计算了细胞簇的功能模块得分。
HSIL、肿瘤和转移性淋巴结组织中NK/T细胞的不同免疫状态
我们根据每个阶段的细胞数量量化了组织富集,并探索了肿瘤浸润的 CD8+ T 细胞中的动态免疫状态和细胞转变。同时,GSVA进一步鉴定了不同簇间NK/T细胞的生物学功能差异。然后,我们使用 Monocle2 进行伪时间轨迹分析,根据其表达和转换曲线对每个 CD8+ T 细胞沿轨迹进行排序。
研究表明 HSIL 是一种低激活免疫状态(先天免疫),其特征是组织驻留记忆 CD8 T 细胞的高度浸润。肿瘤呈现免疫抑制状态,其特征是耗尽的CD8 T细胞浸润。转移性淋巴结免疫反应激活程度低,表现为效应记忆CD8+T细胞和细胞毒性CD8+T细胞,提示免疫反应处于早期激活阶段。
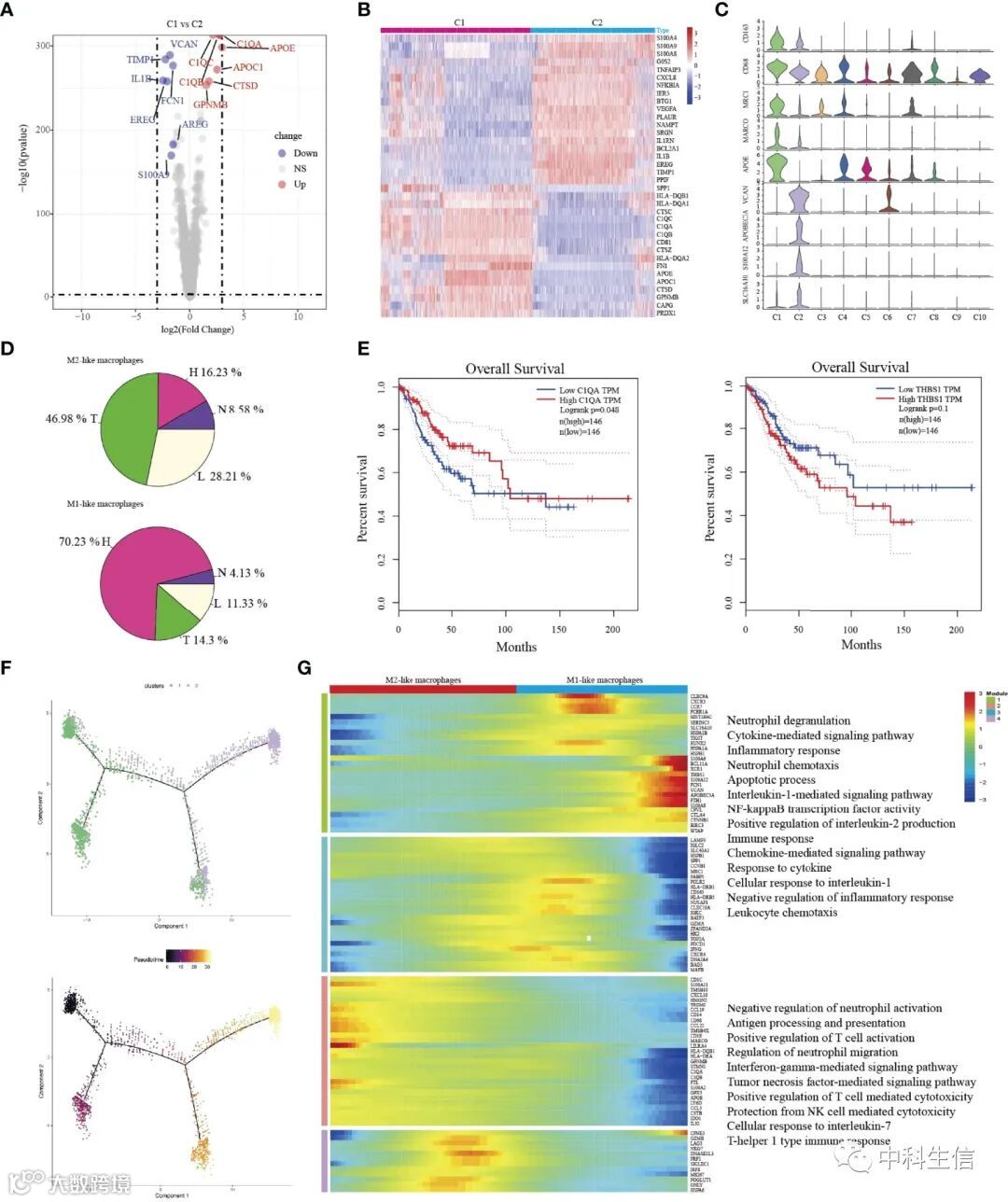
不同病变组织骨髓细胞的表征
对所有骨髓细胞进行了无监督聚类。然后,我们比较了不同病变中 DCs 和巨噬细胞的数量。GSVA显示HSIL与TNF信号通路、VEGF信号通路、T/B细胞受体信号通路和T细胞细胞因子产生的高富集有关。通过使用相关基因组计算 M1 和 M2 特征以及促炎和抗炎评分以及免疫监视和免疫逃逸,在肿瘤组织中观察到显性的 M2 样表型(被认为具有促癌作用),以及 HSIL 中的 M1 样表型(被认为具有抗癌作用),与肿瘤中的巨噬细胞相比,HSIL 中的巨噬细胞表现出更高的抗炎和促炎评分。
HSIL与肿瘤巨噬细胞类型的差异
我们比较了两种巨噬细胞之间的差异。GO分析证实肿瘤巨噬细胞具有高度富集的免疫效应过程、中性粒细胞活化、对IF-γ的细胞反应和中性粒细胞活化(图S8A),而HSIL巨噬细胞与脂多糖反应、中性粒细胞迁移、粒细胞趋化性和中性粒细胞趋化性相关。然后,我们使用 Monocle2 根据它们的表达式和过渡曲线进行伪时间轨迹分析。
不同病变组织中B细胞的转录特征
B细胞对TME的免疫调节影响很大,与肿瘤患者的总体生存率密切相关。我们比较了不同病变中滤泡B和浆细胞的具体功能特征。值得注意的是,在 HSIL 组织中,滤泡 B 细胞表现出高度的化学致癌作用、自然杀伤细胞介导的细胞增殖和 B 细胞受体信号通路的功能富集。
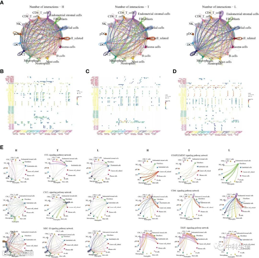
HSIL、肿瘤和淋巴结中的复杂细胞间通信网络
为了系统地阐明复杂的细胞反应,我们试图绘制配体-受体通讯网络,以更好地了解 HSIL、肿瘤和淋巴结中的细胞行为和对邻近细胞的反应。然后,我们比较了三组之间 MHC 分子、趋化因子、免疫受体、免疫刺激剂和免疫检查点的相互作用。
今天的分享就到这里啦,对上述分析方法感兴趣或者没有研究思路的小伙伴,欢迎扫下方二维码前来咨询哦!先到先得,欲购从速!
中科生信
提供“一站式”科研服务

