早上好,今天分享一篇2021年11月发表在BMC Cancer(IF=4.430)的文章,A novel ferroptosis-related lncRNA signature for prognosis prediction in gastric cancer,作者筛选了铁死亡相关的预后lncRNA,并构建了GC的预后风险模型。该研究方法同样适用于其他肿瘤的研究,有相关需求的老师欢迎联系我们!
背景&方法
背景:
胃癌(GC)是一种常见的癌症。这是2018年癌症相关死亡的第三大原因。铁死亡是一种非凋亡形式的细胞死亡。
方法:
1、铁死亡相关的lncRNA鉴定;
2、预后lncRNA特征的构建;
3、四种lncRNA与临床特征的相关性;
4、lncRNA特征的单变量和多变量cox回归分析;
5、高危和低危人群的PCA分析;
6、列线图的构建;
7、qRT-PCR验证。
结果
TCGA队列中铁死亡相关的lncRNA鉴定
基于MSigDB数据库的40个铁死亡相关mRNA,进行Pearson相关性分析,共筛选出173个与铁死亡相关的lncRNA,其中148个与GC呈正相关,25个与GC呈负相关。
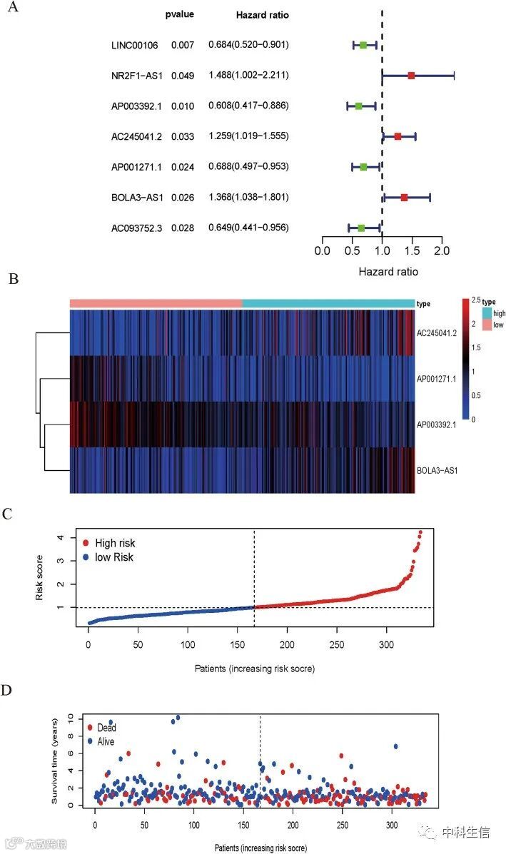
预后铁死亡相关lncRNA特征的构建
使用单变量Cox回归分析,确定了七种与预后相关的铁死亡相关lncRNA。多变量Cox回归分析进一步建立了4-lncRNA特征模型。根据中位风险评分,我们将患者分为高危组和低危组。根据风险评分从低到高对患者进行排名,还显示了群体随访时间。
四种lncRNA与临床特征的相关性
BOLA3-AS1的表达与T和年龄显着相关。AP001271.1的表达与性别和grade显着相关。
铁死亡相关lncRNA特征的单变量和多变量cox回归分析
在单变量Cox回归分析中,年龄、分期、T、N和风险评分与总生存期显着相关。在多变量Cox回归分析中,风险评分是OS的独立预测因子。生存曲线显示,低风险组的生存期优于高风险组。风险评分的AUC值高于其他临床参数,揭示了Cox回归模型对GC患者预后的良好预测能力。
高危和低危人群的差异分析
主成分分析显示,高风险组和低风险组之间,所有基因、铁死亡相关基因和lncRNA表达没有显着差异。然而,预后模型中的四种lncRNA存在显着差异。
列线图的构建
使用列线图通过AP003392.1、AC245041.2、AP001271.1、BOLA3-AS1和风险评分来预测1年、2年和3年OS。
AP003392.1、AC245041.2、AP001271.1和BOLA3-AS1 在 GC 中的表达
使用GC细胞系(MKN-45和AGS)和人胃上皮细胞系(GES-1)验证四种 lncRNA的表达水平。qRT-PCR分析结果显示,与胃正常细胞系相比,AP003392.1、AC245041.2、AP001271.1 和 BOLA3-AS1 在 GC 细胞系中的表达差异很大。
今天的分享就到这里啦,对上述分析方法感兴趣或者没有研究思路的小伙伴,欢迎扫下方二维码前来咨询哦!先到先得,欲购从速!
中科生信
提供“一站式”科研服务

