大数跨境

头颈部鳞状细胞癌中与脂质代谢相关的长链非编码RNA预后特征的生物信息学分析和验证

头颈部鳞状细胞癌中与脂质代谢相关的长链非编码RNA预后特征的生物信息学分析和验证 中科生信
2023-10-11
2
导读:大家晚上好!今天小编和大家分享一篇23年10月发表在Cellular Signalling (IF:4.8

大家晚上好!今天小编和大家分享一篇2310月发表在Cellular Signalling (IF4.8 Q3)杂志的文章《Bioinformatic analysis and verification of a lipid metabolism-related long noncoding RNA prognostic signature for head and neck squamous cell carcinoma》。作者通过生物信息学,构建了一个可靠的风险模型来预测HNSCC患者的预后。并鉴定了其潜在的靶基因及其与免疫浸润、自噬和药物敏感性的关系。

背景
脂质代谢重编程和lncRNA对肿瘤的发展都有影响。我们的目的是根据脂质代谢相关(LR-lncRNA预测头颈部鳞状细胞癌(HNSCC)的预后。
方法
LR-lncRNA是根据癌症基因组图谱(TCGA)中HNSCC样本的RNA-ref图谱确定的。通过单变量 Cox Lasso 回归分析建立了预后模型。研究了临床相关性和预测准确性,并在基因表达总库(GEO)队列中进行了外部验证。通过单样本基因组富集分析(ssGSEA)进行了肿瘤免疫浸润和相关功能分析,包括自噬与预后特征的关联。通过共表达、ceRNA和顺式/反式相互作用研究了候选LR-lncRNA的调控网络。通过qRT-PCR分析筛选出潜在基因,并探讨基因敲除后对肿瘤生物活性和自噬活性的影响。
结果
共鉴定出222LR-lncRNA。在41个具有预后意义的基因中,17lncRNA符合风险模型的要求。与低风险组相比,高风险组患者的预后较差,通过多种算法发现风险评分与肿瘤微环境浸润呈正相关。此外,还发现自噬评分高和风险评分低的患者预后较好,自噬相关基因如PINK1CCL2在低风险组中的表达明显较低。在高危人群中,CD28CTLA4PDCD1等免疫检查点基因的表达量急剧下降。确定了候选lncrna的靶基因,如ENO2PPAR-gamma。此外,MIR4435-2HGHNSCC细胞系和肿瘤样本中表达量最高的lncRNA,它能促进细胞增殖和迁移,抑制细胞凋亡。此外,沉默MIR4435-2HG还能通过增加LC3B的表达激活自噬。
结论
该研究构建了HNSCCLR-lncRNA预后特征,并指出了其与肿瘤免疫和自噬的关系,这为以LR-lncRNA为导向的预后工具和治疗靶点提供了广阔的前景。
研究结果
1.脂质代谢相关lncRNA的鉴定
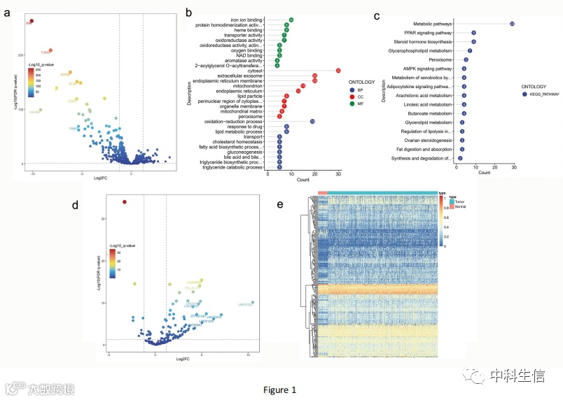
859LRGs1988HNSCC肿瘤和邻近正常样本之间的差异表达基因(log2FC > 2p < 0.01)合并,得到82LR DEGs。图1abc显示了LR DEGs的火山图以及GOKEGG的富集途径。很明显,在代谢通路、PPAR信号通路、离子铁结合、细胞外-细胞内膜系统和氧化还原过程中富集了更多的靶mRNA,这可能表明脂质代谢与多种生物学过程相关。此外,通过构建共表达网络(|r| > 0.3p < 0.05),发现了222LR-lncRNA,包括60个下调基因和162个上调基因(图1d&e)。

 
2.构建lncRNA相关预后模型
整合了所有临床和转录组数据的肿瘤样本(N=446)都纳入预后评估。经过单变量Cox回归分析(图2a),筛选出41LR DE-lncRNAs进行LASSO回归分析,有17lncRNA符合建立模型的条件(图2b&c。通过多变量Cox回归分析,RAB11B-AS1LINC01234是显著的保护基因和风险基因(图2d)。根据系数,计算出风险分数,并将整个人群分组,其中临界值为1.0219。此外,候选基因在高风险和低风险组之间显示出差异表达2e。基于PCAt_SNE的风险模型和基于风险可视化图的预后相关性显示出良好的聚类效果2f&g。与高危组患者相比,低危组患者的生存时间显著延长2h。同时,该模型的预后准确性令人满意,在1年、3年和5年时间点的曲线下面积AUC均约为0.72i

 
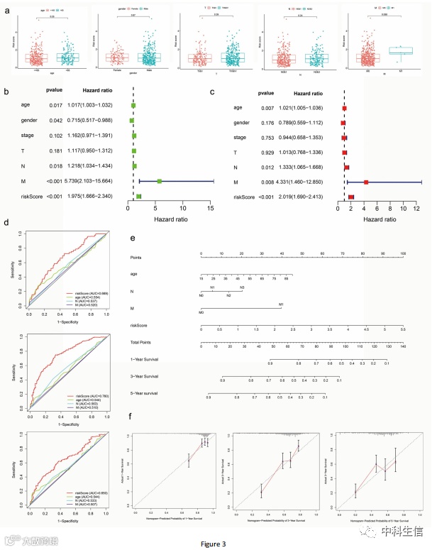
3.风险模型的临床相关性
比较按年龄、性别和临床分期划分的亚组间的风险评分无显著性差异(图3a),均采用单因素和多因素Cox回归分析评估其影响。结果显示,年龄、NM分期和风险评分均是独立的预后因素,其中风险评分是最有效的预测因素(图3b-d)。此外,还建立了一个预测死亡发生率的列线图,校准曲线显示出良好的拟合趋势(图3e&f)。

 
4.验证预后特征
当采用外部验证时,风险模型在GSE41613数据集中表现出良好的预后准确性。将验证集中风险评分的中位数设为临界值。同样,高风险组的患者生存时间较短,尽管差异略微不显著p = 0.0759)(4a1年、3年和5年的AUC分别为0.7360.7020.6784b。单因素和多因素Cox分析结果显示,临床分期和风险评分均为合格的预后独立因素,并被纳入预测1年、3年和5年生存率的列线图4c&d。模型的校正曲线也显示1年总生存率具有较好的一致性4e&f)。

 
5.探索风险模型的潜在功能途径
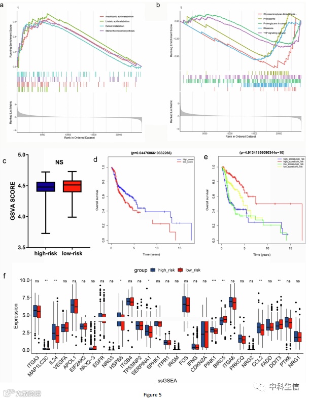
通过GSEA分析,两组间DEGs共富集到21条通路,其中高风险组有13条通路,低风险组有8条通路。图5ab中标注了最受关注的通路。值得注意的是,一些通路与参与细胞结构和信号转导的关键营养物质的代谢有关,如花生四烯酸、亚油酸、视黄醇、糖胺聚糖和蛋白多糖,这表明极端风险评分可能预示着细胞功能障碍甚至肿瘤的发生。由于脂质代谢有助于自噬体膜的产生,因此对自噬相关基因(ARGs)进行了研究。低风险组的自噬基因GSVA评分略高,但无统计学意义(p=0.168)(图5c)。有趣的是,得分越高的样本存活时间越长,高分和低风险患者在预后方面有明显优势(图5d&e)。在确定了29DE-ARGs后,包括PINK1DDIT3在内的8个基因在高风险组和低风险组中的表达有显著差异(图5f)。

 
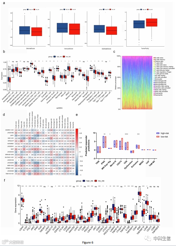
6.风险评分和免疫治疗
研究肿瘤微环境(TME)将有助于我们了解肿瘤免疫反应的强度。目前的研究结果显示,高风险组的基质评分、免疫评分和Estimate评分较高,而低风险组的肿瘤纯度较高。总之,高风险组的免疫浸润水平明显升高(图6a)。随后,通过ssGSEA算法阐明了免疫细胞在TME中的分布。在高风险组的28种免疫细胞中,有22种细胞的表达量高于低风险组,如活化树突状细胞、中枢/效应记忆CD4/CD8细胞、巨噬细胞和自然杀伤细胞(图6b)。同时,基于CIBERSORT算法的Pearson相关性分析显示,LINC02454的表达与Tregs呈负相关6c&d。相反,TregsMIR9-3HG呈正相关。为了进一步探索风险模型预测免疫治疗结果的性能,采用TIDE算法评估免疫检查点阻断ICB治疗的潜在反应。然而,尽管一些指标,包括IFNGCD8和排斥反应,表明高风险组对ICB治疗的反应较差,但两组之间的总TIDE评分没有显著差异p = 0.0552)(6e)。此外,还对免疫检查点基因进行了筛查,低风险组的PDLD-1LAG3CTLA4的表达水平明显高于高风险组(图6f)。

 
7.风险评分和药物敏感性
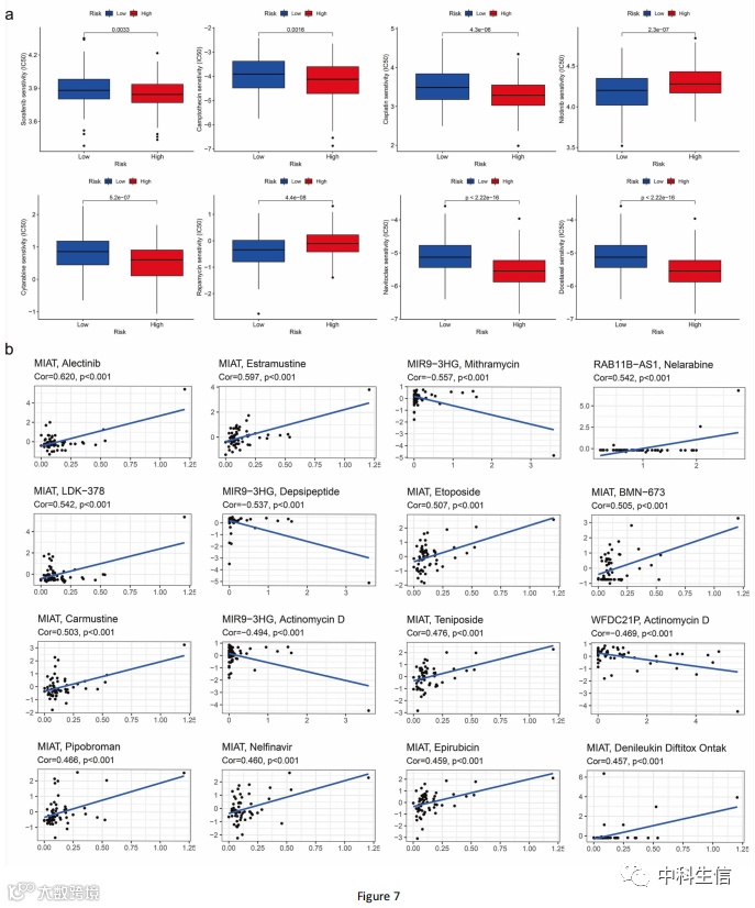
比较8种化疗药物的IC50可知,8种化疗药物均对风险模型敏感。除了尼罗替尼和雷帕霉素在低风险样本中表现出更强的作用外,其余药物如索拉非尼和顺铂在高风险组中的IC50s均显著降低(图7a)。此外,还进行了化疗与独立预后lncRNA之间的相关性分析,排名前20的结果显示MIAT与多种药物(如阿来替尼和雌莫司汀)呈正相关。相比之下,MIR9-3HG与药物敏感性呈负相关(图7b)。

 
8.构建调控网络
从共表达关系、ceRNA网络和顺式/反式作用关系等方面推测了LR-lncRNA的潜在靶基因。筛选出17个候选lncRNA31个配对mRNA,建立了共表达网络(图8a&b)。此外,还确定了lncRNA-miRNAmiRNA-mRNA的靶向相互作用,并对其进行整合,最终利用这些相互作用构建了ceRNA网络(图8c),其中包括2lncRNA4miRNA7mRNA。图8d&e展示了顺式和反式调控的工作原理,进一步补充了潜在的下游基因。

 
9.MiR4425-2HGHNSCC进展的潜在基因
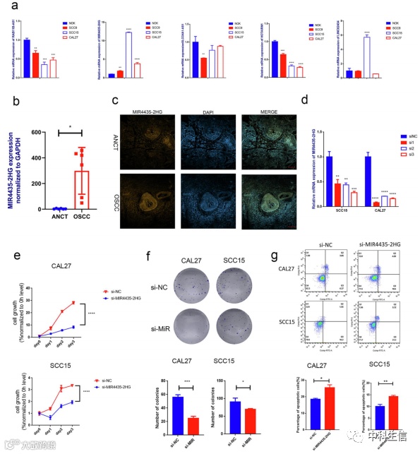
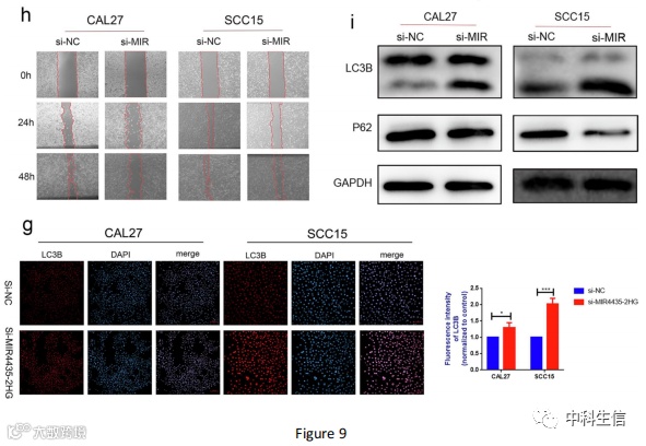
17个候选基因中,选择了5个具有独立预后意义且在风险模型中回归系数最高的基因,比较它们在HNSCC细胞系和临床样本中的表达情况。RT-qPCR结果显示,与NOK细胞相比,MIR4435-2HGOSCC肿瘤细胞中上调幅度较大,而且在比较肿瘤组织和邻近非肿瘤组织时,这一趋势也是一致的(图9ab)。FISH分析显示,MIR4435-2HG位于细胞核和细胞质中,并且在肿瘤组织中表达升高(图9c),这进一步支持了TCGA数据库的结果。随后,我们通过敲除CAL27SCC15细胞中的miR4435-2HG来探讨其对肿瘤进展的生物学效应,结果显示si-3是最有效的沉默因子,因此被应用于后续实验(图9d)。如图所示,根据CCK-8检测和集落形成检测的结果,沉默miR4435-2HG后,CAL27SCC15细胞的增殖能力明显减弱,而处理组细胞的凋亡率则显著增加(图9e-g),这表明miR4435-2HG与增殖增强和抗凋亡能力有关。此外,沉默miR4435-2HG还能显著抑制肿瘤细胞的迁移(图9e-g)。值得注意的是,miR4435-LC3BI的缺失有助于自噬通量的激活,因为LC3BII-2HG的相对表达升高和p62的表达降低,这也得到了LC3B荧光强度类似变化的支持(图9i&g)。而LC3BmRNA表达量则呈现相反的趋势

综上所述,我们的研究基于LR-lncRNA特征构建了一个可靠的风险模型,用于预测HNSCC患者的预后。研究还发现了它们的潜在靶基因及其与免疫浸润、自噬和药物敏感性的关系。在所有候选基因中,MIR4435-2HG被证明在体外促进HNSCC的进展并显著抑制自噬。因此,该研究有望开发出预后和诊断工具,并指导对新型 HNSCC 治疗靶向药物进行更深入的研究。



【声明】内容源于网络
0
0
中科生信
中科生信是一家专业从事生物技术服务的公司,提供生物医学领域的定制化数据分析服务。公司业务有:二代测序平台、数据库搭建技术、测序个性化分析平台、以及生信分析定制化服务!致力于为客户提供“一站式”科研服务。
内容 580
粉丝 0
中科生信 中科生信是一家专业从事生物技术服务的公司,提供生物医学领域的定制化数据分析服务。公司业务有:二代测序平台、数据库搭建技术、测序个性化分析平台、以及生信分析定制化服务!致力于为客户提供“一站式”科研服务。
总阅读1.5k
粉丝0
内容580