本次小编分享一篇2022年2月发表于Clin Transl Med的文献,题目为《PRKAR2A-derived circular RNAs promote the malignant transformation of colitis and distinguish patients with colitis-associated colorectal cancer》,影响因子11.492。这是第一个评估环状RNA在建立的小鼠结肠炎和CAC模型中的潜在作用的研究。本研究筛选了CAC不同状态下差异表达的环状RNA和mRNA,并进行了生物信息学分析,包括GO/KEGG富集、K-means聚类算法和共表达网络,提示mmu_circ_00001109和mmu_circ_0001845可能在炎症或结肠炎向癌转移过程中起促进作用。
摘 要
背景:新出现的研究已经证明,由难治性炎症性肠病(IBD)引起的结肠炎症可引发结肠炎相关癌症(CAC),但炎症向癌的转变仍在很大程度上未知。
方法:在本研究中,我们建立了小鼠结肠炎和CAC模型,并利用circRNA微阵列的RNA-seq来识别不同比较(DSS vs. NC和AOM/DSS vs. DSS)中差异表达的环状RNA和mRNA。采用生物信息学分析方法,寻找小鼠结肠炎和CAC的共同特征。
结果:K-means聚类算法将这些差异表达的环状RNA打包到亚组分析中,数据强烈暗示mmu_circ_0001109与促炎信号密切相关,而mmu_circ_0001845与Wnt信号通路显著相关。我们随后在体内和体外的数据证实,mmu_circ_0001109可以通过上调Jak-STAT3和NF-kappa B信号通路来加重结肠炎,而mmu_circ_0001845通过Wnt信号通路促进CAC的转化。通过小鼠和人类之间的RNA爆破,确定了人类RTEL1-和PRKAR2A-衍生的环状RNA,它们可能分别是mmu_circ_0001109和mmu_circ_0001845的同源环状RNA。临床数据显示,RTEL1来源的环状RNA在人类IBD和CAC中没有临床意义。然而,三个PRKAR2A -衍生的环状RNA与mmu_circ_0001845具有高度的RNA相似性,在CAC组织样本中显著上调,促进了结肠炎向CAC的转变。
结论:我们的结果表明,这些人类PRKAR2A衍生的环状RNA可能是鉴别CAC患者和预测CAC预后的新候选基因。
研究结果
小鼠结肠炎和CAC模型中环状RNA的鉴定:
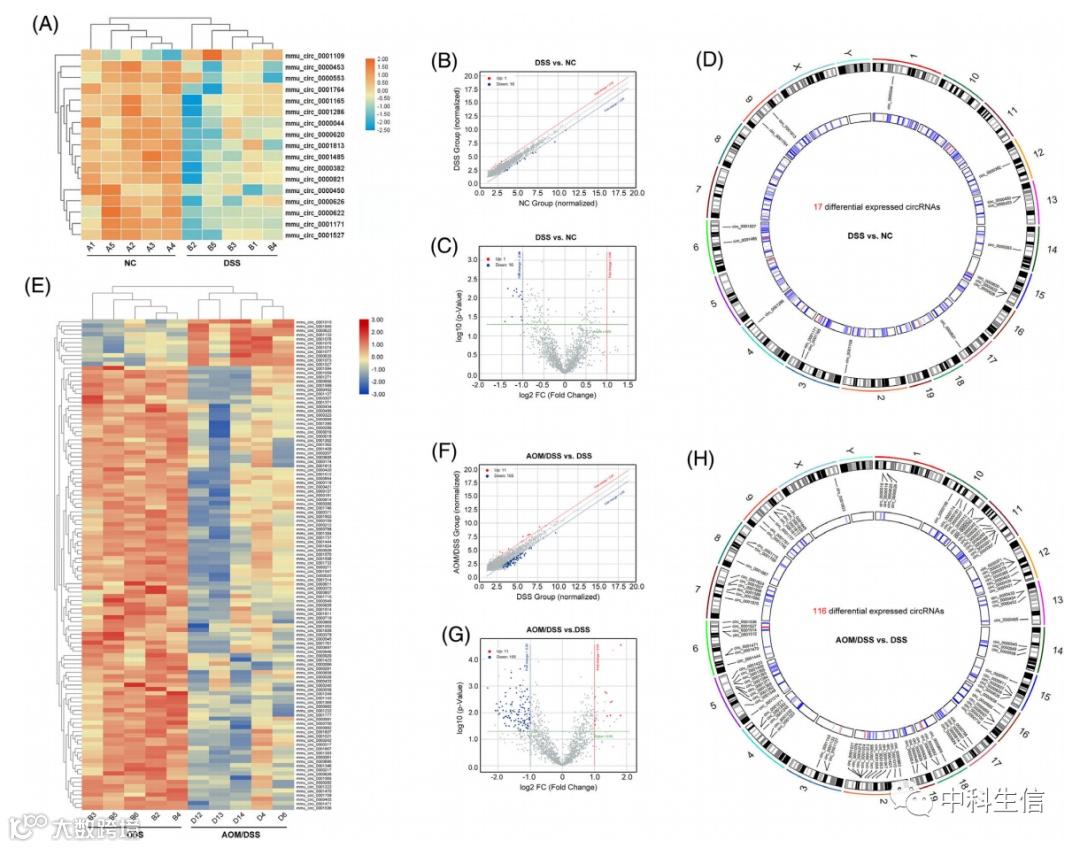
为了进行RNA测序,我们首先成功建立了小鼠结肠炎和CAC模型,如图1A所示。与正常或DSS诱导的结肠炎相比,CAC小鼠的结肠长度显著缩短,而且大多数癌位于结肠的中远端,只有偶尔在近端发现(图1B,C)。组织学检查显示,口服DSS 7天可导致C57BL/6小鼠杯状细胞和隐窝缺失,以及严重的炎症浸润,而AOM/DSS治疗可导致伴有慢性炎症和/或再生改变的粘膜下癌(图1D-G)。显微镜下的组织病理学观察也证实了小鼠结肠炎和CAC模型用于后续RNA测序的重复性(图1H)。为了揭示疾病相关的进展,我们比较了微阵列数据,并在每一种两态比较(DSS vs. NC和AOM/DSS vs. DSS)中筛选了显著的环状RNA。如图2A-C所示,层次聚类热图、散点图和火山图的结果表明,DSS诱导的结肠炎中包含17个差异表达的环状RNA,这17个环状RNA广泛分布在不同的染色体上(图2D)。AOM/DSS组和DSS组间差异表达的环状RNA数量更多,在炎症-癌转移过程中共有116个环状RNA参与(图2E-H)。
图1.通过DSS或AOM/DSS治疗建立小鼠结肠炎和结肠炎相关癌症(CAC)模型。
图2.通过RNA测序鉴定差异表达的环状RNA和mRNA。
GO和KEGG在小鼠结肠炎和CAC模型中的富集:
此外,还确定了每个两态比较中mRNA的整体表达谱,在DSS组和NC组之间鉴定并改变了679个差异表达mRNA(图3A)。正如我们之前的报道,基于环状RNA亲本基因的基因本体论/京都基因和基因组百科全书(GO/KEGG)分析可能用于预测最丰富的术语,包括分子功能、细胞成分、生物过程和信号通路。但在我们的研究中,对亲本基因在不同状态下的生物信息学分析并没有为我们提供任何有用的信息。氧化石墨烯的富集或途径与炎症或癌没有显著联系。因此,从差异表达的mRNA中计算氧化石墨烯的生物学过程分类,并计算出前10个生物学过程,如白细胞介素-1的细胞反应、先天免疫反应、干扰素-β的细胞反应、中性粒细胞趋化、趋化、免疫反应、干扰素-γ的细胞反应、DSS诱导的结肠炎包括免疫系统过程和炎症反应。同时,利用KEGG的富集来揭示可能与这些差异表达mRNA相关的通路。我们的数据表明,几个炎症相关的信号通路显著丰富,包括趋化因子信号通路、TNF信号通路、Jak - STAT信号通路、IBD、Toll样受体信号通路和NF - kappa B信号通路(图3B)。同样,筛选了1960个差异表达基因(AOM/DSS vs. DSS)(图3C),在炎症-癌转化过程中包括了与肿瘤相关的生物学过程,如血管生成的负调控、Wnt信号通路的负调控、细胞粘附和细胞基质粘附。此外,KEGG的富集表明Wnt信号通路可能与CAC转化密切相关(图3D)。
图3.小鼠结肠炎和结肠炎相关癌症(CAC)模型中KEGG的富集。
小鼠结肠炎模型中差异表达CircRNA和mRNA的K均值聚类算法:
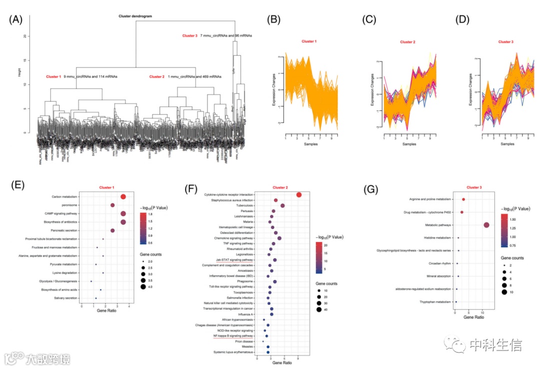
使用K-means聚类算法,所有差异表达的环状RNA和mRNA被划分为3个稳定的聚类(图4A-D)。为了揭示各亚型的特征,利用GO和pathway分析计算了top GO和canonical pathway。如图所示,只有聚类2与总差异表达mRNA的氧化石墨烯富集结果一致。这10个生物过程包括炎症反应、脂多糖反应、细胞对干扰素-的反应、先天免疫反应、中性粒细胞趋化、趋化、免疫反应、细胞对干扰素-的反应、免疫系统过程和炎症反应的积极调节。更有趣的是,来自簇2的KEGG分析也表明炎症相关的信号通路,如细胞因子-细胞因子受体相互作用、趋化因子信号通路、TNF信号通路、Jak - STAT信号通路、IBD、Toll样受体信号通路和NF - kappa B信号通路显著丰富。然而,这些来自簇1和簇3的丰富的信号通路与DSS诱导的炎症反应几乎没有关系(图4E-G)。这些结果提示mmu_circ_0001109可能在小鼠结肠炎发病过程中起重要作用。
图4.K-means聚类算法将结肠炎中差异表达的环状RNA和mRNA分为三个亚组。
Mmu_circ_0001109通过激活Jak-STAT3和NF-kappa B信号通路加重了结肠炎:
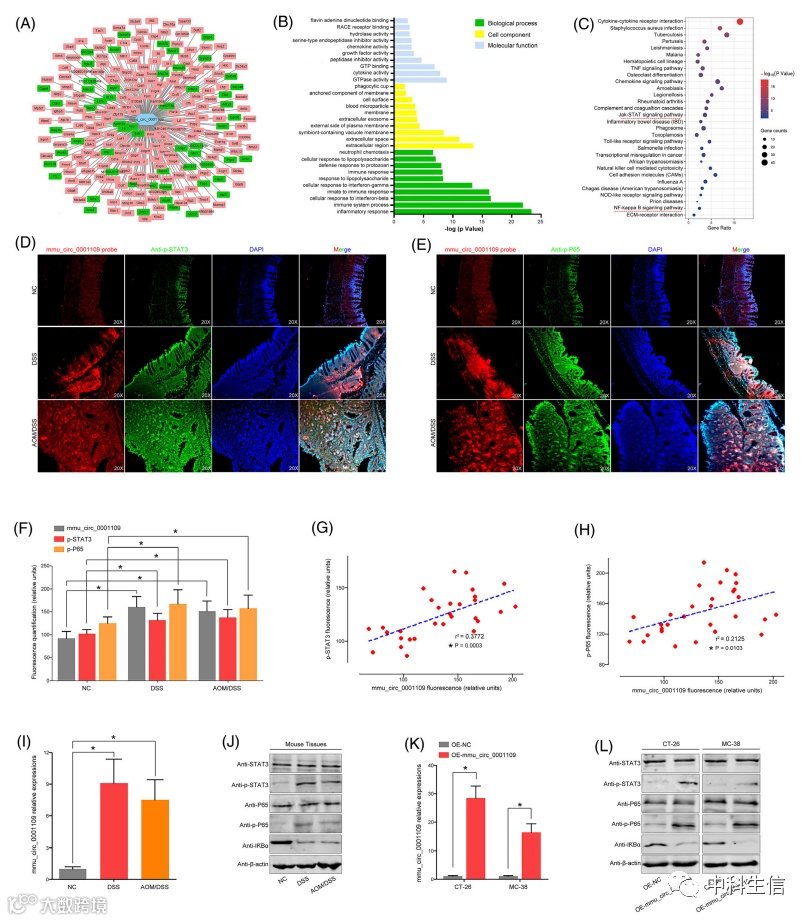
为了进一步揭示mmu_circ_0001109与炎症信号通路之间的潜在关系,我们进行了共表达分析,并构建了mmu_circ_0001109相关基因网络(图5A)。然后,对这些共表达基因的氧化石墨烯分析表明,mmu_circ_0001109与中性粒细胞趋化性、免疫应答、细胞对干扰素- γ的应答、先天免疫应答、细胞对干扰素-的应答、免疫系统过程和炎症应答显著相关(图5B)。有趣的是,KEGG的富集暗示了两个炎症信号通路,例如Jak-STAT3和NF-kappa B信号通路也与mmu_circ_0001109共表达基因相关(图5C)。这意味着mmu_circ_0001109可能通过Jak-STAT3或NF-kappa B信号通路与结肠炎相关。FISH检测结果显示,与NC组相比,DSS诱导的结肠炎组和AOM/DSS相关的CAC组中,mmu_circ_001109、p-STAT3和p-P65的表达水平均显著上调。更重要的是,组织mmu_circ_0001109的表达与p-STAT3和p-P65的蛋白表达高度正相关(图5D-H),后续的PCR和western分析实验证实了我们的发现(图5I,J)。更好地揭示监管mmu_circ_0001109之间的关系和结肠炎相关信号,我们构建了高表达mmu_circ_0001109质粒体外,结果显示,监管mmu_circ_0001109细胞中可以同时激活Jak / STAT3和NFκB信号通路在体外(图5 k, L)。这些结果表明,小鼠结肠炎和CAC标本有其共同的特征和机制,其中,mmu_circ_0001109的过表达可能显著激活Jak/STAT3和NF - kappa B信号通路。
图5.Mmu_circ_0001109通过激活Jak-STAT3信号通路和NF-kappa B信号通路加重了结肠炎。
小鼠CAC模型中差异表达CircRNA和mRNAs的K均值聚类算法:
K-means聚类算法也被用来识别从结肠炎到CAC的有用信息。如图6A-D所示,所有改变的环状RNA和mRNA被分为三个亚组。每个亚组包括选定的cirRNA和它们相应的mRNA。氧化石墨烯分析表明,只有聚类2包括与癌症相关的生物过程,如细胞增殖的负调控、细胞增殖的调控、Wnt信号通路、Wnt信号通路的负调控和典型Wnt信号通路的负调控。类似地,簇2中的KEGG分析也丰富了一些与癌症相关的信号通路,如Wnt信号通路、巴塞尔细胞癌、调节干细胞多能性的信号通路、癌症中的信号通路、细胞粘附分子、癌症中的转录失调、hippo信号通路、ECM受体相互作用、癌症中的蛋白多糖、TGF - β信号通路、癌症中的胆碱代谢、PI3K - Akt信号通路和P53信号通路。相反,cluster 1和cluster 3富集的通路与肿瘤形成没有任何密切联系(图6E-G)。结果显示K量意味着聚类算法(急性中耳炎/ DSS与DSS),我们推测这些丰富和集群中的通道2被代表,包括11 circRNAs包括mmu_circ_000622 mmu_circ_000635, mmu_circ_0001010, mmu_circ_0001073, mmu_circ_0001074, mmu_circ_0001075, mmu_circ_0001076, mmu_circ_0001077,Mmu_circ_0001133, mmu_circ_0001527和mmu_circ_0001845。
图6.K均值聚类算法将炎症至癌的差异表达CircRNA和mRNA分为三个亚组。
Mmu_circ_0001845通过激活Wnt信号通路促进CAC转化:
为了深入了解小鼠CAC过程中结肠炎向癌转移的机制,我们接下来重点研究了cluster 2中计算出的这11个环状RNA。我们计算了每个circRNA的共表达基因,但通过共表达分析和GO/KEGG富集,只有mmu_circ_0001845与Wnt信号通路呈正相关(图7A-C),而其他10个mmu_circRNA与癌症相关通路无关。然后,在所有三种FISH方法的比较中都观察到mmu_circ_0001845和β - catenin之间的共定位。比较荧光强度,我们发现与NC和DSS组相比,AOM/DSS组小鼠结肠中mmu_circ_0001845和β - catenin显著上调(图7D,E)。同时,mmu_circ_0001845在小鼠组织中的表达与β-catenin的蛋白表达正相关(图7F)。同样,我们还进行了PCR和western blot分析,检测这两种分子在小鼠组织中的表达,数据与我们在FISH检测中的观察结果一致(图7G,H)。为了揭示mmu_circ_0001845和Wnt信号通路之间的潜在调控关系,我们上调了小鼠结肠癌细胞中mmu_circ_0001845的表达(图7I)。随后的TOP/FOP flash和western blot分析均强烈暗示mmu_circ_0001845可以有效地激活体外Wnt信号通路(图7J-K)。这些数据表明,mmu_circ_0001845可以通过激活Wnt信号通路,促进小鼠CAC从炎症向癌转化。
图7.Mmu_circ_0001845通过激活Wnt信号通路促进结肠炎相关癌症(CAC)转化。
人RTEL1衍生的环状RNA的临床意义:
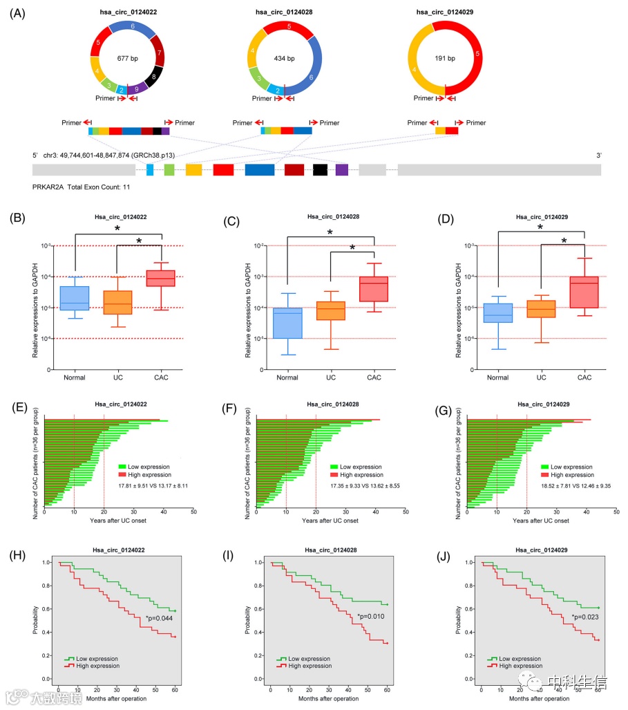
为了筛选人类炎症或结肠癌转化的潜在和新的生物标志物,我们从同一宿主基因RTEL1中鉴定出三个同源circRNA mmu_circ_0001109 (hsa_circ_0061166, hsa_circ_0061168和hsa_circ_0092333)。这些环状RNA由来自人类RTEL1转录本不同外显子和内含子的首尾香料结构组成(图8A)。健康对照组86例,UC患者56例,CAC患者72例。在PCR分析中,我们试图用特异性的不同引物来测量这三种RTEL1衍生环状RNA在人体组织中的表达水平,但在所有三种比较中,我们都无法获得任何表达变化(图8B-D)。在这72例接受结肠切除的CAC患者中,条形图显示了溃疡性结肠炎发病和手术时间之间的时间。这些人类RTEL1衍生的环状RNA并不影响结肠炎向癌转化的时间(图8E-G)。此外,这72名CAC患者在手术后进行了5年的随访,数据显示,这些RTEL1衍生的环状RNA的上调并未导致OS率下降(图8H-J)。对小鼠和人类的跨物种基因组序列进行了比较,结果也非常令人失望,其中人类RTEL1-衍生的环状RNA与mmu_circ_0001109完全不同,序列相似性仅为42.68%、56.69%或50.96%。
图8.溃疡性结肠炎(UC)和结肠炎相关癌症(CAC)患者中人RTEL1衍生环RNA的临床意义。
人类PRKAR2A衍生环状RNA的肿瘤促进作用:
同样,我们也试图在人类中寻找mmu_circ_0001845的同源环状RNA,通过RNA爆破共鉴定出21个人类PRKAR2A -衍生环状RNA。其中,hsa_circ_0124022、hsa_circ_0124028和hsa_circ_0124029的RNA序列与mmu_circ_0001845的RNA序列分别为91.01%、91.01%和91.10%。分析这三个环状RNA的结构,它们都来自于它们的宿主基因PRKAR2A,并且也分别由PRKAR2A转录本的2-9外显子、2-6外显子和3-4外显子的首尾混合结构组成(图9A)。基于RNA序列与mmu_circ_0001845的相似性,我们推测这3个人类衍生的环状RNA具有代表性,可能与mmu_circ_0001845在小鼠中的作用相似。然后我们通过PCR分析检测其在人体组织样本中的表达,发现hsa_circ_0124022、hsa_circ_0124028和hsa_circ_0124029在CAC患者中的表达水平明显高于UC患者或健康对照组(图9B-D)。更有趣的是,根据病史,与circRNA水平低的患者相比,hsa_circ_0124022、hsa_circ_0124028或hsa_circ_0124029高表达的CAC患者从UC发病到癌的时间都相对较短(图9E-G)。根据CAC患者circRNA的表达情况进行亚组划分,分析72例CAC患者circRNA与临床特征的关系。我们的数据显示,这些人类PRKAR2A衍生的环状RNA与手术年龄(hsa_circ_0124028, p = 0.004)、病程(hsa_circ_0124022, p = 0.003;Hsa_circ_0124028, p = 0.000;hsa_circ_0124029, p = 0.002)和TNM阶段(hsa_circ_0124028, p = 0.002;Hsa_circ_0124029, p = 0.042)。此外,与circRNA水平低的患者相比,hsa_circ_0124022、hsa_circ_0124028或hsa_circ_0124029高表达的CAC患者的临床结局较差(图9H-J)。这些发现强烈表明,人类PRKAR2A衍生的环状RNA可能缩短结肠炎至癌的过程,并导致CAC患者预后不良。
图9.溃疡性结肠炎(UC)和结肠炎相关癌症(CAC)患者中人类PRKAR2A衍生的环状RNA的临床意义。
微信号|中科生信

