今天小编分享一篇2022年5月17日发表在Front Cardiovasc Med的颈动脉斑块内出血的文章(IF :6.050),题目为“Differential Gene Expression and Immune Cell Infiltration in Carotid Intraplaque Hemorrhage Identified Using Integrated Bioinformatics Analysis”。
毕
季
致
青春
1
背景和方法
背景:斑块内出血(IPH)是不稳定斑块的重要特征,也是心血管事件的独立危险因素。然而,导致 IPH 的分子机制尚不完全清楚。我们旨在确定 IPH 的新生物标志物和介入靶点,并描述免疫细胞在 IPH 发病机制中的作用。
方法:
1. GSE163154从 Gene Expression Omnibus (GEO) 获得。
2. 采用 R 软件识别差异表达基因 (DEG) 并进行功能研究。
3. Hub基因由蛋白质-蛋白质相互作用 (PPI) 网络鉴定,并通过GSE120521数据集进行验证。
4. CIBERSORT反卷积用于确定差异免疫细胞浸润以及免疫细胞与hub基因的关系。
5. 我们通过免疫组织化学和蛋白质印迹在 8 个具有 IPH 的人颈动脉内膜切除术样本和 8 个没有 IPH(非 IPH)的样本中证实了由hub基因编码的蛋白质的表达。
2
结果
结果:
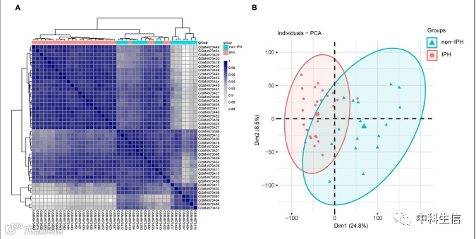
1、数据集验证
通过 Pearson 的相关分析和 PCA 验证数据集 GSE163154(图1)。(A) Pearson 对 GSE163154 数据集中样本的相关性分析。(B) GSE163154 数据集中样本的 PCA。
图1
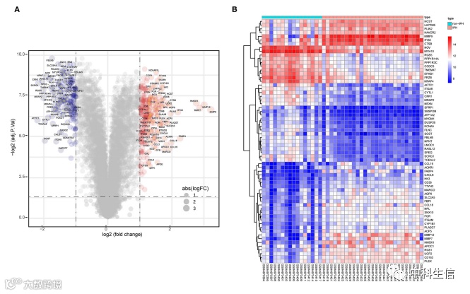
2、DEG的识别
鉴定非IPH样品和IPH样品之间的 DEG(图2)。(A)火山图显示了使用 R 软件分析 GSE163154 数据集后非IPH组和IPH组之间的 DEG。(B)显示两组之间 DEG 的热图。
图2
3、功能和通路富集分析
DEGs的生物功能富集分析(图3)。(A) DEG的 GO 功能富集分析。(B) DEGs的KEGG通路富集分析。
图3
4、PPI网络构建与Hub基因筛选
PPI 网络和枢纽基因(图4)。STRING 数据库分析的 PPI 网络。使用 CytoHubba 插件 (Cytoscape) 的 degree 方法筛选的前 10 个 hub 基因。红色和绿色分别代表上调和下调的基因。
图4
5、IPH 和非 IPH 样本之间不同的免疫细胞浸润模式
PH 样本和非 IPH 样本中的免疫细胞浸润模式(图5)。(A)每个 IPH 和非 IPH 样本中 22 个免疫细胞亚群比例的直方图。(B)小提琴图显示两组之间差异浸润的免疫细胞。(C)所有免疫细胞的相关热图。
图5
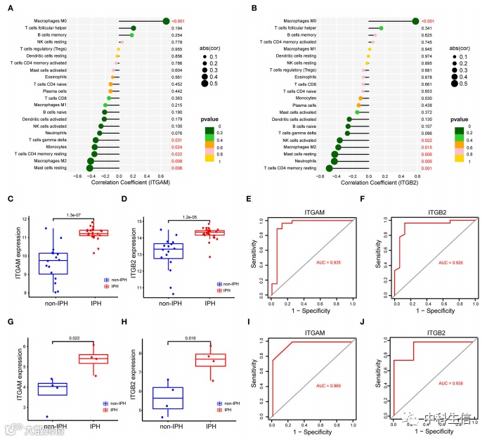
6、关键基因与免疫细胞之间的分析及内部和外部验证
(图6A、B)hub基因(ITGAM、ITGB2)与浸润免疫细胞之间的相关性。(图6C,D)数据集 GSE163154 中 IPH 和非 IPH 样本之间两个基因的表达水平。(图6E,F) ROC 曲线,用于评估数据集 GSE163154 的逻辑回归分析的准确性。(图6G,H)验证数据集 GSE120521 中 IPH 和非 IPH 样本之间两个基因的表达水平。(图6I,J)用于评估验证数据集 GSE120521 的逻辑回归分析准确性的 ROC 曲线。
图6
7、患者的人口统计学数据和ITGB2和ITGAM的表达
验证hub基因(ITGAM和ITGB2)(图7)。(A)从颈动脉内膜切除术中收集新鲜的人颈动脉粥样硬化斑块标本。在大体标本和横截面中可以初步观察到斑块特征。从左到右,显示了没有 IPH 和有 IPH 的动脉粥样硬化斑块。(B) Perls 染色用于进一步识别斑块。(C) ITGAM和ITGB2免疫组织化学染色的典型显微照片、从左到右的横截面的宏观和微观视图。(四)直方图显示免疫组织化学染色的定量结果。IPH 组ITGAM和ITGB2表达显着增加。(E)蛋白质印迹用于确定蛋白质表达水平。定量结果(F)显示,IPH组中ITGB2和ITGAM的表达明显高于非IPH组。
图7
3
结论
结论
本研究用于计算机分析以确定与 IPH 发生密切相关的关键基因和途径。此外,我们详细描述了免疫情况,揭示了在 IPH 不存在或存在时颈动脉粥样硬化斑块的潜在免疫浸润模式。我们通过实验验证了关键基因ITGB2和ITGAM,证实这些基因编码的蛋白质在 IPH 斑块中高度表达。我们的研究结果促进了我们对 IPH 发病机制的理解,并为未来研究 IPH 免疫治疗和诊断的新靶点提供了有价值的信息和方向。
.
2
2
0
2
青春
纪念册

