摘要
早上好,今天小编分享一篇2022年2月15日发表在Front. Immunol的文章,题目为《A Necroptosis-Related Prognostic Model of Uveal Melanoma Was Constructed by Single-Cell Sequencing Analysis and Weighted Co-Expression Network Analysis Based on Public Databases》,影响因子:7.561 中科院分区:2区。
背景:葡萄膜黑色素瘤(UVM)是最常见的眼内恶性肿瘤,预后很差。
方法:本文通过对单细胞分析和TCGA 数据的加权共表达网络分析来鉴定 UVM 中的坏死性凋亡基因。COX回归和Lasso回归用于构建预后模型。然后进行生存分析、免疫微环境分析和突变分析。
结果
单细胞测序数据分析
作者首先分析了UVM的单细胞测序数据集GSE139829,以整合不同的样本。如图2A所示,11个样本之间的整合效果良好,没有明显的批次效应,可用于后续分析。然后我们通过k-Nearest Neighbor(KNN)聚类算法将所有细胞聚成57个聚类(图2B,C)。然后用 "PercateFeatureSet "函数输入68个与坏死相关的基因,最后得到每个细胞中坏死基因的百分比。按坏死基因比例的中位数将细胞分为低坏死和高坏死细胞,并以tSNE图显示(图2D)。然后,根据不同细胞类型的表面标记基因,作者观察它们在不同集群中的表达(图2C),最终确定了7种细胞类型。分别是B细胞、内皮细胞、单核细胞和巨噬细胞、光感细胞、浆细胞、T细胞和肿瘤细胞(图2E)。然后,作者分析了高颈椎病组和低颈椎病组之间的差异表达基因,结果发现了3673个基因
加权共表达网络分析
在TCGA队列中,通过对77个样本的WGCNA分析,得到了与坏死表型相关的基因模块。通过设置软阈值为9,模块基因的最小数量为100,deepSplit为2,并合并相似度低于0.5的模块,共得到14个非灰色模块(图2F)。我们发现,如图2G所示,MEgreen、MEtan、MEbrown与非灰色模块中坏死的得分密切相关。从这三个模块中选出p值<0.0001的基因进行后续分析。
与坏死相关的预后模型的构建和验证
首先,作者从单细胞测序数据分析得到的差异表达基因和从WGCNA得到的与坏死相关的基因的交叉点上收集了773个基因。通过匹配TCGA和GSE84976共存的基因,有692个基因,用于后续分析。在TCGA队列中,通过单变量COX分析,初步得到447个与患者预后相关的基因。当纳入的基因数为6时,基因收缩趋于稳定,得到6个基因KDELR3、IDH2、S100A6、ITPA、PARP8和APRC1B,并用于构建预后模型。用中值将患者分为高风险组和低风险组。在图3C中,作者发现在TCGA训练队列中,高NCPS组的预后很差(P <0.0001)。同样,在GSE84976验证队列中,作者也观察到高NCPS患者的预后明显差于低NCPS患者(P <0.001,图3D)。为了进一步探讨NCPS在评估UVM患者预后的准确性,作者在训练队列和验证队列中都进行了ROC曲线分析。如图3E所示,在TCGA队列中,1、2、3和5年的曲线下面积(AUC)值分别为0.82、0.86、0.91和0.91。在验证队列中,由于1年随访的患者数量较少,作者绘制了2、3和5年时的预后ROC曲线。作者发现,2,3和5年时的曲线下面积分别为0.89、0.95和0.88(图3F)。这表明NCPS在这两个队列中预测病人结局的准确性很高。最后,对模型中的6个基因分别在训练集和验证集中进行PCA分析,发现模型在训练队列和验证队列中都能很好地将UVM患者分组(图3G,H)。
免疫浸润分析和突变态势
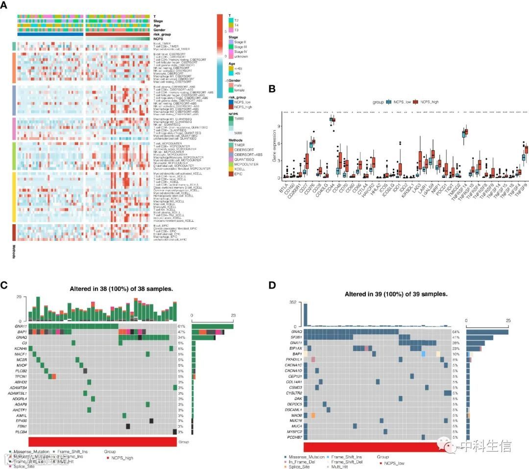
如上述分析所示,NCPS各亚组之间的患者结局有明显的不同。为了探索原因并为免疫治疗提供参考,作者探讨了不同组间免疫浸润水平的差异。结果显示,如图4A所示,高NCPS组有更多的免疫细胞浸润,包括巨噬细胞M2和T细胞。接下来,研究了与免疫检查点相关的基因的表达。如图4B所示,大多数与免疫检查点相关的基因,如PDCD1和CTLA4,在高NCPS组有更高的表达水平。作者假设,高NCPS组与较高的免疫浸润程度有关,但免疫检查点基因的高表达可能导致低反应状态,高NCPS组的患者可能从免疫检查点抑制剂中获益更多。随后,作者分别分析了高、低NCPS组的前20个突变基因的突变情况。结果显示,两组中前20个突变基因的突变发生率均为100%。高NCPS组中最明显的突变基因是GNA11,而低GNAQ组中最明显的突变基因是GNAQ(图4C,D)。
6个建模基因的细胞定位
作者进行了单细胞测序分析,探索建模基因在不同细胞类型中的表达。如图5A-G所示,KDELR3主要在肿瘤细胞中表达,IDH2主要在内皮细胞中表达,S100A6主要在光感受器细胞中表达,ITPA主要在内皮细胞和肿瘤细胞中表达,PARP8主要在T细胞中表达,APRC1B主要在内皮细胞中表达。
列线图的构建
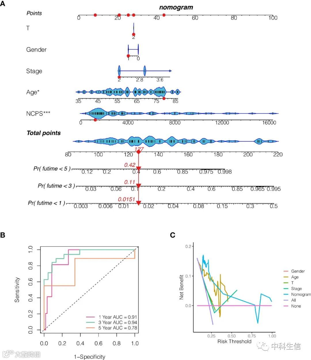
为了更好地评估UVM患者的风险,作者结合临床数据和NCPS值构建了一个列线图。如图6A所示,根据患者 "TCGA-VD-AA8R "的性别、年龄、T分期、总分期和NCPS评分,该患者在1、3和5年内的死亡率估计为0.015、0.11和0.42。该列线图可以更好地评估患者的风险并指导后续的临床决策。为了进一步评估该列线图的准确性,进行了预后ROC分析。结果显示,1、3、5年的曲线下面积(AUC)分别为0.91、0.94和0.78(图6B)。作者还进行了决策曲线分析,即通过计算每个临床特征和None的横轴的面积来评估临床决策价值。结果显示,该列线图的效果优于其他临床指标,说明该列线图在预测患者预后方面有良好的效果,可以指导临床决策(图6C)。
ITPA的生存分析
在COX回归和Lasso回归分析中,ITPA的HR值最高,所以作者进一步对ITPA进行生存分析。结果显示,ITPA高表达的患者的预后明显比ITPA低表达的患者差(P<0.001,图7)。
扫描二维码
联系我们
ZKSX
微信号|中科生信
知乎|@生信科研人

