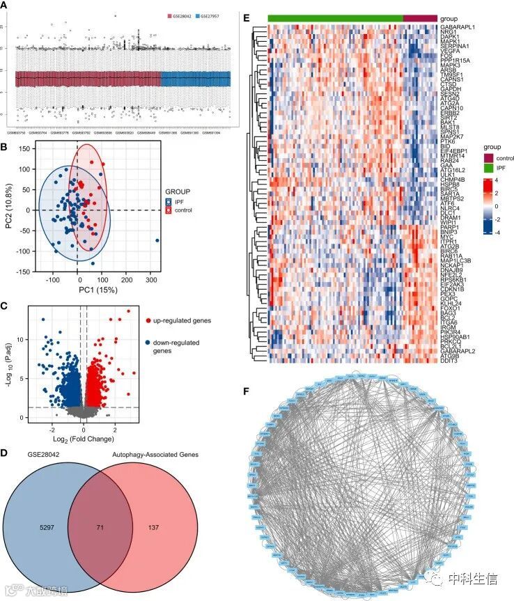
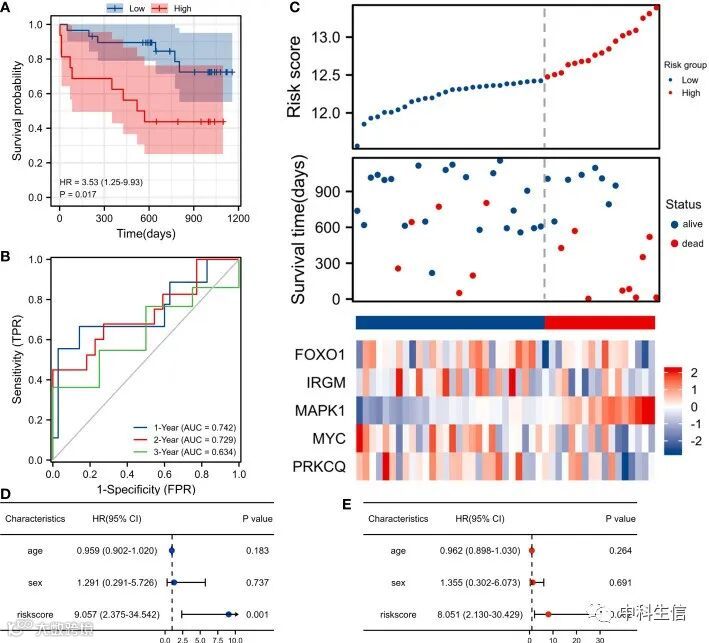
大家晚上好!今天小编和大家分享一篇22年12月发表在Frontiers in Immunology (IF:7.3)杂志的文章《Development and validation of the prognostic model based on autophagy-associated genes in idiopathic pulmonary fibrosis》。本研究通过生物信息学鉴定特异性飞肺纤维化中和自噬相关的预后基因,并通过RT-PCR和Western blot 进一步验证预后基因的表达。为特异性飞肺纤维化的诊断和预后提供参考。










