今天小编和大家分析一篇2024年2月发表在BMC Genomics(IF:4.4)杂志的文章《Lipid metabolism-related genes are involved in the occurrence of asthma and regulate the immune microenvironment》。脂质代谢在哮喘发病机制中起着关键作用。然而,对于脂质代谢相关基因(LMRGs)在调节哮喘免疫微环境中的重要性仍缺乏全面的分析。因此本研究旨在通过生物信息学研究哮喘的隐性分子机制。并在OVA哮喘模型中进行了RT-qPCR和免疫荧光验证结果的可靠性。在特征细胞因子(IL-13)诱导的哮喘细胞模型中,通过qRT-PCR和RNAi实验证实了ceRNA网络。最终发现,ASAH1、ACER3和SGPP1可能是哮喘的诊断生物标志物,并且与免疫系统激活增加有关。此外,SNHG9-has-miR-615-3p-ACER3可被视为哮喘的有效治疗靶点。本研究的结果可能为未来的哮喘研究提供新的视角。
背景:
支气管哮喘(Bronchial asthma,BA/哮喘)是一种由复杂的基因与环境相互作用引起的慢性炎症性疾病,以气道慢性炎症、气道高反应性、粘液高分泌、气流阻塞为特征。全世界约有3亿人患有哮喘,不同国家的患病率从1%到18%不等。它是一种难治性、异质性和多因素疾病,具有广泛的分子、生化和细胞炎症特征。虽然有有效的治疗方法可以缓解哮喘症状,但很大一部分患者控制不佳,出现持续的残留症状,这表明哮喘的潜在发病机制尚不清楚。最近,脂质代谢被认为是哮喘的一个新的标志。因此,确定潜在的脂质代谢生物标志物和哮喘的潜在机制可能为了解哮喘的发病机制和确定新的治疗靶点提供帮助。
脂质代谢是一个复杂的生理过程,包括脂质的摄取、转运、生物合成(合成代谢)和降解(分解代谢),参与人体的能量储存、神经冲动传递、激素调节、蛋白质分布和功能、细胞炎症等多种活性功能。越来越多的实验室和临床研究证据表明,脂质代谢在哮喘发病机制中起着关键作用。如脂肪酸代谢可激活巨噬细胞,导致TNF-α、IL-6、IL-1β等多种炎性细胞因子的产生,影响肺功能,参与肥胖患者哮喘的发生。McErlean等证明了前列腺素内过氧化物合成酶1 (PTGS1),一种脂质代谢相关酶,与气道哮喘发病的表观遗传机制有关。一项实验室研究表明,STAT3-SCD1轴下游参与肺稳态的脂质代谢相关基因,如Scd1、Fasn和Lpcat1,可以抑制哮喘模型中的过敏性气道炎症。此外,脂质代谢调节许多免疫细胞过程,如B细胞产生IgE,嗜酸性粒细胞向肺部迁移,以及Th1/Th2平衡的扰动,从而影响过敏性哮喘。特异性敲除PGI2类似物或PGI2受体可上调体外和体内T细胞中IL-4、IL-5和IL-13的释放,最终加重哮喘。虽然已有研究揭示了脂质代谢和脂质代谢相关基因(LMRGs)在哮喘中的重要作用,但大多数研究都集中在特异性的LMRGs上,很少有研究综合分析LMRGs与哮喘免疫微环境的关系。
在此基础上,我们进行差异表达分析和加权基因共表达网络分析(WGCNA),并进一步构建竞争性内源性RNA (ceRNA)网络,筛选枢纽LMRGs,揭示枢纽LMRGs在哮喘中隐藏的内在分子机制。此外,通过免疫浸润分析和枢纽LMRGs与免疫细胞的相关性分析,探讨枢纽LMRGs与免疫微环境、哮喘之间的关系。本研究可能为哮喘的诊断提供新的生物标志物和治疗靶点,促进哮喘患者的个性化治疗。
方法:
1)数据准备:从GEO数据库中获得2个mRNA(GSE74986和GSE74075),1个miRNA(GSE120172)和1个lncRNA(GSE143192)表达谱。
2)差异表达基因鉴定;
3)通过加权基因共表达网络分析(WGCNA)鉴定基因模块;
4)BA-脂质代谢相关DEGs(BA-LM DEGs)的鉴定和功能富集分析;
5)枢纽基因鉴定和基因集富集分析(GSEA);
6)免疫细胞浸润分析;
7)ceRNA网络的构建;
8)GEO数据集中的验证;
9)OVA模型中的验证;
10)实时定量聚合酶链反应 (RT\u2012qPCR);
11)免疫荧光染色;
12)细胞培养和转染。
结果:
1、DEGs的鉴定
在GSE74986数据集中,在FDR<0.05和|log2(fold change, FC)|>1的截止阈值下,哮喘样本与对照样本共检测到520个DEGs,其中64个基因表达上调,456个基因表达下调。520个DEGs的火山图和前50个DEGs的热图分别如图1和图2所示。


2、通过WGCNA鉴定基因模块
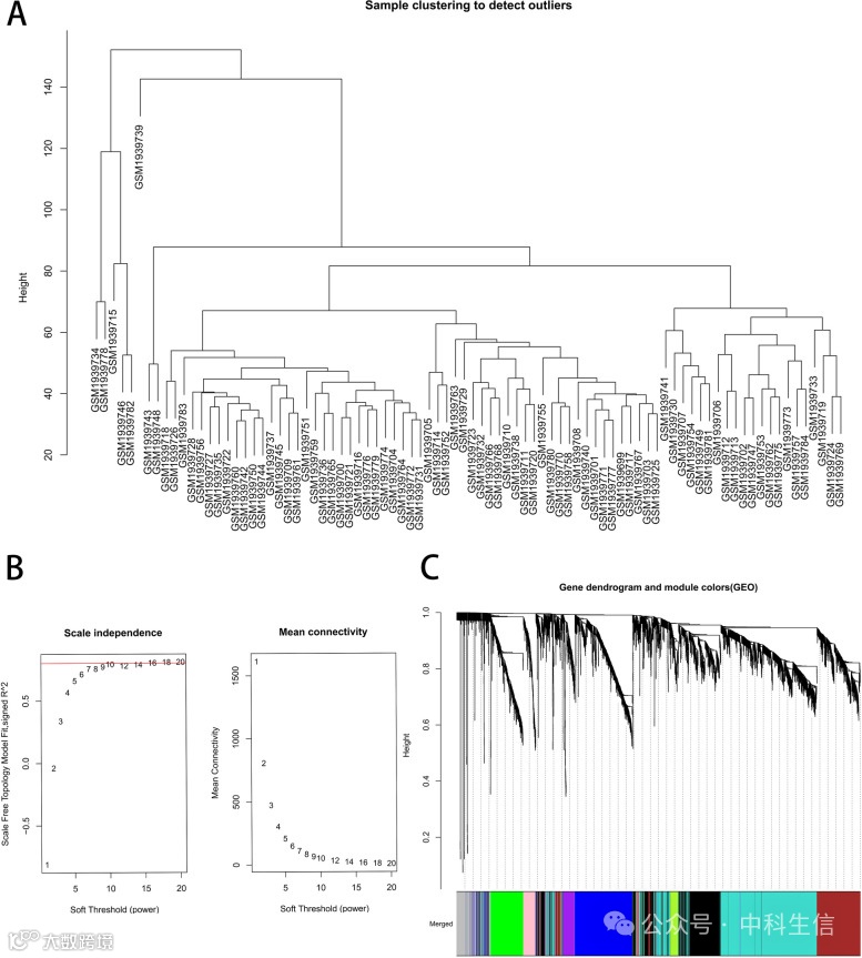
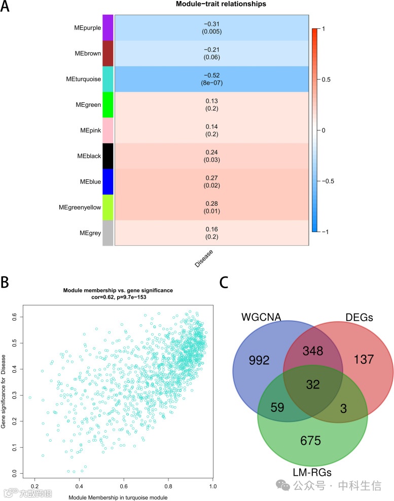
通过聚类分析检测和去除异常点,高度临界值设为160,保留所有样本进行后续分析(图3A)。确定最优软阈值功率为10(无标度R2=0.80),以确保无标度网络(图3B)。采用动态剪切树算法对最小模块大小为50的模块(不相似度<25%)进行合并,共获得9个模块,其中基因具有相似的共表达性状(图3C)。模块与性状的相关分析表明,绿松石模块与哮喘的负相关最高(cor=-0.52;P<0.001)(图4A),图4B显示在绿松石模块中获得了很强的GS-MM相关性(cor=0.62, P<0.001)。因此,绿松石模块被认为是关键模块,其中下调的基因被认为是BA相关基因。


3、BA-LM DEGs鉴定及功能富集分析
如图4C所示,通过交叉769个lmrg、1431个WGCNA显著模块基因和520个deg,鉴定出32个BA-LM deg。对比分析发现,哮喘患者ABHD3、ACER3、ACSL1、ACSL3、ASAH1、CCNC、CD36、CYP51A1、DDHD1、ETNK1、GK、GPCPD1、HSD17B11、IDI1、MED23、MTMR6、PIK3CA、PLD1、PPP1CB、PPP1CC、PPT1、PRKAR1A、PTGES3、RAB14、RAN、SACM1L、SCP2、SEC23A、SGPP1、TBL1XR1、TXNRD1表达水平较低,SLC44A2表达水平较高(图5A)。GO和KEGG富集分析表明,BA-LM DEGs主要富集于PPAR信号通路、鞘氨醇代谢过程和肌醇磷酸代谢。进一步研究发现,ACER3和ASAH1主要参与鞘脂代谢、二醇代谢过程、膜脂分解代谢过程、鞘脂分解代谢过程、鞘样代谢过程和鞘苷代谢过程。SGPP1与磷脂去磷酸化、鞘脂代谢、二醇代谢过程、鞘脂代谢过程、鞘脂代谢过程密切相关(图5B)。

4、枢纽基因和GSEA的鉴定
去除离散蛋白后,创建了一个具有26个节点和26个边缘的PPI网络,其中包含25个下调基因和1个上调基因(图6A)。MCODE分析确定了网络中的一个关键模块,包括三个枢纽基因(ASAH1、ACER3和SGPP1),所有这些基因都是下调基因,与哮喘密切相关(图6B)。为了深入分析枢纽基因对哮喘的影响,我们进行了GSEA分析了潜在的信号通路。前五个标志性途径如图所示。图7A-C显示了前五种标志通路。蛋白分泌、脂肪生成、mTORC1信号传导、脂肪酸代谢和E2F靶点在ASAH1高表达样本中显著富集。此外,哮喘患者ACER3表达升高对mTORC1信号、脂肪生成、MYC靶点v1、蛋白分泌和脂肪酸代谢均有显著影响。SGPP1高表达样品主要富集脂肪酸代谢、蛋白质分泌、E2F靶标、mTORC1信号转导和MYC靶标v1。


5、免疫细胞浸润分析
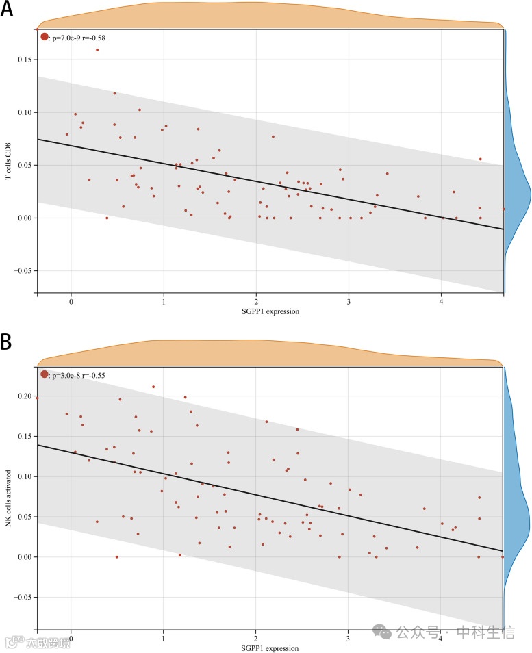
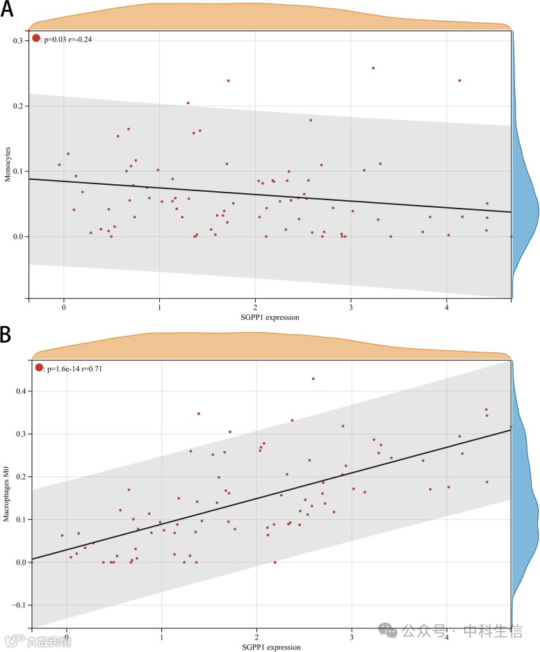
每个样品中22个免疫细胞的比例和表达在条形图和热图中清晰可见(图8A、B)。小提琴图显示,与对照组相比,哮喘组的CD8 T细胞、活化的NK细胞和单核细胞高表达,而M0巨噬细胞的表达较少(图9)。诊断生物标志物与免疫细胞的相关性分析显示,ASAH1、ACER3和SGPP1与CD8 T细胞和活化的NK细胞呈负相关,但与M0巨噬细胞呈正相关。此外,SGPP1与单核细胞呈负相关(图10 A-C,11A-B,12A-B,13A-B,14A-B,15A-B和16A-B)。因此,这些结果表明,CD8 T细胞、活化的NK细胞、单核细胞和M0巨噬细胞可能是参与哮喘发病机制的潜在核心免疫细胞,并且枢纽基因与免疫浸润景观相关,这可能为未来的哮喘研究提供新的思路。









6、ceRNA网络的构建
我们从GSE120172数据集中选择了61个DEmiRNAs,包括23个上调miRNA和38个下调miRNA(图17A)。miRWalk用于预测三个中心基因(ASAH1、ACER3和SGPP1)的靶miRNA。共选择了1368个miRNA,将潜在miRNA与61个DEmiRNAs相交,得到22个常见miRNA(图17B)。然后,从GSE143192数据集中选择了783个DElncRNAs,包括426个上调的lncRNAs和357个下调的lncRNAs(图17C)。利用starBase数据库预测与常见miRNA相互作用的lncRNAs。我们获得了231个lncRNAs,其中6个lncRNAs在231个预测lncRNAs和783个DEmiRNAs之间重叠(图17D)。最后,构建了一个由2个枢纽基因、22个miRNA和6个lncRNAs组成的网络(图18)。在网络中,下调的SNHG9可能作为ceRNA通过激活hsa-miR615-3p来抑制ACER3。此外,上调hsa-miR-4255、hsa-miR-1265和hsa-miR-3685可能抑制ASAH1的表达。值得注意的是,hsa-miR-212-5p可能同时调控ASAH1和ACER3, hsa-miR-5682可以结合3种lncRNAs (LINC00662、LINC01006和AC007952.4);因此,hsa-miR-212-5p和hsa-miR-5682可能在ceRNA网络中特别重要。


7、枢纽基因的验证
在GSE74075数据集中验证了ASAH1、ACER3和SGPP1的表达分布。Wilcoxon检验结果显示,哮喘患者ASAH1 (P<0.05)和SGPP1 (P<0.01)的表达水平也较健康对照组显著下调,与GSE74986相似。有趣的是,ACER3在GSE74075中也下调(P=0.06),但差异无统计学意义(图19)。因此,ASAH1和SGPP1可能是参与哮喘发生的关键基因。

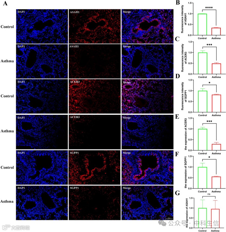
蛋白水平上,免疫荧光染色显示,OVA组ASAH1、ACER3和SGPP1的表达水平低于对照组(P<0.05)(图20A-D)。RT-qPCR结果显示,卵子小鼠ASAH1、ACER3和SGPP1 mRNA表达下调。ACER3和SGPP1差异(P<0.05)有统计学意义,与前人结果一致(图20E-G)。

8、ceRNA网络验证
在哮喘细胞模型中研究了预测的目标lncRNA、miRNA和ceRNA网络中的枢纽基因。RT-qPCR结果显示,在IL-13诱导的哮喘细胞模型中,SNHG9、AC007952.4和ACER3的表达量明显低于对照组,而hsa-miR-125a-5p、hsa-miR-615-3p则呈现高表达(P<0.05)。其他lncRNAs、miRNAs和ASAH1在两组间的差异无统计学意义(图21)。只有SNHG9-hsa-miR-615-3p-ACER3 轴与 ceRNA 网络中的关系一致。为了进一步验证这一网络,在随后的实验中用小干扰 RNA(siRNA)转染了BEAS-2B细胞。SNHG9被敲除后,BEAS-2B细胞中SNHG9的水平降低,证实了siRNA转染的效率,ACER3的表达也相应降低,而细胞中hsa-miR-615-3p的水平升高(图22)。上述结果证实了SNHG9-hsa-miR-615-3p-ACER3网络的可靠性。



