分享一篇2022年4月15日发表在Front. Immunol的文章《The Pan-Cancer Landscape of Crosstalk Between TRP Family and Tumour Microenvironment Relevant to Prognosis and Immunotherapy Response》IF:7.561 中科院分区:2区
这是一篇针对特定蛋白家族的泛癌分析。本文研究的是瞬时受体电位(TRP)通道,是一种广泛分布于外周和中枢神经系统的通道蛋白。
壹
背景:
离子通道介导细胞生理学中的许多反应,并且在各种疾病中经常失调,尤其是在大多数类型的肿瘤中。最近的研究表明 TRP 通道家族是肿瘤治疗中潜在的生物标志物和药物靶标。
方法:
贰
1. 收集TCGA和ICGC的肿瘤数据
2. 使用基因组癌症分析(GSCA)数据库对TRP家族的基因分析
3. 使用ssGSEA单样本分析
4. 使用 R 包“survminer”和“survival”进行预后分析
5. 使用R 包“ESTIMATE”进行肿瘤微环境分析
叁
结果:
TRP家族的mRNA水平和预后价值
基于 TCGA 和 GTEx 数据库探索了 28 个 TRP 家族基因在 33 种肿瘤类型中的差异表达。基于 TCGA 泛癌数据进一步评估了 TRP 家族基因之间的相关性(图 1B)。此外,我们对 33 个肿瘤中的每个基因进行了 uniCox 分析。结果表明,大多数TRP家族基因是肿瘤的危险因素。
TRP家族的基因改变
随后,分析TCGA队列中TRP家族基因的遗传改变数量,包括突变、融合、扩增、纯合缺失和多重改变。
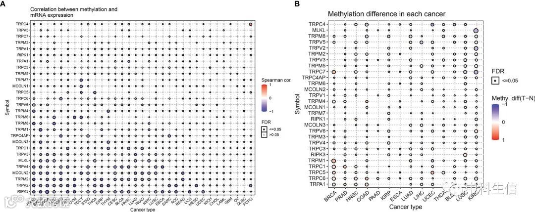
接下来,我们描述了泛癌中TRP家族基因的甲基化信息。结果表明,TRP 家族基因的甲基化水平通常与 mRNA 水平呈负相关。
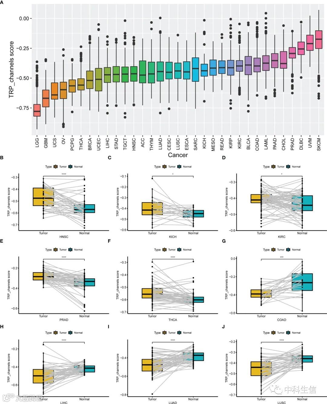
TRP 分数的估计、差异分布和生存分析
使用ssGSEA 评估TCGA 队列中 33 种肿瘤类型的 TRP 评分,TRP 分数在 SKCM 中最高,在 LGG 中最低。
TRP 的GSVA分析
为了分析受 TRP 评分影响的潜在途径,我们基于 50 个 HALLMARK 途径进行了 GSVA分析。
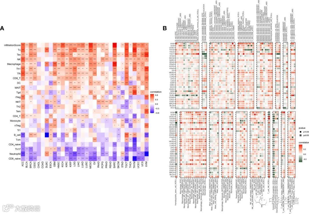
免疫浸润分析
我们进一步探讨了 TRP 评分与 TME 中免疫细胞的相关性。基于 ImmuCellAI 数据库,我们发现在泛癌水平上,TRP 评分与大多数免疫细胞高度相关,表明存在免疫激活的 TME。基于TIMER2数据库的免疫细胞浸润相关性也说明TRP评分与泛癌免疫激活TME呈显着正相关。
TRP 评分与免疫治疗反应之间的关联
TRP 评分与大多数肿瘤类型中的免疫激活基因、趋化因子(图、趋化因子受体和 MHC 基因高度相关。
以上结果均表明TRP评分高的患者免疫细胞浸润升高,可能对免疫治疗产生积极影响。经过分析发现,TRP 评分高的患者对免疫治疗敏感,通过免疫治疗数据验证高 TRP 评分组中反应患者的百分比较高。
Z
K

