今天小编分享一篇2022年2月发表在Front Immunol的胃癌的文章(IF :7.561),题目为“Molecular Characteristics, Clinical Significance, and Cancer Immune Interactions of Angiogenesis-Associated Genes in Gastric Cancer”。
背景与方法
背景:免疫疗法已发展成为治疗多种癌症的关键选择。对免疫疗法的积极反应依赖于癌症与肿瘤微环境 (TME) 之间的独特相互作用。血管生成是癌症的标志之一。然而,在胃癌 (GC) 中,血管生成与临床结果、免疫细胞浸润和免疫治疗之间的关联仍然未知。
方法:
1、 我们系统地评估了 36 个血管生成相关基因 (AAG)
2、 并全面确定了血管生成与转录模式、预后和免疫细胞浸润之间的相关性。
3、 AAG score 用于量化每个患者的血管生成亚型。
4、 我们评估了它们在 GC 预后预测和治疗反应中的价值。
结果
1、GC中AAG的基因突变情况
GC中血管生成相关基因 (AAG)的遗传突变景观(图1)。(A) GC 和正常组织之间 DEGs 的表达分布。(B) STRING 数据库中获取的 DEG的 PPI 网络。(C) AAG的遗传改变。(D) AAG 中我们探索了 CNV 突变发生率。(E) AAGs 染色体分布图。
图1
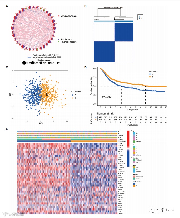
2、GC 中血管生成亚群的生成
AAG 相互作用、调节关系及其在 GC 患者中的生存意义的相关网络(图2)。(A)AAG的相关网络。(B)定义两个集群 (k = 2) 及其相关区域的共识矩阵热图。(C) PCA 分析表明两个亚组之间的转录组存在明显差异。(D)单变量分析显示 36 个 AAG 与 OS 相关。(E)两个不同亚组之间临床病理特征和 AAG 表达水平的差异。
图2
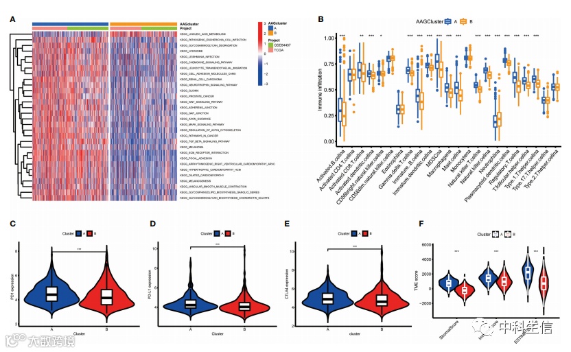
3、不同亚群的 TME 特征
肿瘤免疫微环境与两个 GC 亚组的相关性(图3)。(A)两个不同亚组之间生物途径的 GSVA。(B)两个 GC 亚组中有 23 种浸润性免疫细胞类型的丰度。(C-E)两个 GC 亚组中 PD-1、PD-L1 和 CTLA-4 的表达水平。(F)两个 GC 亚组与 TME 评分之间的相关性。
图3
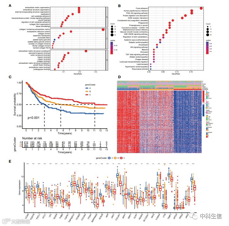
4、基于 DEG 的基因亚群鉴定
基于 DEG 的基因亚组鉴定(图4)。(A,B)两个血管生成亚组中 DEG 的 GO 和 KEGG 富集分析。(C)三个基因簇的 OS 的 Kaplan-Meier 曲线。(D)临床病理学特征与三个基因簇之间的关系。(E)三个基因簇中 36 个 AAG 的表达差异。
图4
5、 预后 AAG score 的开发和验证
在训练队列中构建 AAG score(图5)。(A) 两个血管生成簇、三个基因簇和两个 AAG_score 组分布图。(B)两个血管生成簇之间 AAG score 的差异。(C)三个基因簇之间 AAG score 的差异。(D)两组间 OS 的 Kaplan-Meier 分析。(E) ROC 曲线根据 AAG score 预测 1、3 和 5 年生存的敏感性和特异性。(F)基于预后特征的 PCA 分析。(G,H)显示 AAG score 分布和患者生存状态散点图。(I)高风险和低风险人群中 2 个选定的预后基因的表达模式。
图5
6、 构建预测患者预后的列线图
列线图的构建和验证(图6)。(A)用于预测整个队列中 GC 患者 1 年、3 年和 5 年 OS 的列线图。(B)用于预测整个队列中 1 年、3 年和 5 年的校准曲线。(C-E)列线图的ROC 曲线分别比较了 GC 中 1 年、3 年和 5 年 OS。(F-H)列线图的 DCA 曲线分别比较了 HCC 的 1 年、3 年和 5 年 OS。
图6
7、 不同组的 TME 和检查点评估
评估两组之间的 TME 和检查点(图7)。(A) AAG_score 与免疫细胞类型之间的相关性。(B) AAG_score 与免疫和基质评分之间的相关性。(C)预后模型中免疫细胞丰度与基因之间的相关性。(D)高风险和低风险人群中免疫检查点的表达。
图7
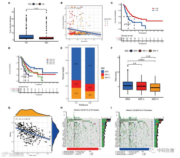
8、 AAG Score 与 TMB、MSI 和 CSC 评分的关联
综合分析GC中的AAG_score(图8)。(A, B) AAG_score 和 TMB 之间的关系。(C)低 TMB 组和高 TMB 组之间 OS 的 Kaplan-Meier 分析。(D)按 TMB 和 AAG_score 分层的四个患者组的生存分析。(E, F) AAG_score 和 MSI 之间的关系。(G) AAG_score 与 CSC 指数之间的关系。(H, I)以高和低 AAG_scores 建立的体细胞突变特征的瀑布图。
图8
9、 药物敏感性分析
AAG score 与治疗敏感性之间的关系(图9)。(A-D)不同 AAG score 组中的 IPS。(E)不同 AAG score 组中的 TIDE。(F-L) AAG score 与化疗敏感性之间的关系。
图9
结论
简而言之,我们对 AAG 的系统分析展示了一种全面的调节策略,从而影响 GC 患者的 TME、预后和临床特征。我们还阐明了 AAG 作为治疗反应生物标志物的效力。我们的研究揭示了 AAGs 的关键临床意义,并为进一步研究 GC 患者的个性化治疗提供了宝贵的基础。
更多生信服务联系小编

