本次小编分享一篇2022年4月1发表于J Biomed Sci的文献,题目为《A novel HIF1α-STIL-FOXM1 axis regulates tumor metastasis》,影响因子8.410。在本研究中,筛选了许多参与中心粒生物发生的中心粒/中心体基因,并研究了它们与致癌转化的可能联系。结果显示,STIL在多种类型的癌症中上调,在肺癌患者中增幅最大。重要的是,发现了STIL在肿瘤转移中的一个新的和意想不到的作用——缺氧或过表达HIF1α的细胞会导致STIL表达增加,提示缺氧条件下HIF1α会上调STIL表达。
壹
摘要:
背景:转移是癌症发病和死亡的主要原因,涉及多个步骤,包括上皮间质转化(EMT)过程。中心体是一种起主要微管组织中心(MTOC)作用的细胞器,中心体异常通常与肿瘤的侵袭性有关。然而,明确的机制表明特定的中心体蛋白参与肿瘤进展和转移仍在很大程度上未知。
方法:我们首先通过对来自The Cancer Genome Atlas (TCGA)、Gene expression Omnibus (GEO)和European Bioinformatics Institute (EBI)数据集的数据进行硅片分析,来检测各种类型癌症中中心粒/中心体基因的表达水平。临床标本中STIL (SCL/ tal1打断位点)蛋白的表达进一步通过免疫组化(IHC)分析,并使用体外和体内试验分析STIL在肿瘤发生中的致癌作用,包括细胞迁移、侵袭、异种移植瘤形成和转移试验。通过RNA-seq分析低STIL和高STIL表达细胞之间的转录组差异,以揭示参与致癌通路的候选基因。采用定量聚合酶链反应(qPCR)和报告基因检测来证实结果。采用染色质免疫沉淀(ChIP)-qPCR方法验证转录因子与启动子的结合。
结果:STIL在肺癌和其他各种类型的癌症中表达最显著,并与患者的生存率高度相关。去除STIL抑制肿瘤生长和转移。有趣的是,过量的STIL激活了EMT通路,进而增强了癌细胞的迁移和侵袭。重要的是,我们揭示了STIL在肿瘤转移中的一个意想不到的作用。STIL的一个亚群转移到细胞核中,并通过FOXM1介导的下游靶基因与FOXM1 (Forkhead box protein M1)结合,促进肿瘤的转移和分化。此外,我们还证实缺氧诱导因子1α (HIF1α)直接结合到STIL启动子上,并在缺氧条件下上调STIL的表达。
结论:我们的研究结果表明,STIL通过hf1 α-STIL- foxm1轴促进肿瘤转移,并强调了STIL作为一个有前途的肺癌治疗靶点的重要性。
结果
贰
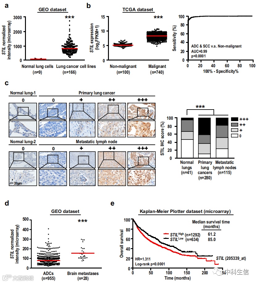
STIL在肺癌和各种类型的癌症患者中上调,并与不良预后相关:
虽然在人类癌症中经常观察到中心体扩增,但这些中心体/中心体蛋白是否参与癌症的致病发展尚不清楚。为了解决这一问题,我们首先检测了163名肺癌患者及其配对的邻近非恶性肺组织的cDNA芯片数据中许多中心粒/中心体基因的T(肿瘤)/N(配对非恶性)基因表达比率。表11中的中心粒/中心体基因是在我们和其他组研究的基础上选择的。大多数被检测的中心粒/中心体基因在肺癌和配对的非恶性组织之间没有差异,甚至有轻微的下调;而STIL、SASS6、SPICE1、PLK4、CEP295、POC5、CEP152的表达水平在肺癌患者中T/N比值明显较高(表1),其中STIL的T/N比值最高(增加3.5倍),提示STIL可能在肿瘤的发生发展中发挥独特而重要的作用。从TCGA数据集收集的100个非恶性肺组织和740个肺癌患者的RNA-seq数据分析也得到了类似的结果(图1b,左面板)。重要的是,STIL表达水平可以清晰的区分肺癌和非恶性肺组织,其AUC值为0.99(图1b,右图),提示其可能用于肺癌的检测。
表1.中心粒/中心体基因表达(微阵列)
图1.STIL在肺癌患者中表达上调,与预后不良相关。
我们对来自280例原发肺癌的正常肺(n = 41)、原发肺癌(n = 280)和转移淋巴结(n = 115)进行了进一步的免疫组化分析。与正常肺相比,原发肺癌和转移淋巴结组中STIL蛋白强度显著升高(图1c)。由于脑是肺癌远处转移最常见的部位之一,我们也检测了肺癌脑转移灶中STIL的表达。如图1d所示,相对于原发性肺癌,脑转移灶中STIL mRNA水平显著升高。更重要的是,肺癌患者高水平的STIL通常比低水平的STIL显示更短的总生存期,这是由微阵列数据(图1e)或RNA-seq数据估计的。综上所述,这些数据提示STIL高表达与不良预后相关。
STIL过表达促进癌细胞迁移、侵袭和转移:
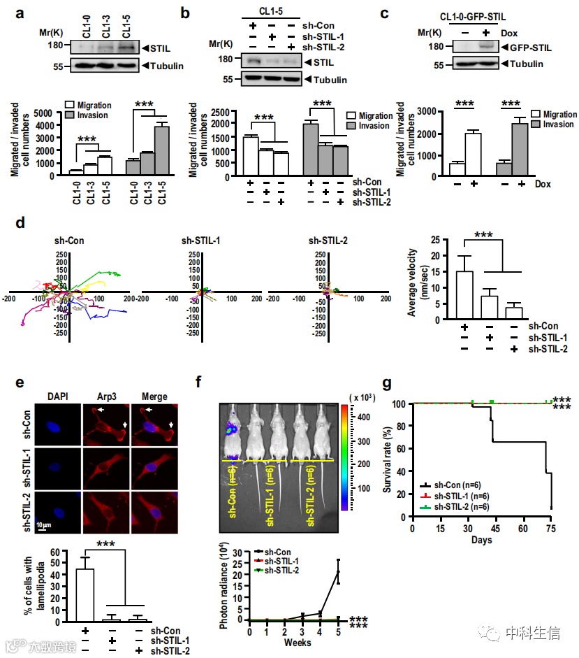
因为在转移性癌症中STIL也升高(图1c, d),我们接下来检查过量的STIL是否会影响肺癌细胞的迁移和侵袭。本研究利用亲本CL1-0衍生的具有进行性迁移和侵袭能力的人肺腺癌细胞株CL1-3和CL1-5来检测STIL的致瘤作用。有趣的是,STIL水平的增加与这些细胞的进行性迁移和侵袭能力相关(图2a)。为了研究STIL表达的增加是否确实与细胞迁移和侵袭活动的增强有关,我们在CL1-5细胞中敲掉了STIL的表达,并检测了这种变化的影响。如图2b所示,STIL缺失导致CL1-5细胞迁移和侵袭能力明显下降。在敲除STIL的NCI-H1299和CL1-3细胞中也观察到了类似的结果,表明敲除STIL对迁移和侵袭的影响与所使用的肺癌细胞株无关。相反,过表达GFP-STIL(由Dox处理触发)增强了CL1-0细胞的迁移和侵袭能力(图2c)。此外,在16小时的培养时间(用于监测细胞迁移和侵袭的一段时间)后,我们观察到sh-Con处理的CL1-5细胞和Dox处理的CL1-0-GFP-STIL细胞之间的细胞生长没有显著差异,从而排除了STIL对迁移和侵袭的影响是由于细胞生长受到干扰的可能性。进一步的3D癌细胞迁移实验证实,在CL1-5细胞中敲除STIL显著抑制了细胞迁移速度(图2d)。与这些发现一致,我们发现在sh- stil处理过的CL1-5细胞中,板椭面标记物Arp3在板椭面前缘位置显著减少(图2e)。总之,我们的研究结果表明,在体外培养的细胞中,STIL促进癌细胞迁移和侵袭。
图2.STIL过表达促进癌细胞体外迁移和侵袭,体内转移。
接下来,我们利用体内生物发光成像分析来研究STIL在转移中的作用。如图2f所示,sh-CON处理的CL1-5细胞早在注射后2 - 3周就发生了肺转移,而sh-STIL处理的CL1-5细胞即使在注射后5周也没有或很低的肺转移。携带sh-Con细胞的小鼠在第32天开始死亡,在第75天存活率下降到< 15%(图2g)。相比之下,注射了sh-STIL处理过的CL1-5细胞的小鼠在第75天的存活率为100%。与这一发现相一致的是,高水平的STIL肺癌患者的生存率较低(图1e)。总之,我们的数据强烈支持这一观点,即STIL在体内调节肺癌转移,其高表达与肺癌患者的低生存率相关。
STIL进入细胞核,激活EMT通路,促进癌细胞迁移和侵袭:
为了研究STIL介导的转移的可能机制,我们使用下一代测序技术来检测CL1-0和CL1-0基础的gfp-STIL诱导细胞的转录组差异。GSEA分析结果显示,STIL调控的基因参与了多种癌症通路,包括EMT过程、缺氧等多种信号通路(图3a)。因此,我们使用qPCR分析来检测STIL对EMT和CS的影响。如图3b(左图)所示,过量的STIL诱导了CL1-0细胞中编码一组核心的emt转录因子(SLUG和SNAI1,而不是TWIST)、emt中介物MMP9和CS标记物CD44的mRNA的上调。相反,这些基因(TWIST除外)在sh-STIL处理的CL1-5细胞中被下调(图3b,右图)。
图3.STIL激活EMT信号通路促进癌细胞迁移和侵袭。
考虑到STIL诱导后EMT相关基因的变化最为显著(图3a),我们检测了参与EMT信号通路的靶蛋白的表达水平。过表达GFP-STIL的CL1-0细胞表现出间充质标记蛋白(N-Cadherin, SLUG和Vimentin)的上调和上皮标记蛋白(E-Cadherin)的下调(图3c,上图),而sh-STIL处理的CL1-5细胞则表现出相反的作用(图3c,下图)。由于SLUG被报道为EMT的关键转录因子[99,100],我们假设STIL除了已知的中心粒作用外,还可以作为一种促进SLUG上调的激活因子。为了验证这种可能性,我们测试了STIL是否可以激活SLUG启动子驱动的荧光素酶活性。如图3d所示,STIL显著激活SLUG启动子驱动的荧光素酶活性,且呈剂量依赖性,说明STIL在转录水平上调控SLUG的表达。因此,我们提出,STIL的一个子集可能易位到细胞核中激活SLUG的表达。将所示细胞的核(N)和胞浆(C)部分分离并通过Western blotting进行分析。我们的结果显示,虽然STIL主要存在于细胞质部分(75-90%),但在核部分(10-25%)可以明显检测到STIL蛋白的比例(图3e)。此外,核STIL蛋白水平(图3e)与相应细胞的STIL总蛋白水平相关。与亲代CL1-0细胞相比,在Dox处理下,CL1-0过表达GFP-STIL的细胞中,STIL的核分数增加(24%对11%)。
STIL与FOXM1结合,增强其转录活性,从而调控肿瘤转移和肿瘤浸润:
接下来的问题是:STIL如何上调emt-转录因子(EMT-TFs)。由于在STIL蛋白中未发现已知的DNA结合域,我们推测STIL可能作为一种共激活因子,与转录因子相关,调控SLUG基因的表达。为了筛选可能参与EMT通路的潜在的stil相关转录因子,我们对肺癌细胞系(来自EBI的E-MTAB-37)的微阵列数据进行了生物信息学搜索。我们首先确定了与STIL相关的基因(381个),这些基因的Pearson相关系数(R)为>.55,并利用人类转录因子数据库对这些基因进行了筛选,筛选出了属于转录因子且具有直接驱动EMT能力的基因。我们的分析确定了FOXM1基因。进一步用Pearson相关系数分析临床标本中STIL与FOXM1表达的相关性,相关性强(R = 0.87)。FOXM1被报道为参与肿瘤进展的重要细胞周期转录因子。为了研究STIL和其他细胞周期调节因子之间是否存在类似的相关性,我们使用了相同的队列,并检测了STIL和CCND1 (Cyclin D1)之间的相关性,CCND1是细胞周期的G1期调节因子。结果显示,STIL与CCND1的相关系数为−0.217,提示STIL与FOXM1的强相关性在肺癌中是独一无二的。
有趣的是,FOXM1被报道通过直接结合SLUG启动子促进EMT。因此,我们推测STIL可能作为foxm1相关蛋白上调SLUG的表达。因此,我们测试了FOXM1对STIL诱导的SLUG表达的影响。使用基于慢病毒的shRNA方法生成了两个cl1 -5的FOXM1敲减克隆(sh-FOXM1-1和-2)及其对应的对照(sh-Con)(图4a)。我们的结果显示,过表达Flag-STIL的细胞中SLUG mRNA增加,但这种作用在sh-foxm1处理的细胞中被削弱(图4b)。为了进一步验证这一结果,我们测试了STIL对SLUG启动子活性的影响。FOXM1缺失导致SLUG启动子活性降低,这与之前的报道一致。此外,STIL过表达以剂量依赖性的方式增加了SLUG启动子驱动的荧光素酶活性(图4c),而这种增强作用可被FOXM1缺失所阻断(图4c)。有趣的是,过表达FOXM1不仅可以协同增强stil诱导的SLUG mRNA表达(图4d),还可以增强SLUG启动子驱动的荧光素酶活性(图4e)。总之,我们的结果表明,FOXM1是stil诱导的SLUG上调所必需的。
图4.STIL与FOXM1结合,增强FOXM1介导的转录活性。
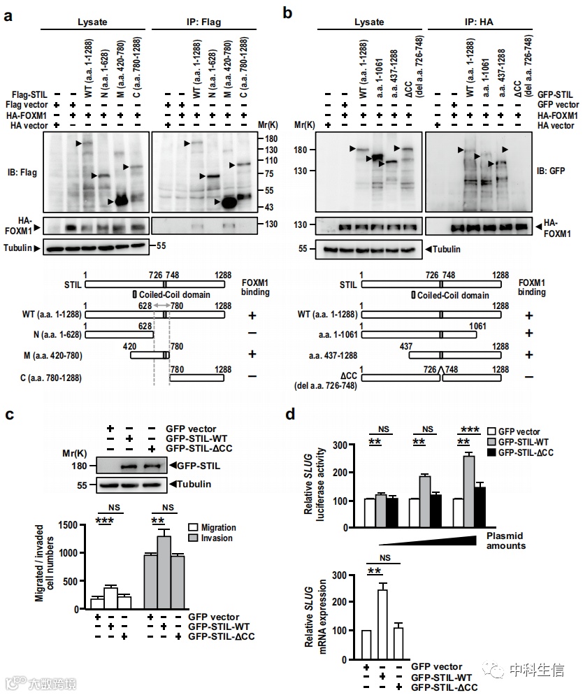
FOXM1和STIL之间的相互作用是STIL-FOXM1轴介导的致瘤能力所必需的:
为了验证STIL与FOXM1在STIL介导的致瘤功能中的重要性,我们绘制了STIL的FOXM1相互作用区域。我们的co-IP结果显示,HA-FOXM1与全长野生型STIL (a.a. 1-1288)和STIL-m (a.a. 420-780)形成复合物,而不是与STIL-n (a.a. 1-628)或STIL-c (a.a. 780 - 1288)形成复合物,这意味着STIL在a.a. 628到780之间的区域负责与foxm1的结合(图5a)。由于STIL的卷曲结构域(a.a 726-748)被报道位于该区域,我们研究了STIL (ΔCC)缺失的卷曲结构域突变体是否削弱了其与foxm1的结合能力。如图5b所示,包含螺旋结构域的全长STIL和两个截断的STIL突变体(a.a.1-1061和a.a.437-1288)与FOXM1共免疫沉淀,而缺失螺旋结构域的STIL突变体(ΔCC)则没有。接下来,我们检测了STIL突变体(ΔCC)对迁移/侵袭和SLUG基因表达的致瘤效应。我们的结果显示,STIL突变体(ΔCC)削弱了其增强细胞迁移/侵袭能力(图5c)和SLUG基因激活能力(图5d),这表明FOXM1与STIL的相互作用对STIL介导的致瘤能力至关重要。总之,我们的数据支持了一个模型,其中STIL作为一种共激活因子,与FOXM1复合物,上调FOXM1介导的下游基因参与转移、CS和细胞周期。
图5.FOXM1与STIL的相互作用是STIL诱导的致瘤能力所必需的。
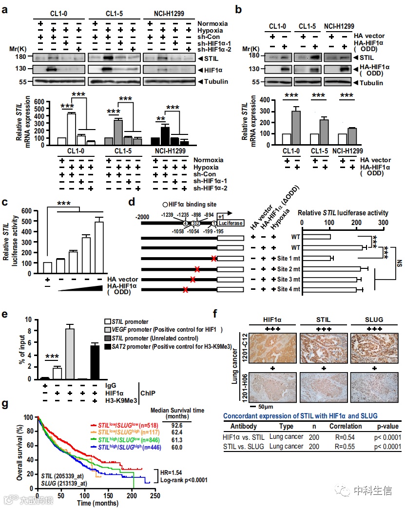
缺氧条件下HIF1α诱导STIL表达:
接下来我们探讨了为什么STIL在肺癌中上调。我们首先使用单核苷酸多态性(SNP)阵列数据检测了STIL DNA拷贝数,并使用450K甲基化阵列数据检测了STIL的DNA甲基化状态。两组数据中,正常肺、肺癌细胞株和肺癌标本之间没有显著差异。
缺氧是肿瘤转移过程中激活emt-tf和hif介导通路的重要微环境特征。在我们对STIL调控的转录组的GSEA分析中也发现了缺氧途径(图3a),并且在STIL启动子中确定了四个HIF1α DNA结合位点([A/G]CGTG)(图6d)。有趣的是,我们发现在常氧条件下,在CL1-0、CL1-3和CL1-5细胞中,HIF1α水平的升高伴随着STIL表达的升高(图2a)。因此,我们研究了缺氧条件下是否会诱发STIL。hf1 α是细胞对低氧反应的主要转录因子,在常氧状态下很容易降解。因此,我们研究了HIF1α (ΔODD)的过表达是否能在常氧状态下诱导STIL的表达。如图6b所示,在常氧条件下,我们观察到过表达HIF1α (ΔODD)的细胞中,STIL在蛋白和mRNA水平上都有所增加。与这一发现一致的是,在常氧条件下,过表达HIF1α (ΔODD)可以以剂量依赖的方式激活STIL启动子驱动的荧光素酶活性(图6c)。考虑到少量STIL可在细胞核中检测到(图3e),并且STIL被HIF1α上调(图6a),我们进一步研究了缺氧对STIL核定位的影响。内源性核STIL在缺氧条件下较常氧条件下略有增加(20%比11%)。ICC结果进一步表明,缺氧条件下,hif-α在细胞核内稳定积累,导致细胞核内FOXM1增加。此外,缺氧似乎在一定程度上促进了GFP-STIL的核定位,这可能与低氧条件下Western blotting检测到的核GFP-STIL蛋白增加有关(36%比29%)。总之,我们的结果表明,HIF1α是调控STIL表达的上游因子。
图6.缺氧条件下HIF1α诱导STIL表达。
结论:
我们的研究结果表明,中心粒蛋白STIL不仅是中心粒复制的关键调控因子,而且是调节EMT和stemness促进肿瘤转移的转录共激活因子。我们的研究结果表明,STIL的一个亚群进入细胞核,并与FOXM1相互作用,在转移过程中激活其下游靶基因。此外,我们提供的证据表明,HIF1α直接结合到STIL启动子,并在缺氧条件下驱动STIL基因表达。因此,STIL可作为早期肺癌的潜在诊断标志物,并有望成为肺癌治疗的治疗靶点。
>>>end
END
Z
K

