摘要
zhongkeshengxin
早上好,小编最近也在整理适合非肿瘤疾病研究的方向,除了万用的免疫方向,小编发现氧化应激也适合多数的非肿瘤疾病,这不今天分享的就是一篇2022年2月4号发表在Cartilage(IF=4.634)的文章(Ref: 35118903),作者研究的是股骨头坏死患者中氧化应激的相关功能。该方向同样适用于心血管疾病、糖尿病、过度肥胖、骨病等其他常见病的研究,有相关需求的老师欢迎联系我们!
背景&方法
zhongkeshengxin
背景:股骨头坏死(ONFH)是一种发病率高、治愈率低的疾病,严重威胁患者的生活质量,带来沉重的经济负担。
研究表明,活性氧(ROS)参与软骨细胞的凋亡、金属蛋白酶的激活以及软骨中基质成分的合成减少。调节氧化应激可减少软骨中的自噬。
方法:
1、数据集GSE74089包含4个坏死软骨组织和4个正常软骨组织;
2、Limma包做差异分析鉴定差异基因;
3、与GO数据库中下载的氧化应激相关基因取交集;
4、利用DAVID、Metascape和GSEA进行富集分析;
5、STRING数据库构建PPI网络,Cytoscape软件筛选hub基因;
6、NetworkAnalyst预测hub基因的转录因子。
结果
zhongkeshengxin
筛选候选基因
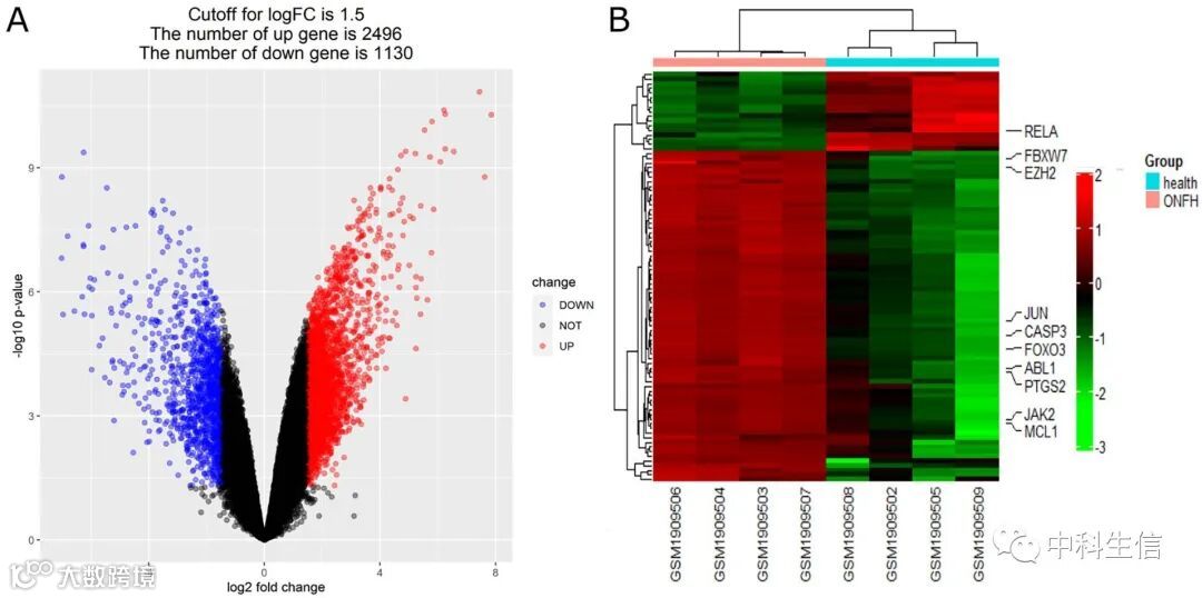
数据集GSE74089进行差异分析,共鉴定出3626个DEG。火山图(图1A)和热图(图1B)如下所示。
从GO数据库中共筛选出488个氧化应激相关基因。韦恩图显示(图2),DEGs和氧化应激相关基因之间共得到88个交集基因,其中上调基因71个,下调基因17个。
GSEA富集分析
将440个可匹配到数据集GSE74089氧化应激相关基因(OS-gene)的表达数据上传至GSEA软件,利用Hallmark和KEGG基因集数据库对OS-genes进行富集分析。结果表明,大部分上调基因参与了氧化磷酸化、缺氧、TGF-β信号、PI3K-AKT-mTOR信号和泛素介导的蛋白水解,如图3所示.
GO和KEGG富集分析
对88个交集基因进行GO 和 KEGG 富集分析。GO主要富集到细胞对氧化应激的反应、细胞质、神经元胞体、蛋白质结合等功能(图4A)。KEGG主要富集到癌症通路、MAPK信号通路、PI3K-AKT信号通路和细胞凋亡等通路(图4B)。
PPI网络分析
将88个OS-DEGs导入 String 数据库并利用Cytoscape绘制PPI网络图(图5)。使用 cytoHubba 插件在筛选 hub 节点,top10的基因分别为 JUN、FOXO3、CASP3、JAK2、RELA、EZH2、ABL1、PTGS2、FBXW7、MCL1。
MCODE插件筛选出2个关键模块(图6A、C),KEGG分析显示,第1个模块主要富集于阿尔茨海默病、mitophagy-animal、MAPK信号通路、IL-17信号通路、FOXO信号通路(图6B),第2个模块主要集中在mitophagy-animal、PI3K-Akt信号通路、细胞凋亡、癌症通路中的 microRNAs(图6D)。
转录因子预测
构建了TFs-genes网络图(图7)。共识别 TFAP2A、GATA2、SP1和 E2F14个TFs。
扫描二维码 联系我们 // zhongkeshengxin
微信号|中科生信
知乎|@生信科研人

