分享一篇2022年4月29日发表在Frontiers in Immunology的一篇文章《Molecular Characteristics of T Cell-Mediated Tumor Killing in Hepatocellular Carcinoma》根据T 细胞介导的肿瘤杀伤 (TTK) 是免疫检查点抑制剂治疗的基本原理在肝细胞癌 (HCC)进行研究分析。通过比较肿瘤浸润免疫细胞、免疫相关基因表达、糖脂代谢、体细胞突变和信号通路等方面评估个体肿瘤的 TTK将有助于增强我们对 TME 表征的认知。
1
背景与方法
背景
肝细胞癌(HCC)是肝脏中最常见的原发性恶性肿瘤。尽管免疫检查点阻断已成为一种有效的 HCC 免疫治疗方法。免疫细胞(尤其是各种 T 细胞亚型)、基质细胞和在肿瘤微环境 (TME) 中表达的分子是对检查点阻断反应的关键决定因素。先前研究表明PTPN2和CD47是与肿瘤细胞对T细胞介导的杀伤(简称GSTTKs)敏感性相关的基因。
方法
1.从 TISIDB 数据库 ( http://cis.hku.hk/TISIDB/ ) 获得与癌症免疫治疗中对 TTK 的良好反应相关的基因,并用于建立基因组,称为 GSTTKs .
2. 通过无监督聚类识别不同的 TTK 模式
3. 肿瘤浸润免疫细胞的评价
4. 基于全基因组数据的病原学研究
2
结果
结果
HCC 进展的 GSTTKs 的鉴定和表征
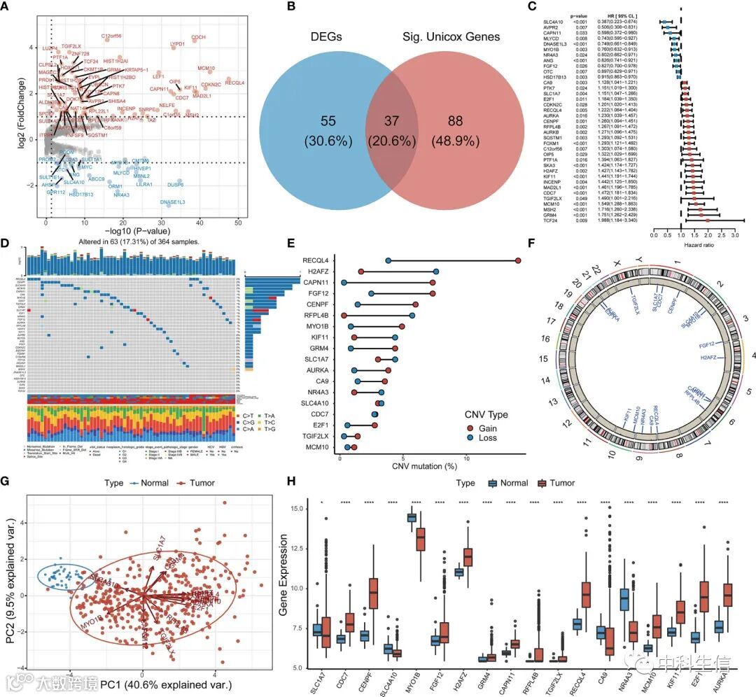
通过差异分析 的GSTTKs基因和单变量 Cox 回归分析选取TCGA-LIHC与 HCC 预后有关的GSTTKs基因取交集,然后选取突变频率 > 1%和HR>1的进行后续分析。
HCC 中的 TTK 模式
基于 TCGA-LIHC使用ConsensusClusterPlus包根据18 个 GSTTK进行无监督聚类分析,确定了四种不同的模式并比较不同簇之间的生存差异以及临床预后价值。为了验证 TTK 模式ICGC数据和GEO数据重复了无监督聚类分析。
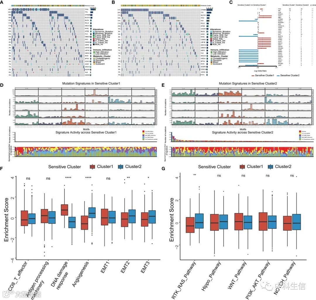
不同 TTK 亚型患者免疫治疗反应的机制
比较两种 TTK 亚型之间 HCC 的 TME 中的浸润性免疫细胞组成,计算了28个免疫细胞在不同亚型之间的差异确定导致Cluster 1和Cluster 2之间TME差异的特定免疫成分,此外,我们比较了两个集群的浸润免疫细胞生物标志物(图 S3A)和免疫治疗反应的分子标志物,这些结果表明这些基因可能有助于TTK模式之间的差异。
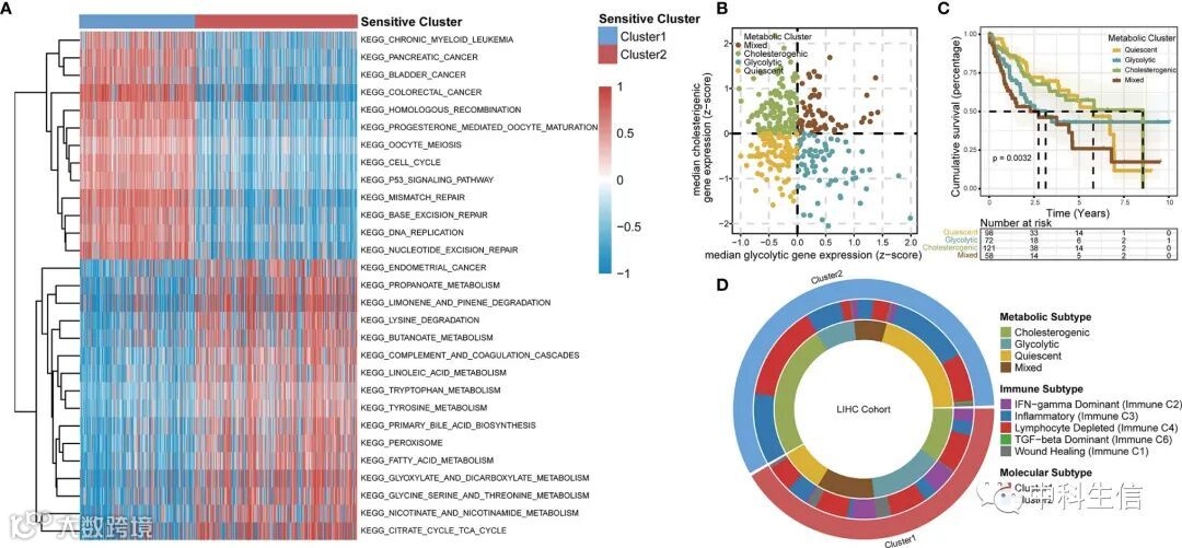
HCC 中的 TTK 模式和代谢微环境
基于 GSVA 对 TCGA-LIHC 数据集的富集分析,选取糖酵解和胆固醇生成等基因集,使用它们将 HCC 分为四种代谢亚型:静止、糖酵解、胆固醇生成和混合型。
HCC的两种TTK亚型相关的基因组特征和信号通路
使用来自 TCGA-LIHC 数据集的基因组数据分析了两个集群中体细胞突变的分布,选取CTNNB1 (HCC 中常见的治疗抗性基因)和TP53(HCC 的主要驱动基因)比较两个簇之间突变差异。随后使用ssGSEA 选择了基质 TME 的几个标志物进行比较不同簇间的差异。
建立 TCscore 预测 HCC 患者的 TTK 类型
根据来自 TCGA-LIHC 的 18 个 GSTTK 的表达水平来量化 TTK 模式,使用GSVA包中的单样本基因集富集分析(ssGSEA)计算正向或负向调节TTK的基因集的富集分数(ES)包,风险因素减去保护因素的ES之间的归一化差异为定义为 TTK 潜在指数 (TCscore)。
最后使用利用 GDSC 数据库中的药物信息计算 HCC 常用化疗药物的半数最大抑制浓度(IC50)值。

