今天小编和大家分享一篇24年2月3日发表在Scientific reports期刊的文章《Prognosis prediction and risk stratification of breast cancer patients based on a mitochondria-related gene signature》。
乳腺癌是全球发病率最高的恶性肿瘤,对妇女健康构成重大威胁。本研究基于线粒体相关基因开发了一种新的风险标记,以改善乳腺癌患者的预后预测和风险分层。
本研究纳入了两个独立的数据集:TCGA作为训练集,METABRIC作为验证集。使用LASSO-Cox回归建立特征,并通过ROC曲线评估其预后疗效。结合临床特征建立Nomogram模型,通过临床标定曲线和决策曲线分析验证Nomogram模型的准确性。为了进一步阐明高危组和低危组之间的预后差异,进一步进行了功能富集和免疫浸润分析。此外,该研究还包括突变景观和药物敏感性的比较,为这些群体的不同特征提供了全面的了解。
本研究建立了一个由8个线粒体相关基因组成的风险特征包含,acsl1、ALDH2、MTHFD2、MRPL13、TP53AIP1、SLC1A1、ME3和BCL2A1。该特征被确定为乳腺癌患者生存的独立风险预测因子,显示出显著的高风险比(HR = 3.028, 95%CI 2.038-4.499, P < 0.001)。低危组患者预后较好,免疫浸润增强,突变景观明显,对抗肿瘤药物的敏感性较高。相反,高危人群在这些方面表现出不利的趋势。
总之,这一风险特征代表了一种新颖有效的预后指标,为乳腺癌患者分层提供了有价值的见解。
背景
女性乳腺癌现已超过肺癌,成为全球最常见的恶性肿瘤,估计每年有226万新病例。影像学检查、手术技术、放射治疗和治疗药物方面的最新进展显著改善了乳腺癌患者的预后。然而,乳腺癌的复杂性和异质性需要个性化的治疗方法。微阵列和二代测序技术的发展使多基因检测成为可能,为临床医生提供了额外的临床见解。
线粒体动力学和信号显著影响细胞代谢,在许多疾病中起着关键作用,包括糖尿病和肥胖等代谢紊乱。线粒体代谢对肿瘤发生的各个阶段(包括恶性转化、肿瘤进展和治疗反应)的实质性影响已经得到证实。在治疗选择有限的三阴性乳腺癌(TNBC)的背景下,靶向线粒体代谢也成为一种有希望的治疗方法。
在这项研究中,我们利用综合的生物信息学方法来开发基于线粒体相关基因的乳腺癌风险特征。通过Kaplan-Meier分析、nomogram、DCA Curves、Calibration Curves等多种方法验证了该特征的临床应用,有效地将乳腺癌患者分为高危和低危两组。此外,我们还研究了免疫浸润与我们的风险特征之间的相关性。总之,本研究为乳腺癌线粒体相关基因的研究提供了新的见解,这对于诊断和治疗预后生物标志物的开发具有潜在的潜力。
方法
1.数据准备;
2.风险特征的构建及临床应用;
3.高低风险组间的差异基因鉴定和功能分析;
4.肿瘤免疫微环境综合分析;
5.突变景观与加权相关网络分析;
6.治疗反应和药物敏感性;
结果
(一)预后线粒体基因的初步筛选

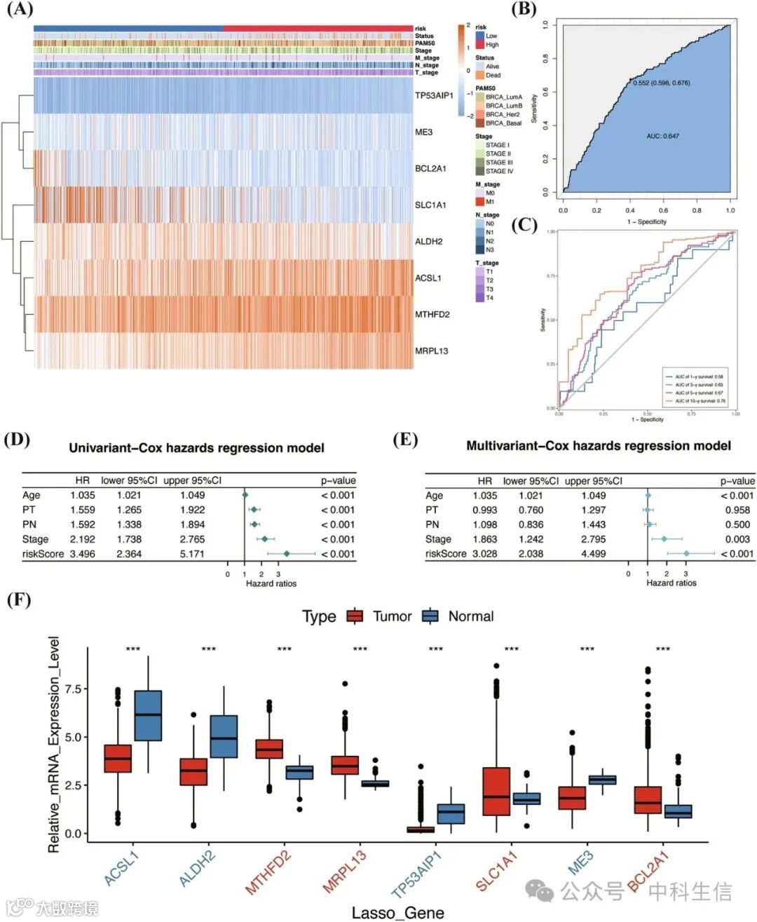
本研究的设计思路如Fig.1所示。在418个线粒体相关基因MRGs中鉴定到64个在肿瘤和对照中有差异表达的MRGs(DE-MRGs) (Fig.2A, B)。单因素cox分析后,鉴定到9个与乳腺癌预后相关的基因,分别为MRPL13、BCL2A1、ME3、SLC1A1、TP53AIP1、MTHFD2、ALDH2、ACSL1和TYMP (Fig.2C)。
(二)利用LASSO构建风险基因标记

LASSO回归分析进行进一步筛选,获得了8个特征基因,形成风险得分公式:riskScore = (0.153 × expr_ACSL1) + (0.022 × expr_ALDH2) + (0.029 × expr_MTHFD2) + (0.265 × expr_MRPL13) + (− 0.417 × expr_TP53AIP1) + (− 0.086 × expr_SLC1A1) + (− 0.137 × expr_ME3) + (− 0.302 × expr_BCL2A1) (Fig.2D, E)。
(三)TCGA风险特征的评价及表达模式

Fig.3A展示了8个特征基因与临床特征之间的相关性。该风险模型的AUC值为0.647(Fig.3B)。有趣的是,该模型的AUC值随着时间的推移而增强,这反映在1、3、5和10年的AUC值上升,分别为0.58、0.65、0.67和0.76(Fig.3C)。随后,通过单因素和多因素cox进一步筛选了与乳腺癌预后相关的临床特征作为独立的预后因子,涉及年龄、病理肿瘤分期(PT)、病理淋巴结分期(PN)、AJCC分期和riskScore等变量(Fig.3D, E)。此外,本研究发现,ACSL1、ALDH2、TP53AIP1和ME3在肿瘤组织中下调,mthfd2、MRPL13、SLC1A1和bcl2a1在肿瘤组织中上调(Fig.3F)。
(四)风险特征的临床应用

本研究构建了一个包含年龄、AJCC分期、风险评分的Nomogram模型(Fig.4A)。其中,Nomogram模型的C-index为0.763,DCA在阈值概率范围内显示出更高的净收益(Fig.4B)。校准曲线显示了Nomogram模型具有较高的预测准确性(Fig.4C)。
(五)TCGA和METABRIC队列中风险评分与临床特征的相关性比较分析
在TCGA数据集中,低风险组的患者表现出明显更好的预后(Fig.4D)。在使用METABRIC队列的外部验证中,其生存分析与TCGA结果相呼应,显示低风险组患者的预后得到改善(Fig.S2A, B)。

(六)风险组间功能富集分析

高低风险组间的差异表达基因DEGs被鉴定,通过GO和KEGG通路分析,DEGs主要与t细胞活化、白细胞介导免疫和NF-kappa B信号通路相关(Fig.5A, B)。此外,GSEA结果表明,低危患者在免疫反应和免疫系统过程的正向调节中表现出富集。相反,高危患者在神经元分化和发育方面表现出主要特征(Fig.5C)。
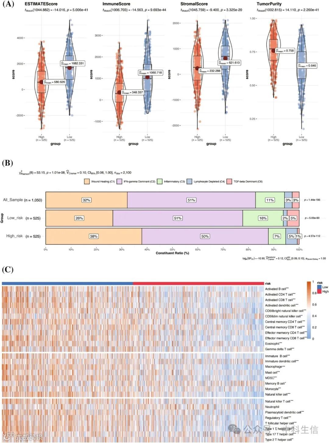
(七)风险特征识别不同免疫浸润能力的评估

ESTIMATE分析显示,低风险患者的ESTIMATE评分明显较高,同时免疫和基质评分升高,肿瘤纯度较低(Fig.6A)。随后,利用CIBERSORT分析肿瘤浸润性免疫细胞,从22种免疫细胞中识别出与riskScore显著相关的免疫细胞。此外,我们将TCGA队列中的乳腺癌样本分为五种不同的免疫亚型: C1 (Wound Healing, 32%), C2 (IFN-gamma Dominant 51%), C3 (Inflammatory, 11%), C4 (Lymphocyte Depleted, 3%)和C6 (TGF-beta Dominant, 3%)。值得注意的是,低危组C1亚型的比例较低,而C3和C6亚型的比例较高。相比之下,高危患者C1比例较高,C3和C6比例较低(Fig.6B)。此外,ssGSEA结果显示,除了中性粒细胞外,高危组和低危组之间的免疫细胞富集存在显著差异(Fig.6C)。
(八)不同基因突变景观的风险特征及预后

不同基因突变景观的风险特征和预后使用样本条形码对风险组内患者进行匹配,使我们能够通过肿瘤图说明突变景观(Fig.7A, B)。关注PIK3CA及其影响预后的相关基因,CDH1和KMT2C成为前两个基因。生存分析显示,PIK3CA基因突变(HR = 2.03, P = 0.0975)及其与CDH1 (HR = 8.86, P < 0.001)和KMT2C (HR = 5.3, P = 0.0138)的共突变与高危患者预后较差有关(Fig.7C-E)。然而,在低风险组中,这些相同的遗传改变并没有表现出明显的生存预后差(Fig.7G-I)。此外,本研究发现高危患者的TMB (0.74/MB)高于低危患者(0.58/MB)(Fig.7F-J)。
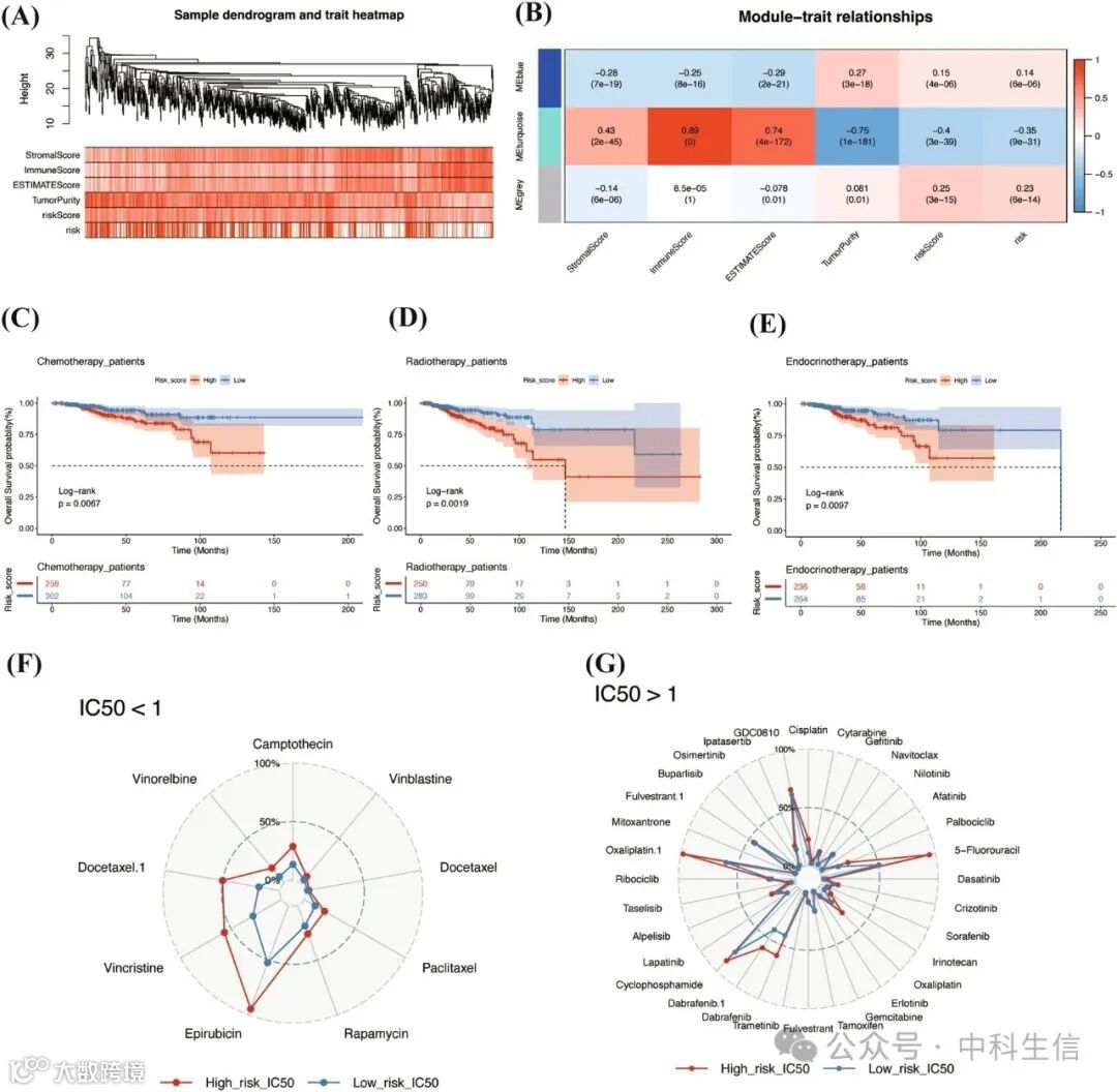
(九)加权基因共表达网络分析

WGCNA来识别与乳腺癌临床特征相关的共表达模块。在样本树状图特征热图中可视化了个体病例的聚类,以及ESTIMATE评分、riskScore和风险组分类(Fig.8A)。在已确定的模块中,turquoise模块显得尤为重要。它与ESTIMATE评分呈正相关,包括基质评分和免疫评分,表明其与肿瘤微环境的潜在相关性。相反,该模块与肿瘤纯度、较高的riskScore和分类为高危组呈负相关(Fig.8B)。对该模块基因进一步功能分析发现免疫调节的变化是一个中药的方向(Fig.S6A, B)。

(十)治疗反应和药物敏感性
利用来自TCGA和METABRIC队列的数据来评估乳腺癌患者的治疗反应和药物敏感性。分析显示,两个队列中的高危患者在化疗、放疗和内分泌治疗方面的预后都明显较差(Fig.8C-E)。Epirubicin, Docetaxel和Paclitaxel等乳腺癌化疗药物的治疗敏感性较低(Fig.8F-G)。

