大家上午好!今天小编和大家分享一篇2024年3月10日发表在Cancer Cell International (IF:5.8 Q2)杂志的文章《Influential upregulation of KCNE4: Propelling cancer associated fibroblasts-driven colorectal cancer progression》。作者通过生物信息学,从癌症基因组图谱(TCGA)和基因表达图谱(GEO)数据集中获得患者数据,发现了癌相关成纤维细胞(CAFs)在CRC的发展和预后中发挥了关键作用。此外,还构建了预后CAF模型,它在预测患者生存结果和对治疗干预的反应方面具有很大的潜力。通过我们的分析,可能为CRC的预后和有效治疗提供潜在的理论基础。
背景:
结直肠癌(CRC)是一种具有显著异质性和高发病率的恶性肿瘤。癌相关成纤维细胞(CAFs)在结直肠癌组织中大量存在,对结直肠癌的生长至关重要。在这里,我们的目的是开发一个与癌相关的分类器来预测结直肠癌的预后,并识别癌中关键的致瘤基因。
方法:
CRC样本的mRNA表达和临床信息来源于Cancer Genome Atlas (TCGA)和Gene expression Omnibus (GEO)两个综合数据库。采用加权基因共表达网络分析(WGCNA)方法,鉴定了CAF相关基因,并通过应用单变量分析和最小绝对收缩和选择算子(LASSO) Cox回归模型建立了CAF风险特征。采用EdU细胞增殖法和transwell法检测KCNE4在cas中的致癌作用。
结果:
我们构建了一个由两个基因(SFRP2和KCNE4)组成的预后CAF模型。采用中位CAF风险评分将结直肠癌患者分为低、高风险组,高风险组患者预后较差。同时,CAFs的风险评分越高,间质和CAF浸润程度越高,CAF标志物的表达也越高。此外,TIDE分析表明,CAF风险评分高的患者对免疫治疗的反应较差。我们进一步的实验证实了KCNE4与CAFs恶性表型之间的强相关性。此外,我们已经证明KCNE4可以在CAFs中积极促进肿瘤促进表型,表明其在癌症进展中的关键作用。
结论:
构建了双基因预后CAF特征,可以可靠地预测结直肠癌患者的预后。此外,KCNE4可能是开发专门针对caf的新型抗癌疗法的一个有希望的策略。
研究结果:
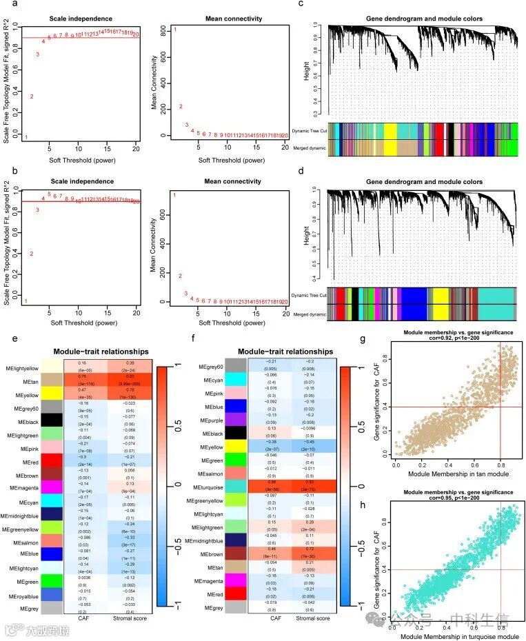
1.WGCNA构建的共表达网络
利用EPIC、xCell、MCP-counter、TIDE等多种计算方法,成功预测了CAF的浸润。此外,使用估计算法对基质评分进行量化。值得注意的是,Kaplan-Meier分析显示,高水平的CAF浸润和间质评分与CRC患者较差的OS相关。在TCGA-CRC和GSE17536数据集中,CAF_EPIC、CAF_TIDE和基质评分水平被发现与较差的OS显著相关,这强调了对CRC中CAF和基质相关基因进行更深入研究的潜在必要性(图S1 a-f)。
对TCGA-CRC和GSE17536数据集进行WGCNA分析。为了构建无标度拓扑网络,我们确定TCGA-CRC的软阈值功率(β)为4(无标度R2 = 0.867)(图1a), GSE17536的软阈值功率(β)为4(无标度R2 = 0.9292)(图1b)。在TCGA-CRC中,分层聚类树鉴定出19个共表达模型(图1c),其中MEtan模块与CAF比例(Cor = 0.76, P = 3e-118)和基质评分(Cor = 0.93, P = 9.99e-269)的正相关最强(图1e)。对于GSE17536,分层聚类树显示共聚集了19个共表达模型(图1d),其中MEturquoise模块与CAF比例(Cor = 0.88, P = 9e-58)和基质评分(Cor = 0.93, P = 2e-79)的正相关最为显著(图1f)。因此,我们将注意力集中在这两个模块上进行更多的研究。在MEtan模块中,散点图显示MM和GS在CAF方面存在稳健关系(Cor = 0.92, p = 1e-200)(图1g);在MEturquoise模块中,观察到CAF的MM和GS之间存在强相关性(Cor = 0.95, P = 1e-200)(图1)。随后,以MM> 0.8和GS > 0.4为分界点,分别筛选出TCGA-CRC的MEtan模块中192个基因和GSE17536的MEturquoise模块中153个基因作为与CAF评分相关的枢纽基因。
图1. WGCNA构建的共表达网络。a, b.基于TCGA-CRC (a)和GSE17536 (b)的无标度拓扑准则,选择4的软阈值功率(β)进行后续分析。c, d.基于分层聚类生成的树形图,将具有相似表达模式的基因聚为TCGA-CRC (c)和GSE17536 (d)中的共表达模块。e, f. TCGA-CRC (e)和GSE17536 (f)数据集中基因模块特征基因与表型的相关性。g, h. TCGA-CRC的棕褐色模块(g)和GSE17536的绿松石色模块(h)中每个基因的模块隶属度(MM)和基因显著性(GS)散点图
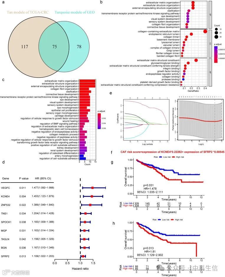
2.筛选出的CAF相关基因功能分析及基于CAF的风险模型构建
通过重叠筛选上述ca相关基因,利用维恩图鉴定出75个枢纽基因(图2a)。因此,我们使用GO和KEGG分析研究了与75个基因相关的功能和途径。富集的氧化石墨烯主要与细胞外基质组织、细胞外结构组织(BP)有关;含胶原的细胞外基质和细胞外基质结构成分是主要富集的CC和MF项(图2b)。主要富集的KEGG通路是细胞外基质组织、细胞愈合和BMP信号通路调控(图2c)。
采用单变量Cox回归对75个共享枢纽基因进行分析,鉴定出9个p值小于0.05的与OS相关的基因,并采用LASSO Cox回归进行进一步分析(图2d, e)。最终选择2个基因构建CAF风险模型:CAF风险评分= KCNE4表达* 0.22282 + SFRP2表达* 0.00545(图2f)。在TCGA-CRC队列(HR = 1.478, 95% CI: 1.035-2.111, log-rank p = 0.031)和GSE17536队列(HR = 1.81, 95% CI: 1.129-2.902, log-rank p = 0.013)(图2h)中,使用Kaplan-Meier曲线分层为高cafa风险的患者的OS较低。
图2.关键基因的鉴定与预后模型的建立。(a) TCGA-CRC tan与GSE17536绿松石模块基因的交集在Venn图中。(b, c). 75个基因的GO, KEGG分析。(d)使用单变量Cox分析筛选TCGA-CRC中与总生存相关的基因。(e)通过Lasso-Cox回归分析确定双基因预后特征。(f) CAF风险模型的构建。Kaplan-Meier分析显示,在TCGA-CRC (g)和GSE17536 (h)队列中,高ca风险组的CRC患者的总生存率较低。
3.CAF风险评分与CAF浸润、体细胞变异、化疗敏感性和免疫治疗反应的相关性
为了验证CAF模型作为CAF浸润的可靠预测因子的准确性,我们分别对CAF风险评分与基质评分以及EPIC、xCell、MCP-counter和TIDE预测的CAF丰度进行了Spearman相关分析。我们的研究结果显示,在TCGA-CRC中,CAF风险评分与多重估计的CAF浸润和间质评分之间存在强烈的正相关(图3a)。这些结果表明CAF风险评分是CAF浸润的可靠预测因子。为了进一步验证这两个基因的表达水平与CAF之间的关联,我们将它们的表达水平与TCGA-CRC队列中的CAF标记物集合进行了比较(图3b)。在这两个基因的表达水平与大多数CAF标记物之间检测到强烈的正相关,表明这两个基因是CAF的代表。我们用瀑布图显示了低、高风险人群中突变频率最高的20个基因,按CAF风险评分分层。有趣的是,在低和高ca风险组之间,最常见的突变基因有相当大的重叠(图3c)。这一发现表明,CAF评分水平与CRC中存在的基因突变类型之间没有显著相关性。
通常,根治性手术是治疗结直肠癌患者的主要方式,其次是辅助化疗和必要的ICI治疗。为了评估CAF对结直肠癌治疗的潜在影响,我们使用GDSC数据库估计了多种抗肿瘤药物的半最大抑制浓度(IC50)值,包括结直肠癌治疗中常用的药物。Wilcoxon分析显示,高、低钙风险CRC患者的IC50值存在显著差异。结果显示,低钙风险患者对5-氟尿嘧啶、KRAS (G12C)抑制剂-12、索拉非尼、帕博西尼、奥沙利铂和Wnt-C59敏感(图3d)。免疫治疗被认为是最近最重要的进展之一,特别是对于微卫星不稳定性高(MSI-H) CRC患者。为了评估CAF风险评分作为CRC患者免疫治疗反应预测因子的潜力,我们采用了TIDE算法。我们对TCGA-CRC数据集的分析显示,与CAF评分较高的患者相比,CAF评分较低的患者表现出更高的免疫治疗敏感性,这一点可以通过较低的TIDE评分来证明(图3e)。此外,无应答者亚组的CAF得分明显高于应答者亚组(图3f)。我们对TCGA-CRC数据集的分析表明,该模型是免疫治疗反应的有效预测因子,AUC值为0.796(图3g)。
图3.CAF风险评分与浸润、体细胞变异和药物反应的相关性。(a) CAF风险评分与基质评分和多重估计CAF浸润的Spearman相关分析。(b) CAF标志物与CAF风险评分及两个特征基因的Spearman相关分析。(c) TCGA-CRC低、高风险组前20个突变基因。(d)低、高风险组化疗药物IC50值比较。(e, f). TIDE免疫治疗预测分析。(g) CAF风险评分预测TCGA-CRC免疫治疗应答的ROC曲线
4.重要基因kcne4的跨数据集验证
CAF风险模型主要基于两个基因,KCNE4和SFRP2。虽然SFRP2已被广泛研究,但KCNE4在成纤维细胞中的作用尚不清楚,并且在文献中受到的关注有限。因此,我们研究的主要目的是阐明KCNE4的表达和分布。在结直肠癌的微环境中,以及在成纤维细胞中的作用。为了研究各种癌症微环境中KCNE4表达与CAF浸润之间的关系,我们利用了TIMER2.0数据库中提供的一系列算法,包括EPIC、MCP-counter、XCell和TIDE,并获得了与CRC特别强调正相关的证据(图4a)。随后的分析显示,KCNE4在成纤维细胞中的表达明显高于CRC组织(图4b, c)。我们利用GEPIA网站研究了KCNE4表达与CRC预后之间的关系;我们的观察结果表明,KCNE4表达水平与结直肠癌患者的OS和无病生存期(DFS)呈负相关(图4d, e)。我们对结直肠癌中KCNE4表达的研究显示与肿瘤分期、T和N分类呈正相关,提示KCNE4水平升高与不良临床预后之间存在密切联系(图4f-h)。在我们随后的分析中,我们系统地检查了该基因在男性和女性患者以及65岁以下和65岁以上患者中的变异。值得注意的是,KCNE4的表达在这两组之间没有显著差异,强调了该基因在年龄和性别方面的不显著性(图4i, j)。此外,我们首先使用TISCH(肿瘤免疫单细胞中心)数据库分析了KCNE4在不同细胞类型的单细胞水平上的表达,结果显示KCNE4仅在成纤维细胞中高表达,在免疫细胞、上皮细胞、和肿瘤细胞(图4k)。有趣的是,在cas组中,KCNE4表现出与CAF特征标志物(包括FAP、ACTA2和VIM)共表达模式(图41,m)。总的来说,我们的研究结果表明,KCNE4是CAF的特异性标志物,是结直肠癌患者的阴性预后因子。

图4.重要基因kcne4的跨数据集验证。(a) TIMER2.0分析结果显示,KCNE4表达与各种肿瘤组织中CAFs浸润呈显著相关性,散点图中以红色和蓝色方框表示,红色表示显著正相关,蓝色表示显著负相关。b, c.使用热图(b)和箱形图(c)分析KCNE4在CCLE数据库中的表达水平。(d, e)。TCGA-CRC队列中KCNE4表达与OS和DFS之间的关系。(f-h)。分析还显示KCNE4表达水平与肿瘤分期呈正相关。(i) KCNE4在年龄状态下的表达差异。(j) KCNE4在性别上的表达差异。(k)使用来自CRC GEO数据库的5个单细胞测序数据集,KCNE4在不同细胞类型中的表达水平。(l, m)。利用CRC_GSE146771的单细胞数据,研究KCNE4表达水平与cas标记基因FAP、ACTA2和VIM表达的关系。柱状图中的数据表示平均值±SEM。ns:无统计学意义,**P<0.01, ***P<0.001
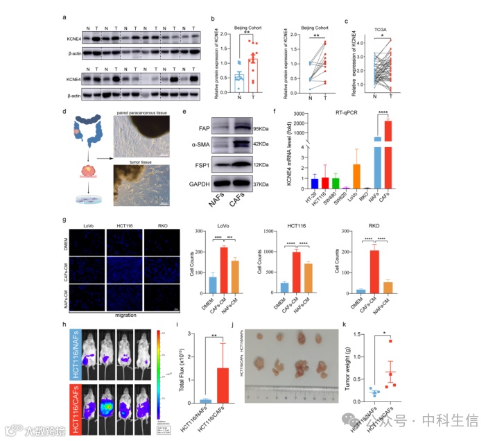
5. 结直肠癌中KCNE4组织表达验证及CAF提取
我们从12例结直肠癌患者的肿瘤和邻近正常组织中提取蛋白,并使用Western blotting定量检测KCNE4的表达水平。我们的研究结果显示,与邻近正常组织相比,肿瘤组织中KCNE4显著上调(图5a, b),这与TCGA-CRC配对分析一致(图5c)。为了进一步阐明KCNE4在CAF和NAF细胞中的作用,我们从结直肠癌患者的肿瘤和邻近正常组织中分离并培养了这两种细胞类型(图5d)。我们通过各种特征标记,包括FAP、α-SMA和FSP1的Western blotting证实了CAF和NAF细胞的成功分离。值得注意的是,我们观察到这些标记物在CAF细胞中的表达水平明显高于NAF细胞(图5e)。进一步分析KCNE4在CRC细胞、NAFs和CAFs中的表达。值得注意的是,我们发现KCNE4主要在成纤维细胞中表达,并且明显高于肿瘤细胞。值得注意的是,KCNE4在CAFs中的表达高于NAFs(图5f)。随后,为了进一步证实CAFs的促瘤能力,我们将来自NAFs和CAFs的条件培养基与常规培养基一起应用于transwell实验的底室,观察它们对肿瘤细胞迁移的影响。值得注意的是,与来自NAFs的条件培养基或常规培养基对照相比,来自CAFs的培养基显著提高了肿瘤细胞的迁移能力(图5)。为了进一步研究CAFs在促进肿瘤进展中的作用,我们进行了体内实验,将HCT116细胞与NAFs或CAFs共培养,然后将混合培养物注射到小鼠腹腔,模拟腹膜转移。值得注意的是,我们的结果显示,与与NAFs共培养的小鼠相比,与CAFs共培养的小鼠肿瘤扩散明显增加(图5h-k),这与我们的体外研究结果一致。

图5.结直肠癌中KCNE4组织表达验证及CAFs提取。(a, b). Western blot检测12对配对肿瘤和肿瘤旁组织中KCNE4蛋白的表达。(“N”表示非肿瘤,“T”表示肿瘤)。(c) TCGA配对CRC样本中KCNE4的表达。(d)图像显示从结直肠癌邻近的正常组织和肿瘤组织中分离出NAFs和CAFs。(e)采用Western blot检测FAP、α-SMA和FSP1在NAFs和CAFs中的表达水平。(f) KCNE4在不同细胞类型中的qRT-PCR分析。(g)与来自NAFs或CAFs的CM孵育的结直肠癌细胞的迁移。(设定h)。在NAFs或CAFs存在的情况下,腹腔静脉注射HCT116 (Luci)细胞给药小鼠的体内生物发光成像(n=4)。(j)人道主义处决后解剖的腹腔内肿瘤结节(n=4)。(k)统计分析各组腹腔内肿瘤重量。柱状图中的数据表示平均值±SEM。* p <0.05, ** p <0.01, *** p <0.001, **** p <0.0001。学生t检验(b, i, k),配对学生t检验(c),多组方差分析(g)
6.KCNE4在cas中的致癌作用
为了研究KCNE4表达在CAFs中的功能作用,我们使用TCGA数据库对KCNE4与CAFs中几种恶性肿瘤标志物(包括FAP、FSP1、VIM和ACTA2)进行了相关性分析。值得注意的是,我们的研究结果表明KCNE4与这些恶性标记物之间存在很强的正相关关系,表明KCNE4在CAFs的恶性表型中起着重要作用(图6a)。根据先前的研究,由于特定的迁移、粘附和旁分泌信号机制,CAF的迁移能力可能是癌症进展和转移的重要因素[40,41]。此外,我们进行了EdU掺入和迁移实验,发现KCNE4过表达显著增加了NAFs的增殖和迁移(图6b-d)。相反,当KCNE4在CAFs中被敲除时,我们观察到CAFs恶性肿瘤标志物的下调,以及CAFs增殖和迁移的显著减少,正如EdU掺入和迁移实验结果所示(图6e-g)。
GSEA在高、低cafa风险组之间的TCGA-CRC数据集上进行。如图S2a、b所示,主要富集的KEGG信号通路是细胞粘附分子cams、ECM受体相互作用和局灶粘附。ssGSEA结果表明,CAF风险评分与局灶黏附和TGF-β信号标志基因集呈正相关(图S2c-f)。考虑到这些结果,我们建立了体外共培养模型。将KCNE4基因过表达或敲低的CAFs接种于培养板中,直至完全融合。然后,将gfp标记的HCT116或LoVo细胞添加到caf单层上。15分钟后,洗去未结合的肿瘤细胞,分析剩余的贴壁肿瘤细胞。与KCNE4敲低组相比,对照组的CAFs对肿瘤细胞的粘附更强(图6小时)。同时,KCNE4在CAFs中的过表达增强了CAFs与肿瘤细胞之间的粘附(图S3a)。此外,我们在transwell板的下腔中加入了KCNE4敲低或过表达的成纤维细胞的条件培养基。我们的研究结果表明,来自kcne4敲除的CAFs的条件培养基削弱了kcne4基因CAFs对肿瘤细胞的迁移促进作用(图6i)。相反,来自过表达kcne4的NAFs的条件培养基增强了对肿瘤细胞的迁移促进作用(图S3b)。为了了解KCNE4介导的关键功能及其与趋化因子和细胞因子的相互作用,我们深入研究了现有的关于CAFs分泌组的文献。在这些研究中报告的基因与我们的KCNE4之间进行了彻底的相关性分析,我们发现了一个表现出强相关性的基因子集。这些选择的基因通过qRT-PCR检测进一步验证。值得注意的是,我们的qRT-PCR结果显示,与NAFs-OE Vector组相比,NAFsOE KCNE4组中IGF1显著上调(图6j)。进一步,通过在TCGA数据库中深入分析,我们阐明了IGF1和KCNE4之间存在明显的正相关,从而证实了我们的实验观察(图6k)。这些发现表明,KCNE4在增强成纤维细胞与肿瘤细胞之间的粘附以及通过促进成纤维细胞的自激活促进肿瘤细胞迁移方面发挥了至关重要的作用。

图6.KCNE4在cas中的致癌作用。(a)采用Spearman相关分析确定FAP、VIM、FSP1、ACTA2、KCNE4表达水平与GEPIA数据库数据的相关性。(b)诱导KCNE4过表达的NAFs中CAFs标记物的免疫印迹分析。(c) EdU掺入法测定KCNE4对NAFs增殖的影响。(d)通过transwell迁移揭示KCNE4对NAFs迁移的影响。(e)转染KCNE4 sirna的CAFs中CAFs标志物的蛋白水平。(f)转染KCNE4 siRNA后检测增殖的EdU法。(g)转染KCNE4 sirna的CAFs迁移。(h)转染KCNE4 siRNA-NC或siRNA-KCNE4的CAFs上LoVo-和HCT116-GFP细胞的粘附实验。(i)用转染KCNE4 siRNA-NC或siRNA-KCNE4的CAFs衍生的CM孵育LoVo和HCT116细胞的迁移。(j)多种趋化因子和细胞因子靶基因mRNA表达水平。(k) TCGA数据库中KCNE4与IGF1的相关性分析。柱状图中的数据表示平均值±SEM。** p <0.01, ** p <0.001, **** p <0.0001。学生t检验(c, d),多组方差分析(f, g, h, i, j)
7.KCNE4在cas中的上调驱动CRC细胞的转移
在结直肠癌患者中最常见的转移是肝转移。因此,为了确定NAFs中KCNE4表达升高对CRC细胞肝转移的影响,我们通过将NAFs和CRC肿瘤细胞注射到裸鼠脾脏进行了严格的体内实验(图7a)。值得注意的是,我们的发现揭示了一个令人信服的现象,即NAFs中KCNE4的过表达显著促进了CRC细胞的转移潜能(图7b)。值得注意的是,这种转移能力的显著增强导致小鼠肝脏内形成数量显著增加的转移菌落(图7c)。在每个实验组中,肝脏切片用苏木精-伊红(HE)染色,在过表达KCNE4的NAFs中发现肝脏中明显的肿瘤转移灶(图7d)。此外,我们还建立了小鼠腹腔内转移模型。将HCT116细胞导入小鼠腹腔,与NAFs-OE载体或NAFs-OE KCNE4细胞共同给药。与NAFs-OE Vector组相比,NAFs-OE KCNE4组小鼠的腹腔转移结节数量显著增加(图7e, f)。随后,我们对腹膜结节进行组织学染色,发现与NAFs-OE Vector组相比,NAFs-OE KCNE4组α-SMA和KCNE4的表达明显升高(图7g)。
此外,我们的验证工作扩展到临床领域。我们直接从患者身上获取原发性结直肠癌病变及其配对的肝转移病变,对α-SMA和KCNE4进行免疫组化染色。结果显示,与原发灶相比,肝转移灶中α-SMA和KCNE4的表达显著增加(图7h)。
图7.KCNE4在cas中的上调驱动CRC细胞的肝转移。(a)脾内同时注射结直肠癌细胞和NAFs,建立小鼠肝转移模型。(b)在NAFs-OE载体或NAFs-OE KCNE4存在下,通过脾内注射HCT116 (Luci)细胞给药小鼠的体内生物发光成像(n=5)。(c) HCT116/NAFs-OE载体与HCT116/NAFs-OE KCNE4组肝转移的比较。(d)代表性HE染色显示,脾脏注射CRC细胞和NAFs-OE载体或NAFs-OE KCNE4 8周后,裸鼠肝脏发生转移(n=5)。白色箭头表示转移淋巴结(标尺,1000 μm)。(e)在NAFs-OE载体或NAFs-OE KCNE4存在的情况下,腹腔注射HCT116 (Luci)细胞的小鼠体内生物发光成像(n=5)。(f) HCT116/NAFs-OE载体与HCT116/NAFs-OE KCNE4组腹腔内转移的比较。(g)采用免疫组化方法评估KCNE4和α-SMA在小鼠腹膜转移结节中的分布(见图7f)。(h)免疫组化观察KCNE4和α-SMA在配对的原发性结直肠癌肿瘤及其相应的肝转移瘤中的分布。柱状图中的数据表示平均值±SEM。* * * P < 0.05, P < 0.01。t检验(b, c, e, f)
总结:
总之,我们建立了一个双基因预后CAF特征,它在预测患者生存结果和对治疗干预的反应方面具有很大的潜力。同时,我们的研究提供了令人信服的证据,表明CRC CAFs在促进肿瘤生长和转移中起着关键作用,KCNE4的表达升高与CAFs的增殖和迁移能力增强以及CAFs的促瘤特性增强有关。这些发现强调了TME在促进癌症进展中的重要性,并表明靶向破坏肿瘤-基质相互作用(如KCNE4介导的相互作用)可能代表了开发新型抗肿瘤药物的有希望的策略。