今天小编分享一篇2022年5月发表在Front Genet的多发性骨髓瘤的文章(IF :4.772),题目为“Identification of Immune-Related Genes for Risk Stratification in Multiple Myeloma Based on Whole Bone Marrow Gene Expression Profiling”。
毕
季
致
青春
1
背景和方法
背景:多发性骨髓瘤(MM)的特点是骨髓克隆浆细胞异常增殖。肿瘤免疫治疗是近年来兴起的一种新疗法,为患者带来了希望,基于全骨髓基因表达谱(GEP)研究MM患者免疫相关基因(IRGs)的表达特征有助于指导个体化免疫治疗。
方法:
1. 在本研究中,我们通过GEO数据库中的数据,探讨了 IRGs 在 MM 中的潜在预后价值。
2. 我们通过加权基因共表达网络分析 (WGCNA) 确定了与疾病进展相关的IRGs 和转录因子 (TFs),
3. 通过单变量和多变量 Cox 以及最小绝对收缩和选择算子 (LASSO) 回归分析对免疫相关预后特征进行建模.
4. 随后,通过多种统计方法验证了预后能力。
5. ssGSEA 和 GSEA 算法揭示了不同风险群体的不同免疫学特征和生物学功能变化。
6. 我们通过蛋白质-蛋白质相互作用网络 (PPI) 绘制了hub IRG,并提取了排名前 10 的基因。
2
结果
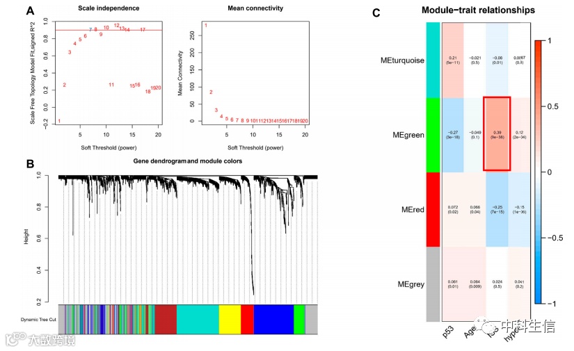
1. MM 进展相关 IRG 和 TF 的鉴定
所有样本的 WGCNA(图1)。(A)软阈值的确定。(B)转录组数据分为不同的模块。(C)模块与临床特征之间的关联。
图1
TFs和IRGs的生物学功能分析(图2)。(A)绿色模块和 IRG 的维恩图。(B)用于 GO 和 KEGG 通路富集分析的IRG (C)绿色模块和 TF 的维恩图。(D) TFs富集的主要生物学过程。
图2
3.免疫相关预后特征的构建和验证
免疫相关特征的构建和验证(图3)。(A)训练集中的单变量 cox 回归分析森林图。(B)最合适的 λ 的LASSO 回归分析。(C)多元 cox 回归分析的森林图。(D)基于 10-IRG 的列线图。(E)训练集中的校准曲线。(F)内部测试集中的校准曲线。(G)训练集中的 PCA 图。(H)内部测试集中的 PCA 图。红点代表高危患者,蓝点代表低危患者。
图3
生存预后预测以测试预后模型(图4)。(A, B)训练集中患者的风险评分、生存状态和相应基因表达水平的分布。(C)训练集中一年、三年和五年生存预测的 ROC 分析。(D)训练集中的 Kaplan-Meier 分析。(E,F)内部测试集中患者的风险评分、生存状态和相应基因表达水平的分布。(G)内部测试集中一年、三年和五年生存预测的 ROC 分析。(H)内部测试集中的 Kaplan-Meier 分析。
图4
独立预后分析(图5)。(A,B)不同集合中单变量 Cox 回归分析的森林图。(C,D)不同集合中多变量 Cox 回归分析的森林图。
图5
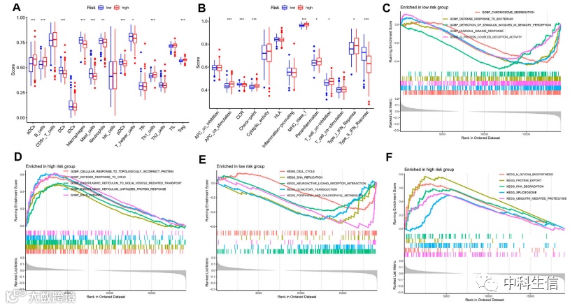
4.不同风险患者的免疫浸润和生物通路
免疫浸润分析和 GSEA(图6)。(A)箱线图显示不同风险亚组中 21 个免疫细胞的差异。(B)箱线图显示不同风险亚组中八种免疫相关途径的差异。(C,D)高风险组的 GSEA 分析。(E,F)低风险组的 GSEA 分析。
图6
5. 识别 PPI 网络中的hub IRG
识别与 PPI 网络中预后相关的hub IRG。(A)基于STRING数据库,构建了88个IRG的PPI网络。(B) PPI 网络分析拓扑度。(C)整个集合中单变量 Cox 回归分析的森林图。(D) PPI 网络的前 10 个 IRG 和与预后相关的 IRG 的维恩图。(E) TFs 和核心 IRGs 之间相互作用的分析。
图7
.
2
2
0
2
青春
纪念册

