分享一篇来自Front. Immunol的文章,主要研究衰老对透明细胞肾细胞癌 (ccRCC) 肿瘤微环境的影响,发现衰老是 ccRCC癌症标志,对免疫微环境的塑造以及肿瘤预后和药物治疗反应产生了深刻影响。《Comprehensive Analysis of Senescence Characteristics Defines a Novel Prognostic Signature to Guide Personalized Treatment for Clear Cell Renal Cell Carcinoma》
1
背景&方法
背景
肾细胞癌(RCC)是泌尿道常见的恶性肿瘤,其主要的组织学类型是透明细胞癌(80%~90%的病例)。衰老和肿瘤发生是细胞损伤随时间累积而导致的两种不同表现,在年轻的组织微环境中,成纤维细胞促进免疫浸润和清除不利因素,而在衰老微环境中,成纤维细胞经历持续的衰老相关分泌表型 (SASP) 并转而支持免疫抑制细胞浸润。
方法:
1. 收集了来自 13 个公开可用的 ccRCC 队列的冷冻肿瘤标本的表达谱
2. 在 MSigDB 数据库中检索并存档了 15 个与衰老相关的基因组,CellAge 数据库中经过实验证实的细胞衰老相关基因
3. ccRCC中衰老亚型的鉴定
4. 癌症标志和肿瘤微环境特征分析
5. 临床应用衰老评分和列线图的构建与验证
6. 预测患者对靶向治疗和免疫治疗的敏感性
2
结果
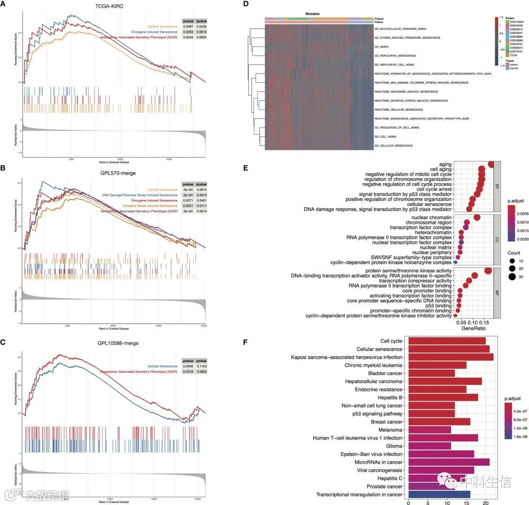
ccRCC 中通常会激活衰老基因
为了描绘 ccRCC 的衰老特征,我们在三个独立的数据集中对肿瘤和癌旁组织进行了比较。结果表明衰老是ccRCC的一个重要标志。
基于衰老特征的ccRCC衰老亚型识别
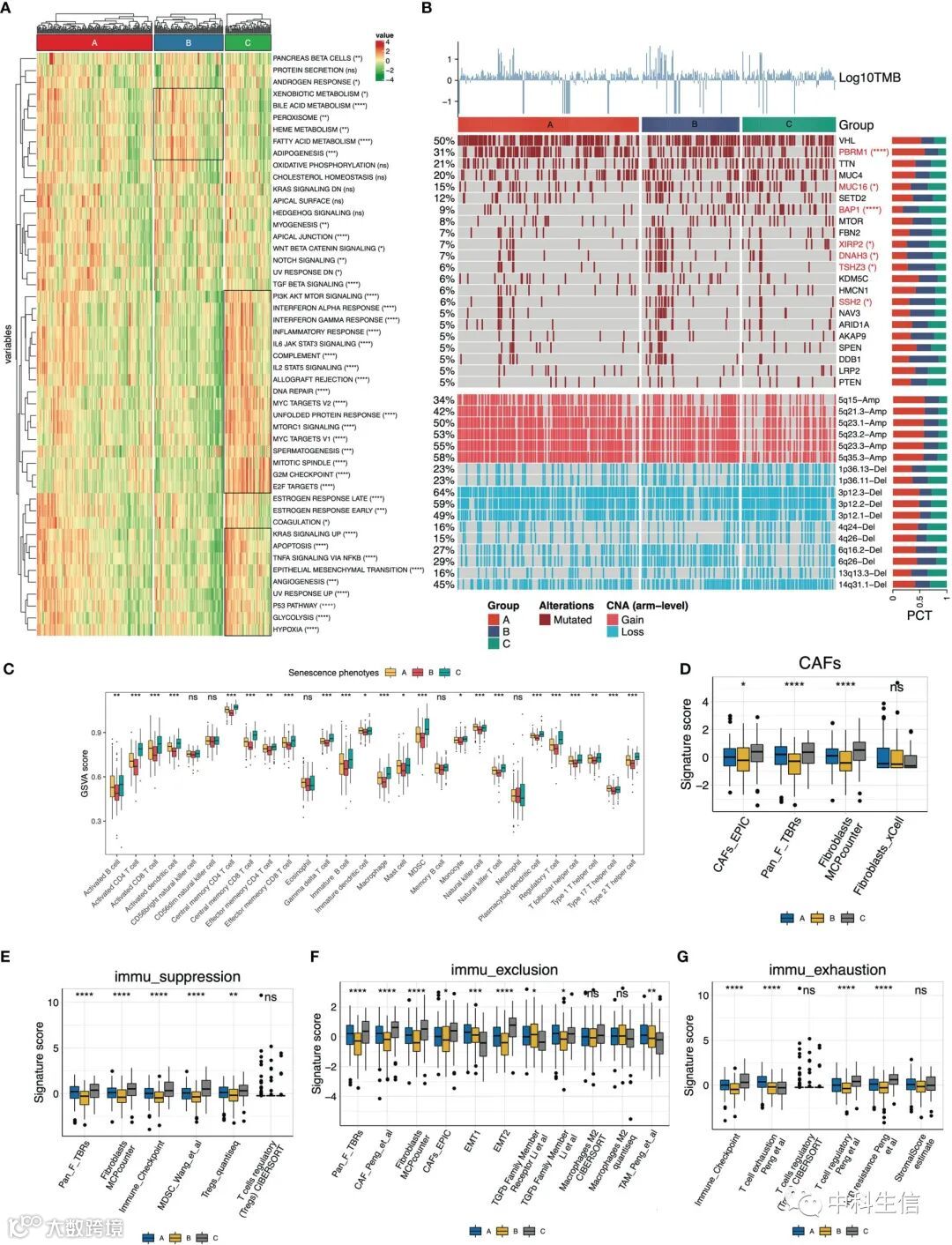
为了更好地了解 ccRCC 中的衰老表型,我们基于与衰老相关的 GO/Reactome 术语的活动进行了无监督的共识聚类。使用t-SNE观察在三个集群之间的分布。
衰老亚型的分子和免疫微环境特征
随后分析衰老亚型的癌症特征。结果表明,大多数癌症标志在亚型之间存在显着差异分布。在基因组异质性方面,研究差异分布的突变和拷贝数变异(CNV)。随后研究不同亚型的免疫细胞浸润的丰度,发现肿瘤内免疫细胞浸润的丰度随着衰老程序的激活而增加。
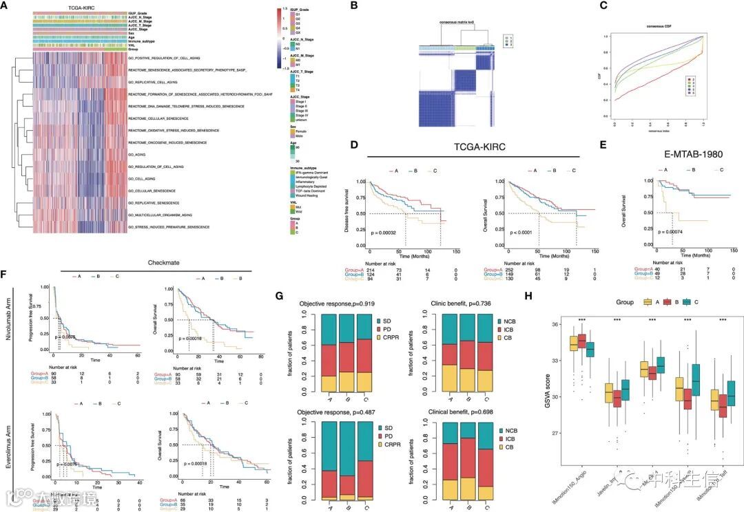
预测患者预后的衰老评分的发展
使用lasso构建一个衰老的预后模型。使用ROC曲线验证衰老的预后模型的1、3 和 5 年的AUC值。同时构建列线图以及在其他数据集进一步测试了衰老评分对患者预后的预测价值。
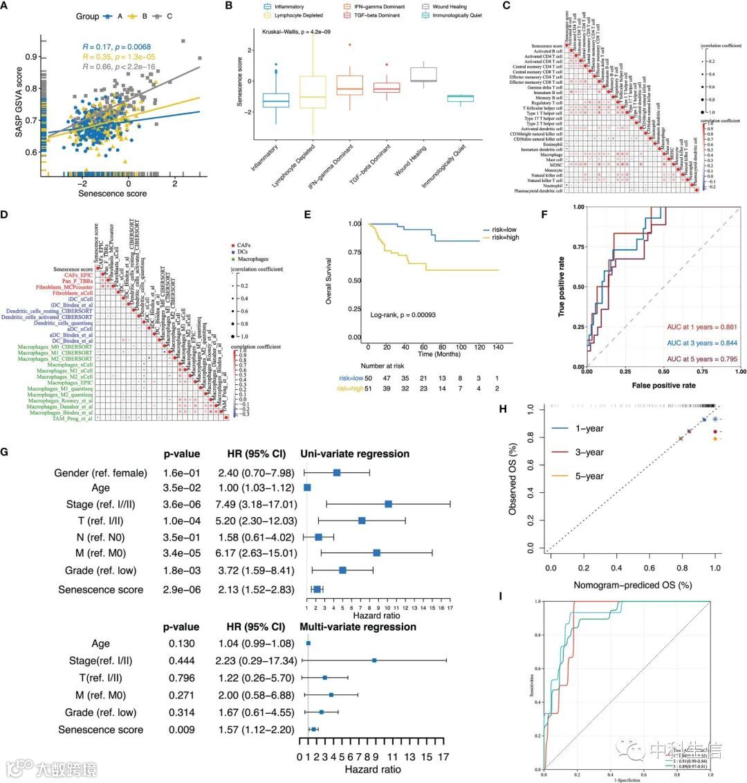
SASP 表型介导衰老过程的癌症抑制作用向癌症促进作用的转变,我们接下来评估了衰老评分与 SASP 活性之间的关系。衰老评分与每个亚型的 SASP 评分呈正相关,在衰老激活组中检测到最高的 Pearson 系数。结果表明,高衰老评分抑制了抗肿瘤免疫潜力。
高衰老评分组与靶向治疗获益的相关性
使用“pRRophetic”包来推断肿瘤样本对靶向治疗剂的敏感性,发现在验证集E-METAB-3267 患者接受舒尼替尼治疗,发现高衰老评分亚组的 PFS 延长。
低衰老评分组与 ICB 益处的相关性
我们接下来研究了 Checkmate 队列中衰老评分与免疫治疗益处的关系。结果表明四个队列始终显示低评分组患者和抗 PD-1 SKCM 反应者之间的基因表达谱高度一致,表明低衰老评分组将受益于抗 PD-1治疗。
.
2
2
0
2
青春
纪念册

