搜索
首页
大数快讯
大数活动
服务超市
文章专题
出海平台
流量密码
出海蓝图
产业赛道
物流仓储
跨境支付
选品策略
实操手册
报告
跨企查
百科
导航
知识体系
工具箱
更多
找货源
跨境招聘
DeepSeek
首页
>
基于生物信息学和机器学习识别与绝经后骨质疏松症患者诊断相关的生物标志物
>
基于生物信息学和机器学习识别与绝经后骨质疏松症患者诊断相关的生物标志物
中科生信
2023-12-27
2
导读:绝经后骨质疏松(Postmenopausal osteoporosis,PMOP)是绝经后女性由于雌激素水平下降而出现的骨密度低和微结构变化的全身代谢现象。
背景
绝经后骨质疏松(Postmenopausal osteoporosis,PMOP)是绝经后女性由于雌激素水平下降而出现的骨密度低和微结构变化的全身代谢现象。绝经后女性卵巢功能和雌激素水平下降,导致骨形成减少,骨重塑过程中骨吸收增加,导致骨量减少、骨密度降低、骨折风险增加。据估计,骨质疏松性骨折导致女性骨折后1年的死亡率分别高出9%,男性的死亡率高出24%,骨折后5年的死亡率分别高出24%和26%。目前,筛选生物标志物是诊断和治疗PMOP的策略之一。据前人报道,PMOP与免疫系统密切相关。绝经后女性免疫状态改变的间接影响也可能导致持续性骨质破坏,因为绝经后女性经常表现出慢性低度炎症表型、细胞因子表达改变和免疫细胞谱改变。PMOP患者体内淋巴细胞明显减少,特别是B淋巴细胞明显减少,细胞凋亡可能是PMOP患者骨细胞调节的主要机制。本研究结合三个GEO数据集识别健康对照和PMOP患者间的差异表达基因。并通过LASSO和Logistic回归,筛选获得了2个诊断基因,为PMOP患者提供潜在的免疫治疗靶点。
方法
本研究从GEO数据库下载获得PMOP患者的GSE56814,GSE56815,GSE7429和GSE99624数据集。将GSE56814和GSE56815数据集进行合并,获得PMOP和对照组的差异表达基因(DEGs)。同时,对GSE7429数据集进行疾病和对照间的差异分析,获得差异表达基因。将两组DEGs去交集,获得共有的基因。结合LASSO算法和高斯混合模型(GMM)获得交集基因,并使用逻辑回归模型构建了用于预测PMOP的组合模型。此外,对筛选获得的诊断基因进行miRNA预测和单样本基因富集分析(ssGSEA)。最后,进行了qPCR实验验证。
结果
数据预处理和D
EG
s的筛选
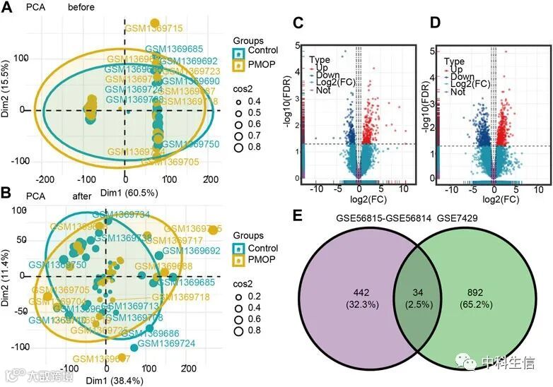
首先,对GSE56814和GSE56815数据集进行标准化,并将二者合并(Fig 2A, B)。随后,从GSE56814和GSE56815的合并数据集获得PMOP和对照组间的476个DEGs,从GSE7429数据集获得926个DEGs(Fig 2C, D)。将二者DEGs取交集,总共获得34个表达一致的DEGs(Fig 2E)。
DEG 的富集
GO富集结果显示,与对照组相比,PMOP患者在细胞内钙激活氯离子通道活性、基于肌动蛋白的细胞投射和阴离子通道活性等功能中富集(Fig 3A)。KEGG通路结果中,候选基因在缬氨酸、亮氨酸和异亮氨酸生物合成;花生四烯酸代谢等通路富集(Fig 3B)。GSVA分析发现,PMOP患者与炎症反应、雌激素反应率、KRAS信号上调、细胞凋亡、NF-κB的TNFα信号传导等通路正相关;与E2F和MTORC1信号传导负相关(Fig 3C)。
使用LASSO回归识别基因
首先,将GSE56814和GSE56815合并后的数据集按7:3的比例,随机分为训练集和验证集。在训练集中,通过LASSO回归分析获得18个预测PMOP的模型基因(Fig 4A, B)。随后,使用ROC曲线在训练集和验证集中评估了该模型,其中AUC>0.7,表示该LASSO模型的诊断效能较好(Fig 4C)。
与PMOP相关的关键基因的鉴定
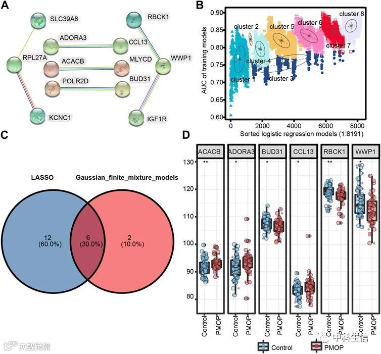
通过逻辑回归分析了12个模型基因的表达值与PMOP分析中筛选的AUC值之间的相关性。12个mRNA的逻辑回归模型产生了8191个公式。接下来,使用基于GMM的决定性聚类,将基因聚为8个簇,选择AUC最高的簇作为预测PMOP发生的特征基因(Fig 5B)。将LASSO和GMM获得的共同基因作为关键基因,共6个(Fig 5C)。其中
ACACB、ADORA3、CCL13
在PMOP中表达上调,而
BUD31、RBCK1、WWP1
表达下调(Fig 5D)。
ceRNA网络的构建
使用mirDIP数据库预测上述6个关键基因的miRNA,共101个miRNA,生成了102个miRNA-mRNA关系对(Fig 6)。使用starBase3.0预测与选定miRNA相互作用的lncRNA,最终生成了ceRNA网络(Fig 7)。
PMOP中的甲基化标记
在 GSE99624中确定了PMOP和对照组之间总共鉴定了412,481个甲基化标记。其中,PMOP中RBCK1(cg25635139)的甲基化水平低于对照,而ADORA3(cg0054397)的甲基化水平在PMOP中更高。
PMOP 中的免疫细胞浸润
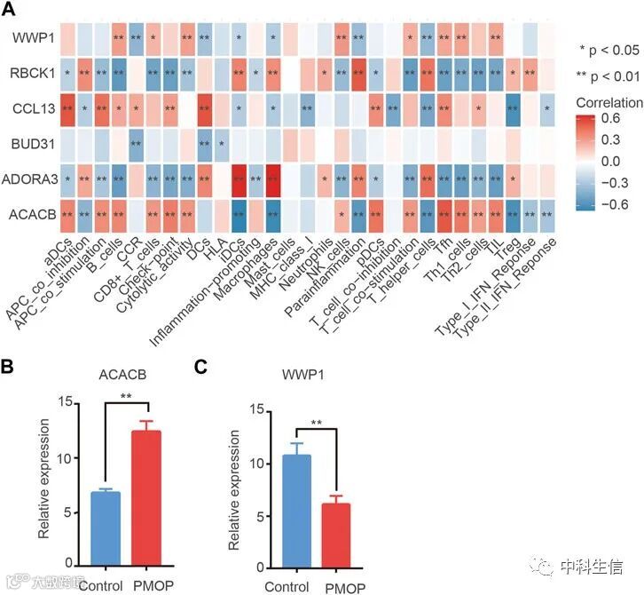
基于ssGSEA函数分析关键基因与24种免疫细胞之间的相关性。相关性分析显示,
ACACB
的水平与Tfh细胞呈正相关,
WWP1
的水平与B细胞、NK细胞呈正相关,ADORA39的水平与巨噬细胞、T辅助细胞呈正相关。相反,RBCK1的水平与Th1/Th2细胞呈负相关(Fig 8A)。因此,枢纽基因可能在免疫细胞的功能中发挥重要作用。此外,采用qPCR检测
ACACB
和
WWP1
的表达水平(Fig 8B, C)。
讨论
PMOP的主要特点是绝经后妇女卵巢功能和雌激素含量迅速下降,导致骨质快速流失,骨折风险增加,这是一种全身性骨代谢疾病。在本研究中,我们对PMOP测序数据进行了广泛的生物信息分析,以探讨PMOP的分子调控机制。重要的是,LASSO和GMM的组合用于识别PMOP的潜在诊断标记。我们进一步确定了与PMOP相关的潜在生物标志物和甲基化状态。ADORA3和RBCK1被甲基化修饰,这可能有助于PMOP的诊断。进一步的qPCR结果显示,与PMOP组相比,PMOP患者中
ACACB
表达上调,而对照组中
WWP1
表达下调。
【声明】内容源于网络
0
0
中科生信
中科生信是一家专业从事生物技术服务的公司,提供生物医学领域的定制化数据分析服务。公司业务有:二代测序平台、数据库搭建技术、测序个性化分析平台、以及生信分析定制化服务!致力于为客户提供“一站式”科研服务。
内容
580
粉丝
0
关注
在线咨询
中科生信
中科生信是一家专业从事生物技术服务的公司,提供生物医学领域的定制化数据分析服务。公司业务有:二代测序平台、数据库搭建技术、测序个性化分析平台、以及生信分析定制化服务!致力于为客户提供“一站式”科研服务。
总阅读
1.1k
粉丝
0
内容
580
在线咨询
关注