早!今天小编和大家分享一篇2022年1月发表在Oncoimmunology(IF:7.723)杂志的文章《Landscape of cancer-associated fibroblasts identifies the secreted biglycan as a protumor and immunosuppressive factor in triple-negative breast cancer》。作为肿瘤微环境中含量丰富的细胞,成纤维细胞(CAF)近期一直是研究的热点,针对CAFs的研究思路也呈多样化。.本篇文章运用多个数据集,筛选CAF的marker基因对三阴性乳腺癌(TNBC)队列进行了聚类,并与免疫及预后结合分析研究了不同CAF浸润组的生物学特征。
背景&方法
乳腺癌是全球女性最常见的恶性肿瘤。三阴性乳腺癌 (TNBC) 是一种特殊的分子亚型,具有阴性激素受体(雌激素和孕激素受体)和人表皮生长因子受体 2 (HER2) 的特征。癌症相关成纤维细胞 (CAF) 对肿瘤微环境重塑至关重要,并与肿瘤进展相关。然而,在三阴性乳腺癌 (TNBC) 中,CAF 与肿瘤细胞和免疫细胞之间的相互作用仍缺乏研究。在这里,我们研究了 CAF 在 TNBC 中的作用及其功能的潜在新介质。
方法
1.数据来自TCGA-TNBC和METABRIC-TNBC中的三阴性乳腺癌样本,还有来自GEO的数据集GSE25066、GSE103091、GSE21653和GSE88715。
2.应用估计免疫和癌细胞比例 (EPIC)、xCell 和微环境细胞群计数 (MCP-counter) 算法来计算数据集中与癌症相关的成纤维细胞评分。使用(CIBERSORT 算法进行的细胞类型识别来估计 22 个免疫细胞的分数。使用ESTIMATE估计恶性肿瘤组织中的基质细胞和免疫细胞。
3.采用CAF 标志物来估计癌症样本中成纤维细胞的相对丰度,包括 PDGFRA、PDGFRB、ACTA2、THY1、PDPN、COL1A1 和 FAP。
4.比较高 CAF 和低 CAF 浸润组的 GSVA 结果,计算 T 细胞 (T-TBRS)、成纤维细胞 (F-TBRS)、内皮细胞 (End-TBRS) 和巨噬细胞 (Ma-TBRS) 的 TGF-β 反应特征 (TBRS)。
5.对肿瘤样本进行免疫组化和western blot实验。
研究结果
基于 CAF 标记的分类器在 TNBC 队列中确定了三个具有不同 CAF 浸润的簇
使用先前报道的经典CAF 标记基因的表达谱聚类来估计TNBC 中成纤维细胞的相对丰度,分析了来自 TCGA-TNBC、METABRIC-TNBC、GSE25066-TNBC、GSE21653和GSE103091的样本。
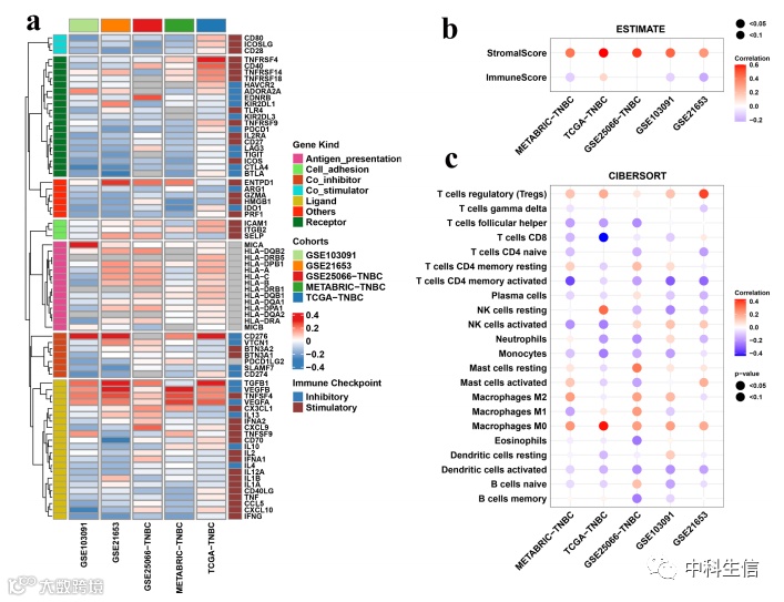
CAFs浸润与免疫特征的相关性
首先计算了 METABRIC-TNBC、TCGA-TNBC 和GSE25066 -TNBC 队列中不同浸润组(高与低、中与低)之间基因的倍数变化,得到免疫相关基因,还分析了癌症相关hallmark信号通路的GSVA富集结果,也评估了CAF评分和CIBERSORTx免疫细胞之间的相关性。
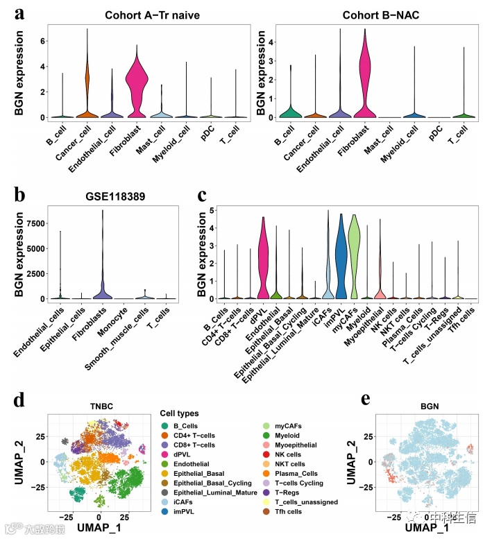
BGN 上调并主要在基质 CAF 中表达
识别了正常癌旁成纤维细胞(NAF)和癌相关成纤维细胞(CAF)的差异表达基因(DEGs),为了进一步确认其在TNBC中的表达特征,作者也分析TNBC scRNA-seq数据集中BGN的表达水平,作者发现在这些队列中,BGN表达水平分别与MCP-counter和xCell估计的成纤维细胞和内皮细胞评分显著相关。
Biglycan 关联生物学特征和临床结果
Biglycan (BGN) 基因编码双糖链蛋白聚糖,这是一种细胞外可溶性蛋白质,可能通过细胞间接触发挥其功能。使用 BGN 相关基因进行 GO 信号富集,分析了BNG与免疫特征的相关性,并结合临床数据对BGN进行了生存分析。
微信号|中科生信
“一站式”科研服务

