早上好,今天分享一篇2021年10月发表在Bioengineered(IF=3.269)的文章(Ref: 34565282),作者研究的是急性心肌梗死中铁死亡和缺氧相关hub基因的鉴定。该研究方法同样适用于其他肿瘤或非肿瘤常见病的研究,有相关需求的老师欢迎联系我们!
背景&方法
背景:急性心肌梗死 (AMI) 是由冠状动脉病变引起的临床综合征。铁死亡和缺氧在AMI中起着至关重要的作用。方法:
1、识别急性心肌梗死(AMI)后小鼠梗死组织(IF)和假手术小鼠的左心室(LV)不同时间段的差异基因(DEG);
2、根据铁死亡和缺氧相关基因的表达,通过ssGSEA计算铁死亡评分和缺氧评分;
3、通过WGCNA获得铁死亡评分和缺氧评分相关的关键模块和关键基因;
4、对关键模块中的DEG进行GO和KEGG通路富集分析;
5、使用关键基因构建PPI网络,筛选hub基因;
6、使用外部验证集验证hub基因的表达;
7、构建了TF-hub基因互作网络;
8、构建AMI小鼠模型验证hub基因的表达。
结果
GSE4648中DEG的识别
使用维恩图分析急性心肌梗死(AMI)后不同时间段的上调基因和下调基因(IF VS LV,图1a)。共有641个DEG,其中上调基因522个(图1b),下调基因119个(图1c)。
图1
铁死亡和缺氧的ssGSEA
根据铁死亡和缺氧相关基因的表达,使用ssGSEA计算每个样品的铁死亡评分和缺氧评分。结果显示,AMI小鼠IF的铁死亡评分(图2a)和缺氧评分(图2b)显着高于对照小鼠的LV。铁死亡评分与缺氧评分之间存在显着的正相关(图2c)。从时间上看,IF组铁死亡评分从1h开始增加,12h达到峰值,24h后开始下降(图2d),而缺氧评分从1h开始增加,24h达到峰值,然后下降(图2e)。
图2
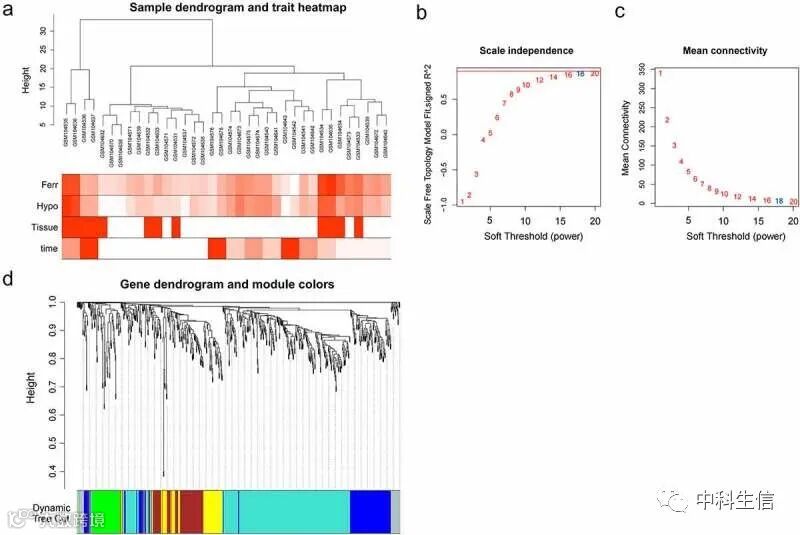
GSE4648的WGCNA
应用Pearson相关系数对样本进行聚类,得到样本聚类树如图3a所示。选择软阈值18(基于R2=0.9的无标度拓扑标准)以获得无标度网络(图3b,c)。最后得到6个模块(图3d)。
图3
6个模块中,绿色模块与铁死亡评分高度相关,黄色模块与缺氧评分高度相关,因此,选择绿色模块和黄色模块作为临床的重要模块(图4a)。根据geneTraitSignificance>0.8和geneModuleMembership>0.8,在两个模块中分别发现26个和40个关键基因(图4b,c)。
图4
两个临床重要模块的基因功能富集分析
通过GO和KEGG富集分析研究了绿色模块中的59个DEG和黄色模块中的65个DEG。GO富集分析结果表明,绿色模块中的基因主要集中在ERK1和ERK2级联反应、p38 MAPK级联反应中,并调控RNA聚合酶II启动子的转录响应应激(图5a),而黄色模块中的基因在细胞因子介导的信号通路、炎症反应的调节和对白细胞介素-1的细胞反应中富集(图5b)。KEGG富集分析结果表明,绿色模块中的基因与TNF信号通路和MAPK信号通路相关(图5c),而黄色模块中的基因与细胞因子-细胞因子受体相互作用和IL-17信号通路等相关(图5d)。
图5
关键基因的PPI分析
绿色模块26个关键基因之间有118个相互作用(图6a),黄色模块40个关键基因中有39个有197个相互作用(图6b)。使用cytohubba在两个PPI网络中发现了5个hub基因(图6c,d)。这些hub基因的表达水平在心肌梗死区域升高(图6e)。
图6
中心基因的验证
用GSE775检查了10个hub基因的表达水平(图7)。未检测到Cxcl1,其他9个基因的表达与在GSE4648中的表达一致。
图9
预测TF-hub基因相互作用
TRRUST数据库用于预测TF-hub基因的相互作用。有48个TF、9个hub基因和69个相互作用(图8)。
图8
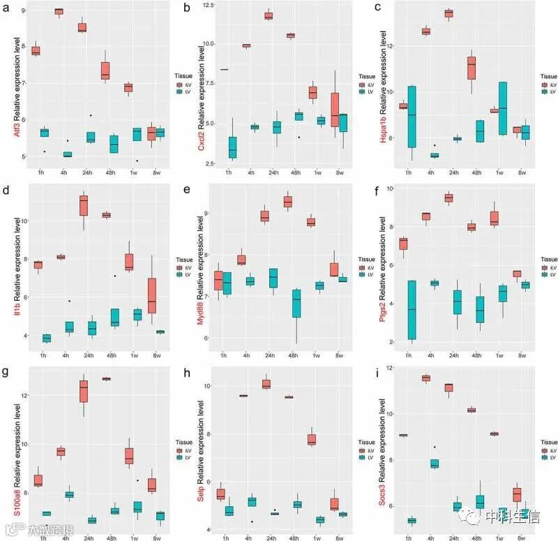
Hub基因在AMI小鼠心肌组织中上调
成功建立了AMI小鼠模型(图9a)。与对照组相比,AMI小鼠心肌组织中Atf3、Ptgs2、Socs3、Hspa1b、Selp、Cxcl2、Il1b、Myd88、S100a8的相对mRNA表达水平显着上调(图9b);同时,蛋白质表达水平也显着增加(图9c)。结果与GSE4648和GSE775的表达数据一致。
图9
今天的分享就到这里啦,对上述分析方法感兴趣或者没有研究思路的小伙伴,欢迎扫下方二维码前来咨询哦!先到先得,欲购从速!
⦁ 中科生信
提供“一站式”科研服务

