今天小编个大家分享一篇23年1月发表在Frontiers in Immunology杂志的文章《Genetic analysis of potential biomarkers and therapeutic targets in ferroptosis from psoriasis》。众所周知,铁死亡与多种病理生理过程有关。抑制铁死亡已受到一些疾病的广泛关注。然而,目前还没有研究全面说明铁死亡相关基因(FRGs)在银屑病中的作用。因此,本研究采用生物信息学方法在银屑病鉴定了与铁死亡相关基因,并探索了这些基因在免疫微环境中的作用。
背景:
铁死亡与多种病理生理过程有关。抑制铁死亡已受到一些疾病的广泛关注。然而,目前还没有研究全面说明铁死亡相关基因(FRGs)在银屑病中的作用。
方法:
本研究分别在铁死亡数据库(FerrDb)和基因表达综合数据库(GEO)中获得FRGs和银屑病相关数据。通过差异分析筛选了差异表达的FRGs(DE-FRGs),并探索了其所参与的功能和通路。进一步,采用机器学习筛选银屑病的生物标志物,并构建逻辑回归模型,采用ROC评估了该模型对银屑病的诊断效能。另外,对生物标志物进行了基因集富集分析(GSEA)。根据生物标志物的表达将样本分为高低表达组,并筛选组间差异基因,对其进行J基因集变异分析(GSVA)。其次,探索了生物标志物对银屑病的免疫微环境中的作用。最后,在单细胞水平验证了生物标志物的表达。
结果:
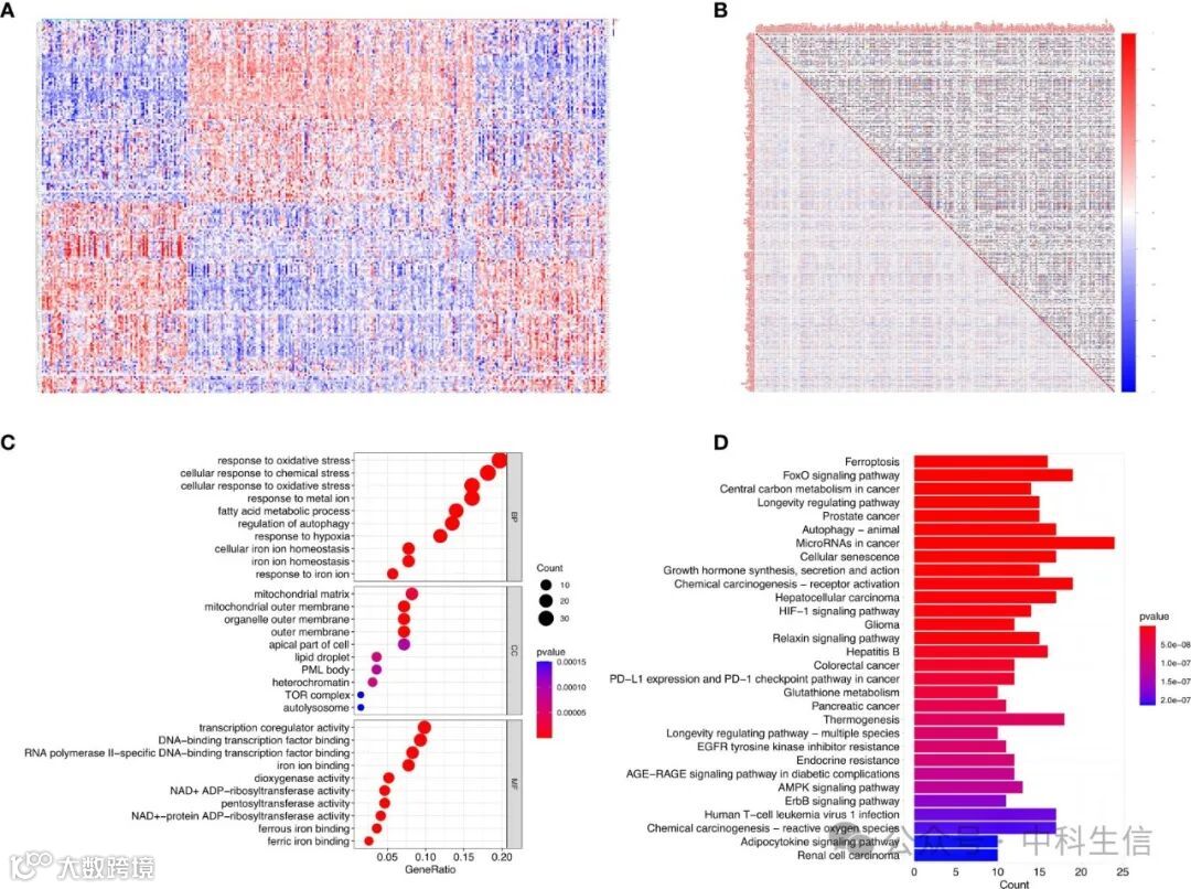
1.通过差异分析,322个FRGs在疾病组和正常组间筛选了199个DE-FRGs(图1A-B),作者发现这些基因参与了很多的功能和通路,如transcription coregulator activity,DNA-binding transcription factor binding,organelle outer membrane,mitochondrial outer membrane,response to oxidative stress(图1C),并且FoxO signaling pathway和Chemical carcinogenesis-receptor activation同样也被富集(图1D)。

2.随后,作者进行了LASSO和SVM-RFE分析,在DE-FRGs中分别筛选到了32个银屑病相关特征(图2A-B)和13个最好的特征基因(图2C-D)。随后,获得了11个生物标志物(NR5A2, CISD1, GCLC, PRKAA2, TRIB2, ABCC5, ACSF2, TIMM9, DCAF7, PEBP1, MDM2)(图2E)。然后我们根据生物标志物构建了回归模型,ROC结果显示该模型的AUC值为0.981(图2F),而每一个基因的AUC值均大于0.57(图2G),表明该模型在区分银屑病与对照样本方面具有准确和特异性。

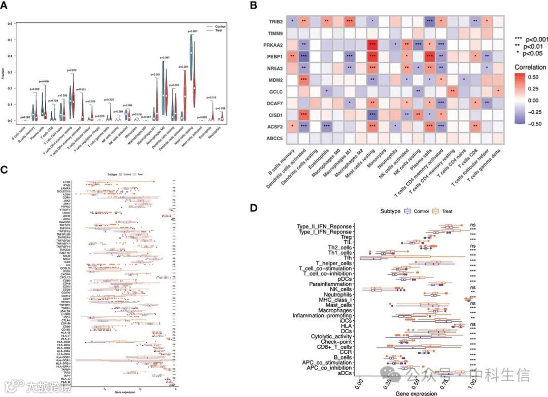
3.作者发现标记基因与免疫力密切相关。同时,有证据支持银屑病与免疫微环境密切相关。因此,利用西伯排序算法探索银屑病患者相对于健康对照的不同免疫微环境。其中Mast cells resting在银屑病中比例降低,而 plasma cells, T cells follicular helper, T cells CD4 memory activated, monocytes, NK cells activated, Dendritic cells activated, Neutrophils 和 Eosinophils在疾病组中比例较高(图3A)。进一步通过相关性分析,发现免疫细胞与标记基因存在显著的相关联系,如Mast cells resting分别与PRKAA2、PEBP1、NR5A2、ACSF2显著正相关,与CISD1强负相关。plasma cells与PEBP1和ACSF2呈强正相关,与TRIB2呈负相关(图3B)。随后,作者分析了疾病与正常组之间的不同免疫谱,其中免疫刺激基因在银屑病中的表达水平高于正常组织,如CD86、CD48、TNFRSF4、TNFRSF25、ICOS和CXCR4。相比之下,一些免疫抑制基因,如VTCN1和TGFBR1,在正常病例中表达上调。并且炎症促进、溶细胞活性、T细胞和B细胞功能可能更有效,从而提示银屑病样本的免疫活性状态(图3C)。另外,银屑病中的大多数免疫功能显著丰富,如“B cells”、“macrophage”、“Human leukocyte antigen (HLA)”和“Promote inflammatory effects”。提示银屑病患者免疫成分增加且复杂(图3D)。

4.接着预测了标记基因相关的药物,并构建了基因-药物网络。发现他们预测了37种药物,这些药物可能对银屑病的诊断和治疗发挥一定的作用(图4)。

进一步在GSE13355数据集中检测了标记基因的表达情况,其中NR5A2、CISD1、PRKAA2、TRIB2、ABCC5、ACSF2、TIMM9和PEBP1的表达谱与GSE117239数据集具有相似的表达谱(图5)。

5.作者在单细胞水平上验证了标记基因的表达情况。这项工作招募了6名牛皮癣和匹配的健康样本。共有39,938个细胞符合QC,其中19,969个是银屑病样本,而其余的是健康样本。这些细胞后来被划分为14个簇(图6A)。银屑病主要发现7种细胞类型,包括软骨细胞、内皮细胞、组织干细胞、角质形成细胞、单核细胞、上皮细胞和T细胞(图6B)。然后标记了标记基因在这些细胞中的表达情况(图6C)。银屑病样本中的标记基因主要分布在内皮细胞内。NR5A2、CISD1、TIMM9、TRIB2和PEBP1均为内皮细胞的标记基因。此外,PEBP1、CISD1和MDM2主要在软骨细胞和组织干细胞中表达。PEBP1在角质形成细胞中高表达。在免疫细胞中,银屑病组的T细胞和单核细胞与PEBP1、MDM2、TIMM9和DCAF7相关。健康样本中的标记基因主要分布于内皮细胞中。NR5A2和PEBP1是内皮细胞的标记基因(图6D-F)。

结论:
简单地说,综上所述,NR5A2、CISD1、GCLC、PRKAA2、TRIB2、ABCC5、ACSF2、TIMM9、DCAF7、PEBP1和MDM2被鉴定为银屑病铁死亡的标记基因。其中,PEBP1、PRKAA2和ACSF2与银屑病相关,参与调节银屑病免疫微环境。我们未来的研究将集中在上述基因上,以便进一步了解银屑病的发病机制和管理机制。以铁死亡研究为基础的银屑病治疗可有利于银屑病病例。

