背景
糖尿病足溃疡(Diabetic foot ulcer,DFU)是糖尿病的严重并发症,非愈合和持续性炎症是慢性糖尿病溃疡的特征和导致DFU愈合困难的重要因素。在全世界约1.5亿糖尿病患者中,15%至20%的患者出现足部溃疡,其中40%至80%的患者出现溃疡并伴有糖尿病足部感染。然而,长期使用这些治疗可导致耐药性,甚至延迟伤口愈合。因此,研究DFU的分子机制和开发能够抑制慢性伤口炎症的新疗法对于改善DFU患者的治疗效果和预后至关重要。伤口愈合是一个高度复杂和调节的生物过程。据报道,免疫炎症调节在慢性伤口愈合的几个阶段起着至关重要的作用。巨噬细胞在止血中起着作用,在损伤后炎症性M1巨噬细胞渗透到清除的细菌、死亡细胞和来自伤口的碎片中。在以增殖和修复为特征的创面愈合阶段,M2极化刺激成纤维细胞、角化细胞和内皮细胞的运动和生长,以促进皮肤和表皮层以及血管系统的恢复。谷氨酰胺是血液中的主要氨基酸,培养的癌细胞能有效地吸收它。研究表明,操纵谷氨酰胺代谢(Gln-metabolism)是将与肿瘤相关的巨噬细胞从M2表型转变为M1表型的有希望的策略,从而增强抗肿瘤的炎症免疫反应。本研究结合谷氨酰胺代谢相关基因(Gln-metabolism related genes,GlnMRGs),探索其在DFU患者中的潜在作用。
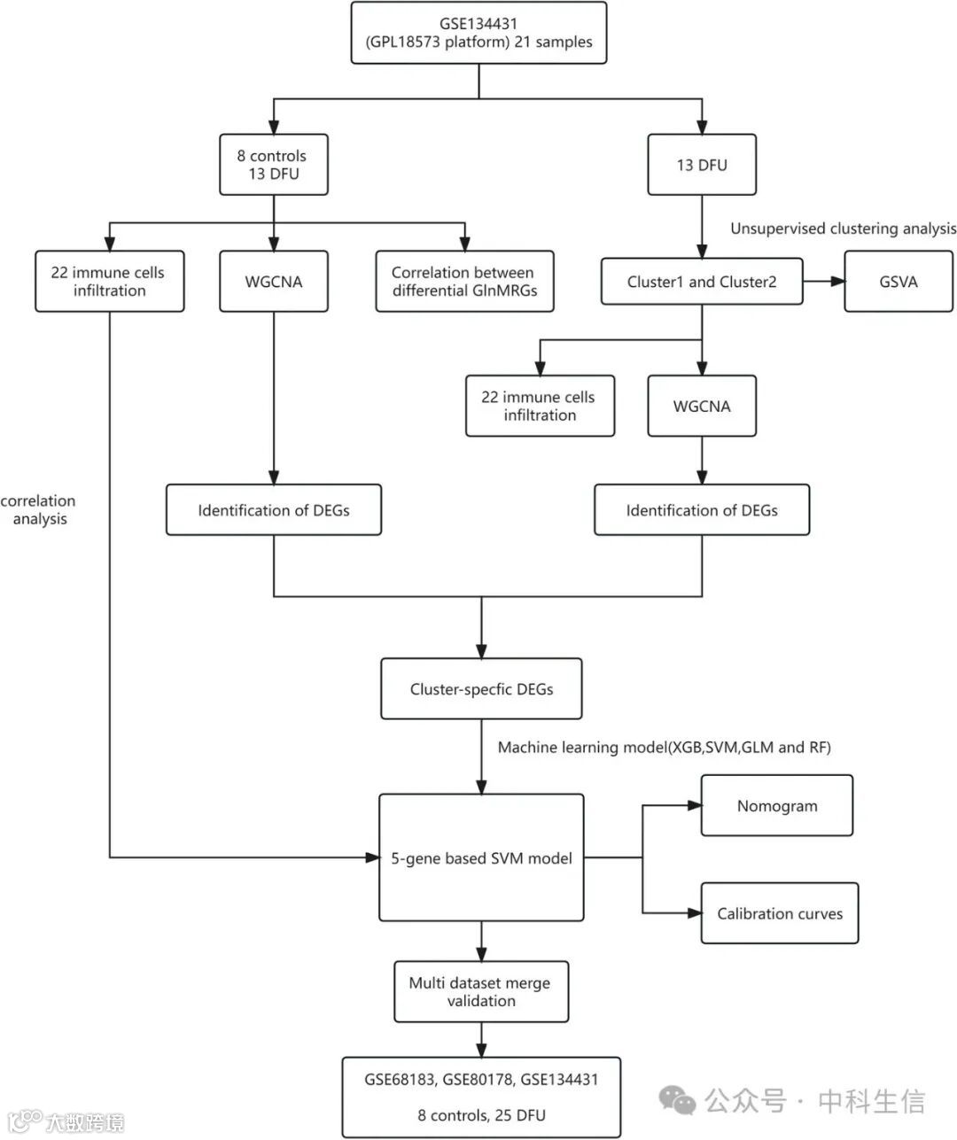
方法
本研究从GEO数据库下载获得DFU患者的转录组测序数据,其中, GSE134431作为训练集,GSE80178和GSE68183作为验证集。GlnMRGs从数据库MSigDB获得。首先,对数据进行了过滤和批次处理。随后,通过聚类分析,将GSE134431中的DFU患者聚成不同的簇。接下来,利用WGCNA分析GSE134431数据集上25%的高变基因构建了共表达网络。然后,对GSE134431数据集中的样本进行免疫浸润分析。并建立基于多种机器学习方法(GLM、XGB、SVM和RF)的预测模型,据ROC曲线分析选择一种最佳的机器学习模型,获得DFU的生物标志物。基于上述生物标志物,进一步构建了列线图。此外,在dgidb数据库中预测了潜在的药物。
结果
GlnMRGs在DFU患者中的表达
首先,在训练集中鉴定到20个差异表达的GlnMRGs(deGlnMRGs)(Fig 2A, B)。其在染色体上的分布情况如Fig 2C所示。此外,可以观察到大多数deGlnMRGs呈正相关(Fig 2D, E)。

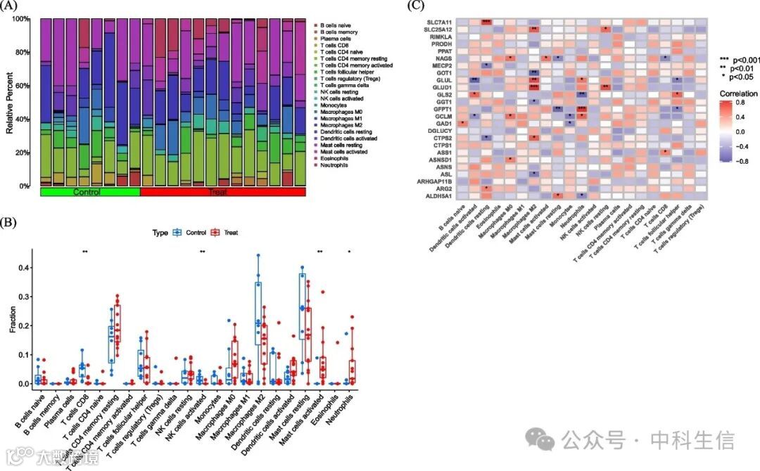
免疫浸润分析
训练集中,所有样本的免疫细胞浸润比例如Fig 3A所示,疾病和对照间共有4个差异的免疫细胞(Fig 3B)。此外,20个deGlnMRGs与22种免疫细胞的相关性如图Fig 3C所示。

聚类分析
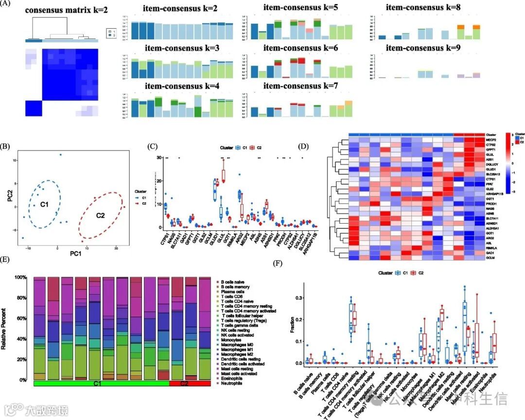
基于20个deGlnMRGs,将训练集中的DFU样本聚成2个簇(Fig 4A)。PCA分析可以看出两个簇之间有着明显的区分(Fig 4B)。接着,分析了两个簇之间20个deGlnMRGs的表达差异,结果发现,有9个deGlnMRGs的表达量在簇1和簇2之间有显著差异(Fig 4C,D)。簇1和簇2之间的免疫细胞浸润比例如Fig 4E所示,簇1和簇2之间免疫细胞浸润比例没有显著差异(Fig 4F)。

功能富集分析
利用基因本体(GO)和京都基因与基因组百科全书(KEGG)来研究生物功能和途径。将GO和KEGG所有的通路计算GSVA评分,找出簇1和簇2的GSVA评分有差异的通路(p<0.05)。簇1和簇2间的差异通路,主要富集于氨基酰基tRNA生物合成、类固醇生物合成和α-亚麻酸代谢等通路(Fig 5A)。GO分析结果包括组蛋白H4 K20甲基化、肠上皮结构维持和细胞投射大小的调节等相关(Fig 5B)。

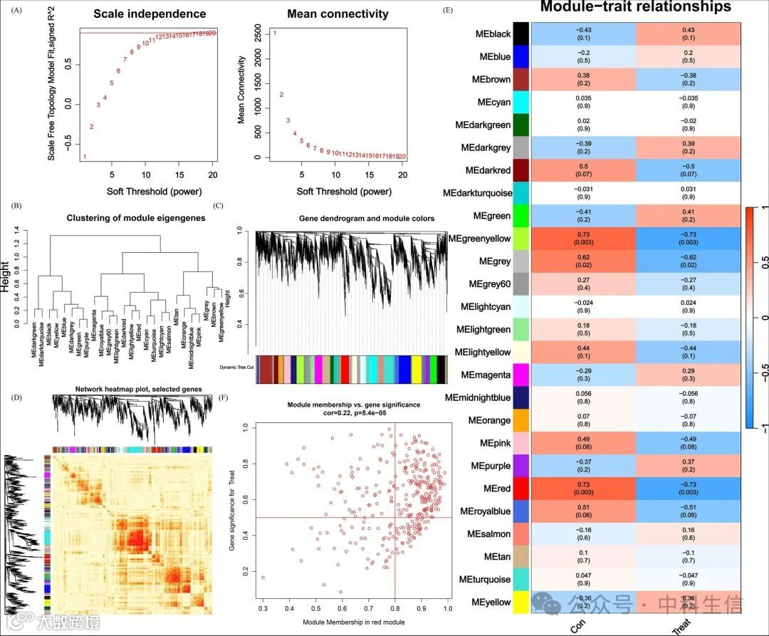
基因模块的筛选和共表达网络的构建
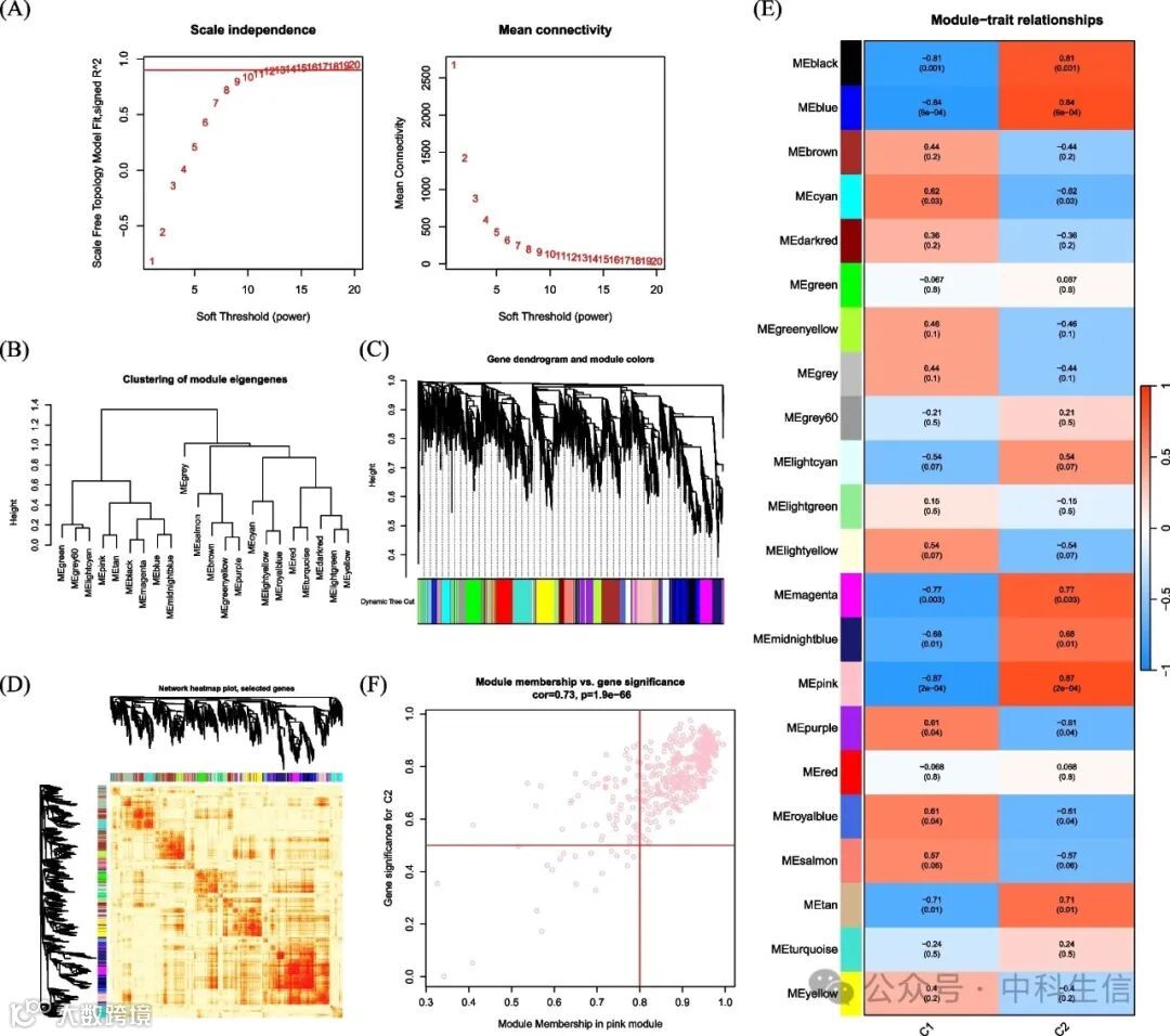
基于训练集中所有的样本,构建一个共表达网络。所有的基因共聚类到26个模块,红色模块与DFU最相关,包含222 hub genes(Fig 6)。随后,基于训练集中的DFU样本,构建另一个共表达网络。所有基因被聚类成22个模块,分析各模块与簇1、簇2之间的相关性,粉色模块与簇1最相关,包含978个HUB genes(Fig 7)。


模型的构建
基于上述筛选到的两类模块基因,将其取交集,获得63个簇间特异表达的GlnMRGs(cluster-specific GlnMRGs)(Fig 8A)。然后,我们发现SVM是最佳的机器学习模型,包含R3HCC1, ZNF562, MFN1, DRAM1和PTGDS生物标志物(Fig 8B-E)。

机器学习模型的评估
基于SVM筛选获得的生物标志物,构建一个列线图(Fig 9A)。DCA、校准曲线和ROC曲线共同证明了列线图具有较好的预测能力(Fig 9B-D)。此外,生物标志物在免疫细胞中的表达情况如Fig 9E所示。

药物预测
基于生物标志物,预测了其潜在的药物(Table S1)。

讨论
DFU是一种复杂的情况,不太可能通过单独药物或其他干预措施有效解决。现代药物治疗策略的重点是加快慢性创伤的愈合,防止DFU复发。在本研究中,我们探索了在DFU中作为生物标记物的GlnMRGs的潜力,旨在促进DFU的诊断、检测和治疗。最近的研究强调了GlnMRGs在各种非肿瘤年龄相关疾病中的作用。谷氨酰胺代谢在DFU过程中的生理作用尚不清楚,这可能是一个有趣的研究方向。
本研究建立了基于疾病和关键基因的机器学习模型,建立了用下列5个基因诊断DFU的列线图模型(R3HCC1,ZNF562,MFN1,DREM1和PTGDS)。研究表明,DFU创面具有高葡萄糖水平、高级糖基化最终产物积累、缺氧、缺血等特点。DFU的异常免疫微环境的病理特征主要涉及免疫细胞的类型和功能改变、持续存在的促炎因素导致持续的组织损伤和局部异常细胞增殖。这是导致慢性炎症或急性恶化的慢性炎症在DFU站点,这是根本不同于纯急性炎症。中性粒细胞是先天免疫系统的一部分,在创面发挥功能后会发生凋亡。巨噬细胞最终会吞噬细胞糖凋亡性中性粒细胞,为解决炎症提供强有力的信号。本研究通过机器学习方法,结合免疫细胞浸润,建立了Gln和DFU的诊断模型,丰富了我们对其免疫调节相互作用的理解。这可以促进丰富的临床见解,指导探索和治疗在免疫疗法和足部病理生理学的交织领域。

