今天小编和大家分享一篇24年发表在JOURNAL OF CELLULAR AND MOLECULAR MEDICINE(IF:5.3)杂志的文章《Exploration of shared gene signatures and molecular mechanisms between type 2 diabetes and osteoporosis》。作者通过GEO数据库分析2型糖尿病和骨质疏松发病机制中的关键基因,从而确定可能治疗2型糖尿病和骨质疏松共同发病的患者的潜在治疗靶点。
背景:
2型糖尿病(Type 2 diabetes,T2D)是一种慢性疾病,可导致严重的并发症,如肾病、心血管疾病、神经病变和视网膜病变。临床和流行病学证据表明,T2D 与骨质疏松症(Osteoporosis,OP)之间存在关联。值得注意的是,终末期糖尿病和骨质疏松症通常同时存在,并且都受到衰老的影响。研究表明,20%-60%的 T2D患者会发展成OP。OP的诊断标准依赖于骨矿物质密度降低和/或易发生脆性骨折。OP是一种以骨密度降低和骨微结构减少为特征的全身骨骼疾病,会增加骨的脆弱性和易骨折性。值得注意的是,T2D会导致骨强度增加,极易发生骨折。此外,与普通人群相比,T2D患者发生脆性骨折后的发病率和死亡率都会增加。
随着基因芯片技术的发展,研究人员可以快速检测与各种疾病相关的多个基因的表达数据。加权基因共表达网络分析(Weighted gene coexpression network analysis ,WGCNA)是一种流行的生物信息学方法,可有效分析基因与表型之间复杂的相互作用。WGCNA可将基因组织成共同表达模块,从而建立样本特征与基因表达变化之间的关键关系。我们试图利用WGCNA找出基因簇,包括OP和T2D之间存在相关性和联系的共有基因。这种方法已在多种生物情况下进行了有效测试,可识别与各种疾病表型相关的共同风险基因和通路。
在本研究中,我们旨在利用基因表达总库(Gene Expression Omnibus,GEO)数据库中广泛而丰富的数据,识别与T2D和OP相关的共表达模块和基因。我们利用WGCNA构建了一个全面的基因共表达网络,从而识别了重要的模块和关键基因。据我们所知,这是一项首次通过系统生物学方法确定T2D和OP共享基因特征的研究。
方法:
1.GEO数据集;
2.T2D中mRNA的鉴定与分析;
3.OP 中mRNA的鉴定和分析;
4.T2D和OP的共表达模块分析;
5.T2D和OP的共同基因特征;
6.T2D和OP的独特基因特征;
7.T2D和OP中miRNA的鉴定和分析;
8.T2D和OP中共享miRNA靶基因网络的鉴定与分析;
9.T2D患者体内PDIA6和SLC16A1的表达分析;
10.PDIA6和SLC16A1抑制胰岛素分泌和胰腺β细胞系的增殖。
研究结果:
1.GEO数据集
四个GEO数据集:GSE15932、GSE148961、GSE62402和GSE201543
Table 1 GEO数据集信息

2.T2D中mRNA的鉴定与分析
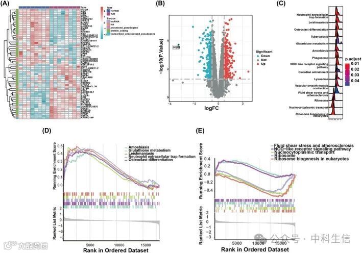
通过分析8个正常样本和8个T2D样本之间的差异表达谱,发现了60个与T2D相关的mRNA,如热图和火山图所示(图 1A、B)。富集分析表明,这些mRNA参与了各种生物过程。值得注意的是,发现了三个与T2D相关的BP,即“中性粒细胞胞外陷阱形成”、“利什曼病”和“破骨细胞分化”(图 1C)。上调的差异表达mRNA的BP包括“阿米巴病”、“谷胱甘肽代谢”、“利什曼病”、“中性粒细胞胞外陷阱形成”和“破骨细胞分化”(图 1D)。相反,下调差异表达mRNA的包括“流体剪切应力和动脉粥样硬化”、“NOD样受体信号通路”、“核细胞质转运”、“核糖体”和“真核生物中的核糖体生物发生”(图 1E)。

3.OP中mRNA的鉴定和分析
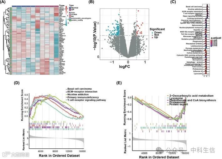
通过分析5个正常样本和5个OP样本的差异表达谱,确定了一组与OP相关的60个mRNA(图 2A,B)。富集分析表明,这些mRNA参与了多种生物学功能。与OP相关的三个主要BP是“基底细胞癌”、“尼古丁成瘾”和“ECM-受体相互作用”(图 2C)。与上调的差异表达mRNA相关的BP包括“基底细胞癌”、“ECM-受体相互作用”、“尼古丁成瘾”、“原发性免疫缺陷”和“T细胞受体信号通路”(图 2D)。相反,下调的差异表达mRNA则富集于“2-氧代羧酸代谢”、“溶酶体”、“泛酸和CoA生物合成”、“蛋白酶体”和“蛋白质输出”(图 2E)。

4.T2D和OP的共表达模块分析
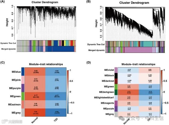
通过将WGCNA应用于GSE15932,发现了六个模块,每个模块用不同的颜色表示。根据斯皮尔曼相关系数绘制了模块-性状关系热图,以评估每个模块与疾病之间的关联(图 3A、B)。在这些模块中,“蓝色”、“粉色”、“绿色”和“灰色”模块与T2D呈显著正相关(蓝色模块:r = 0.006,p = 0.006;粉色模块:r = 0.04,p = 0.04;绿色模块:r = 0.77,p = 5e-04),因此被选为T2D相关模块。同样,在GSE62402中也发现了九个模块,其中“绿色”模块是唯一一个与OP正相关的模块(r = 0.73,p = 0.02)(图 3C、D)。

5.T2D和OP的共同基因特征
共有43个基因在与T2D和OP正相关的模块中重叠,被定义为基因组1(GS1)(图 4A)。这些基因与这两种疾病的发病机制密切相关。为了进一步研究GS1 的潜在功能,我们进行了GO富集分析。分析表明,GO BP、CC 和MF的前三位显着富集词分别是“RNA修饰”、“U2snRNP”和“异构酶活性”(图 4B)。这一发现证实了这些成分在T2D和OP中的重要参与。

6.T2D和OP的独特基因特征
利用MCODE和TARGET分析提取了四个基因群。在这些聚类中,发现两个基因(PDIA6和SLC16A1)在T2D和OP之间重叠;这两个基因组成了一个基因组,称为基因组2(GS2)(图 5A)。为了研究这些DEGs之间的潜在功能联系,DEGs主要涉及“对食物的反应”、“内质网伴侣复合体”和“肽二硫化物氧化还原酶活性”等过程(图 5B)。

7.T2D和OP中miRNA的鉴定和分析
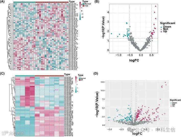
通过评估正常样本和T2D样本之间的差异表达谱,发现60个miRNA与T2D相关(图 6A、B)。同样,通过分析正常样本和OP样本之间的差异表达谱,确定了与OP相关的60个miRNA(图 6C、D)。

8.T2D和OP中共享miRNA靶基因网络的鉴定与分析
基于GEO数据库,我们获得了这些共有miRNA在疾病中的表达数据。结果显示,在T2D中,18个miRNA表达上调,21个miRNA表达下调。在OP中,183个miRNA表达上调,86个miRNA表达下调。值得注意的是,有6个miRNA在T2D和OP中重叠:hsa-miR-181c-5p、hsa-miR-29b-3p、hsa-miR-150-5p和hsa-miR-5003-3p。在T2D中,miRNA靶向了833个mRNA,而在OP中,iRNA靶向了2394个mRNA。在6个重叠的miRNAs中,PDIA6和SLC16A1这两个基因是靶标。因此,我们构建了一个由6个miRNA和38个mRNA组成的全面的miRNA-mRNA网络(图 7A),以及一个交互作用图来说明35个靶基因之间的关系(图 7B)。最后,建立了一个PPI网络来分析35个靶基因(图 7C)。

9.T2D患者体内PDIA6和SLC16A1的表达分析
为了研究PDIA6和SLC16A1在糖尿病中的意义,我们检测60例T2D患者和60例健康对照者的血液标本中PDIA6和SLC16A1的表达。qRT‐PCR分析显示,与健康志愿者相比,糖尿病患者PDIA6和SLC16A1 mRNA水平显著上调(图8A,B)。此外,我们发现PDIA6和slc16a1的表达与血糖水平之间存在正相互作用(图8C,D)。

10.PDIA6和SLC16A1抑制胰岛素分泌和胰腺β细胞系的增殖
为了阐明这些基因的功能作用,我们在MIN6细胞中过表达或沉默PDIA6和SLC16A1。转染PDIA6和SLC16A1质粒或siPDIA6和siSLC16A1后,与各自的对照组相比,PDIA6和SLC16A1的表达分别显著上调或下调(图9A)。值得注意的是,与siPDIA6#1和siSLC16A1#1相比,siPDIA6#2和siSLC16A1#2的效率更高,因此可以用于后续的实验。过表达PDIA6和SLC16A1可显著抑制MIN6细胞集落的形成,而抑制PDIA6和SLC16A1表达可逆转这种作用(图9B)。此外,CCK‐8实验显示,与对照组相比,上调PDIA6和SLC16A1的表达可显著抑制MIN6细胞的增殖,而抑制PDIA6和SLC16A1的表达则表现出相反的效果(图9C)。流式细胞术分析显示,过表达PDIA6和SLC16A1增加了MIN6细胞的凋亡率,而低表达PDIA6和SLC16A1则产生相反的效果(图9D)。最后,我们观察到,与对照组相比,PDIA6和SLC16A1的过表达显著降低了暴露于葡萄糖的MIN6细胞的胰岛素分泌水平。相反,抑制PDIA6和SLC16A1的表达可显著增加胰岛素分泌(图9E)。由此可见,下调PDIA6和SLC16A1的表达可促进胰腺β细胞系的胰岛素分泌和增殖。


