大家好!今天小编和大家一起分享一篇2023年1月发表在International Journal of Biological Sciences杂志的文章Validation of ESM1 Related to Ovarian Cancer and the Biological Function and Prognostic Significance:
背景
卵巢癌(Ovarian cancer,OC)是世界范围内女性生殖系统最致命的恶性肿瘤之一,许多OC患者在诊断时已处于晚期,这增加了OC的死亡率。在过去的20年里,尽管更好的手术,更多的化疗选择和各种分子靶向药物使OC患者生存时间得以增加,但大多数晚期OC患者仍然无法治愈,并且那些晚期患者的总生存率低于早期患者。据研究报道程序性细胞死亡蛋白1(PD1)、表皮生长因子受体(EGFR)和分子靶向药物在许多OC患者中是有效的,但并非对所有OC患者都有效,并且这些分子治疗非常昂贵且难以实施。因此,为了更好地诊断和治疗OC患者,需要探索相关的生物标志物来预测预后和个体化治疗,以此为深入了解OC疾病的分子机制和治疗提供新的策略和科学依据,这有助于提高OC患者的生存率和早期诊断率。
内切酶(ESM1)主要表达于人肺和肾组织内皮细胞中,据报道其参与多种癌症的增殖、迁移、侵袭等过程,并通过调控AKT/NF-kappaB/Cyclin D1、Wnt/β-catenin等信号通路来参与肿瘤的发生发展过程。因此,通过初步探讨ESM1基因在OC疾病中的生物学功能来进一步阐明其在OC疾病发生发展中的作用。
为此,本研究基于Gene Expression Omnibus(GEO)数据库的两个转录组数据集,采用加权基因共表达网络分析(WGCNA)方法验证OC患者与正常女性之间的差异表达基因(differential Expression genes,DEGs)。其次,利用基因本体(GO)和京都基因百科全书(KEGG)分析探索这些DEG参与的生物学功能(生物学过程、细胞成分和分子功能)和所富集的信号通路。通过构建蛋白质-蛋白质相互作用(PPI)网络,将枢纽模块中的所有基因作为中心节点,并利用随机生存森林算法分析中心基因,以获得中心基因与OC疾病进展之间的相关性。再者,利用GSVA、免疫相关、药物敏感性、TMB、oncopprint以及甲基化和基因网络等生物信息学分析方法进一步分析关键基因。最后,基于实验确定了ESM1基因在OC疾病发生发展中的功能。
方法
1.GEO数据集下载
在NCBI GEO公共数据库中下载GSE66957系列矩阵文件,获得69例OC患者(正常组12例,肿瘤组57例)的表达谱数据。同样在GEO数据库下载GSE54388系列矩阵文件,利用22例OC患者(正常组n=6,肿瘤组n=16)的表达谱数据进行后续验证。采用limma软件包进行方差分析,过滤条件为|logFC|>1和P<0.05。
2.WGCNA
利用“WGCNA”R包对数据集中所有基因的共表达网络进行构建,并筛选出方差最大的5000个基因,用于进一步分析。GSE66957和GSE54388数据集的软性阈值分别设置为2和7。通过将加权邻接矩阵转化为拓扑重叠矩阵(TOM)来估计共表达网络的连通性,并利用层次聚类方法构建TOM矩阵的聚类树结构。聚类树的不同分支代表不同的基因模块,不同的颜色代表不同的模块。基于基因的加权相关系数,根据基因的表达模式对基因进行分类,将具有相似模式的基因分为一个模块,并通过基因表达模式将数万个基因划分为多个模块。
3.TCGA数据采集
在TCGA数据库(https://portal.gdc.cancer.gov/)下载了OC数据和原始mRNA表达数据。我们总共收集了379例肿瘤标本。在GETx数据库(https://www.gtexportal.org/)下载了正常卵巢mRNA原始表达数据,包括88个正常卵巢样本。
4.随机生存森林变量筛选
首先,采用单变量Cox比例回归模型对训练集中的预后基因进行进一步的筛选。随后再随机选取Bootstrap样本来构建1000棵分类树。其次,分类树构建过程中在每个节点上随机选择一些预测变量作为候选变量,以生存标准(包括生存时间和截断信息)为依据分类节点。最后,根据指数测序或基因出现的频率来筛选基因中进入模型的变量。随机生存森林中的每棵决策树都是二分类生存树,可以避免模型过拟合。
5.免疫细胞浸润分析
本研究采用CIBERSORT算法对OC患者数据中22种免疫浸润细胞的相对比例进行了分析,并通过Spearman相关性分析基因表达与免疫细胞含量之间的关系。
6药物敏感性分析
基于GDSC癌症药物敏感性基因组数据库(https://www.cancerrxgene.org/),利用R包“prorophetic”对每个肿瘤样本的化疗敏感性进行了预测,并估计了每种特定化疗药物的IC50。其次,使用GDSC训练集通过10次交叉验证测试来检验回归和预测的准确性。所有参数都选择默认值。
7.GeneMANIA分析
通过GeneMANIA(http://www.genemania.org)生成核心基因网络,探讨其在OC患者中可能的作用机制。
8.TMB分析
从TCGA数据库下载TMB数据,计算每个样本的变异频率和变异/外显子长度,TMB定义为非同义突变位点除以蛋白质编码区总长度。
9.细胞培养
从American Type Culture Collection(ATCC,Manassas,VA,USA)购买OC细胞(CAOV4、OV90、SKOV3、CAOV3和A2780)、正常卵巢细胞(HOSE)和人脐静脉内皮细胞(HUVECs),并将其保存于RPMI 1640培养基中(Sigma-Aldrich;赛默飞世尔科学有限公司)(HOSE,A2780,SKOV3)或DMEM(Sigma-Aldrich;赛默飞世尔科技,Inc.)(OV90,CAOV3,CAOV4),含10%胎牛血清(FBS)(FBS;Gibco;表达载体;赛默飞世尔科学公司),100 IU/mL青霉素和10 µg/mL链霉素(赛默飞世尔科学公司)。所有细胞均在37℃、5% CO2条件下培养。
10.细胞转染和药物治疗
HonorGene(中国长沙)合成ESM1 shRNA。目标序列为:shESM1:5′-TGGCATCTGGAGATGGCAATA-3′。对于细胞转染,根据制造商的说明,通过Lipofectamine®3000(Thermo Fisher Scientific,Inc.)在37°C下将ESM1 shRNA和载体/乱序shRNA质粒转染至SKOV3和A2780细胞系24 h。在cDNA文库中扩增人ESM-1 cDNA(NM_007036),并将其克隆到pcDNA3.1(Invitrogen,Carlsbad,CA)的EcoRI/HindIII位点。按照生产商的说明书,利用Lipofectamine 3000(Invitrogen),将含有ESM-1编码区或pcDNA3.1模拟载体的质粒转染到CAOV3细胞系中。通过10 µM LY294002处理CAOV3细胞来抑制Akt通路。使用4 µg/mL SC-79处理SKOV3和A2780细胞来激活Akt通路。
11.临床样本采集
2015-2020年在深圳大学第一附属医院和华南大学第二附属医院共采集OC石蜡标本60例、癌旁组织石蜡标本37例、正常卵巢石蜡标本15例、新鲜OC组织40例、新鲜正常卵巢组织20例。
12.增殖分析
在MTT实验中,将5000个细胞接种到96孔板中,以37℃、5% CO2的条件培养24、48和72 h。随后将20 µl MTT溶液(5 mg/ml,Sigma-Aldrich;Merck KGaA)加入96孔板底部,将其在37℃、5% CO2条件下放置4 h。其次,150 µl DMSO将沉淀溶解后,使用酶标仪(Molecular Devices,LLC)在490 nm处测定OD值。菌落形成实验中,采用0.25%胰蛋白酶消化各组处于对数生长期的细胞,以此形成单个细胞,将细胞悬浮于含10%胎牛血清的DMEM或1640培养基中保存。将细胞悬液进行梯度倍数稀释,每组细胞以每培养皿50个细胞的梯度密度接种于含有2 mL 37℃预热培养基的培养皿中。轻轻旋转细胞使其均匀分散。细胞在37℃、5% CO2、饱和湿度的细胞培养箱中培养14天。对于EdU测定实验,按照EdU试剂盒说明书(RiboBio,广州,中国)进行操作。
13.流式细胞仪分析
在细胞凋亡测定实验中,将500 µl结合缓冲液中的3×105个细胞与5 µl膜联蛋白V-APC和5 µl碘化丙啶(KeyGEN Biotech,南京,中国)一起孵育10 min,随后利用流式细胞术检测细胞凋亡。在细胞周期测定实验中,首先利用乙醇将细胞进行固定,以800 rpm离心5 min,并弃掉上清。通过PBS清洗细胞两次。再者,在这些细胞中加入150 µl碘化丙啶工作液后,将其在4°C下孵育30 min。最后,利用流式细胞术检测细胞周期。
14.迁移和侵袭试验测定
对于伤口愈合测定实验,将5×105个细胞接种于6孔板中,用移液管尖端刮擦并用1640/DMEM洗涤。随后,将这些细胞在37℃条件下培养24 h,分别于0、24 h拍照。对于Transwell实验,将2.5×105个细胞接种在24孔Transwell室(Costar,Cambridge,MA)中(含或不含基质胶)进行侵袭试验或迁移试验,并在1640中加入10% FBS,在37°C和5% CO2下培养16 h。最后,通过结晶紫染色滤光片下表面的这些迁移或入侵细胞。
15.管形成分析
在48孔板的每孔中加入200 µl的基质胶。从A2780和SKOV3细胞中提取的50 µl条件培养基中共接种1×104个原代HUVECs,在37℃孵育6 h后,通过荧光显微镜采集图像。
16.斑马鱼模型
选择48 HPF下具有Tg(FLK1:EGFP)的转基因斑马鱼胚胎,并显微注射约600个OC细胞/胚胎(CellTracker™CM-DiI染色1 ug/uL)以建立斑马鱼肿瘤细胞系移植模型。移植后,将斑马鱼培养在34°C的光培养箱中(光照14 h,黑暗10 h)。在移植后24 h,将具有相同数量的肿瘤细胞的幼鱼进行培养。注射后2天,利用激光共聚焦显微镜拍照。
17.绒毛尿囊膜测定(CAM)
首先,将受精卵置于湿度为80%的37℃环境中保存7天。第8天,在壳上切开一个方形窗口以暴露CAM,并用含有PBS或指定条件培养基(cm)的明胶海绵(0.3 cm×0.3 cm×0.3 cm)覆盖。再将2×105个OC细胞/100 μl与基质胶一起放置在鸡胚的一个鸡蛋上,孵育4天。最后,用胶带覆盖窗口以进一步孵育。2天后,通过计算血管分支的数量来量化血管生成。
18.异种移植试验
雌性无胸腺BALB/c裸鼠(4周龄)皮下注射1×106对照和ESM1-shRNA1-A2780细胞,每7天测量肿瘤体积(cm3)。这些裸鼠在48天时被处死,取出异种移植物并进行称重。最后,将这些异种移植物脱水,包埋于石蜡中,切片染色。
19.qRT-PCR分析
该方法已在先前的研究中进行描述。通过TRIzol®(Invitrogen;Thermo Fisher Scientific,Inc)和HiScript III RT SuperMix对RNA进行提取和逆转录(Vazyme Biotech)。ESM1引物序列为:ESM1正向:5'-AGCTGGAATTCCATGAAGAG-3'反向:5'-TCTCTCAGAAGCTTAGCCG-3';GAPDH正向:5'-GAGTCAACGGATTTGGTCGT-3'反向:5'-GATCTCGCTCCTGGAAGATG-3'。95°C 5 min,50个循环30 s,60°C 1 min为PCR的循环参数。每个样品进行3个单独的反应,计算每个点的平均值和标准误差。mRNA表达水平针对GAPDH内参基因的水平进行标准化。
20.免疫组化染色
该方法已在先前的研究中进行描述。使用的一抗如下:ESM1(Abcam,ab224591,1/100稀释),VEGFA(Abcam,ab52917,1/100稀释),PCNA(Abcam,ab265609,1/200稀释)和Cdc25A(Abcam,ab2357,1/100稀释)。
21.蛋白质印迹分析
该方法已在先前的研究中进行描述。使用的一抗如下:ESM1(Abcam,ab103590,1/800稀释)、Akt(Abcam,ab8805,1/500稀释)、p-AKT(Abcam,ab38449,1/1000稀释)、mTOR(Abcam,ab245370,1/2000稀释)、p-mTOR(Abcam,ab109268,1/2000稀释)、MMP9(Abcam,ab76003,1/2000稀释)、TIMP(Abcam,ab211926,1/1000稀释)、eNOS(Abcam,ab252439,1/1000稀释)、HIF-1α(Abcam,ab51608,1/500稀释)和GAPDH(Abcam,ab181602,1/10000稀释)。
22.统计分析
所有统计分析均使用R语言(版本3.6)进行。所有统计检验均为双侧,P<0.05被认为有统计学意义。
结果
与正常女性相比,鉴别与OC患者相关的DEG
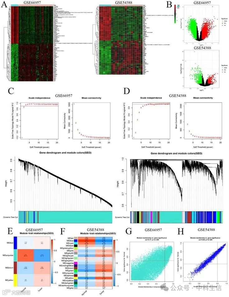
首先,我们从GEO数据库中下载GSE66957数据集(57个OC样本和12个正常卵巢样本)和GSE54388数据集(16个OC样本和6个正常卵巢样本)的RNA表达谱数据以用于后续验证。为了表征OC患者的转录组特征,我们以|logFC|>1和P<0.05为标准,筛选了差异表达基因(图2A和2B)。基于GSE66957和GSE54388数据集,利用WGCNA构建了OC基因共表达网络。我们选择GSE66957的β=2和GSE54388的β=7来构建无标度网络(图2C和2D)。随后,我们使用动态混合切割构建了一个层次聚类树,从而构成基因模块,该树枝显示了几个具有类似表达谱的基因(图2C和2D)。此外,GSE66957和GSE54388数据集分别构建了4和21个模块(图2E和2F)。根据GSE66957数据集(MM值=0.77,GS<1e-200)和GSE54388数据集(MM值=0.98,GS<1e-200)的截止标准,分别将蓝绿色和蓝色模块确定为GSE66957和GSE54388数据集的候选枢纽模块(图2G和2H)。

图2:通过加权基因共表达网络分析(WGCNA)验证hub模块。(A)GSE66957和GSE54388数据集DEG的热图。(B)GSE66957和GSE54388数据集DEG的火山图。GSE66957(C)和GSE54388(D)数据集中的无标度拟合指数和软阈值功率的平均连通性以及基于拓扑重叠的基因层次聚类树的验证。GSE66957(E)和GSE54388(F)数据集中这些模块在正常组和肿瘤组之间的相关性。GSE669857数据集蓝绿色模块(G)和GSE54388数据集蓝色模块(H)的散点图。
关键基因鉴定及富集分析
为了验证关键基因的可靠性,我们分别使用基于GSE66957和GSE54388数据集的DEG和hub基因数据进行了Venn分析,共获得326个基因,并对这些基因进行GO和KEGG富集分析(补充图1A)。GO分析表明这些基因富集于质膜粘附分子的细胞-细胞粘附过程、有机酸分解代谢过程和羧酸分解代谢过程等多个生物过程;细胞成分方面主要包括细胞的顶端部分、细胞-细胞连接和顶端质膜;在分子功能方面,主要包括辅酶结合、丝氨酸型肽酶活性和水解酶活性(补充图1B)。KEGG分析显示这些基因富集在紧密连接、致病性大肠杆菌感染和Wnt信号通路(补充图1C)。此外,基于这些基因,构建了PPI互作网络(补充图1D)。
核心基因的鉴定和验证
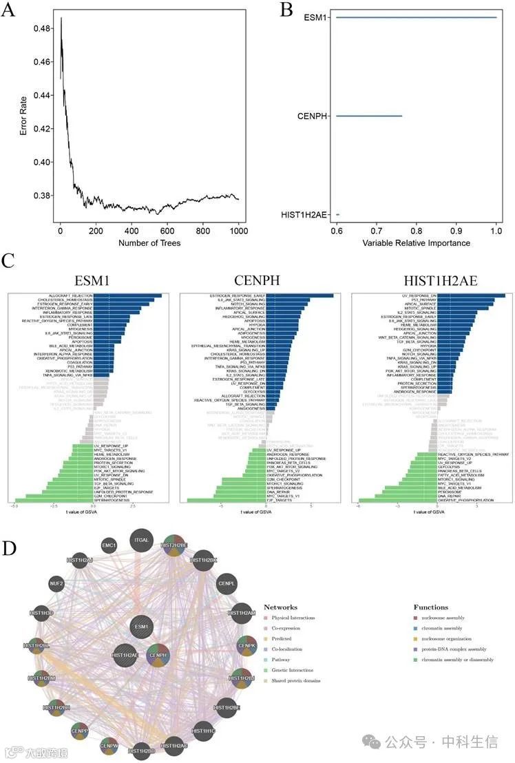
为了确定OC致癌的核心基因,我们使用随机生存森林算法进行特征选择,通过错误率与分类树数之间的关系,揭示相对重要度大于0.38的基因作为最终特征(图3A)。我们验证了CENPH、ESM1和HIST1H2AE 3个基因。为了测试随机生存森林模型在这些数据上的特性,我们确定了袋外(out-of-bag,OOB)误差,通过对构建该树时未使用的数据对每棵树进行测试来分析OOB误差,将3个基因的OOB评分显著性排序进行展示(图3B)。此外,基因集变异分析(GSVA)表明雌激素反应较早,E2F靶点是CENPH介导的主要途径。ESM1主要介导同种异体移植排斥反应和精子发生途径。紫外线响应dn和氧化磷酸化主要是HIST1H2AE表达的两个主要富集途径之一(图3C)。此外,GENEMANIA分析表明这三个基因在核小体组装、染色质组装、核小体组织和蛋白DNA复合物组装等多种生物学功能中具有密切的相互作用(图3D)。

图3:OC疾病中关键基因的验证。(A)错误率与分类树数之间的相关性。(B)三个基因排序的可变相对重要性。(C)三个关键基因ESM1、CENPH和HIST1H2AE的GSVA。(D)基于GeneMANIA数据库的ESM1、CENPH和HIST1H2AE之间的网络。
OC中与免疫浸润和遗传改变相关的核心基因
通过WGCNA、GO、KEGG和随机生存森林等一系列生物信息学分析对核心基因进行验证。这表明这三个基因参与了OC的进展。因此,我们进一步将CENPH、ESM1和HIST1H2AE三个基因定义为与OC相关的核心基因。为了进一步鉴定,我们还基于TCGA数据库提取了这3个基因的临床关联数据。结果表明,与病理3级OC组织相比,病理2级OC组织中ESM1的表达增加,但CENPH和HIST1H2AE的表达与病理分级无显著相关性(补充图2A)。为了阐明这三个基因与免疫微环境之间的关系,我们基于TIMER数据库提取了这三个基因的表达水平谱,结果显示在不同的免疫细胞类型中表达水平不同(补充图2B)。此外,我们进一步分析了这三种基因水平与B细胞、CD8+ T细胞、CD4+ T细胞、巨噬细胞、中性粒细胞和树突状细胞浸润水平的关系(补充图2C)。这些结果表明这三个基因与OC患者的免疫浸润进展密切相关,特别是HIST1H2AE和ESM1基因。
为了确定三个基因是否存在于OC的体细胞突变频率中,我们基于cbioportal数据库(http://www.cbioportal.org/)提取了oncoprint图谱。CENPH、ESM1和HIST1H2AE基因的体细胞突变频率分别为6%、8%和17%(图4A)。另一项分析表明免疫浸润与癌变之间存在显著关联。肿瘤突变负荷(Tumor mutational burden,TMB)是免疫治疗中一项非常重要且可识别的临床生物标志物。为了研究TMB是否会影响这些基因(包括CENPH、ESM1和HIST1H2AE)异位表达的OC的免疫治疗,我们证实了这些基因的表达与体细胞突变数量之间的相关性,表明在OC中,高表达ESM1比低表达ESM1与更高的TMB相关(P=6.343e-04)(图4B)。综上结果表明免疫检查点抑制剂可能对ESM1高表达的OC患者更有效和敏感。
OC核心基因对免疫/化疗的敏感性
检查三个基因的TMB使我们能够分析免疫治疗效率的可能性。虽然免疫治疗目前尚未在OC患者中使用,但我们利用TIDE算法寻求免疫治疗效率的可能性。考虑到日常工作中使用的化疗方案,我们还评估了两种基因表达亚型(低表达或高表达)对三种化疗药物和两种EGFR-TK抑制剂(顺铂、多西他赛、紫杉醇、吉非替尼和厄洛替尼)的反应。因此,我们基于GDSC细胞系数据,采用岭回归方法建立预测模型。有趣的是,该结果显示这五种药物的IC50介于低和高水平ESM1之间,低ESM1可能对化疗(紫杉醇)和免疫治疗(吉非替尼和厄洛替尼)更敏感。然而,五种药物治疗后的CENPH和HIST1H2AE没有观察到这种差异(图4C)。综上表明,与EGFR-TK抑制剂(厄洛替尼和吉非替尼)和紫杉醇相比,高水平ESM1的OC患者更适合进行免疫治疗。此外,先前的研究表明,异常的表观遗传修饰可以驱动肿瘤发生和对治疗的耐药性。我们基于TCGA数据库提取了OC中这些核心基因的DNA甲基化谱,结果显示,与正常卵巢组织相比,OC的甲基化水平有所升高(图4D)。

图4:3个关键基因的表观遗传修饰和遗传改变。(A)3个关键基因的DNA改变。(B)3个关键基因的肿瘤突变负荷。(C)顺铂、多西他赛、厄洛替尼、吉非替尼和紫杉醇对3个关键基因的IC50估计值。(D)基于TCGA数据库的3个关键基因DNA启动子甲基化水平。
ESM1异位表达与OC的临床参数相关
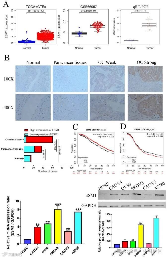
我们首先利用TCGA和GEO数据库确认了ESM1在OC患者中的表达,发现ESM1在OC中明显增强(图5A)。为了进一步研究OC中这些核心基因的mRNA水平,我们收集了30对接受手术切除的OC患者的邻近正常卵巢组织。qRT-PCR显示与癌旁组织相比,OC中ESM1明显升高(图5A)。我们还发现,基于TCGA数据库,ESM1在OC诊断中具有很高的敏感性和特异性(补充图3A),这表明ESM1是OC患者很好的诊断标志物。此外,我们利用免疫组化染色检测OC中这些蛋白的水平,并与相应的癌旁组织和正常卵巢组织进行比较。结果发现与相应的癌旁组织和正常卵巢组织相比,OC组织中ESM1的表达增加(图5B)。此外,我们也发现这些异位表达的蛋白与OC的FIGO分期、淋巴结转移和复发等一些临床参数密切相关(表1-2)。这些结果表明,ESM1可能在OC的发生和发展中起关键作用。
我们还基于KM-plot数据库验证了ESM1在OC患者中的预后意义,结果表明ESM1水平的总生存期(OS)与OC患者预后呈负相关(图5C),但ESM1水平的无进展生存期(PFS)与OC患者的预后呈正相关(图5D)。既往研究表明,肥大的心脏与肿瘤之间存在由分泌因子介导的密切串扰,促进癌变和疾病恶化。这一矛盾的结果可能是由于ESM1可以加速OC向负相关PFS的进展,但ESM1水平高的OC患者可以从心肺衰竭中获益,这使得ESM1水平高的OC患者具有更高的耐受性,从而避免心肺衰竭死亡。此外,我们还发现ESM1在早期OC患者中显著升高(补充图4),这表明更多ESM1 mRNA高表达的早期OC患者比ESM1 mRNA低表达的OC患者有更好的临床治疗机会,获得更好的预后。我们进一步利用TCGA数据库分析ESM1的预后价值(补充图3B-F)。ESM1 mRNA的表达与总生存率呈显著正相关,尤其是在淋巴浸润、G3组织学分级、年龄>60岁、FIGO III期的OC患者中。与双侧OC患者相比,单侧OC患者的ESM1表达也更高(补充图3G)。在DSS和OS事件中,存活OC患者的ESM1 mRNA表达高于死亡OC患者(补充图3H)。这些结果表明,ESM1在OC的发生和发展中具有重要作用。最后,我们证实了ESM1在多个OC细胞系中的表达水平。
qRT-PCR和蛋白质印迹显示,与正常卵巢细胞(HOSE)相比,OC细胞系中的ESM1 mRNA和蛋白水平显著升高,尤其是SKOV3和A2780细胞(图5C和图5D)。

图5:ESM1在OC患者中的表达水平及其预后价值。(A)基于TCGA数据库OC数据集、GEO数据库GSE66957数据集和OC患者中的qRT-PCR鉴定ESM1的mRNA水平。(B)正常卵巢组织样本、癌旁OC组织样本和OC组织样本中ESM1蛋白表达水平。(C和D)基于KM-plot数据库的ESM1的OS分析、基于KM图数据库的ESM1的PFS分析、多种OC细胞系和永生化卵巢上皮细胞中ESM1的mRNA水平、ESM1蛋白在多种OC细胞系和永生化卵巢上皮细胞中的表达。**P<0.01,***P<0.001表示与对照相比具有统计学显著性。
ESM1敲低对OC进展的影响
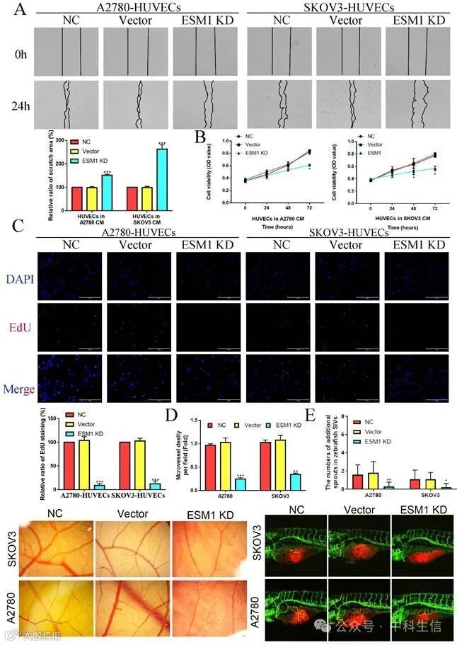
为了验证ESM1的病理生理功能,我们使用RNA干扰来抑制内源性ESM1的表达。利用蛋白质印迹检测内源性ESM1表达,结果显示抑制效果最好的为shRNA#1(图6A)。我们证实了ESM1对OC增殖的影响,这表明抑制ESM1可以显著降低体外增殖能力(图6B和图6C)。此外,我们发现ESM1表达敲低显著抑制了A2780和SKOV3细胞系的DNA复制水平(图6D)。这些结果表明,敲低ESM1可显著抑制OC细胞的增殖能力。然后,我们通过流式细胞术证实了ESM1对A2780和SKOV3细胞凋亡水平的影响。结果显示,当ESM1缺失时,两种OC细胞系的凋亡水平明显升高(图6E)。此外,ESM1 KD明显诱导细胞周期阻滞在G1期(图6F)。

图6:ESM1对OC增殖、细胞周期进程和凋亡的影响。(A)A2780和SKOV3细胞的NC组、载体组和ESM1 KD组中ESM1的表达。通过MTT分析(B)、平板克隆形成测定(C)和EdU测定(D)观察ESM1 KD对A2780和SKOV3细胞的影响。(E)ESM1 KD在OC细胞凋亡逃逸中的功能。(F)ESM1 KD对A2780和SKOV3细胞周期的影响。*P<0.05、**P<0.01、***P<0.001表示与对照相比具有统计学显著性。
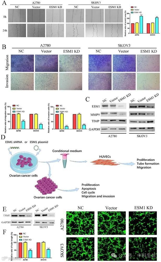
另外我们还检测了ESM1敲低对OC细胞迁移和侵袭的影响。抑制ESM1后,OC的迁移和侵袭明显减弱(图7A和7B)。ESM1敲低也抑制了MMP9的表达,但增强了TIMP的表达,从而抑制了OC细胞的迁移和侵袭(图7C)。
ESM1缺乏在体内和体外抑制OC血管生成
使用ESM1 KD或OE转染OC细胞后获得的条件培养基(CM)孵育HUVECs 6 h,用于进一步的管形成分析、增殖分析和迁移分析(图7D)。管形成分析表明与NC组和载体组相比,ESM1缺失可诱导肿瘤新生血管抑制(图7E和图7F)。

图7:ESM1 KD阻碍OC迁移、侵袭和血管生成。通过伤口愈合(A)和Transwell实验(B)测量并比较A2780和SKOV3细胞中NC、载体和ESM1敲低的迁移和侵袭能力。(C)通过蛋白质印迹检测A2780和SKOV3细胞系中shRNA处理的ESM1 KD的MMP9和TIMP水平与正常对照和载体组的比较。(D)细胞转染、条件培养基收集和管形成分析及其他实验的工作流程。(E)A2780和SKOV3细胞的NC组、载体组和ESM1 KD组中ESM1的表达。(F)在用载体或ESM1 shRNA转染的A2780和SKOV3细胞中进行细胞血管生成测定。**P<0.01,***P<0.001表示与对照相比具有统计学显著性。
伤口愈合实验显示ESM1 KD后OC细胞源性CM中huvec的迁移能力显著降低(图8A)。增殖试验也表明与NC和载体组相比,来自ESM1 KD OC细胞的CM的HUVECS的增殖能力较低(图8B和图8C)。此外,通过CAM分析进一步证实了ESM1对OC体内血管生成的分子作用,与NC组和载体组相比,ESM1 KD组新生血管形成密度明显降低(图8D)。在斑马鱼模型中也观察到ESM1的抑制作用,表明ESM1 KD可以显著抑制体内新血管的形成(图8E)。这些结果表明ESM1基因敲低可降低OC细胞的血管生成能力。

图8:ESM1敲低可以在体外和体内抑制OC细胞血管生成。(A)通过伤口愈合分析,来自用载体或ESM1 shRNA转染的细胞的A2780/SKOV3条件培养基增强了HUVEC的迁移能力。MTT分析(B)和EdU测定(C)检测含有ESM1 KD的OC细胞条件培养基对HUVEC增殖的影响。(D)ESM1 KD或未KD后用A2780/SKOV3条件培养基孵育鸡胚胎。(E)斑马鱼模型中ESM1 shRNA转染或空载体质粒转染对A2780/SKOV3血管生成的影响。*P<0.05、**P<0.01、***P<0.001表示与对照相比具有统计学显著性。
抑制ESM1对体内肿瘤生长的影响
为了进一步证实ESM1对体内OC的作用,将转染载体或ESM1 KD的A2780细胞皮下注射到裸鼠体内。结果发现ESM1抑制组的肿瘤体积和重量明显小于载体组(图9A-C),这表明ESM1在体内可以促进OC细胞的致瘤性。免疫组化染色显示,抑制ESM1可抑制VEGF-A、PCNA和Cdc25A的表达(图9D),表明ESM1可通过促进细胞增殖、细胞周期和血管生成来加速OC的进展。

图9:抑制ESM1可以抑制体内OC细胞的生长。(A)ESM1 shRNA慢病毒质粒转染或空载体慢病毒质粒转染对A2780体内生长的影响。这些异种移植物的肿瘤体积(B)和肿瘤重量(C)。(D)通过免疫组化染色观察这些异种移植物中ESM1、VEGFA、PCNA和Cdc25A的表达。**P<0.01,***P<0.001表示与对照相比具有统计学显著性。
EMS1敲低抑制人OC细胞中Akt/mTOR/HIFα通路
根据GSVA结果,我们证实了ESM1对PI3K/Akt通路的致癌作用。蛋白质印迹分析显示,ESM1抑制可使AKT通路失活,进一步降低AKT、p-Akt、mTOR、p-mTOR、HIF-α、eNOS和MMP9的表达,而AKT激活剂(SC-79)可逆转这一过程(图10A)。此外,我们通过ELISA检测了这些细胞组的VEGF水平(图10B),这表明ESM1可以通过Akt途径提高VEGF水平。综上所述,ESM1/Akt轴在OC细胞增殖和血管生成的调控中起关键作用(图10C)。

图10:ESM1通过Akt/mTOR途径加速OC的发展和进展。(A)在NC、载体、ESM1 KD和带有SC-79(Akt途径激活剂)的ESM1 KD组中,通过蛋白质印迹法确认了ESM1、Akt、p-Akt、mTOR、p-mTOR、HIF-α、eNOS和MMP9的表达。(B)通过ELISA分析检测NC、载体、ESM1 KD和ESM1 KD与SC-79(Akt途径激活剂)组中VEGF的水平。(C)ESM1在OC中的潜在机制。**P<0.01,***P<0.001表示与对照相比具有统计学显著性。
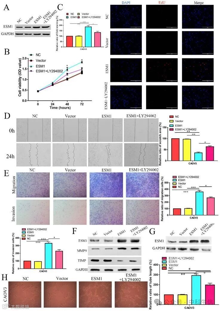
ESM1过表达(OE)通过Akt通路加速OC细胞的增殖、迁移和血管生成
此外,我们构建了一个过表达ESM1蛋白的CAOV3细胞系和一个转染空载体的NC CAOV3细胞系。通过蛋白质印迹方法检测ESM1水平(图11A)。MTT分析显示ESM1 OE能显著提高CAOV3细胞的活力(图11B)。EdU分析也显示ESM1可以加速CAOV3细胞中的DNA复制(图11C)。此外,我们发现ESM1可以增强OC的迁移和侵袭能力(图11D和图11E),明显增加了MMP9,但降低了TIMP蛋白的表达(图11F)。与NC和载体组相比(图11G),高水平ESM1的CAOV3细胞可诱导肿瘤新生血管的抑制。此外,Akt抑制剂LY294002可以逆转ESM1的这些分子生物学效应(图11A-G),但Akt抑制剂LY294002不影响ESM1的表达(图11F)。此外,我们还发现ESM1可以促进CAOV3 CM培养的HUVECs中新血管的形成,LY294002可以挽救CAOV3 CM(图11H)。进一步实验表明ESM1 OE-CAOV3细胞分泌高水平的ESM1可增强HUVECs的增殖和迁移能力(图12A-C)。通过CAM和斑马鱼模型分析进一步证实ESM1对OC体内血管生成的分子作用,与NC和载体组相比,ESM1 OE的新血管形成密度和数量明显增加,而LY294002的密度和微血管形成数量明显减少(图12D和图12E)。这些结果表明,ESM1可以通过Akt途径促进OC的进展。

图11:ESM1过表达通过Akt途径对OC生物表型的影响。(A)蛋白质印迹检测CAOV3细胞中NC组、载体组、ESM1组、ESM1+LY294002组ESM1的表达情况。通过MTT分析(B)和EdU分析(C)观察ESM1和ESM1+LY294002对CAOV3细胞增殖能力的影响。通过伤口愈合(D)和Transwell实验(E)观察ESM1和ESM1+LY294002对CAOV3细胞迁移和侵袭能力的影响。(F)CAOV3细胞系中免疫印迹实验检测ESM1和ESM1+LY294002细胞中MMP9和TIMP的水平与正常对照组和载体组的比较。(G)CAOV3细胞系中NC组、载体组、ESM1组和ESM1+LY294002组中ESM1的表达。(H)在用载体、ESM1或ESM1+LY294002转染的CAOV3细胞中进行血管生成测定。*P<0.05、**P<0.01、***P<0.001表示与对照相比具有统计学显著性。

图12:ESM1可以在体外和体内通过Akt途径促进OC血管生成。通过EdU分析(A)和MTT分析(B)观察ESM1或ESM1+LY294002 CAOV3细胞条件培养基对HUVEC增殖能力的影响。(C)ESM1或ESM1+LY294002 CAOV3细胞条件培养基对HUVEC通过伤口愈合迁移能力的影响。(D)在ESM1或ESM1+LY294002之后用CAOV3条件培养基孵育鸡胚胎。(E)ESM1或ESM1+LY294002 CAOV3细胞对斑马鱼模型血管生成的影响。*P<0.05、**P<0.01、***P<0.001表示与对照相比具有统计学显著性。
讨论
OC是一种多血管实体瘤,死亡率高,其在侵袭前阶段很少有特殊症状,通常诊断较晚,此时癌细胞已在腹膜腔内转移,并且没有机会进行完全手术切除。晚期确诊的OC患者的5年生存率约为30%。因此,探索OC治疗和诊断的治疗靶点或生物标志物仍具有重要意义。
近年来,高通量测序技术的发展、公共数据库和生物信息学方法为深入探索癌症的发病机制提供了科学依据。在本研究中,我们通过WGCNA网络和基于GSE66957和GSE54388数据集进行随机生存森林变量筛选,发现CENPH、ESM1和HIST1H2AE与OC的形成和发展息息相关。随后,利用CIBERSORT算法以进一步分析3个hub基因与免疫浸润的相关性,表明ESM1在OC的癌变过程中发挥关键作用。
ESM1是一种内源性蛋白,在生理条件下主要表达于人肺和肾组织内皮细胞中,并参与调节内皮细胞的功能。最近的研究指出在HCC、BRCA、ESCC、PRCA等多种类型的癌症中均观察到异位高水平的ESM1。我们发现ESM1在OC组织样本中也有所增加,与OC患者的OS呈负相关,与OC患者的PFS呈正相关。Cui等人还发现ESM1是肾上腺皮质癌(ACC)、宫颈鳞状细胞癌和宫颈内膜腺癌(CESC)等多种癌症类型的重要生物标志物,与OS呈负相关。Janowczyk等人发现ESM1可能是OC患者预测预后的潜在肿瘤血管标志物。Laloglu等发现恶性卵巢和子宫内膜疾病的ESM1水平明显升高,这对卵巢和子宫内膜的恶性或良性疾病的诊断有帮助。这些结果表明ESM1在多种癌症中发挥着关键作用,可能是癌症患者,特别是OC患者的有效生物标志物。然而,导致ESM1过表达的机制仍然不清楚。我们认为,ESM1的上调可能与DNA甲基化、非编码RNA调控、组蛋白乙酰化以及关键转录因子的活性有关。此外,我们通过免疫组化染色发现ESM1表达与FIGO分期、淋巴结转移、复发等多个临床病理参数有显著相关。Manal Behery等人发现与正常卵巢样本相比,OC样本中ESM1明显增强,ESM1是OC患者独立的预后指标。Wang等人进一步发现新的血管生成相关基因(ARG)特征(ESM1、CXCL13、TPCN2、PTPRD、FOXO1和ELK3)在OC预后预测中表现较好。这些结果表明,ESM1通过诱导血管生成、淋巴结转移和复发而导致OC患者预后不良。然而,这些所有假设都需要进一步的实验验证。
与NC或载体转染的OC细胞相比,ESM1敲低后的OC细胞具有较低的增殖和凋亡逃逸能力。已有研究报道ESM1可加速髓系白血病细胞、BRCA细胞、NSCLC细胞的增殖,促进CRC细胞、髓系白血病细胞、BCA细胞的凋亡逃逸。此外,ESM1的主要分子机制是激活Akt、NF-κB和MAPK信号通路。我们通过降低OC细胞系中VEGF水平证实了ESM1敲除对血管生成的影响。先前的研究表明,VEGF与ESM1之间的正反馈回路参与了BCA的进展。ESM1还可与HGF/SF、FGF等多种血管生成分子相互作用,形成正反馈回路,进而诱导血管内皮细胞增殖和形成管状结构。此外,已有研究表明VEGF可诱导淋巴血管的激活和形成。ESM1可通过VEGF诱导增殖和迁移,诱导淋巴管生成和肿瘤转移。本研究发现ESM1敲低可以抑制OC细胞的迁移和侵袭。在的过程中,基质金属蛋白酶(matrix metalloproteinase,MMP)的表达是癌细胞迁移和侵袭的重要原因。一系列研究表明ESM1在HCC、HNSC、CRC和GC等多种癌症类型中可加速迁移和侵袭。我们还发现ESM1在OC进展中的迁移和侵袭分子机制与这些癌症类型相似。这些结果都表明,ESM1在癌症转移中发挥了关键作用。
基于我们的生物信息学分析和实验分析了ESM1可以通过Akt/mTOR通路加速OC的增殖、凋亡、转移和血管生成,这是一个重要的促癌信号通路。在最近的研究中显示Akt/mTOR信号通路参与了OC细胞的癌变。综合本研究的生物信息学分析和实验验证结果证实ESM1可以驱动Akt/mTOR通路的激活,促进OC的发生和发展。
结论
本研究首次系统地阐明了ESM1在OC疾病发生和发展过程中的表达、功能和分子机制,证实了ESM1可以通过调节Akt/mTOR通路促进细胞增殖、凋亡逃逸、血管生成、迁移和侵袭。综上所述,本研究进一步证实了ESM1可能是OC患者的诊断标志物和潜在的治疗靶点。
需要原文文献以及想了解医学生信分析的小伙伴扫描下方二维码添加技术助理


