今天小编分享一篇2021年7月发表在Front Immunol的文章(IF :8.786),题目为“Identification of Immune-Associated Genes in Diagnosing Aortic Valve Calcification With Metabolic Syndrome by Integrated Bioinformatics Analysis and Machine Learning”。
背景和方法
背景:免疫系统失调在主动脉瓣钙化 (AVC) 和代谢综合征 (MS) 发病机制中起关键作用。该研究旨在确定 AVC MS 患者的关键诊断候选基因。
方法:
1、 我们从基因表达综合(GEO)数据库中获得了三个 AVC 和一个 MS 数据集。
2、 通过Limma 和加权基因共表达网络分析 (WGCNA)、功能富集分析、蛋白质-蛋白质相互作用 (PPI) 网络构建和机器学习算法(最小绝对收缩和选择算子)用于识别候选免疫相关hub基因,用于诊断 AVC 与 MS。
3、 为了评估诊断价值,开发了列线图和受试者工作特征(ROC)曲线。
最后,创建免疫细胞浸润以研究 AVC 中的免疫细胞失调。
结果:
1、差异表达基因的鉴定
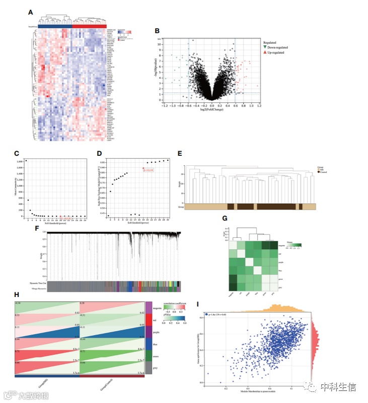
从AVC 数据集中识别的 DEG 的热图和火山图(图1)。(A)每行显示 DEG,每列指 AVC 病例或对照样本之一。(B)红色和绿色图三角形分别代表基因表达上调和下调的 DEG。
图1
2、加权基因共表达网络分析与关键模块识别
在 MS 中通过Limma鉴定 DEG ,通过WGCNA 鉴定模块基因(图2)。(A)热图显示从 MS 数据集中识别的前 50 个上调和下调的 DEG。(B)火山图显示所有 DEG,其中红色和绿色三角形表示重要的 DEG。(C, D)选择β=18作为软阈值,结合尺度独立性和平均连通性分析。(E) MS 和对照样品的聚类树状图。(F)不同颜色表示的基因共表达模块。(G)基因邻接的热图。(H)模块与 MS 之间关联的热图。(I) 绿色模块基因与 MS 最显着相关。
图2
3、代谢综合征的功能富集分析
MS中基因交叉的富集分析(图3)。(A)维恩图显示,通过DEG和WGCNA的绿色模块基因的交叉点识别出 36 个基因。(B)基因交叉的 KEGG 通路分析。(C-E)GO分析基因的交叉点,分别包括生物过程、细胞成分和分子功能。
图3
4、通过机器学习识别候选 Hub 基因
机器学习在筛选候选诊断生物标志物(图4)。(A, B)lasso模型中的生物标志物筛选。(C, D) RF算法根据每个基因重要性的计算对基因进行排序。(E)维恩图显示通过上述两种算法识别出五个候选诊断基因。
图4
5、 诊断价值评估
列线图构建和诊断价值评估(图5)。(A) 列线图是基于五个候选hub基因构建的。(B-G)每个候选基因(BEX2、SPRY2、CXCL16、ITGAL和MORF4L2)的 ROC 曲线显示所有候选基因对AVC合并MS均具有较高的诊断价值。
图5
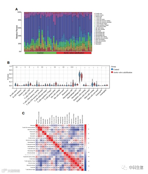
6、 免疫细胞浸润分析
AVC 和对照之间的免疫细胞浸润分析(图6)。(A)从条形图中可视化的不同样本中 22 种免疫细胞的比例。(B) vioplot 显示的 AVC 和对照组之间 22 种免疫细胞比例的比较。(C) 22 种免疫细胞类型组成的相关性。
图6
结论
我们的研究系统地发现了五个免疫相关的候选hub基因(ITGAL、CXCL16、MORF4L2、SPRY2和BEX2),并通过各种生物信息学分析和机器学习算法为诊断 AVC 与 MS 提供了列线图。
图5

