摘要
Abstract
早上好,今天小编分享一篇2022年9月发表在
Frontiers in Genetics(IF=4.772)的文章。补体系统作为一种先天免疫和适应性免疫中复杂的多步骤级联,可以增强抗体和吞噬细胞的功能,本文中作者旨在TCGA胃腺癌队列中挖掘CSRGs预后相关signature gene,并验证其作为独立预后影响因素的可行性,为胃腺癌的精准治疗提供新参考。
背景&方法
背景:胃腺癌(STAD)是一个全球性的恶性肿瘤,基于2020年全球癌症统计数据,5年生存率只占晚期STAD患者的30%。STAD发生发展原因复杂,牵涉到很多因素如遗传因素、幽门螺杆菌感染、吸烟或环境因素。STAD的恶性表型不仅由肿瘤细胞的内在异质性决定,还由肿瘤微环境内的基质细胞和免疫细胞决定。补体系统是一种重要的先天免疫系统,保护宿主免受入侵病原体的侵袭。传统意义上,它被认为是一个复杂的蛋白质网络,可以对外来病原体做出快速反应并引发炎症反应。
方法:
1、在TCGA数据库下载STAD队列数据,过滤掉没有生存信息的样本;
2、分别在Genecard、HGNC和MSigDB数据库以关键词“complement”搜索相关基因,最终经过筛选共找到248个基因作为补体系统相关基因;
3、利用edgeR包在肿瘤和癌旁样本中进行差异分析,差异基因和补体系统相关基因取交集得到补体系统相关差异基因;
4、利用单因素COX和多因素COX回归筛选补体系统预后相关特征基因(CSRGs)并计算风险评分,构建风险预后模型;
5、绘制列线图和校正曲线并在外部数据集GSE84437中进行验证;
6、分别在ESTIMATE免疫/基质评分、免疫细胞浸润和GSEA富集等方面验证风险评分作为独立预后影响因素的可行性。
7、qPCR实验验证。
结果
在TCGA-STAD队列中鉴定补体系统相关差异基因
表1展示了两个数据集病人相关的临床信息。在TCGA队列中共鉴定出120个差异基因,并利用DAVID数据库进行GO和KEGG富集分析。单因素COX和多因素COX共鉴定出12个预后相关基因(Figures2A-D),由于ERCC6L在肿瘤样本中上调,且其预测效能较好,故下一步分析将其排除,最终保留11个预后相关基因(FDR < 0.05,p < 0.05)。
构建风险预后模型并计算风险评分
接下来作者采用基于AIC的逐步回归法筛选特征基因并构建多因素COX回归模型。最后筛选出SERPINE1、PROC、CFHR3这三个基因构建了模型(表2)。根据生存分析,SERPINE1、PROC、CFHR3的高表达与不良预后显著相关(图2E-G),之后计算了风险评分。根据风险评分将患者分为低风险组和高风险组。如图3A所示,高风险组患者死亡率较高,生存期较短。此外,KM曲线显示高风险组患者的总生存率明显低于低风险组患者(图3B)。此外,风险热图显示随着风险评分的增加,SERPINE1、PROC和CFHR3表达上调(图3A)。1、3、5年ROC曲线显示,该模型具有较强的预测能力(图3C)。此外,在单因素和多因素Cox回归分析中,风险评分都可以作为一个独立预后影响因素(表3)。
在外部数据集中验证风险预后模型
接下来作者在GSE84437数据集中验证了基于三个基因构建的风险预后模型,同样计算了风险评分。然后将患者分为高风险组和低风险组。与TCGA队列的结果一致,高风险组患者的生存时间短于低风险组(图4A)。此外,高风险组与不良预后显著相关(图4B)。1、3、5年的ROC曲线显示模型预测效能良好(图4C)。风险评分模型在单因素和多因素Cox分析中都是一个独立预后影响因素(表3)。
肿瘤微环境相关景观分析
为了探究风险评分与TME之间的关系,作者利用ESTIMATE计算免疫评分、基质评分、ESTIMATE评分和肿瘤纯度。结果显示,高风险组的免疫评分、基质评分、ESTIMATE评分显著高于低风险组,肿瘤纯度低于低风险组,说明高风险组TME中存在较多的基质成分(图5A-D、6A-D)。
为了分析TCGA队列和外部验证集中每个样本的免疫状态,利用ssGSEA计算28种免疫细胞的免疫浸润评分(Figure 5、6E)。与低风险组相比,高风险组中中枢记忆CD4 T细胞、记忆B细胞、调节性T细胞、1型T辅助性细胞、未成熟树突状细胞、巨噬细胞、肥大细胞、NK细胞、NK T细胞、浆细胞样树突状细胞数量较多,提示高风险组中其与补体系统相关的免疫功能更为活跃。然后,用MCP-counter方法估计TCGA和外部验证集队列内的免疫浸润细胞。在MCP-counter方法中,作者发现与低风险组相比,高风险组的NK细胞、单核细胞、巨噬细胞、中性粒细胞和内皮细胞均显著升高(图5,6F)。
化疗药物敏感性及免疫检查点分子相关分析
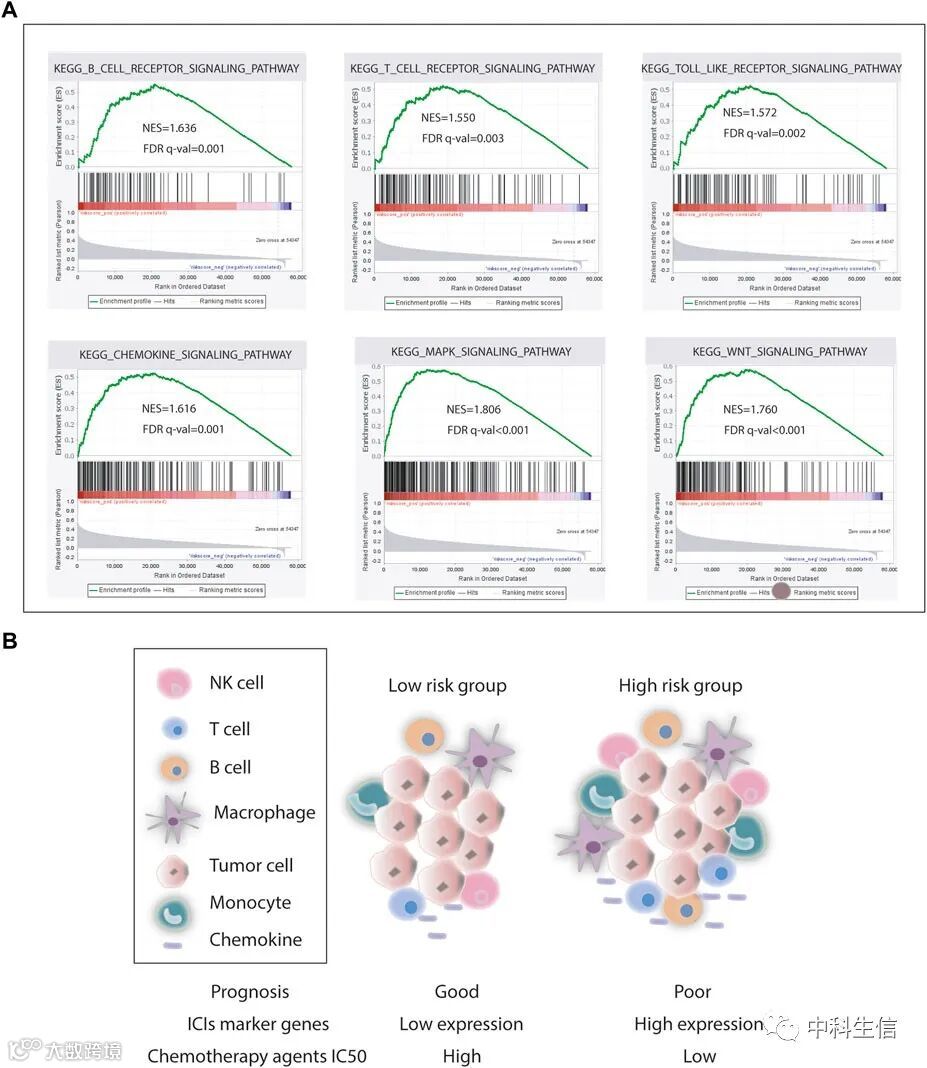
接下来作者选取了前面提到的6种化疗药物,比较低风险组和高风险组的IC50值之间的差异。结果显示高风险患者对雷帕霉素、尼罗替尼、5-氟尿嘧啶、阿西替尼、DMOG和JNK抑制剂VIII的IC50值较低,说明这6种药物可能更适用于高风险组患者(图7A)。接下来作者比较了9种免疫检查点分子(CD28、CTLA4、CD274、HAVCR2、BTLA、TNFSF4、CD160、PDCD1和TGFBR1)和9种趋化因子(CCL2、CCL17、CCL18、CCL22、CCR2、CCR5、CCR6、CXCL12和CXCR4)的表达水平,以评估STAD患者对免疫治疗的反应。与低风险组相比,高风险组中7种常见免疫检查点分子均高表达,但CD274和PDCD1的表达无显著性差异(图7B)。与低风险组相比,高风险组趋化因子表达均上调(图7C)。这些结果表明,基于CSRGs的风险模型显示免疫治疗和化疗对STAD患者有利。为了阐明低风险组和高风险组之间富集通路的差异,作者利用GSEA方法进行了通路富集分析。高风险组主要富集到T细胞受体信号通路、B细胞受体信号通路、MAPK信号通路、Wnt信号通路等(图8A)。综上所述,当前结果为CSRGs与肿瘤微环境之间的关系提供了新线索(图8B)。
绘制Nomogram图及验证
接下来作者将风险评分和相关临床特征(年龄、性别、病理分期、TNM分期)纳入进来并绘制nomogram图(图9A),计算出的c-index为0.700。然后绘制校准曲线,将预测总生存率与观察总生存率进行比较。结果显示,无论是TCGA队列还是外部验证集,nomogram图预测与实际观察结果都非常一致(图9B-G)。
qRT-PCR实验验证
在TCGA数据库中,这三个基因的表达在肿瘤组织中显著高于相邻正常组织(图10A-F)。通过qRT-PCR检测其在AGS、HGC27和GES-1中的表达水平。与GES-1相比,AGS和HGC27中SERPINE1、PROC和CHFR3显著上调(图10H-J)。
扫描二维码 联系我们
中科生信

