每日文献
分享一篇2022年7月发表在Front Genet(IF:4.772)《Identification of Immune-Related Hub Genes in Parkinson's Disease》(PMID: 35938039),作者利用生物信息学分析,探索了帕金森病中免疫相关hub基因和免疫浸润模式。该研究方法同样适用于其他肿瘤或非肿瘤的研究,有相关需求的老师欢迎联系我们。
背景&方法
背景:
帕金森病(PD)是一种常见的,与年龄相关的进行性神经退行性疾病。免疫功能障碍在PD的致病过程中起着至关重要的作用。
方法:
1、WGCNA分析鉴定与临床特征(PD)相关的模块基因;
2、ssGSEA免疫细胞浸润分析;
3、免疫相关关键基因的鉴定;
4、免疫相关关键基因的GO和KEGG通路富集分析;
5、LASSO筛选免疫相关Hub基因;
6、Hub基因与免疫细胞的相关性分析;
7、免疫相关Hub基因的ROC曲线分析;
8、Hub基因的表达验证。
结果
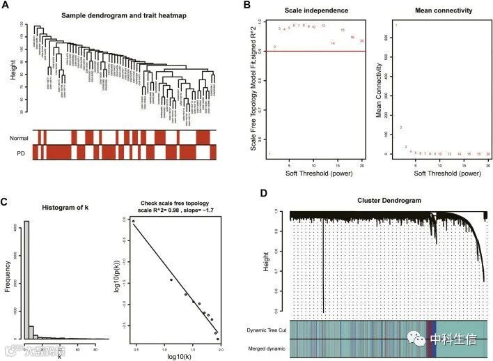
基因共表达模块的鉴定
从总共66个样本中选择前5198个变化最大的基因来构建共表达网络。所有样本进行层次聚类(图2A)。软阈值功率为5,无标度R2值为 0.98,斜率为-1.7(图2B,C)。最后,确定了四个共表达模块(图2D)。turquoise模块有3734个基因,blue模块有521个基因,brown模块有343个基因,gray模块有600个基因。
图2
模块-特征相关性的计算
根据模块的ME值,计算这些模块与临床特征(PD vs. control)之间的相关性。turquoise模块显示与PD的相关性最高,被选为关键模块(图3A)。 MM和GS之间的关系在关键模块中进行了评估(图3B)。图3C表明turquoise模块与临床特征状态高度相关。
图3
PD中的免疫浸润分析
通过ssGSEA算法计算PD和对照样品之间28种免疫细胞类型的浸润丰度(图4A)。PCA图表明PD组的免疫细胞浸润与对照组有显着差异(图4B)。
图4
免疫关键基因的鉴定和功能富集分析
免疫相关基因和关键模块基因(turquoise模块)重叠共获得129个免疫关键基因(图4C)。 然后,对免疫关键基因进行GO富集和KEGG通路富集分析(图5B)。
图5
免疫相关Hub基因筛选及Hub基因与免疫细胞的相关性分析
为了识别PD的免疫相关hub基因,129个免疫关键基因的表达水平和临床特征(PD与对照)被用于构建LASSO模型(图6A)。根据lambda最小标准的值,选出四个免疫相关hub基因:SLC18A2、L1CAM、S100A12和CXCR4(图6B)。免疫相关hub基因之间的关系如图6C。还评估了4个免疫相关hub基因和11种差异免疫细胞类型之间的相关性(图6D)。
图6
免疫相关Hub基因的ROC曲线分析
与对照样品相比,PD样品中SLC18A2和L1CAM的表达水平显着下调,S100A12和CXCR4显着上调(图7A)。 图7B所示,四基因模型的AUC值为0.92。 每个免疫相关中枢基因(SLC18A2、L1CAM、S100A12和CXCR4)的AUC值分别为0.81、0.78、0.78和0.76(图7C-F)。
图7
GSE20164中免疫相关Hub基因的验证
在GSE20164中验证了免疫相关中枢基因的表达水平。图8显示PD患者中SLC18A2和L1CAM的表达显着下调,CXCR4显着上调。 S100A12无显着差异。
图8

