早!今天小编和大家分享一篇2021年7月发表在Pharmacol Res杂志(IF:10.334)的文章《In silico development and clinical validation of novel 8 gene signature based on lipid metabolism related genes in colon adenocarcinoma》。肿瘤脂质代谢角度的预后文章,发到了10+,还是很厉害的,我们一起来看看文章的思路吧!
背景&方法
背景
结直肠癌(CRC)是最常见的消化道恶性肿瘤之一,发病率居世界第三位,死亡率居世界第四位。研究发现,一些生物活性脂质,如前列腺素 E2 (PGE2)、白三烯、1-磷酸鞘氨醇 (S1P) 和胆固醇酯已被证明是肿瘤侵袭性进展和转移的重要因素。在结肠癌中,脂代谢中的关键酶脂肪酸合酶(FASN)通过激活Wnt通路促进结肠癌细胞的侵袭和转移。此外,血脂与癌抗原CA19-9联合应用在结肠癌的早期诊断中也显示出更大的优势。靶向脂质代谢的关键酶在临床前研究中也显示出巨大的潜力。在这项研究中,作者开发和验证了基于脂质代谢相关基因的结肠癌预后模型,具有潜在的临床应用价值。
方法
1.应用非负矩阵分解(NMF)算法来识别基于脂质代谢相关基因的分子亚型;
2.使用加权相关网络分析(WCGNA)识别共表达基因,并进行Lasso多变量Cox分析以建立风险预后模型;
3.对风险模型进行临床特征分析,GSCALite 数据库用于基因特征的全基因组分析;
4.免疫组化验证。
研究结果
用NMF算法识别分子亚型
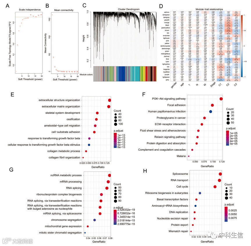
从MSigDB数据库下载脂质代谢途径相关基因,并筛选出776个与脂质代谢相关的基因。单因素Cox分析,获得了115个与结肠癌预后相关的基因。使用NMF算法对结肠癌样本进行聚类,得到C1,C2,C3三类样本。
WGCNA功能模块的分析与识别
对TCGA进行WGCNA富集分析,以临床参数和三个簇作为形状,筛选与三个簇相关性最高的模块基因作为关键基因。其中棕色模块包含936个基因,蓝色模块包含1404个基因,红色模块包含399个基因,三个模块合计包含2739个基因。对关键基因进行GO和KEGG富集分析。
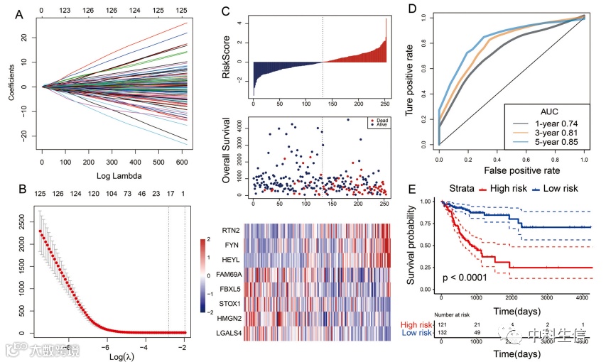
风险模型的构建和验证
将TCGA-COAD样本按照6:4随机分为训练集和验证集两个部分。单因素cox和LASSO回归分析构建风险模型。
分别在TCGA,GSE17538 和GSE17536数据集中对模型进行验证。
ESTIMATE算法分别对高低风险组间的免疫基质评分进行比较。
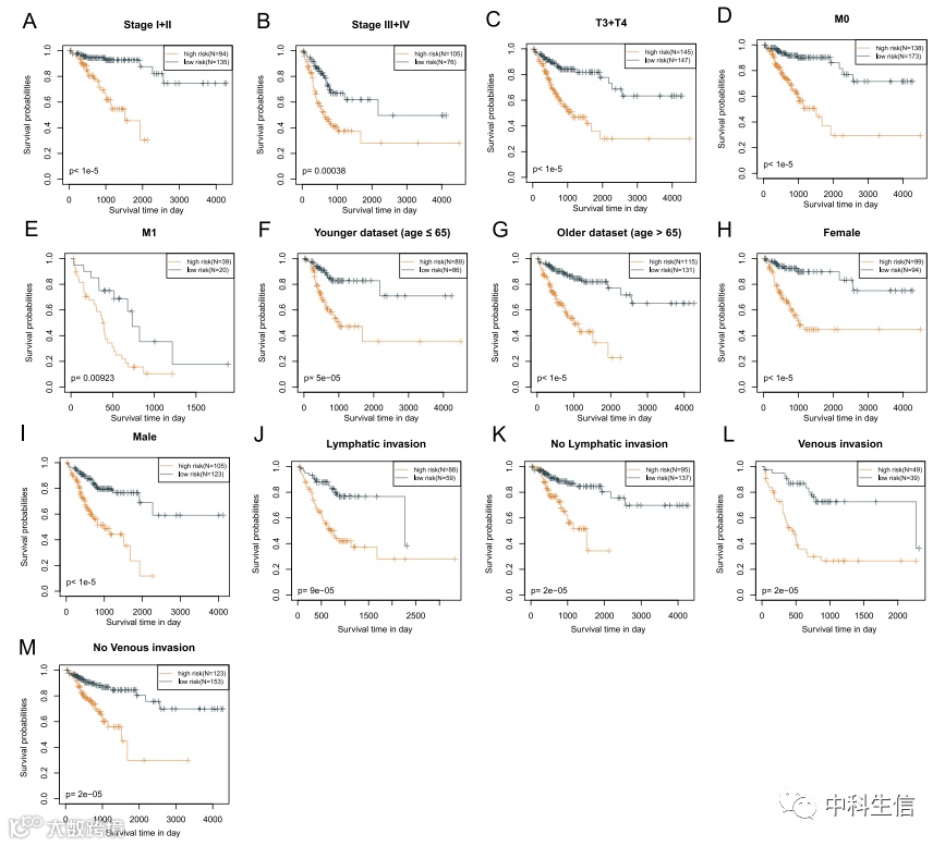
基于不同的临床特征,分析高低风险组之间的生存差异。
结合临床参数进行单因素和多因素cox回归分析,表明风险评分、M期和静脉侵犯是独立预后因素。
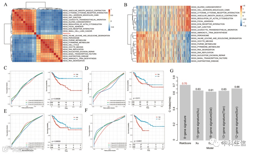
进行单样本GSVA富集分析,并进一步评估富集结果与风险评分之间的相关性。此外,将本研究得到的风险模型与其他文献得到的模型进行比较。
利用Oncomine数据库研究8个风险模型基因的表达水平。同时,免疫组化实验验证基因的表达情况,并在TCGA-COAD数据库中对基因表达情况进行验证。
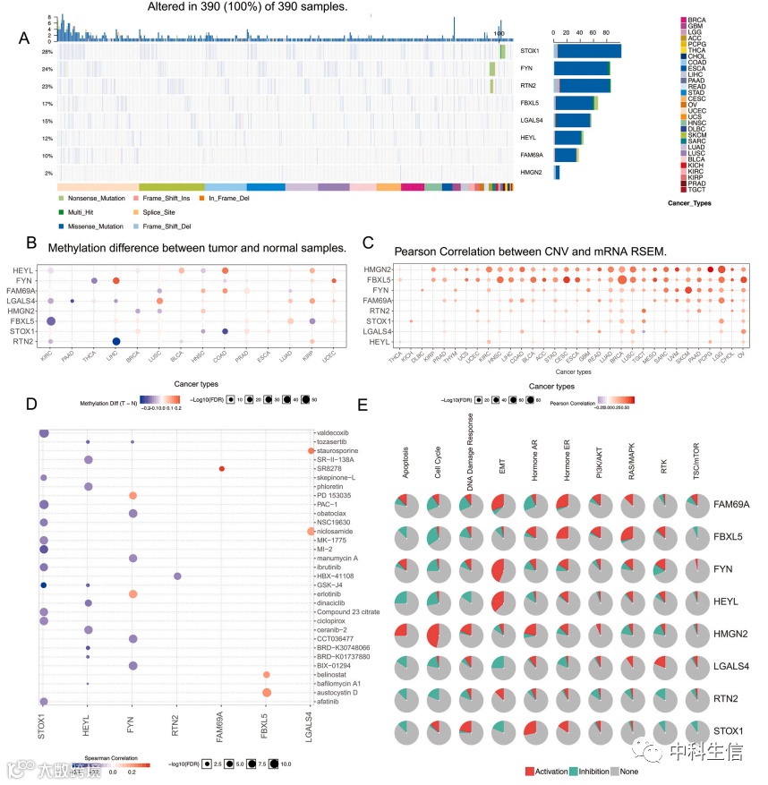
利用GSCALite数据库对8个基因进行全基因组分析,包括突变、甲基化和CNV分析。接下来进行基因组耐药分析,分析了基因表达与化疗药物的相关性。最后分析了不同癌症类型中基因的整体活性。
大暑节气
微信号|中科生信
提供“一站式”科研定制服务

