大数跨境

结直肠肝转移药物发现的预后预测和药物反应建模的综合框架

结直肠肝转移药物发现的预后预测和药物反应建模的综合框架 中科生信
2024-04-23
2
导读:结直肠肝转移药物发现的预后预测和药物反应建模的综合框架
今天小编和大家分享一篇2024330发表在Journal of Translational Medicine期刊的文章《An integrated framework for prognosis prediction and drug response modeling in colorectal liver metastasis drug discovery》。
结直肠癌(Colorectal cancerCRC)是全球发病率第三高的癌症,而肝转移(CRLM)是导致死亡的主要原因。因此,发现 CRLM 的新型预后生物标志物和治疗药物至关重要。
首先从TCGAGEO数据库中下载CRC相关数据集(GSE68468, GSE41568, GSE81558, GSE17536, GSE39582TCGA-COAD),然后通过差异分析获得CRLM中的差异表达基因(DEG),随后采用单因素CoxLASSO筛选两种肝转移相关预后特征。此外,作者还利用药物敏感性数据库建立了一个可解释的深度学习模型,以确定针对高风险 CRLM 患者的潜在治疗药物。随后,进行了体外和体内实验来验证这些化合物的疗效。这项研究强调了为 CRLM 患者开发专业预后方法和研究有效治疗药物的意义。深度学习药物反应模型的应用为精准肿瘤学转化医学提供了一种新的药物发现策略。

背景

CRC的发病率和死亡率均居全球第三位。约 15-25% 的患者在确诊时已出现CRLM,另有 20% -25% 患者在原发根治性切除术后出现无法切除的肝转移。尽管CRLM可通过手术切除、化疗、生物疗法(如针对生长因子的抗体)以及针对微卫星不稳定(MSI-H)亚群患者的免疫疗法等综合疗法进行积极治疗,但肝转移靶向疗法仍然缺乏。迄今为止,针对肿瘤细胞中单一药物靶点的治疗策略疗效非常有限,几项研究辅助化疗的随机试验也未显示总生存期(OS)有任何改善。目前亟需预后生物标志物来改善风险分层,促进系统疗法的个性化选择。高通量技术的进步和多组学数据集的可获取性促进了与CRC相关的多种分子亚型和生物标志物的鉴定。例如,共识分子亚型(CMS)、CRC 内在亚型(CIRS)和免疫评分(Immunoscore)强调了不同的分子特征和肿瘤微环境特征,以改善预后预测和患者分层。为了解决上述问题,作者利用CRC肝转移患者的差异表达基因(DEGs)开发了预后特征。这些特征旨在预测治疗干预的效果和预后。在预测CRC患者的生存结果方面,这两个特征的预后准确性超过了之前报道的特征。此外,还利用药物敏感性数据集和深度学习模型进行了广泛的计算研究,以预测药物反应并筛选治疗高风险CRLM的潜在药物。候选药物通过体外和体内试验进行评估,以验证其有效性。在 CT26 肿瘤模型中,BCL-2 抑制剂 Obatoclax 对结直肠肝转移有显著抑制作用。我们的研究不仅提供了CRLM的预后指标,还提出了针对相关信号通路的潜在候选药物。

方法

1.数据准备及预处理;

2.转移相关预后特征的开发与验证;

3.估计临床队列中的药物反应;

4.为高风险人群确定潜在的治疗药物;

5.MTT 和转孔试验;

6.大肠肝转移模型和 IVIS 成像;

结果

(一)肝转移相关 DEGs 的鉴定

研究流程图如图 1A 所示。首先合并了来自GSE68468GSE41568GSE81558 462个样本,包括63个肿瘤周围正常结肠(NC)样本、256个原发肿瘤(PT)样本和143个肝转移(LM)样本,并剔除了潜在的批次效应。共鉴定出 455 个与结直肠癌肝转移相关的差异表达基因(DEG)。维恩图显示了 LM vs. NC 组和 PT vs. LM 组之间的38个共同 DEGs(图 1B)。然后为了研究结直肠癌肝转移的分子过程,对标志基因集的GSEA分析显示,与原发肿瘤相比,肝转移瘤中的上调基因明显富集于多个与癌变相关的通路,包括凝血、P53和缺氧,以及与异种生物和胆汁酸代谢相关的代谢通路(图1C)。相比之下,肝转移瘤中与增殖(如Myc靶标v1Myc靶标v2)和上皮间质转化(EMT)等过程相关的基因表达有所下降。此外,免疫激活通路,包括干扰素反应和炎症反应,也在肝转移中下调。与肿瘤周围正常结肠相比,某些通路出现了上调,包括DNA修复、MYC靶点v1v2MTORC1信号转导和E2F靶点。相反,脂肪生成、氧化磷酸化、脂肪酸代谢和胆汁酸代谢等代谢通路则表现出下调(图 1D)。

(二)构建与肝转移相关的预后特征

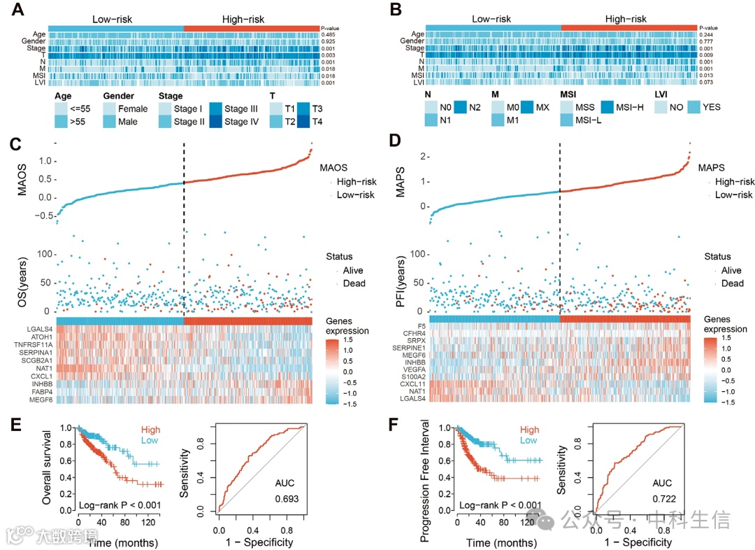
作者进行了单变量Cox回归分析和Kaplan-MeierKM)分析,以进一步评估与肝转移相关的DEGs的预后价值。利用TCGA COAD队列建立了两个肝转移相关特征,即肝转移相关总生存特征(MAOS)和肝转移相关进展特征(MAPS)。这些特征以总生存期(OS)和无进展间期(PFI)作为生存结果。MAOS特征包括10个基因:ATOH1CXCL1FABP4INHBBLGALS4MEGF6NAT1SCGB2A1 SERPINA1MAPS 特征包括 11 个基因,即 CFHR4CXCL11F5INHBBLGALS4MEGF6NAT1S100A2SERPINE1SRPX VEGFA。发现 INHBBLGALS4MEGF6 NAT1 基因在两种特征中都很常见。CXCL1 CXCL11 是趋化因子配体,两者呈正相关。SERPINA1 SERPINE1 都是 Serpin 家族的成员。随后研究了 MAOS/MAPS 评分与临床特征之间的相关性。研究结果表明,MAOS MAPS TNM 分期、淋巴结转移(N)、肿瘤大小(T)、远处转移(M)和微卫星不稳定性均存在相关性(图 2A B)。此外,淋巴管侵犯(LVI)与MAOS之间存在显著相关性,但 LVI MAPS之间未观察到显著相关性。根据 MAOS MAPS 的中位值,在 Kaplan-Meier 生存分析中将训练集和测试集的患者分为高风险和低风险。图 2C D 描述了训练组中CRC患者的生存状况、MAOS/MAPS 评分和特征基因表达。在 TCGA COAD 队列中,MAOS MAPS 低风险组患者的中位生存时间大大长于高风险组患者(P < 0.001,图 2E F)。

(三)MAOS MAPS 与传统的 CRC 临床特征无关

在利用独立数据集验证 MAOS MAPS 的预后特征之前,作者利用 TCGA 训练集中的特征对一些典型的临床特征进行了分析。超过 60% III 期和 IV 期患者根据 MAPS MAOS 被归类为高风险。在 GSE39582 数据集中,与高风险组相比,被归类为 MAOS 低风险的患者的总生存期(OS)明显延长(图 3A)。在 GSE17536 数据集中,被归类为 MAOS 低风险的患者的总生存期(OS)也比被归类为高风险的患者长得多(图 3B)。GSE39582 数据集中的 MAPS 低风险组患者的 PFI 明显更长(图 3C)。然而,在 GSE17536 数据集中,PFI 的差异并不显著(图 3D),这可能是由于 GSE17536 的样本量较小。另外在两个独立验证集 GSE39582 GSE17536 上进行了多变量 Cox 回归分析,以评估 MAOS MAPS 在预测 CRC 预后方面与常见临床特征的独立性。多变量Cox回归分析表明,在TCGA COAD数据集中,除III期和IV期外,MAOSMAPS也是总生存期(OS)的独立危险因素。在 GSE39582 GSE17536 数据集中进行的多变量 Cox 分析一致显示 MAOS MAPS 有显著的结果(图 3E F)。

(四)评估 MAOS MAPS 的预后价值

MAOSMAPS的预后特征与以前发表的基因特征进行了比较。在TCGA COAD训练集中,MAOSMAPS与张氏和孙氏特征的相关性具有统计学意义(Pearson相关性检验,P0.001)。然而,与袁的特征没有观察到明显的相关性(图 4A B)。MAOS MAPS GSE39582 测试集中的三个特征都有明显的相关性,表明训练集和测试集之间具有高度的一致性(图 4C)。另外进行了ROC分析,以评估与其他特征相比,本研究的特征在提高预测CRC患者生存率的预后准确性方面的潜力。研究结果表明,与训练集中的其余三个特征相比,MAPSMAOS表现出更优越的性能。MAPS在预测CRC患者的OSPFI方面表现出色(图4DE。由于使用了 GSE39582 作为训练集,Zhang 特征 GSE39582 测试集中表现出更优越的性能(图 4F)。在测试集中,MAOS MAPS 与其他两个特征的表现相似。此外,还利用单细胞RNA转录组数据(GSE225857)研究了MAOSMAPSCRLM患者中的具体分布。对主要细胞类型进行了注释,并将MAOSMAPS的得分分布可视化(图 4G)。与其他细胞类型相比,大多数MAOSMAPS特征基因在肿瘤细胞和骨髓细胞中的表达量升高(图 4H)。

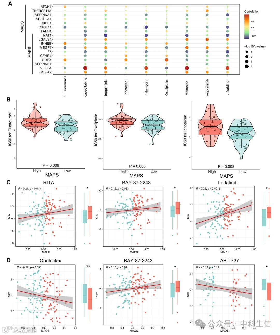
(五)治疗 CRLM 的候选药物

我们首先测定了9种已获批准的CRLM药物的IC50值,以评估MAOSMAPS在预测药物敏感性方面的功效。高MAPS组的氟尿嘧啶、奥沙利铂和伊立替康的IC50值更高。MAPS评分高的CRLM患者对常规化疗具有耐药性(图5AB。进一步筛选了CTRPPRISM数据库中的潜在药物,以确定适合高风险 CRLM 患者的候选药物。进行了药物反应预测,以确定在按MAOSMAPS分类的高风险组和低风险组之间表现出显著不同反应的药物。其中MAPS组对一种CTRP药物(RITA)和两种来自PRISM的药物(BAY-87-2243lorlatinib)表现出明显的敏感性(图5C)。低MAOS组也对BAY-87-2243敏感。MAOS 评分与 CTRP 药物 Obatoclax 的预测 IC50 值之间存在明显的负相关。另一种与细胞凋亡相关的抑制剂ABT-737MAOS评分最高和最低四分位数之间表现出显著的统计学差异(图 5D)。

(六)进一步确定治疗药物

为了验证已确定的候选药物,作者对市售药物进行了体外生物活性测定。采用MTT试验来评估候选药物对小鼠结直肠细胞株CT26增殖的影响。所有测试药物都能有效降低CT26细胞的活力。值得注意的是,Obatoclax在较低浓度下对CT26细胞有明显抑制作用,而BAY-87-2243则没有持续抑制细胞生长。此外,ABT-737lorlatinib在较高浓度下对CT26细胞增殖都有抑制作用(图 6A)。此外,为了评估其对 CT26 细胞迁移的影响,还选择了48小时后对细胞增殖无影响的浓度。ObatoclaxBAY-87-2243在浓度分别低至 0.01 µM0.3 µM时对CT26细胞的迁移有明显的抑制作用。浓度为10 µMABT-737表现出最有效的抑制作用,而其余药物对CT26细胞的迁移没有明显影响(图 6B)。

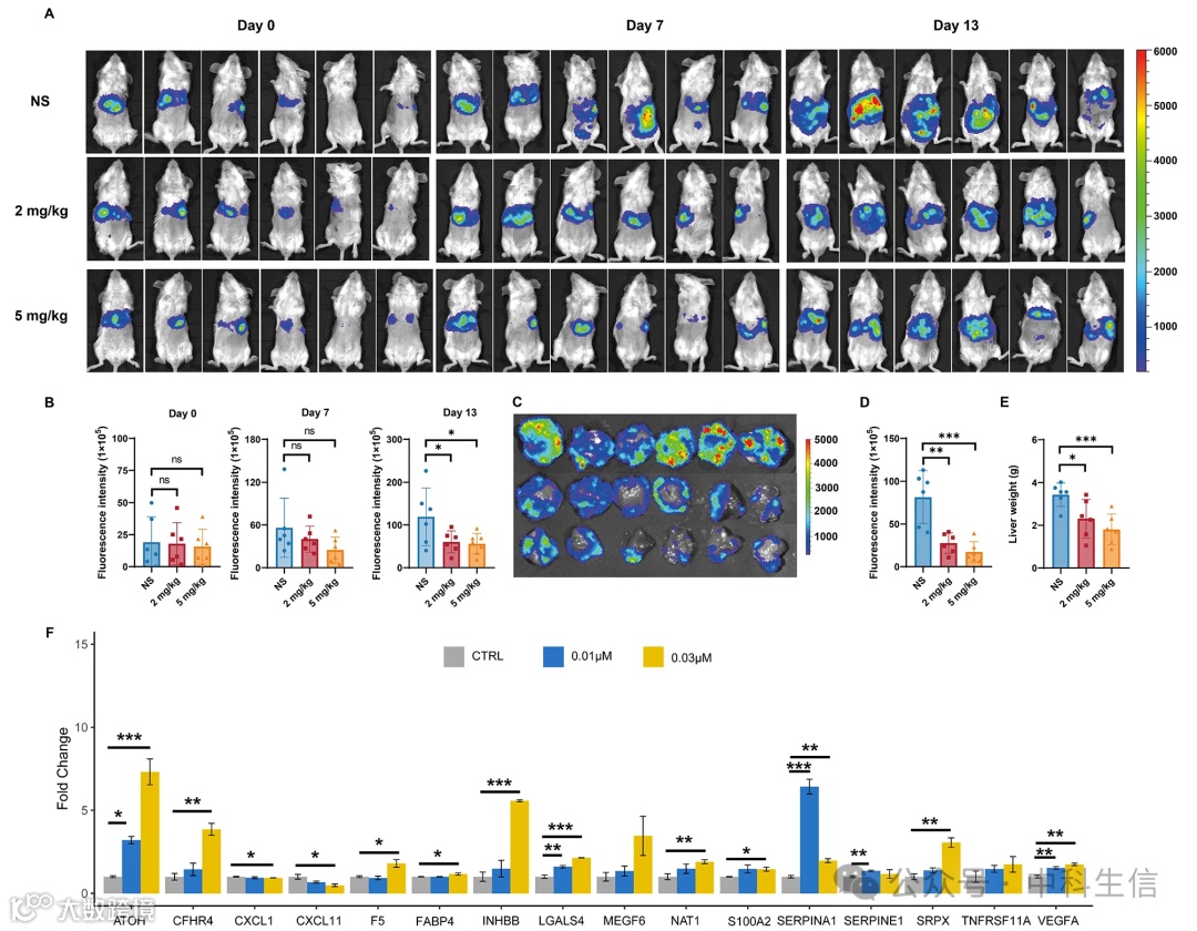
(七)候选药物Obatoclax可明显抑制结直肠癌肝转移

作者利用表达荧光素酶的CT26-Luc2细胞建立了结直肠肝转移小鼠模型,从而可以在体内追踪肿瘤转移情况。从候选药物中选择了药效学分析明确的 Obatoclax 进行体内实验。模型建立后,根据小鼠的均匀荧光水平将其分为不同的组别(图 7A B)。在剂量为2毫克/千克和5毫克/千克时,Obatoclax对肝转移有明显的抑制作用。治疗结束后,解剖肿瘤小鼠的肝脏并进行IVIS成像。Obatoclax有效抑制了肿瘤小鼠的肝转移(图7CD)。与对照组相比,Obatoclax治疗组小鼠的肝脏重量明显降低(图7E)。预测的候选药物 Obatoclax 对结直肠癌肝转移有明显的抑制作用,表明其具有作为治疗药物的潜力。作者测量了用浓度为0.01 µM0.3 µM的对照组或Obatoclax处理的CT26细胞系中MAOSMAPS标志基因的表达水平。如图7F所示,ATOHCFHR4CXCL1F5LGALS4SERPINA1VEGFA 的表达水平在Obatoclax处理后显著增加。这一观察结果支持了这一假设,即特征与药物反应之间的负相关表明其具有降低 CRLM 风险的潜力。


【声明】内容源于网络
0
0
中科生信
中科生信是一家专业从事生物技术服务的公司,提供生物医学领域的定制化数据分析服务。公司业务有:二代测序平台、数据库搭建技术、测序个性化分析平台、以及生信分析定制化服务!致力于为客户提供“一站式”科研服务。
内容 580
粉丝 0
中科生信 中科生信是一家专业从事生物技术服务的公司,提供生物医学领域的定制化数据分析服务。公司业务有:二代测序平台、数据库搭建技术、测序个性化分析平台、以及生信分析定制化服务!致力于为客户提供“一站式”科研服务。
总阅读1.1k
粉丝0
内容580