大数跨境

宫颈癌组织中差异表达基因的CeRNA网络和WGCNA分析及其与患者生存的关系

宫颈癌组织中差异表达基因的CeRNA网络和WGCNA分析及其与患者生存的关系 中科生信
2024-04-11
2
导读:宫颈癌组织中差异表达基因的CeRNA网络和WGCNA分析及其与患者生存的关系

今天小编和大家分享一篇24311发表在Reprod Sci.期刊的文章《ceRNA Network and WGCNA Analyses of Differentially Expressed Genes in Cervical Cancer Tissues for Association with Survival of Patients》。

宫颈癌(Cervical cancerCC)居生殖道恶性肿瘤之首,作为威胁女性健康的头号“杀手”,是全球妇女癌症相关死亡的主要原因。尽管通过高危人乳头瘤病毒HPV)疫苗接种、常规筛查和其他癌症预防措施和有效的早期癌症治疗,宫颈癌相关死亡在很大程度上是可以预防的,但宫颈癌仍然在全球女性诊断最多的癌症和癌症相关死亡率名单中排名第四。因此,作者的目的探究和识别CC组织中的差异表达基因,作为预测CC预后的新生物标志物,帮助医学肿瘤学家有效控制和预测宫颈癌的预后。
首先从TCGA数据库下载转录组数据,利用差异分析鉴定CC组织中的差异表达基因(DEGs)。使用在线工具miRcodemiRTarBaseTargetScanmiRDB识别差异表达的长非编码RNADElncRNA)靶向的miRNA和差异表达的miRNADEmiRNA)靶向的mRNACC组织中的DElncRNA表达模块是使用加权基因共表达网络分析(WGCNA)构建的。进行Kaplan-Meier分析,以确认这些关键基因是预后标志物。免疫组织化学(IHC)分析用于验证关键基因在10对宫颈癌和正常组织中的表达。总而言之,该研究表明,ceRNA网络和WGCNA分析有助于识别可以作为宫颈癌预后标志物的新的DEGs。该研究为CC的临床治疗及预后提供了新的视角和策略。

背景

CC居生殖道恶性肿瘤之首,作为威胁女性健康的头号杀手,是全球妇女癌症相关死亡的主要原因。2020年全球估计有60.4万新发CC患者,并有34.2万人死于CC。几乎所有的CC都与HPV相关,HPV的筛查和疫苗接种计划目前已成为CC有效的预防措施。尽管过去十年,CC在预防、诊断和治疗方面取得了新的进展,但CC的早期症状隐匿,常常缺乏特征性临床表现而被忽略,使大部分患者初诊即为晚期。大多数晚期CC患者又因各种因素失去治疗机会,且复发率极高,许多研究表明晚期CC患者生存率不足30%,因此CC仍是妇女癌症相关死亡的主要原因。目前,CC的主要治疗手段是手术或放疗,部分患者以放疗作为一种有价值的辅助手段。然而,接受放疗的患者仍有可能经历晚期不良事件和毒性,如对患者的肝肾、骨髓等脏器造成损伤,导致患者出现白细胞降低、胃肠道反应以及骨髓抑制等不良反应,严重影响患者的预后及生活质量。因此,目前迫切需要寻找CC相关预后基因,基于此找到新的CC治疗策略改善预后。
CC的发展与大多数癌症一样,涉及基因表达和功能的失调,例如基因转录和RNA加工在人类癌症中被系统性地改变,RNA剪接相关基因的突变和3'非翻译区域(UTR)的缩短被广泛观察到。有研究证据还表明,其他类型RNA的异常表达和功能有助于肿瘤发生,包括长非编码RNAlncRNA)和miRNA。其他研究表明,相互竞争的内源性RNAceRNA)网络将编码mRNA的功能与非编码RNA的功能联系起来,环形RNA已被确定为肿瘤生物标志物或治疗靶点。进一步研究ceRNA相互作用网络可以为广泛的生物过程和肿瘤进展中基因调控提供一个全局视图。因此,在这项研究中,作者评估了由差异表达基因(DEGs,包括mRNAmiRNAlncRNA)组成的CC组织相关ceRNA网络,以确定可以作为CC预后预测的预后标志物的DEGs。特别是,作者利用在线数据库,检索了正常和CC组织样本之间的基因表达谱数据,进行不同的生物信息学分析,以识别和构建CC组织中的lncRNA-miRNA-mRNA网络。然后,将ceRNA网络相关的DEGsCC预后联系起来。这些DEGs应该进一步研究,作为未来治疗宫颈癌患者的潜在药物靶点。

方法

1.数据准备及预处理;

2.DEGs的鉴定;

3.LncRNA-miRNA-mRNA ceRNA网络构建;

4.PPI网络和LncRNA-miRNA-Hub基因 ceRNA子网络构建;

5.LncRNA的加权基因共表达网络分析;

6.DEmRNA的功能富集;

7.关键基因的K-M分析

8.免疫组织化学分析;

结果

(一)鉴定CC中相关的差异表达基因以构建ceRNA网络

首先从TCGA获得了306例宫颈癌的基因表达分析数据和3个正常组织样本。对肿瘤组和正常组进行差异分析,确定了1914DEmRNA695个上调和1219个下调),210DElncRNA58个上调和152个下调)和67DEmiRNA37个上调和30个下调)(Fig.1)。

然后,作者比较了miRcode参考数据库中的数据,并获得了39DElncRNA,并找到与DELncRNA相互作用的miRNA,将miRNADEmiRNA取交集。基于mRNA预测数据库确定了DEmiRNA的靶向mRNA,将mRNADEmRNA取交集。选择那些在DEmiRNADEmRNA之间重叠的miRNAmRNA,构建ceRNA网络,其中包含87mRNA39lncRNA18miRNAFig.2)。

(二)CCDEGsPPI网络和ceRNA子网络

为了进一步评估CC组织中87DEmRNA之间的相互关系,作者使用STRING数据库构建了PPI网络(Fig.3A)并使用MCODE插件确定了四个关键mRNAsE2F1CCNB1CDC25ACCNE1)。这四个关键基因形成了一个包含25DElncRNA3DEmiRNA的子网络(Fig.3B-C)。

(三)CC组织中的LncRNA表达模块


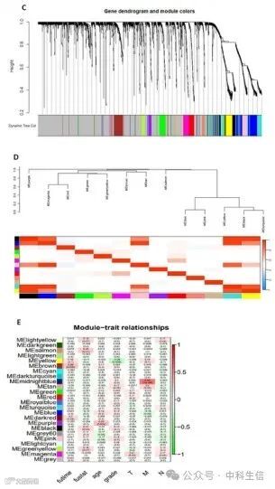
接下来,作者评估了CC组织中lncRNAPearson在相关矩阵,基于R2=0.84的无尺度拓扑使用β=4将其转换为强邻接矩阵Fig.4A-B)。之后,作者基于TOM的基因聚类,将基因划分为14个标有不同颜色的模块(Fig.4C)。作者分析了这14个模块的相互作用,并绘制了它们的网络热图(Fig.4D)。此外,作者通过WGCNA将每个模块与CC患者的临床病理特征联系起来每个模块包含不同的基因簇,在热图中使用不同的颜色进行标记Fig.4E)。模块-特征关系图显示,紫色模块与CC预后和病理M状态有关,而黄色和蓝色模块与CC病理M状态相关。作者还导出了每个模块中的lncRNA,并将其与CC组织中的DElncRNA进行了比较。匹配的DElncRNA列于表1CACNA1C-AS1ceRNA网络中的黄色和蓝色模块相关,LIFR-AS1与蓝色模块相关


(四)富集分析

为了进一步了解这些DEmRNAs的功能和调控通路作者进行了GOKEGG分析。GO分析结果显示,这些DEmRNAs生物过程(BP)中主要富集于细胞成分运动、细胞迁移、细胞运动、运动和肌肉细胞增殖(P<0.05Fig.5A)。KEGG分析数据显示,这些DEmRNA大多富集于癌症相关途径,如前列腺癌、黑色素瘤、小细胞肺癌、胃癌、结直肠癌、胰腺癌、癌症中的miRNA、癌症转录失调、蛋白聚糖、人类T细胞白血病病毒1感染,以及PI3K-Akt信号传导和p53信号通路等经典途径(P<0.05Fig.5B)。

此外,关键mRNAKEGG分析结果显示,它们大多在细胞周期、DNA复制和RNA降解途径中富集(表2)。


(五)关键mRNA与患者生存分析


使用Kaplan-Meier方法进行分析。作者发现E2F1CCNB1CCNE1的低表达与CC患者的总体生存率(OS)差有关(Fig.6A),但CDC25A的表达与患者的OS无关(Fig.6A)。此外,作者在10CC癌和正常组织中对关键基因表达进行了免疫组织化学分析。数据显示,E2F1CCNB1CCNE1蛋白在CC组织中的表达高于其邻近的正常组织(Fig.6B-C)。



【声明】内容源于网络
0
0
中科生信
中科生信是一家专业从事生物技术服务的公司,提供生物医学领域的定制化数据分析服务。公司业务有:二代测序平台、数据库搭建技术、测序个性化分析平台、以及生信分析定制化服务!致力于为客户提供“一站式”科研服务。
内容 580
粉丝 0
中科生信 中科生信是一家专业从事生物技术服务的公司,提供生物医学领域的定制化数据分析服务。公司业务有:二代测序平台、数据库搭建技术、测序个性化分析平台、以及生信分析定制化服务!致力于为客户提供“一站式”科研服务。
总阅读850
粉丝0
内容580