分享一篇2022年5月发表在Dis Markers(IF:3.464)《Identification of Hub Genes Associated with Nonspecific Orbital Inflammation by Weighted Gene Coexpression Network Analysis》(PMID: 35669499),作者利用基因共表达网络来识别参与NSOI的关键模块和中心基因,虽然简单,但却是hub基因鉴定的经典研究思路。该研究方法同样适用于其他非肿瘤或肿瘤的研究,有相关需求的老师欢迎联系我们。
背景&方法
背景:
非特异性眼眶炎症(NSOI)是一种特发性慢性增殖性炎症性疾病,在成年女性中患病率很高。
方法:
1.NSOI和健康对照之间差异表达基因的鉴定;
2.基于WGCNA的关键模块识别;
3.模块基因的GO和KEGG富集分析;
4.蛋白质-蛋白质相互作用网络及和Hub基因鉴定。
结果
NSOI和健康对照之间的DEG识别
从GEO数据库NSOI的基因微阵列数据,共鉴定出716个DEG,其中169个基因上调,547个基因下调。
基于WGCNA的关键模块识别
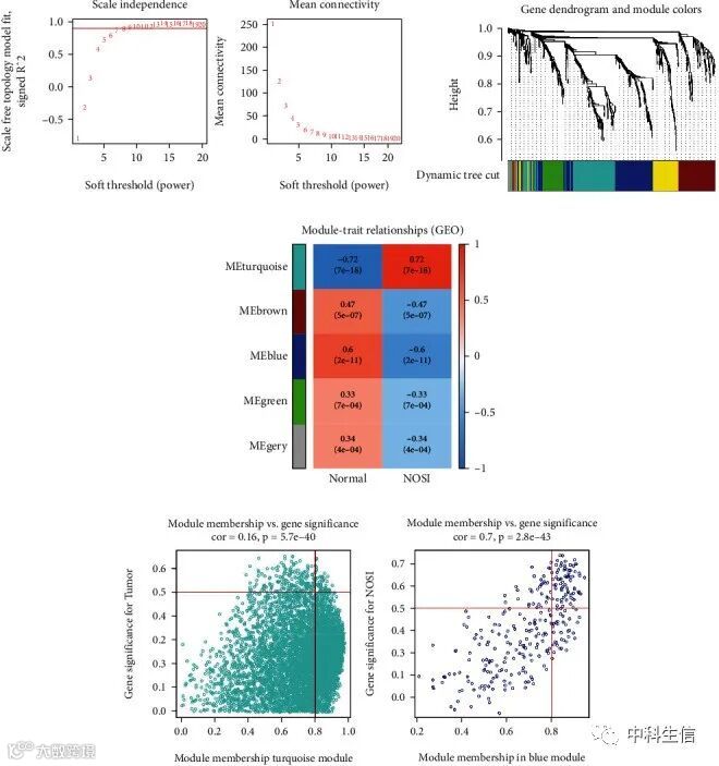
为了更好地了解 NSOI 的基因表达网络,对获得的 716 个 DEG 进行 WGCNA。首先,进行网络拓扑分析,得到WGCNA相对平衡的尺度独立性和平均连通性。如图 2(a) 所示,X 轴显示矩阵加权能力,而 Y 轴显示从相应网络的 log (k) 和 log (P(k)) 导出的二次相关指数。在该图中,当相关指数达到 0.90 时,我们取幂为 8。随后,分析了 716 个基因的层次聚类树(树状图)(图 2(b))。然后,生成了五个模块(MEturquoise、MEbrown、MEblue、MEgreen 和 MEgrey),MEDissThres 设置为 0.25(图 2(c)),其中 MEturquoise 被确定为与性状正相关最强的关键模块NSOI 的权重,而 MEblue 与 NSOI 的性状权重负相关最强。MEturquoise和MEblue的基因显着性(GS)与模块成员(MM)的散点图如图2(d)所示。综合起来,MEturquoise 和 MEblue 被认为是 NSOI 中的关键模块。他们两人都被带进了进一步的研究。
模块turquoise和blue中基因的功能富集分析
为了阐明turquoise和blue中与NSOI相关的生物学功能,进行了功能富集分析,包括GO和KEGG通路富集分析。
PPI和NSOI相关hub基因的识别
PPI网络用于预测和分析turquoise和blue中DEG编码蛋白质之间的相互作用。选择按相互作用程度排名的前10个基因作为hub基因。
今天的分享就到这里啦,对上述分析方法感兴趣或者没有研究思路的小伙伴,欢迎扫下方二维码前来咨询哦!先到先得,欲购从速!
微信号 / 中科生信

