Bioinformatics-Led Discovery of Osteoarthritis Biomarkers and Inflammatory Infiltrates
基于生物信息学探究骨关节炎生物标志物及炎症浸润的研究
Frontiers in Immunology 免疫学前言1区 IF:7.5
背景:
骨关节炎(Osteoarthritis)与免疫(Immune)之间的分子机制仍未得到解释。
方法:
从Gene Expression Omnibus数据库得到了骨关节炎的基因表达谱(GSE55235,GSE55457,GSE77298和GSE82107),构建了蛋白质-蛋白质相互作用网络,并利用基因本体论(GO)和京都基因与基因组百科全书(KEGG)数据库进行了功能富集分析和基因组富集分析,使用CIBERSORT方法分析了骨关节炎组织和对照组织之间的免疫细胞浸润情况,在R软件中使用“ConsensusClusterPlus”包进行一致聚类方法去识别免疫模式,通过分子生物学研究发现软骨细胞中的重要基因。
结果:
共鉴定出105个差异表达基因。GO和KEGG数据库分析揭示了差异表达基因在免疫反应、趋化因子介导的信号通路和炎症反应中富集情况。使用“ConsensusClusterPlus”鉴定了两种不同的免疫模式人群(ClusterA和ClusterB),与B类患者相比,A类患者的静息树突状细胞、M2巨噬细胞、静息肥大细胞、活化的自然杀伤细胞和调节性T细胞明显降低。体外qPCR实验显示,IL-1β诱导组的TCA1、TLR7、MMP9、CXCL10、CXCL13、HLA-DRA和ADIPOQSPP1表达水平明显高于对照组。
结论:
基于生物信息学研究,比较骨关节炎组和对照组的生物标志物和免疫浸润表达情况,发现了7个与骨关节炎相关的生物标志物(TCA1、TLR7、MMP9、CXCL10、CXCL13、HLA-DRA和ADIPOQSPP1),除此之外,骨关节炎可能与免疫反应、趋化因子介导的信号通路和炎症反应有关。分析骨关节炎组织和正常组织之间免疫浸润的差异有助于分析骨关节炎的发展,从而研究出有效的治疗方法。
流程图
GEO数据处理(A)数据集处理前基因表达水平统计。(B)数据处理后整合数据集的基因表达水平统计。(C)数据集处理前数据集之间的主成分分析(PCA)。(D)数据处理后整合数据集之间的PCA。
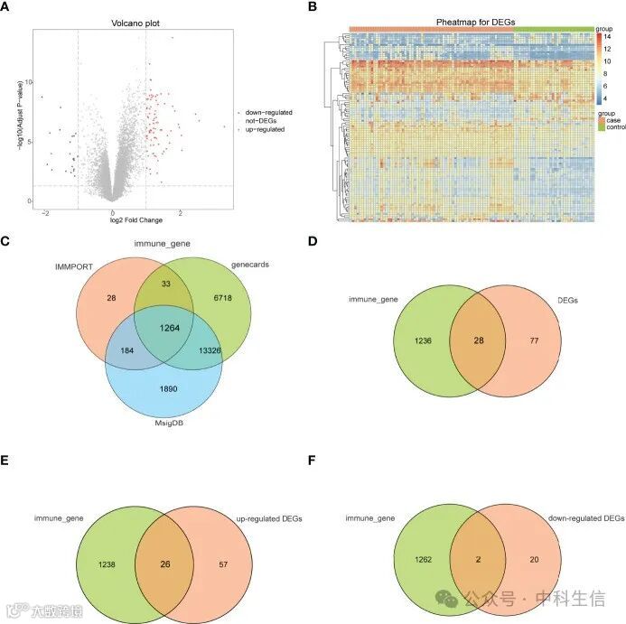
免疫相关基因和差异表达免疫基因(Imm-DEGs)。(A)关节炎相关差异表达基因(DEGs)火山图,水平坐标为log2FoldChange,垂直坐标为-log10(调整P值)。红色节点表示上调的DEGs,蓝色节点表示下调的DEGs,灰色节点表示差异表达不明显的基因。(B)关节炎相关DEGs表达水平热图:粉色表示疾病样本,绿色表示正常对照样本,红色表示高基因表达,蓝色表示低基因表达。(C)免疫基因维恩图:三种颜色代表三种不同的数据源。(D)免疫基因与DEGs维恩图:粉色代表免疫基因,绿色代表DEGs。(E)免疫基因和上调DEGs的维恩图:粉红色代表免疫基因,绿色代表上调的DEGs。(F)免疫基因和下调DEGs的维恩图:粉红色代表免疫基因,绿色代表下调的DEGs。
Imm-DEGs在关节炎中的表达水平。(A)Imm-DEGs在关节炎患者和对照中表达的热图:绿色为对照样本,粉红色为疾病样本,红色为高表达,蓝色为低表达。(B)关节炎患者免疫相关基因的染色体分布。(C)关节炎患者和对照中免疫相关基因表达箱线图:绿色为对照样本,粉红色为疾病样本,横轴表示基因,纵轴表示基因表达水平。(***P<0.001)。
关节炎模型的构建。(A、B)使用LASSO算法筛选Imm-DEGs的特征基因。(C)关节炎患者特征基因的森林图。(D)关节炎诊断中预测风险评分的受试者工作特征曲线(ROC)。(E)关节炎诊断中16个特征基因的ROC曲线。
折线图(列线图)。(A)关节炎患者诊断中预测风险评分的列线图。(B)16个特征基因在关节炎患者诊断中作用的列线图。(C)Nomo模型评估,其中诊断模型与理想模型更吻合。(D)模型评价曲线:灰色表示后续诊断,绿色表示具有17个特征基因的复杂诊断模型,粉色表示具有预测风险评分的简单诊断模型。(*P<0.05,***P<0.001)。
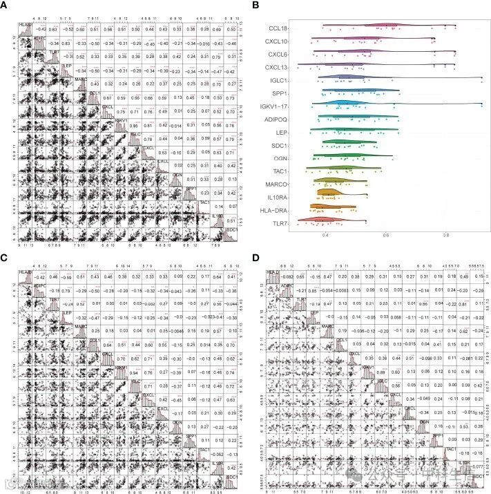
(A)所有样本中16个基因的相关性分析:*代表相关性的显著性,数字代表相关性水平。(B):16个特征基因的功能相关性分析,横轴表示相关性大小,纵轴表示特征基因。(C、D)疾病与正常样本中16个特征基因的相关性分析:*代表相关性的显著性,数字代表相关性水平。(*P<0.05,**P<0.01,***P<0.001)。
关节炎患者特征基因的一致性聚类。(A)28个Imm-DEGs在两个簇中的表达水平热图:粉色表示A簇,绿色表示B簇,红色表示高表达,蓝色表示低表达。(B)28个Imm-DEGs在两个簇中的表达水平:粉色表示A簇,绿色表示B簇,横轴为Imm-DEGs,纵轴为基因表达水平。(C)16个特征基因的ROC曲线独立区分A簇和B簇(nsP≥0.05,*P<0.05,**P<0.01,***P<0.001)。
免疫相关基因蛋白-蛋白相互作用(PPI)网络。(A)差异表达基因PPI网络:黄色节点表示Imm-DEGs。(B)DEGs的PPI网络中基因富集分析结果。(C)差异表达免疫基因PPI网络:黄色节点表示特征基因。(D)Imm-DEGs的PPI网络中基因富集分析结果。(E)特征基因的结果。
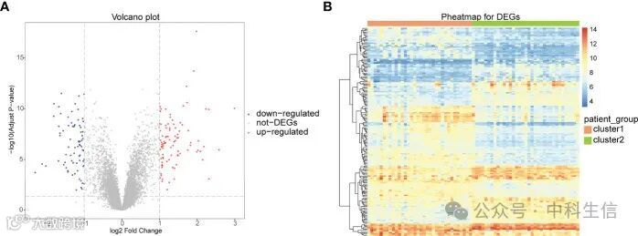
两种不同免疫模式之间的差异分析。(A)水平坐标为log2FoldChange;垂直坐标为-log10(调整P值);红色节点表示上调的DEGs;蓝色节点表示下调的DEG;灰色节点表示没有显著差异表达的基因。(B)DEGs在两个簇中的表达水平热图:粉红色表示A簇;蓝色表示B簇;红色表示高表达;蓝色表示低表达。
两种不同免疫模式之间的功能分析。(A)基因本体(GO)功能富集分析:垂直坐标为富集结果的显著性;水平坐标是Z分数;节点颜色表示BP、CC、MF;节点大小表示当前GO分析中包含的基因数量。(B)京都基因与基因组百科全书通路富集分析结果:节点颜色表示基因表达水平;四边形颜色表示Z分数。BP,生物过程;MF,分子功能;CC,细胞成分。
两种不同免疫模型之间的基因集富集分析(GSEA)。(A)GSEA-GO分析:水平坐标为基因比值;垂直坐标显示GO项;颜色表示-log10(P值);节点大小表示以GO富集的基因数量。(B)GSEA-KEGG分析:水平坐标为基因比值;垂直坐标显示GO项;节点大小表示通路中富集的基因数量;节点颜色表示-log10(P值)。
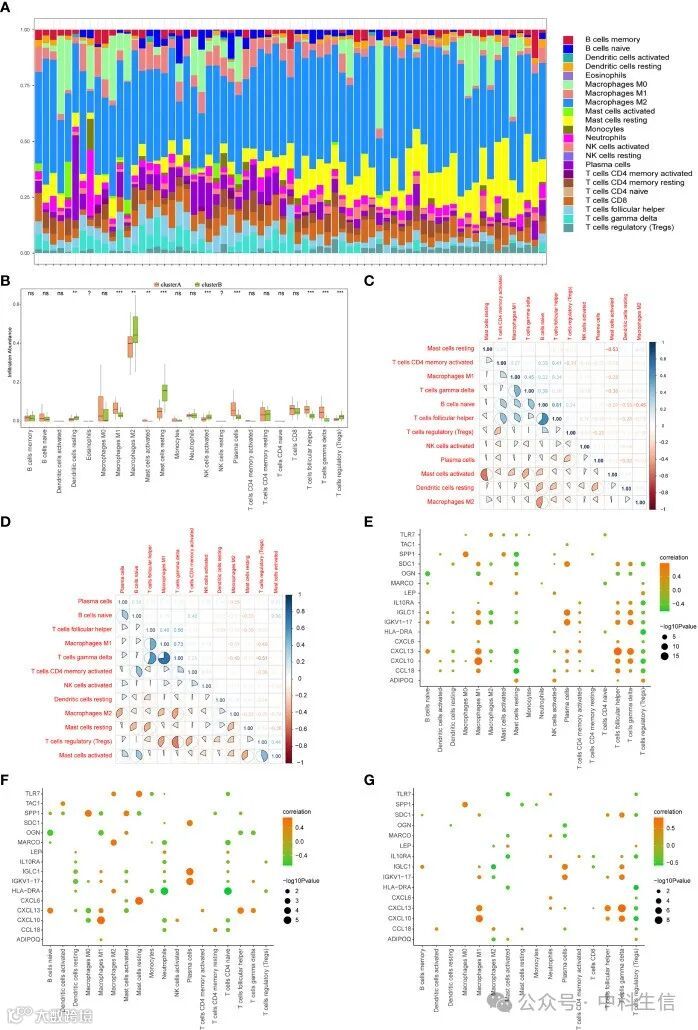
两种不同免疫模式之间的免疫特征。(A)A簇和B簇之间的免疫细胞含量堆积图:不同的颜色表示不同的免疫细胞;(B)免疫细胞含量箱线图:横轴表示22个免疫细胞;纵轴表示细胞含量;粉色表示聚类A样本;绿色表示聚类B样本。在limma算法中,A类和B类患者之间显著差异的12个免疫细胞之间的相关性:A类患者差异免疫细胞的相关性(C)B类患者差异免疫细胞的相关性(D);红色表示负相关;蓝色表示正相关。所有关节炎患者的相关性:所有关节炎患者(E)、A类关节炎患者(F)和B类关节炎患者(G)的16个特征基因与免疫细胞的相关性分析,横轴表示免疫细胞,纵轴表示16个特征基因,颜色表示相关性大小,大小表示显著性水平。(?:无数据,nsP≥0.05,**P<0.01,***P<0.001)。
qPCR验证。IL-1β诱导后,正常人(A)和骨关节炎(B)的TCA1、TLR7、MMP9、CXCL10、CXCL13、HLA-DRA、ADIPOQ和SPP1的mRNA表达水平均显著升高。(nsP≥0.05,*P<0.05)。
了解更多生信新思路
发掘您自己的生信思路

