分享一篇2022年8月25日发表在Frontiers in Immunology(IF:8.786)的文章,主要研究新陈代谢和抗肿瘤免疫之间的相互作用,为肺腺癌 (LUAD) 患者开发一种整合脂质代谢和免疫特征的预后基因特征。
背景&方法
背景
脂质是人体内一种重要的能量储存形式,脂质代谢重编程与肺癌发展之间的密切关联已逐渐被揭示。新兴研究表明,脂质代谢重编程不仅限于肿瘤细胞,还与免疫细胞浸润肿瘤微环境的功能密切相关。
方法
研究结果
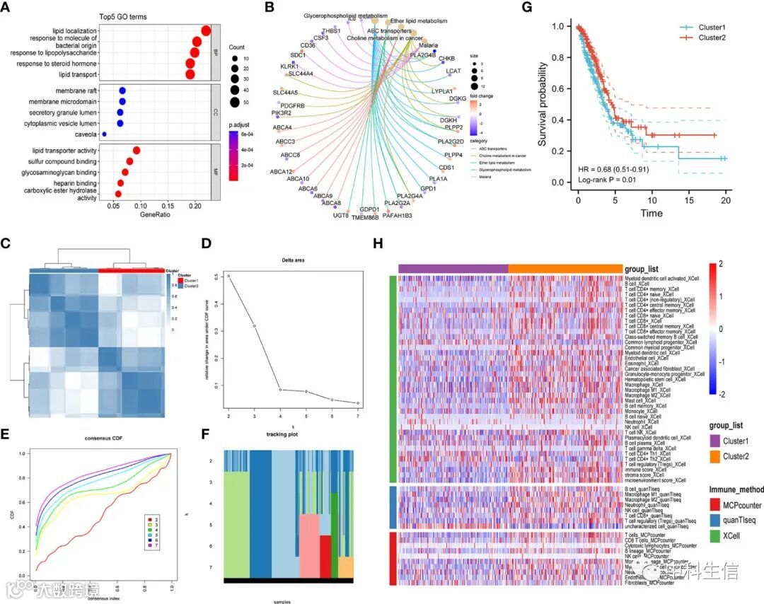
脂代谢相关差异表达基因的鉴定与探索
首先基于 TCGA 数据库通过比较 LUAD 和正常肺组织获得差异表达基因(DEGs )。通过 LUAD 的 DEG 与与脂质代谢相关的基因的交叉进行富集分析。随后,进行了无监督共识聚类分析,以识别具有不同脂质代谢模式的 LUAD 患者群,能很好地将高风险和低风险组中的 LUAD 患者与健康对照组区分开来。
构建包含免疫相关和脂质代谢相关差异表达基因的预后特征
将脂质代谢相关的 DEGs与免疫相关的 DEGs的取交,进行了单变量 Cox 回归分析。随后使用LASSO 回归分析构建预后模型,为了评估预后特征的预测准确性,绘制并比较了时间依赖性 ROC 和 Kaplan-Meier 曲线。
为了进一步验证 LUAD 患者中特征基因的表达模式,我们比较了 HPA 数据库中可用的免疫组织化学染色确定的蛋白质表达谱。
LUAD患者预后特征与临床特征的相关性分析
为了了解特征的临床相关性和预后价值,我们首先绘制生存曲线来评估预测特征中涉及的每个基因的预后价值。此外,基于临床特征的亚组分析风险评分水平在病理分期的状况。
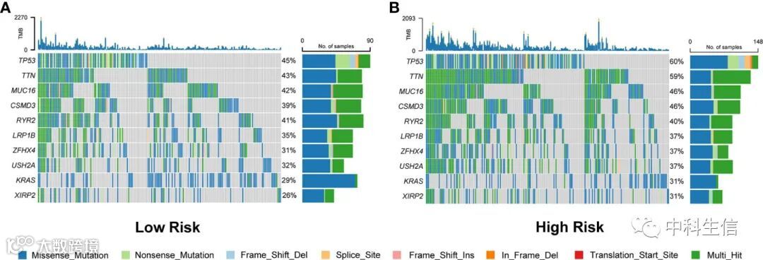
基于预后特征的突变分析
瀑布图用于显示高风险和低风险组中体细胞突变的类型和频率。这些数据表明,高风险组的肿瘤突变负荷总体水平显着高于低风险组。此外,与低风险组相比,突变频率最高的基因TP53和TTN在高风险组中的突变频率明显更高。
基于预后特征的免疫浸润分析
我们进一步研究了风险评分和浸润的免疫细胞之间的相关性。接下来,我们使用 DNAss 和 RNAss 评估了不同风险模式之间的肿瘤干性。
微信号|中科生信
提供“一站式”科研定制服务

