摘要
Abstract
早上好,今天小编分享的是一篇2022年8月发表在Frontiers in Genetics(IF=4.772)的文章,作者通过在结肠癌中构建免疫逃逸分子(IEV)相关风险预后模型,为结肠癌患者的治疗提供新参考。
背景&方法
背景:结肠癌是全球发病率第三大癌症,但在死亡率方面排名第二。鉴于结肠癌的高死亡率,寻找和建立有效的生物标志物是一项重要的任务。肿瘤微环境在肿瘤的发生发展过程中起着至关重要的作用。目前尚缺乏评价免疫逃逸相关基因(IEVGs)对结肠癌患者预后预测价值的研究。
方法:
1、TCGA-COAD队列和GSE39582作为训练集,GSE33113、GSE38832和GSE39084作为验证集;
2、利用单因素COX和LASSO在182个免疫逃逸相关基因(IEVGs)中筛选结肠癌预后相关因子并计算risk score;
3、多因素COX构建预后模型评估risk score预后效能;
4、CIBERSORT和ssGSEA计算免疫细胞浸润差异;
5、GO和KEGG富集分析;
6、免疫治疗队列“IMvigor210”验证IEVGs相关特征。
结果
鉴定预后相关免疫逃逸相关基因
在182个IEVGs中,通过单因素Cox回归分析确定了42个结肠癌相关IEVGs与RFS相关(图2A)。采用Lasso Cox回归分析42个RFS相关EVGs建立风险模型。识别出的IEVGs系数如图2B所示。作者计算了Lasso回归模型中纳入的IEVGs的部分似然偏差(图2C)。最终鉴定出16个与RFS相关的IEVSig,并进一步构建了预后标志IEVSig。Lasso Cox回归模型中筛选的16个IEVGs的详细系数和校正后p值见图2D。
构建免疫逃逸相关风险模型及验证
作者根据Lasso Cox回归模型中确定的16个IEVGs的系数计算IEVSig,并根据risk score中位数将患者分为高风险和低风险组。在GSE39582训练队列中,KM曲线和分布图显示,高IEVSig的结肠癌患者比低IEVSig患者的RFS更短。此外ROC曲线结果显示1、3和5年的生存率的AUC分别为0.657、0.724和0.693(图3A)。KM曲线和分布图均显示,在TCGA、GSE33113、GSE38832和GSE39084验证队列中,高IEVSig患者的RFS较差。在TCGA队列中,ROC曲线显示1、3和5年生存期的AUC分别为0.611、0.721和0.638。在GSE33133中,1、3和5年生存率的AUC分别为0.649、0.783和0.769。GSE38832的1、3和5年生存率的AUC分别为0.563、0.607和0.580。在GSE39084中,1、3和5年生存期的AUC分别为0.701、0.716和0.679(图3B E)。
结肠癌中免疫逃逸相关特征基因与临床特征的相关性分析
为了进一步研究IEVSig和临床病理特征对预后的影响,作者对GSE39582训练队列进行了单因素和多因素Cox回归分析。单因素Cox分析提示肿瘤分期、MMR状态、IEVSig等临床病理特征可能影响结肠癌患者的预后。此外,多因素Cox分析表明,IEVSig仍然是一个独立的预后因素(表1)。同样,在TCGA-COAD验证队列中,IEVSig仍然是一个独立的预后因素(表2)。
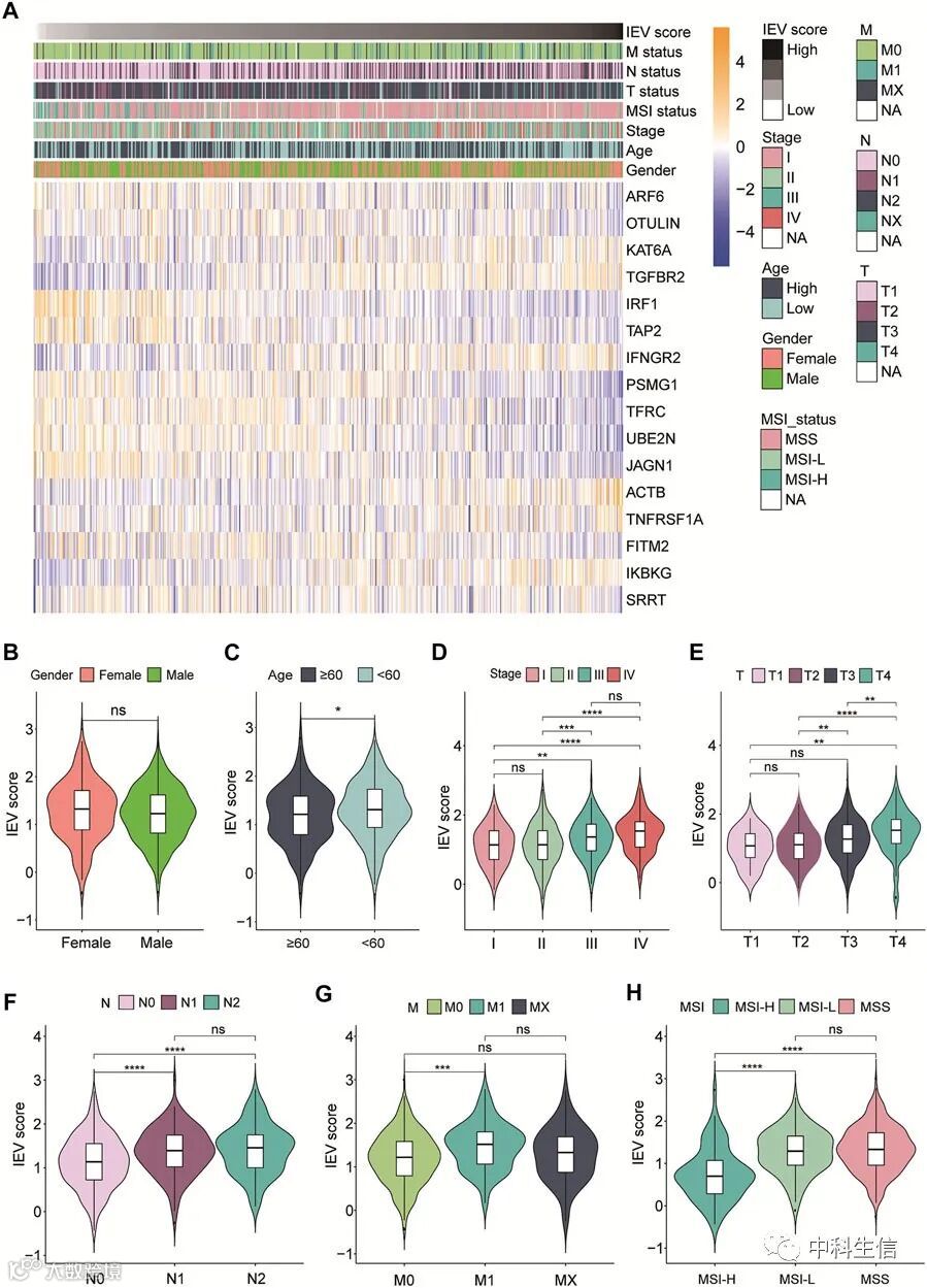
然后,作者评估了TCGA-COAD队列中,IEVSig与结肠癌患者临床病理特征之间的相关性。如图4A所示,热图显示IEVSig的表达与风险评分和临床病理特征的相关性。小提琴图显示,年轻患者的IEVSig高于老年患者。此外,高IEVSig患者比低IEVSig患者有更高的TNM分期(图4B-H),高IEVSig患者比低IEVSig患者有更稳定的MSI状态。
免疫逃逸相关特征基因的富集分析
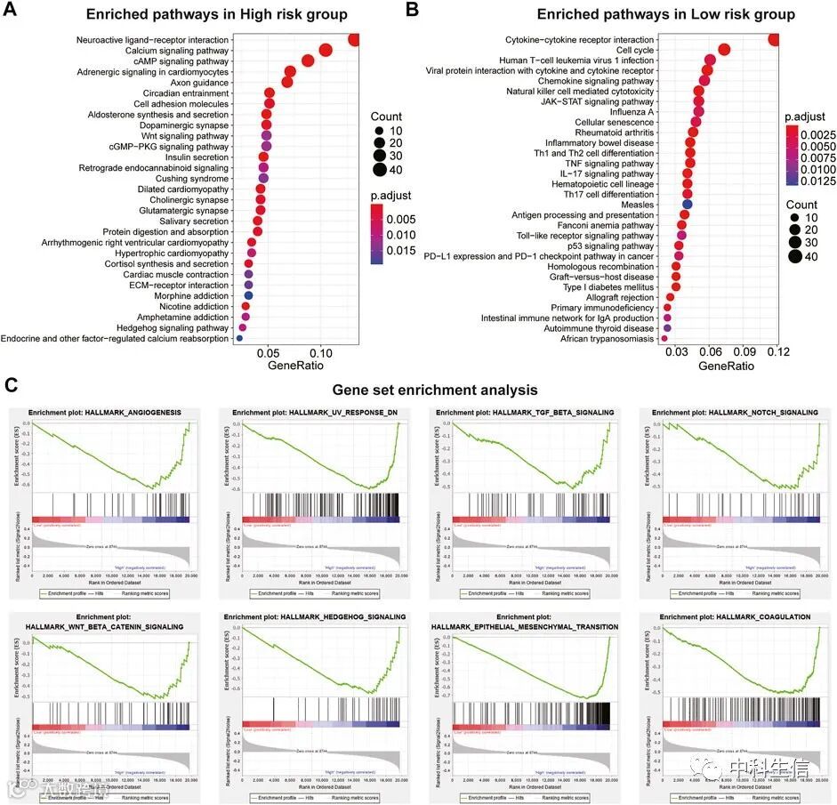
作者对IEVSig进行了GO和KEGG富集分析。KEGG分析结果显示训练队列中高风险患者与低风险患者相比主要富集到包括神经活性配体受体相互作用、钙信号通路、cAMP信号通路、细胞粘附分子和Wnt信号通路(图5A)。此外,低风险患者与高风险患者主要富集到细胞因子细胞因子受体相互作用、细胞周期、趋化因子信号通路、NK细胞介导的细胞毒性、TNF信号通路(图5B)。
免疫逃逸相关特征基因与免疫浸润丰度间的相关性分析
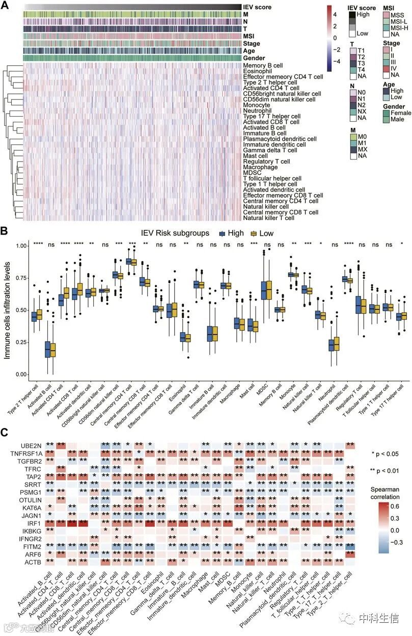
在TCGA-COAD队列中,作者使用CIBERSORT评估了28种免疫细胞的浸润丰度28个不同风险评分患者的免疫细胞浸润水平如图6A所示。高风险组CD56dim NK细胞、中央记忆CD4 T细胞、中央记忆CD8 T细胞、嗜酸性粒细胞、肥大细胞、单核细胞、NK细胞、NK T细胞、浆细胞样树突状细胞明显高于低风险组。而在高风险组中,2型T辅助细胞、激活的CD4 T细胞、激活的CD8 T细胞、激活的树突状细胞、17型T辅助细胞的表达水平明显降低(图6B)。热图显示,IEVSig的16个IEVGs与28个免疫细胞浸润水平显著相关(图6C)。
免疫逃避相关特征基因分组的基因组改变和体细胞突变
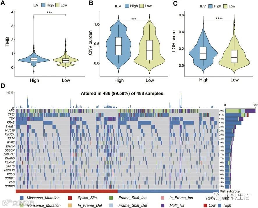
作者评估了TCGA-COAD队列中IEVSig高表达和低表达患者之间的基因组改变和体细胞突变状态。如图7A所示,IEVSig高表达的患者TMB、CNV和LOH评分均高于IEVSig低表达的患者。此外,两个IEVSig组的各种常见基因突变类型如图7B所示。
免疫逃逸相关特征基因在免疫治疗中的预测效能
为了评估IEVSig在指导肿瘤免疫治疗方面的潜在价值,作者通过IMvigor210免疫治疗队列获得KM生存曲线和免疫治疗反应。KM曲线显示,高IEVSig患者比低IEVSig患者生存时间更短(图8A)。此外,高IEVSig患者在接受免疫治疗后,病情进展或病情稳定的比例高于低IEVSig患者(图8B, C)。此外,低IEVSig患者的肿瘤突变负荷和新抗原负荷更高,这表明免疫治疗反应改善(图8D, E)。
扫描二维码 联系我们
中科生信

