摘要
Abstract
早上好,今天小编分享一篇2022年9月发表在
Frontiers inImmunology(IF=8.786)的文章,作者通过结合生物信息学和机器学习算法鉴定不稳定动脉粥样硬化斑块中的免疫浸润细胞及诊断生物标志物。
背景&方法
背景:动脉粥样硬化斑块稳定性的降低增加了缺血性中风的风险。然而,与动脉粥样硬化斑块稳定性相关的失调免疫细胞特征和有效的诊断生物标志物尚不明确。本研究旨在探索免疫细胞在不稳定斑块形成中的作用,鉴定诊断性生物标志物,识别其潜在的分子机制,为疾病的检测和治疗提供新的视角。
方法:
1、利用CIBERSORT在5个数据集中计算免疫细胞浸润丰度;
2、Wilcoxon检验筛选差异免疫细胞;
3、LASSO和RF筛选影响斑块稳定性的特征免疫细胞;
4、Limma和DESeq2包进行差异分析筛选差异基因;
5、LASSO和RF筛选关键差异基因;
6、在scRNA-seq数据中验证关键差异基因的表达并筛选关键免疫细胞亚群;
7、计算关键差异基因和关键差异免疫细胞的spearman相关性并构建网络筛选核心基因;
8、在5个数据库中预测调控核心基因的miRNA并构建调控网络;
9、绘制ROC曲线计算AUC鉴定斑块稳定性相关生物标志物;
10、利用免疫组化在稳定和不稳定斑块中验证生物标志物的表达;
11、在DGIdb数据库预测核心基因相关的潜在药物。
结果
稳定vs不稳定颈动脉斑块中的免疫细胞浸润
作者选取4个芯片数据和1个RNA-seq数据,共包含77例不稳定颈动脉粥样硬化患者和67例稳定颈动脉粥样硬化患者。利用ComBat算法对数据进行去批次效应及合并。
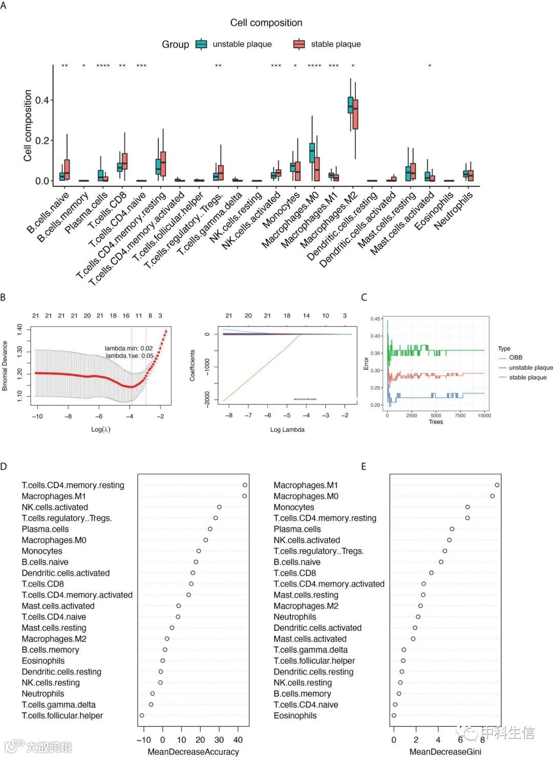
利用CIBERSORT对校正后的5个数据集进行免疫浸润分析。结果显示,M2巨噬细胞、CD8+ T细胞、静息肥大细胞、幼稚B细胞、Tfh细胞、M0巨噬细胞和M1巨噬细胞是浸润斑块中的主要免疫细胞(图1A、B)。进一步研究不稳定颈动脉斑块中免疫细胞之间的相关性。其中肥大细胞、NK细胞和CD4+记忆T细胞呈负相关(图1C)。M1巨噬细胞与NK细胞、活化DC细胞呈负相关,与gdT、静息DC细胞呈正相关。M2巨噬细胞与血浆和单核细胞呈负相关(图1C)。根据免疫细胞浸润结果,在PCA图中,不稳定斑块和稳定斑块被清晰地区分开来,说明不稳定斑块和稳定斑块在免疫细胞浸润方面存在显著差异(图1D)。
随后,作者使用Wilcoxon检验来识别不稳定斑块和稳定斑块之间的差异免疫细胞。共有12种免疫细胞类型存在显著差异(图2A)。如M0、M1、M2巨噬细胞在不稳定斑块中的比例明显高于稳定斑块,CD8+ T细胞和NK细胞在不稳定斑块中的比例明显低于稳定斑块(图2A)。进一步利用LASSO回归和随机森林算法识别疾病临界细胞类型。使用LASSO回归,作者确定了12种与斑块稳定性相关的免疫细胞(图2B)。在随机森林算法中,基于MDA和MDG特征权重选取top10的免疫细胞作为关键免疫细胞(图2C-E), M1巨噬细胞和静息CD4 + T记忆细胞是两个特征权重中排名靠前的免疫细胞(图2D,E)。基于LASSO和随机森林算法,最终发确定了10种与斑块稳定性相关免疫细胞类型,包括CD8 + T细胞,幼稚B细胞,单核细胞,浆细胞,Tregs,活化NK细胞,M0巨噬细胞,M1巨噬细胞,M2巨噬细胞,活化肥大细胞。
稳定和不稳定颈动脉斑块中的差异基因
PCA分析显示稳定和不稳定颈动脉斑块存在显著的群体偏倚性,表明它们具有不同的基因表达模式(图3A)。差异分析共筛选出1139个差异基因,其中600个基因显著上调,539个基因显著下调(图3B)。不稳定斑块中抗原呈递基因(CD74、B2M、HLA-DRA)、炎症相关基因(MMP9、CTSL、IFI30)、脂肪酸结合蛋白(CD36、APOE)表达升高,而平滑肌收缩基因(TAGLN、ACAT2、MYH10、MYH11)表达降低(图3B,C),说明免疫细胞浸润、脂质沉积、平滑肌收缩力下降是导致斑块不稳定的重要因素。
作者进一步利用LASSO回归和随机森林算法来筛选关键差异基因。LASSO回归分析筛选出20个关键差异基因(图3D)。随机森林算法 中根据MDA和MDG的特征权重排序,选取top30的基因作为关键差异基因(图3E, F)。最终共筛选出60个与斑块不稳定相关的关键基因,上调基因16个,下调基因44个(图3G, H)。
细胞亚群对动脉硬化斑块稳定性的影响
为了识别与斑块不稳定性相关基因表达相关的细胞亚群,作者收集了颈动脉斑块的scRNA-seq数据。在质控之后,作者获得了7186个高质量的单细胞数据,对这些数据进行归一化、无监督降维和聚类(图4A)。基于marker基因对细胞类型进行注释,共鉴定出16个细胞亚群,包括SMC亚群、内皮细胞亚群、髓样细胞亚群和淋巴细胞亚群。计算各亚群体的标记基因与细胞亚群的相关性,结果如图4B所示。接下来作者探讨了差异基因在细胞亚群中的表达水平。结果显示,稳定斑块相关基因主要在SMC和SEM细胞中表达,如PLN、CNN1和SLC25A4。而不稳定斑块相关基因主要在巨噬细胞中表达,包括ADAP2和MAF。作者进一步根据差异基因构建了不稳定性评分和稳定性评分,发现髓系细胞亚群的不稳定性评分很高,其中M1巨噬细胞的不稳定性评分最高(图4C)。SMC、SEM、FC和成纤维细胞的稳定性评分较高,其中SMC和SEM评分最高(图4D)。
为了进一步验证不稳定斑块的免疫浸润,作者基于marker基因及MuSiC和Bisque来识别细胞组成。结果表明,髓系细胞,特别是M1巨噬细胞和FC细胞在不稳定斑块中也有升高。而在不稳定斑块中,SMC和SEM降低(图4E)。这些结果表明,SMC的缺失和巨噬细胞亚群(尤其是M1巨噬细胞)的浸润是导致斑块不稳定的最重要的因素。
差异基因和免疫细胞的互作影响斑块稳定性
为了确定差异基因与差异免疫细胞之间的互作关系,作者计算了Spearman相关性。选取|cor|>0.1的关键差异基因构建网络。在该网络中,通过degree, betweenness和closeness三种方法筛选出top30的基因,将这三种算法的交集基因作为核心基因,最终共筛选出26个核心基因(图5A)。作者发现一些核心基因与免疫细胞显著正相关,例如,IGFBP6、CNN1与CD8+ T细胞显著正相关,而SLC3A2和CD8+ T细胞显著负相关(图5B)。CNN1、ENAH、KANG1和KANG5与M1巨噬细胞显著负相关(图5C)。这些结果说明,免疫细胞可能与差异基因协同作用,影响斑块的稳定性。
核心基因相关miRNA调控网络构建
基于PITA、RNA22、miRmap、microT、miRanda、PicTar、TargetScan等数据库预测调控核心基因的miRNA并构建核心基因-miRNA调控网络,发现FERMT2、PAM和TMEM47受多个miRNA调控(图5D)。
鉴定疾病诊断标志物
作者引入了另一个独立数据集E-MTAB-2055进行验证,包含24个稳定斑块和23个不稳定斑块。在验证集中,共有28个基因差异表达。为了评价这些基因的诊断价值,作者绘制了ROC曲线,并计算了AUC值。在鉴定的核心基因中,CD68是髓系细胞亚群的标记。IGFBP6与免疫细胞有显著相关性。PAM受更多的miRNAs调控。在数据集E-MTAB-2055中,PAM在不稳定斑块组织中显著下调(图6A)。训练集和验证集的AUC值分别为0.90和0.79(图6A),说明PAM对不稳定斑块具有良好的诊断性能。在验证集中,IGFBP6在不稳定斑块也显著下调(图6B)。在训练和验证集中,IGFBP6也是不稳定斑块的良好预测标志,其AUC值分别为0.86和0.81(图6B)。此外CD68,在不稳定斑块中高表达。训练和验证数据集中CD68的AUC值分别为0.88和0.80(图6C)。这些分子都是预测斑块稳定性的良好指标。
为了进一步验证这些诊断生物标志物,作者收集了动脉粥样硬化样本。与测序数据一致的是,CD68在不稳定斑块中高表达,在稳定斑块中低表达(图7A, B)。相比而言,PAM和IGFBP6在不稳定斑块中低表达,在稳定斑块中高表达(图7A,B)。CD68与稳定性评分显著正相关,PAM、IGFBP6与稳定性评分显著负相关(图7C)。因此,这三个基因可能是不稳定斑块的可靠诊断预测标志。
治疗不稳定斑块的潜在药物
作者利用DGIdb数据库预测核心基因的潜在药物。MDM2、KCNA5和ANO1靶向药物相对丰富,且与多种免疫细胞相关,是不稳定斑块的潜在治疗靶点。胰岛素、尼伏单抗、吲哚美辛和α-山竹苷被预测为不稳定斑块的潜在治疗药物,其中一些已被证明对动脉粥样硬化或缺血性中风有临床疗效。
扫描二维码 联系我们
中科生信

