今天小编和大家分析一篇2024年10月发表在《Scientific Reports》(IF:3.8)期刊上的文章《A genetic study to identify pathogenic mechanisms and drug targets for benign prostatic hyperplasia: a multi-omics Mendelian randomization study》。
背景:
良性前列腺增生(BPH)是泌尿外科的常见疾病,男性下尿路症状(LUTS)多由BPH引起。LUTS包括排尿和储尿症状,如尿流微弱、尿急、尿频、夜尿和排尿困难等,严重影响患者的生活质量。此外,BPH还会增加急性尿潴留和尿路感染的风险。随着社会老龄化的加剧,BPH的发病率和流行率也在迅速上升,因此迫切需要对BPH进行有效的预防和治疗。然而,药物和手术治疗BPH仍存在一些弊端,同时加之BPH病理生理学的复杂性,导致药物治疗研究发展缓慢。因此,我们需要进一步探索BPH的相关风险因素。尽管BPH是一种常见的男性疾病,但人们仍然认为它与遗传因素有关,与BPH相关的遗传因素仍有待进一步探讨。BPH被认为是一种慢性炎症性疾病,免疫途径对BPH有重要影响。性激素水平波动和代谢综合征导致的循环代谢物水平紊乱也是BPH的危险因素。然而,免疫途径和循环代谢物与BPH之间的因果关系仍有待阐明。
本研究采用了多组学孟德尔随机化(MR)分析方法,并以公共数据库为基础,旨在为进一步探索BPH的发病机制和治疗靶点提供信息,同时消除传统观察性研究的偏倚。
方法及流程图:
1,TWAS基因及其功能注释
2,高置信度基因
3,DNA甲基化位点
4,SMR发现的与BPH相关的可药用基因
5,PheWAS阐明了可药用基因对健康的潜在影响
6,MR分析确定了免疫通路对BPH的影响
7,通过MR分析确定代谢组学对BPH的影响

研究结果:
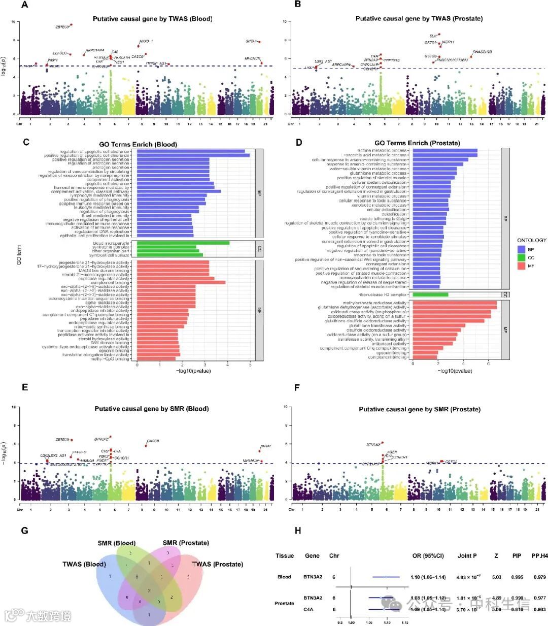
(一)TWAS基因及其功能注释
在本研究中,利用FUSION将BPH的GWAS和血液及前列腺组织的基因表达权重汇总在一起,探索了与BPH相关的基因表达特征。经Bonferroni校正后,发现血液中有17个基因(P < 6.28 × 10-6)、前列腺组织中有14个基因(P < 1.15 × 10-5)与BPH显著相关(图2A和B)。结果发现 ARPC1AP4(血液:TWAS Z score = -5.06027, TWAS P = 4.19 × 10-7;前列腺:TWAS Z score = -4.4888,TWAS P = 7.16 × 10-6)、BTN3A2(血液:TWAS Z score = 5.02912,TWAS P = 4.93 × 10-7;前列腺:TWAS Z score = 4.89,TWAS P = 1.01 × 10-6)和C4A(血液:TWAS Z score = 4.90754,TWAS P = 9.22 × 10-7;前列腺:TWAS Z score = 5.084,TWAS P = 3.70 × 10-7)与BPH显著相关。
利用GO分析探讨了TWAS基因的生物学功能,图2C和D分别显示了血液和前列腺组织中TWAS基因所涉及的生物学过程、细胞成分和分子功能。结果发现,血液中的TWAS基因主要与清除凋亡细胞、分泌雄激素和激活免疫系统有关。前列腺组织中的TWAS基因主要与代谢过程和酶活性有关。这些基因的功能可能与前列腺增生症的发生有关。此外,进行了联合/条件分析、置换检验和共定位分析,发现TWAS基因中,绝大多数通过了联合/条件分析,表明基因与BPH有独立的关联(血液中11/17个,前列腺组织中8/14个)。此外,只有1个血液中的TWAS基因未通过置换检验,9个前列腺组织中的TWAS基因通过了置换检验。然而,由于置换检验是高度保守的,因此未通过置换检验的TWAS基因仍然值得关注。最后,我们发现大多数TWAS基因与BPH有共定位,这表明基因表达与BPH共享SNPs。

(二)高置信度基因
接下来,使用SMR和FOCUS进一步探索与BPH相关的高置信度基因,首先,对血液和前列腺组织中的顺式-eQTLs进行了SMR分析,发现血液中有16个基因和前列腺组织中有7个基因与BPH相关(图2E和F)。随后,整合了血液中的TWAS基因、血液中的SMR基因、前列腺组织中的TWAS基因和前列腺组织中的SMR基因,发现了2个基因:BTN3A2和C4A(图2G)。此外,对BTN3A2和C4A进行FOCUS分析,最终确定了血液中的高置信度基因:BTN3A2(Joint P = 4.93 × 10–7, SMR PFDR = 0.001, PP.H4 = 0.979, PIP = 0.995, PHEIDI = 0.102),以及前列腺组织中的高置信度基因:BTN3A2(Joint P = 1.01 × 10–6, SMR PFDR = 0.002, PP.H4 = 0.977, PIP = 0.990, PHEIDI = 0.100)和C4A(Joint P = 3.70 × 10–7, SMR PFDR = 0.025, PP.H4 =0.983, PIP = 0.816, PHEIDI = 0.411)(图2H)。
(三)DNA甲基化位点
对高置信度基因进行了三步SMR分析,该研究表明,血液中与BTN3A2相关的SNP信号在BPH的GWAS、顺式-eQTL和顺式-mQTL数据中均具有显著性。DNA甲基化位点cg14345882位于BTN3A2的上游,对BTN3A2的表达和BPH风险有负面影响(图3A和B)。BTN3A2的表达水平与BPH风险呈正相关。同时在前列腺组织中也发现了同样的结果(图3C和D)。研究发现了BPH的潜在致病途径,即较低的cg14345882水平会上调BTN3A2的表达,从而增加BPH的风险。研究没有发现与C4A相关的潜在致病途径,可能是因为Bonferroni校正过于严格。不过,发现了几个PFDR<0.05和Bonferroni校正阈值之间的DNA甲基化位点,它们可能通过调节高置信度基因的表达而增加BPH的风险。

(四)SMR发现的与BPH相关的可药用基因
利用DGIdb数据库的数据,共发现了10639个可药用基因,还从Finan等人的基因“可药用”综述中提取了4463个可药用基因,最后总结出了10,745个独特的可药用基因。进一步分析使用了来自eQTLGen联盟的全血eQTL数据,并将其与可药用基因相交,以获得可药用基因的eQTLs。提取了位于目标基因TSS两侧1000kb范围内、与基因表达密切相关(P<5×10-8)的顺式-eQTLs,最后共纳入了662968个顺式-eQTL进行SMR分析。使用这些顺式-eQTLs作为工具变量,代表基因产物的终生暴露,并评估这些暴露对BPH风险的影响。通过SMR分析,发现了30个与BPH相关的可药用基因(图4)。其中,CCNA2、GSTO2、PTGES3和CCNE1被Finan等人定义为小分子药物、生物治疗药物和临床阶段候选药物的治疗靶点,极有可能成为BPH的靶基因。虽然目前还没有针对BTN3A2和C4A的药物,但研究为它们在BPH发病过程中的重要作用提供了有力证据,值得在今后的研究中继续探索。

(五)PheWAS阐明了可药用基因对健康的潜在影响
为了模拟BPH药物靶基因对健康的潜在影响,利用英国生物库的数据进行了PheWAS分析。重点报告了CCNA2、GSTO2、PTGES3和CCNE1的潜在副作用。CCNA2位于4号染色体上,其TSS两侧100kb范围内的SNP与酗酒风险增加有关。GSTO2位于10号染色体上,其TSS两侧100kb范围内的SNPs会增加少尿和无尿的风险。PTGES3位于12号染色体上,TSS两侧100kb范围内的SNP与心房扑动、心房颤动和高血压等循环系统疾病有关。CCNE1位于19号染色体上,PheWAS没有发现与之显著相关的表型。后续研究应注意这些基因靶向药物可能产生的副作用。
(六)MR分析确定了免疫通路对BPH的影响
为了确定与BPH相关的细胞类型,使用FUMA将scRNA-seq数据与GWAS统计摘要相结合。在血液中,发现前列腺增生症的GWAS主要富集在血小板因子4高表达的巨噬细胞、核糖体蛋白S27高表达的B细胞和血管紧张素转换酶高表达的巨噬细胞中。在前列腺组织中,没有细胞类型与BPH相关。
为了进一步阐明免疫途径对BPH的影响,对731种免疫细胞和91种炎症因子进行了MR分析。根据IVs的选择标准,纳入了10,909个免疫细胞SNPs和1,573个炎症因子SNPs。所有SNP的F均大于10。结果显示,所有SNP都是有效的强IV。结果发现,IgD上的CD20+CD38br(odds ratio (OR) = 1.03, 95% confidence interval (CI) = 1.07–1.11, PFDR = 0.10, Maximum likelihood)会增加BPH的风险,而 CD33dim 上的 HLA DR + CD11b- (OR = 0.96, 95% CI = 0.94–0.98, PFDR = 0.17, Maximum likelihood)会降低BPH的风险(图 5A)。在炎症因子中,IL-17(OR = 1.25, 95% CI = 1.09–1.43, PFDR = 0.12, Maximum likelihood)也会增加前列腺增生的风险(图 5B)。敏感性分析进一步证明了研究结果的可靠性。

(七)通过MR分析确定代谢组学对BPH的影响
为了确定循环代谢物对BPH的影响,对1,091个循环代谢物进行了MR分析。根据IVs的选择标准,纳入了20629个SNPs,所有SNPs的F均大于10。结果发现,癸二酸酯(C10-DC)水平(OR = 1.05, 95% CI = 1.02–1.08, P = 3.0 × 10–4, Maximum likelihood)、半胱氨酸二硫化物水平(OR = 1.11, 95% CI = 1.05–1.18, P = 5.18 × 10–4, Weighted median)和半胱氨酸氧化水平(OR = 1.09, 95% CI = 1.04–1.14, P = 3.87 × 10–4, Weighted median)会增加前列腺增生症的风险。此外,还发现了一系列与BPH相关的循环代谢物,包括 16-ahydroxy DHEA 3-sulfate,这与之前的观察性研究结果相同(图 5C)。敏感性分析进一步证明了结果的可靠性。

